Например TDA7294

Форум РадиоКот • Просмотр темы - Плейер световых эффектов - помогите стать лучше
Форум РадиоКот
Здесь можно немножко помяукать :)

Текущее время: Пн ноя 10, 2025 10:31:35

Часовой пояс: UTC + 3 часа


ПРЯМО СЕЙЧАС:



Начать новую тему Ответить на тему  [ Сообщений: 877 ]    , , , , 5, , , ...  
Автор Сообщение
Не в сети
 Заголовок сообщения: Re: Плейер световых эффектов - помогите стать лучше
СообщениеДобавлено: Пт май 03, 2019 18:21:57 
Ум, честь и совесть. И скромность.
Аватар пользователя

Карма: 98
Рейтинг сообщений: 2128
Зарегистрирован: Чт дек 28, 2006 08:19:56
Сообщений: 18423
Откуда: Новочеркасск
Рейтинг сообщения: 0
Медали: 2
Получил миской по аватаре (1) Мявтор 3-й степени (1)
ну, как-то так... платка 40х60 мм дырочки под крепеж винтом М3
Изображение
Изображение
питание подается туда же, куда и светодиодная лента...

пойдет?


Вложения:
digiscript-GEN2-B.jpg [44.05 KiB]
Скачиваний: 1691
digiscript-GEN2-T.jpg [53.46 KiB]
Скачиваний: 1636

_________________
если рассматривать человека снизу, покажется, что мозг у него глубоко в жопе
при взгляде на многих сверху ничего не меняется...

Мой уютный бложик... заходите!
Вернуться наверх
 
Не в сети
 Заголовок сообщения: Re: Плейер световых эффектов - помогите стать лучше
СообщениеДобавлено: Пт май 03, 2019 18:36:58 
Поставщик валерьянки для Кота
Аватар пользователя

Карма: 66
Рейтинг сообщений: 536
Зарегистрирован: Чт июл 28, 2016 07:58:37
Сообщений: 1925
Откуда: Kyiv, UA
Рейтинг сообщения: 0
Вот честно, ненавижу скручивать несколько проводов в один терминал.

Добавьте еще сдвоенный терминал под питание, вам это ничего стоить не будет, а удобства будет больше. Питание отдельно, гирлянда отдельно.
Кто захочет объединить питание - не будет ставить второй терминал, кто не захочет - будет пользовать оба.

Сделать или отдельно терминал, или 5 в ряд - GND-GND-DIN-VCC-VCC

_________________
ИзображениеИзображение
Изображение
 
Telegram               Лучшая благодарность ->
[+]


Вернуться наверх
 
Не в сети
 Заголовок сообщения: Re: Плейер световых эффектов - помогите стать лучше
СообщениеДобавлено: Пт май 03, 2019 18:59:23 
Ум, честь и совесть. И скромность.
Аватар пользователя

Карма: 98
Рейтинг сообщений: 2128
Зарегистрирован: Чт дек 28, 2006 08:19:56
Сообщений: 18423
Откуда: Новочеркасск
Рейтинг сообщения: 0
Медали: 2
Получил миской по аватаре (1) Мявтор 3-й степени (1)
в этот габарит не поместится... в принципе, существуют клеммнички на плату с шагом 2,5 мм, но конкретно у меня их нет и я не уверен, что это легкодоступне клеммнички... есть еще с шагом 3,7 мм, кажется, но с ними та же проблема.

а габарит увеличивать не хочется - и так пустого места много...

_________________
если рассматривать человека снизу, покажется, что мозг у него глубоко в жопе
при взгляде на многих сверху ничего не меняется...

Мой уютный бложик... заходите!


Вернуться наверх
 
Не в сети
 Заголовок сообщения: Re: Плейер световых эффектов - помогите стать лучше
СообщениеДобавлено: Пт май 03, 2019 19:27:02 
Поставщик валерьянки для Кота
Аватар пользователя

Карма: 66
Рейтинг сообщений: 536
Зарегистрирован: Чт июл 28, 2016 07:58:37
Сообщений: 1925
Откуда: Kyiv, UA
Рейтинг сообщения: 0
А поставить (если смотреть на верхний рендер) отверстиями к зрителю, левее двух гвоздей ?

_________________
ИзображениеИзображение
Изображение
 
Telegram               Лучшая благодарность ->
[+]


Вернуться наверх
 
Эиком - электронные компоненты и радиодетали
Не в сети
 Заголовок сообщения: Re: Плейер световых эффектов - помогите стать лучше
СообщениеДобавлено: Пт май 03, 2019 19:59:04 
Ум, честь и совесть. И скромность.
Аватар пользователя

Карма: 98
Рейтинг сообщений: 2128
Зарегистрирован: Чт дек 28, 2006 08:19:56
Сообщений: 18423
Откуда: Новочеркасск
Рейтинг сообщения: 0
Медали: 2
Получил миской по аватаре (1) Мявтор 3-й степени (1)
ну и че это будет? три с одного краю, два с другого... не комильфо

_________________
если рассматривать человека снизу, покажется, что мозг у него глубоко в жопе
при взгляде на многих сверху ничего не меняется...

Мой уютный бложик... заходите!


Вернуться наверх
 
Не в сети
 Заголовок сообщения: Re: Плейер световых эффектов - помогите стать лучше
СообщениеДобавлено: Сб май 04, 2019 11:01:44 
Опытный кот
Аватар пользователя

Карма: 11
Рейтинг сообщений: 79
Зарегистрирован: Пт фев 27, 2015 12:00:53
Сообщений: 831
Откуда: Рязанская область
Рейтинг сообщения: 0
Вот это да! пока я огород пахал Вы уже плату сделали!

начну вечерком тоже рисовать поэтому несколько вопросов
не на шел транзистор ВС413 заменю ВС547 , подойдет?

Цитата:
связь с USART-USB преобразователем и одна перемычка

это какие ноги атмеги? 30,31 да? (не видно на фото разъем с тремя штырьками )

че за разъем с двумя штырьками ? 8 нога и земля? (перемычка)

ХР1- для прошивки. это понятно.

посмотрите так для большой SD карты памяти название вывод рисовать? :solder:
Изображение


Вложения:
SDCards.jpg [67.68 KiB]
Скачиваний: 490
Вернуться наверх
 
Не в сети
 Заголовок сообщения: Re: Плейер световых эффектов - помогите стать лучше
СообщениеДобавлено: Сб май 04, 2019 12:34:48 
Поставщик валерьянки для Кота
Аватар пользователя

Карма: 66
Рейтинг сообщений: 536
Зарегистрирован: Чт июл 28, 2016 07:58:37
Сообщений: 1925
Откуда: Kyiv, UA
Рейтинг сообщения: 0
ARV писал(а):
три с одного краю, два с другого... не комильфо

Ок. Если разъем программирования и кнопку немного сдвинуть назад, крепежные отверстия тоже сдвинуть, и предусмотреть все же впереди 5 терминалов ?

_________________
ИзображениеИзображение
Изображение
 
Telegram               Лучшая благодарность ->
[+]


Вернуться наверх
 
Не в сети
 Заголовок сообщения: Re: Плейер световых эффектов - помогите стать лучше
СообщениеДобавлено: Сб май 04, 2019 13:21:00 
Ум, честь и совесть. И скромность.
Аватар пользователя

Карма: 98
Рейтинг сообщений: 2128
Зарегистрирован: Чт дек 28, 2006 08:19:56
Сообщений: 18423
Откуда: Новочеркасск
Рейтинг сообщения: 0
Медали: 2
Получил миской по аватаре (1) Мявтор 3-й степени (1)
goldenandy писал(а):
предусмотреть все же впереди 5 терминалов
я тут уже второй вариант платы нарисовать успел... на 5 мм укоротил :)
ИзображениеИзображение
но клеммник пока один оставил. надо либо конкретно концепцию размещения менять, например, поместив гнездо карты вдоль длинной стороны, а напротив тогда места хватит на кучу клеммников, либо ориентироваться на конкретный тип разъема для питания/ленты. мне, с одной стороны, хочется сделать плату поменьше, чтобы на китайском габарите 100х100 мм поместилось бобольше, с другой стороны, хочетс сделать предельно удобно для использования... и окончательно определиться с вариантом пока не могу.
Serzh2000 писал(а):
не на шел транзистор ВС413 заменю ВС547 , подойдет?
по идее там может быть любой маломощный NPN-транзистор с нормальным коэффициентом усиления. в новом варианте схемы я решил даже MOSFET поставить типа IRLML2402 (любой N-канальный LOGIC LEVEL пойдет) - подключение то же самое, только резистор, который был базовым, а теперь затворный, должен быть несколько десятков Ом, остальное без перемен.
Serzh2000 писал(а):
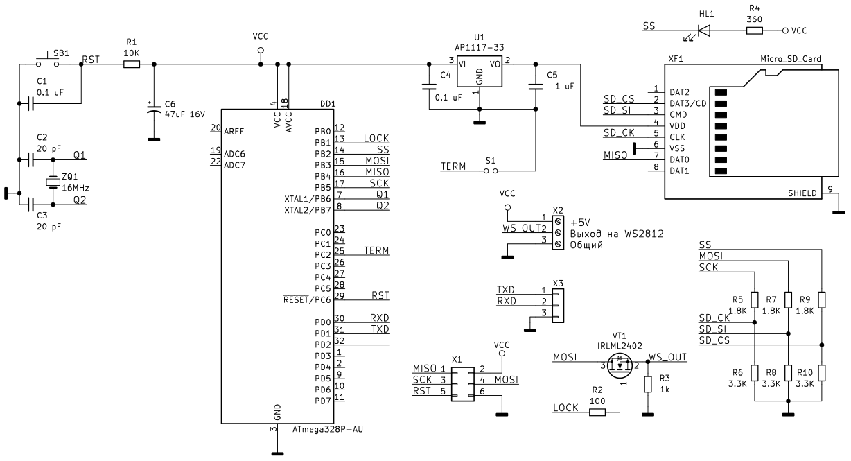
это какие ноги атмеги?
вот схема на текущий момент
Изображение
перемычка S1 и разъем Х3 нужны только в том случае, если соберетесь испоьзовать терминальный режим. S1 замыкаете и после сброса работает терминальный режим.
Serzh2000 писал(а):
посмотрите так для большой SD карты памяти название вывод рисовать?
я бы вам настоятельно рекомендовал использовать готовый адаптер из китая... типа такого
Изображение
или, если хотите избавиться от U1 и резистров R5-R10, вот такого:
Изображениекартинки кликабельны и приведут вас сразу на Алиэкспресс куда надо


Вложения:
digiscript-b.jpg [22.42 KiB]
Скачиваний: 1420
digiscript-t.jpg [27.93 KiB]
Скачиваний: 1548
Screenshot_9.jpg [44.83 KiB]
Скачиваний: 1441
Screenshot_8.jpg [33.61 KiB]
Скачиваний: 1425
Screenshot_7.png [93.52 KiB]
Скачиваний: 1631

_________________
если рассматривать человека снизу, покажется, что мозг у него глубоко в жопе
при взгляде на многих сверху ничего не меняется...

Мой уютный бложик... заходите!
Вернуться наверх
 
Не в сети
 Заголовок сообщения: Re: Плейер световых эффектов - помогите стать лучше
СообщениеДобавлено: Сб май 04, 2019 14:33:54 
Опытный кот
Аватар пользователя

Карма: 11
Рейтинг сообщений: 79
Зарегистрирован: Пт фев 27, 2015 12:00:53
Сообщений: 831
Откуда: Рязанская область
Рейтинг сообщения: 0
извините может я че не до понял, но как вы будете подключать матрицу из 10 гирлянд к этой плате ?

Изображение

или вход гирлянды к плате потом три проводка с верху в низ опять гирлянда с ново три проводка в низ... или как? :shock:


Вернуться наверх
 
Не в сети
 Заголовок сообщения: Re: Плейер световых эффектов - помогите стать лучше
СообщениеДобавлено: Сб май 04, 2019 14:58:01 
Ум, честь и совесть. И скромность.
Аватар пользователя

Карма: 98
Рейтинг сообщений: 2128
Зарегистрирован: Чт дек 28, 2006 08:19:56
Сообщений: 18423
Откуда: Новочеркасск
Рейтинг сообщения: 0
Медали: 2
Получил миской по аватаре (1) Мявтор 3-й степени (1)
Serzh2000 писал(а):
или вход гирлянды к плате потом три проводка с верху в низ опять гирлянда с ново три проводка в низ... или как?
ну да, примерно так. разве что не все три проводка сверху вниз, а только один - питание всех гирлянд лучше делать сразу "звездой", а вот сигнал данных надо переносить от конца одной "гирлянды" к началу другой.

_________________
если рассматривать человека снизу, покажется, что мозг у него глубоко в жопе
при взгляде на многих сверху ничего не меняется...

Мой уютный бложик... заходите!


Вернуться наверх
 
Не в сети
 Заголовок сообщения: Re: Плейер световых эффектов - помогите стать лучше
СообщениеДобавлено: Сб май 04, 2019 15:03:27 
Опытный кот
Аватар пользователя

Карма: 11
Рейтинг сообщений: 79
Зарегистрирован: Пт фев 27, 2015 12:00:53
Сообщений: 831
Откуда: Рязанская область
Рейтинг сообщения: 0
:))) не я попробую на плату все десять разъемов поставить , под елкой место много так что плату миминизировать не к чему 8) 8) 8)


Вернуться наверх
 
Не в сети
 Заголовок сообщения: Re: Плейер световых эффектов - помогите стать лучше
СообщениеДобавлено: Сб май 04, 2019 15:41:02 
Ум, честь и совесть. И скромность.
Аватар пользователя

Карма: 98
Рейтинг сообщений: 2128
Зарегистрирован: Чт дек 28, 2006 08:19:56
Сообщений: 18423
Откуда: Новочеркасск
Рейтинг сообщения: 0
Медали: 2
Получил миской по аватаре (1) Мявтор 3-й степени (1)
вы рассуждаете в рамках удобного вам подхода, а я - в рамках универсального.

_________________
если рассматривать человека снизу, покажется, что мозг у него глубоко в жопе
при взгляде на многих сверху ничего не меняется...

Мой уютный бложик... заходите!


Вернуться наверх
 
Не в сети
 Заголовок сообщения: Re: Плейер световых эффектов - помогите стать лучше
СообщениеДобавлено: Вс май 05, 2019 18:04:31 
Ум, честь и совесть. И скромность.
Аватар пользователя

Карма: 98
Рейтинг сообщений: 2128
Зарегистрирован: Чт дек 28, 2006 08:19:56
Сообщений: 18423
Откуда: Новочеркасск
Рейтинг сообщения: 0
Медали: 2
Получил миской по аватаре (1) Мявтор 3-й степени (1)
в общем, поскольку жизненная ситуация складывается так, что вряд ли до поздней осени я смогу уделять много времени этому проекту, выкладываю все, что есть на сегодня в свободный доступ.

скачать архив можно здесь: https://cloud.mail.ru/public/3Cg3%2FjS3dJTuju

в архиве исходники на Си, avr-gcc версии не хуже 6.3.0
среди исходников есть и проект PROTEUS 8.8 с необходимым файлом образа SD-карты

в папке m328p готовый HEX-файл для прошивки и ELF для симуляции в протеусе. там же готовый makefile - если тулчейн установлен корректно, достаточно просто в этой папке выполнить команду make all и проект пересоберется.

если кто решит переносить проект в студию, сообщаю важное (оно есть в комментах внутри исходников, но кто ж их читает?)
1. собирать надо с такими опциями компилятора: -Os -fpack-struct -fshort-enums -ffunction-sections -fdata-sections -mcall-prologues -std=gnu99 -funsigned-char -funsigned-bitfields -mmcu=atmega328p -DF_CPU=16000000UL
синим то, что можно и не задавать - размер flash позволяет на этом не экономить, но в atmega16 при этом уже не влезет однозначно.
2. опции линкера при этом должны быть такими: -Wl,-gc-sections -T PATH-PRJ/ld_script.x -Wl,--relax -mmcu=atmega328p
обратите внимание, что выделенный красным цветом параметр должен быть заменен на корректный путь вашего проекта!
3. остальные опции по вашему усмотрению
4. прошивка заметно уменьшается в размере при добавлении к опциям компилятора и линкера -flto, но при этом в протеусе исчезнет возможность отладки по исходном коду.
5. фьюзы для микроконтроллера надо настроить на внешний кварц высокой частоты. байтовые значения фьюзов такие: LOW=0xF7 HIGH=0xDF EXT=0x07

в архиве в папке DOC описание языка скриптов и самого плейера по минимуму, а так же принципиальная схема.

проект выкладывается as-is, без каких либо гарантий. если у кого будут проблемы с кодом - постараюсь по мере сил помогать решать, но не обещаю, что это будет приоритетной моей задачей. по идее, все должно работать... по поводу скриптов помогать готов в обычном режиме.

симулятор, который я ранее выкладывал, матричные возможности не поддерживает, имейте ввиду.

_________________
если рассматривать человека снизу, покажется, что мозг у него глубоко в жопе
при взгляде на многих сверху ничего не меняется...

Мой уютный бложик... заходите!


Вернуться наверх
 
Не в сети
 Заголовок сообщения: Re: Плейер световых эффектов - помогите стать лучше
СообщениеДобавлено: Пн май 06, 2019 12:36:07 
Опытный кот
Аватар пользователя

Карма: 11
Рейтинг сообщений: 79
Зарегистрирован: Пт фев 27, 2015 12:00:53
Сообщений: 831
Откуда: Рязанская область
Рейтинг сообщения: 0
УХ-ТЫ!!! :shock:
спасибо за проект!!! :beer:
надо скорей плату рисовать... :solder:


Вернуться наверх
 
Не в сети
 Заголовок сообщения: Re: Плейер световых эффектов - помогите стать лучше
СообщениеДобавлено: Ср май 15, 2019 12:28:16 
Опытный кот
Аватар пользователя

Карма: 11
Рейтинг сообщений: 79
Зарегистрирован: Пт фев 27, 2015 12:00:53
Сообщений: 831
Откуда: Рязанская область
Рейтинг сообщения: 0
думал я думал из чего сделать коробочку под сей девайс :tea:
и вспомнил :idea: у бабушки на новый год на елки видел несколько новогодних, пластмассовых игрушек (шариков) еще наверно советских времен,
но главное они разбирались на две половинки. и вот я подумал это то что надо! :wink:

нарисовал плату кругленькую, распечатал на принтере начал сверлить дырочки ... один шарик сломал :kill: ... на втором шарике (последнем) задумался :roll:
если воткну 10 гнезд под гирлянды, 1 под блок питания , под светодиод, кнопку, карту памяти ?!?! ПОЛУЧИТСЯ франкенштейн !!! :shock:

Цитата:
ну да, примерно так. разве что не все три проводка сверху вниз, а только один - питание всех гирлянд лучше делать сразу "звездой", а вот сигнал
данных надо переносить от конца одной "гирлянды" к началу другой.

как всегда УВАЖАЕМЫЙ ARV прав 8)

но сама идея с новогодней игрушкой мне нравиться! :))) буду рисовать плату все заново, но с одним выходом как у автора.
проложу по нижней кромке елки кабелек с фишками под гирлянды, а на концах фишка к блоку питания, на другом конце кабеля шарик с платой внутри.

как вам идея? есть ли у кого другие мысли ?


Вернуться наверх
 
Не в сети
 Заголовок сообщения: Re: Плейер световых эффектов - помогите стать лучше
СообщениеДобавлено: Чт май 16, 2019 09:34:52 
Это не хвост, это антенна

Карма: 4
Рейтинг сообщений: 139
Зарегистрирован: Ср июн 25, 2008 15:19:44
Сообщений: 1480
Рейтинг сообщения: 3
Маленько поматерю за разводку кварца и конденсаторов. Гугл статья "помехоустойчивые устройства".


Вернуться наверх
 
Не в сети
 Заголовок сообщения: Re: Плейер световых эффектов - помогите стать лучше
СообщениеДобавлено: Чт май 16, 2019 10:54:21 
Ум, честь и совесть. И скромность.
Аватар пользователя

Карма: 98
Рейтинг сообщений: 2128
Зарегистрирован: Чт дек 28, 2006 08:19:56
Сообщений: 18423
Откуда: Новочеркасск
Рейтинг сообщения: 0
Медали: 2
Получил миской по аватаре (1) Мявтор 3-й степени (1)
Маленько поматерю за разводку кварца и конденсаторов. Гугл статья

Во-первых, что именно плохо?
Во-вторых, вы видели, например, как кварц разведен на фирменной плате STK500? Не хотите написать разработчикам, чтоб почитали статьи?

_________________
если рассматривать человека снизу, покажется, что мозг у него глубоко в жопе
при взгляде на многих сверху ничего не меняется...

Мой уютный бложик... заходите!


Вернуться наверх
 
Не в сети
 Заголовок сообщения: Re: Плейер световых эффектов - помогите стать лучше
СообщениеДобавлено: Чт май 16, 2019 14:21:52 
Это не хвост, это антенна

Карма: 4
Рейтинг сообщений: 139
Зарегистрирован: Ср июн 25, 2008 15:19:44
Сообщений: 1480
Рейтинг сообщения: 0
Во-первых, что именно плохо?

Все расписано в статье. Должно быть так: минус пришел на ногу МК, от нее на конденсаторы кварца. Больше эта дорожка никуда не должна идти. Этакая слепая кишка.
Во-вторых, вы видели, например, как кварц разведен на фирменной плате STK500? Не хотите написать разработчикам, чтоб почитали статьи?

Никто не застрахован от ошибок. Сам лично видел косяки разводки в пром приборах. Берут молодых, отсюда ошибки. Пример: термоконтроллер "Термодат-10К6". Reset вообще висит в воздухе. За 3 года вышли из строя порядка 10-15 приборов. По различным причинам. В том числе необъяснимым. Когда я увидел висящий в воздухе Reset, многие случаи стали понятны. Самое интересное, я это обнаружил, когда один из приборов стал донором для одного моего проекта.

STK-500 настольная отладочная плата, тепличные условия, можно сказать.


Вернуться наверх
 
Не в сети
 Заголовок сообщения: Re: Плейер световых эффектов - помогите стать лучше
СообщениеДобавлено: Чт май 16, 2019 20:17:29 
Опытный кот
Аватар пользователя

Карма: 11
Рейтинг сообщений: 79
Зарегистрирован: Пт фев 27, 2015 12:00:53
Сообщений: 831
Откуда: Рязанская область
Рейтинг сообщения: 0
напечатал на принтере, хотел травить плату А ТУТ КОНДЕНСАТОРЫ!!! :shock:
Цитата:
Должно быть так: минус пришел на ногу МК, от нее на конденсаторы кварца. Больше эта дорожка никуда не должна идти. Этакая слепая кишка.
ARV писал(а):

???...

если не трудно посмотрите опытным глазом где ошибки, пожалуйста, я поправлю пока не испортил заготовку для платы.


Вложения:
печатать зеркально!.lay6 [92.09 KiB]
Скачиваний: 456
Вернуться наверх
 
Не в сети
 Заголовок сообщения: Re: Плейер световых эффектов - помогите стать лучше
СообщениеДобавлено: Пт май 17, 2019 03:37:07 
Это не хвост, это антенна

Карма: 4
Рейтинг сообщений: 139
Зарегистрирован: Ср июн 25, 2008 15:19:44
Сообщений: 1480
Рейтинг сообщения: 0
Я сейчас крайне занят. Принципы расписаны в статье, основное я написал. От минусовой шины дорожка идёт к ноге мк, от неё на конденсаторы кварца и заканчивается.


Вернуться наверх
 
Показать сообщения за:  Сортировать по:  Вернуться наверх
Начать новую тему Ответить на тему  [ Сообщений: 877 ]    , , , , 5, , , ...  

Часовой пояс: UTC + 3 часа


Кто сейчас на форуме

Сейчас этот форум просматривают: нет зарегистрированных пользователей и гости: 25


Вы не можете начинать темы
Вы не можете отвечать на сообщения
Вы не можете редактировать свои сообщения
Вы не можете удалять свои сообщения
Вы не можете добавлять вложения

Найти:
Перейти:  


Powered by phpBB © 2000, 2002, 2005, 2007 phpBB Group
Русская поддержка phpBB
Extended by Karma MOD © 2007—2012 m157y
Extended by Topic Tags MOD © 2012 m157y