Всем доброго времени. Дано:
1) Кнопка ГБО (OMVL Saver), с кучей светодиодов. Меня интересует 2 светодиода, один из которых показывает работу на газу (мигает, горит постоянно), 2-ой мигает при возникновении ошибки в работе ГБО. Когда возникает ошибка, светодиоды мигают друг за другом.
2) Штатная кнопка автомобиля с 2-х цветным светодиодом.
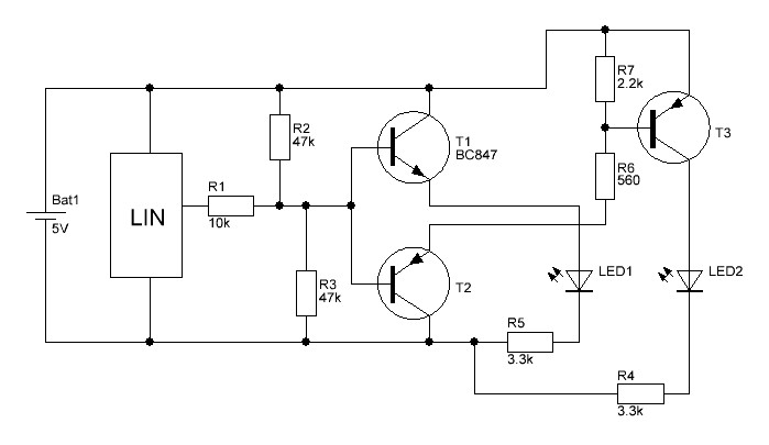
Хочу вывести индикацию (светодиоды) с кнопки ГБО, на штатную кнопку автомобиля. Перерисовал схему с платы кнопки ГБО:

LIN контроллер UJA1023T2R04C51, транзистор T2 не смог расшифровать, маркировка "57B", смею предположить что это PNP транзистор.
Мне необходимо инвертировать сигнал с транзистора T2, с "минуса" на "плюс", Гугл сказал, что можно так:

Только я не уверен по поводу номиналов R6, R7. Транзистор T3 хочу использовать BC807. Нужно ли поправить номиналы R6, R7?
P.S. я не уверен, что правильно перерисовал схему из-за того, что не смог расшифровать транзистор T2, в схеме могут быть ошибки, прошу поправить если это так...