Например TDA7294

Форум РадиоКот • Просмотр темы - Помогите разобраться в небольшой плате/правильности выходов
Форум РадиоКот
Здесь можно немножко помяукать :)

Текущее время: Ср янв 28, 2026 19:00:16

Часовой пояс: UTC + 3 часа


ПРЯМО СЕЙЧАС:



Начать новую тему Ответить на тему  [ Сообщений: 46 ]  1, ,  
Автор Сообщение
Не в сети
 Заголовок сообщения: Помогите разобраться в небольшой плате/правильности выходов
СообщениеДобавлено: Вт апр 15, 2025 00:58:18 
Первый раз сказал Мяу!

Зарегистрирован: Вт апр 15, 2025 00:41:50
Сообщений: 23
Рейтинг сообщения: 0
Всем здравствуйте.

Очень прошу вашей помощи. Сам не являюсь специалистом в радиоэлектронике (очень поверхностные знания), но есть не сложная для вас задачка. У меня есть плата на руках и есть ее схема расположения элементов, но нет схемы подключения проводов к пинам. Я знаю какая должна быть логика работы платы, но не могу понять как правильно подключить все входы и выходы, чтобы логика работала как и должна. Может кто-то готов за небольшой донат помочь разобраться? :beer:


В чем суть задачи?

Вкратце ситуация такая: есть американская машина, где в задних фонарях поворотник моргает красным как и стопак. И фишка идет на 4 пина (земля, стоп, поворотник, габарит) и когда нажат тормоз, то горит стоп+поворотник, а если включить поворотник, то его секция отдельно моргает. То есть в американской конфигурации сигнал стопа подается сразу на 2 провода (стоп и поворотник), а если надо чтобы поворотник заморгал - то сигнал начинает меняться по напряжению и таким образом моргает поворотник.

А у европейского фонаря поворотник горит желтым и должен гореть всегда отдельно. Но получается если просто менять фонарь, то питание все равно поступает по двум проводам при нажатом стопе, и горит желтый поворотник и красный стоп, что не правильно.

Так вот есть плата, которая это умеет разруливать: она блокирует сигнал на поворотник, если видит что горит только стоп, а если идет изменяющийся сигнал на поворотник, то она его пропускает и он моргает желтым). Кажется не сильно сложная схема, но вот правильного подключения проводов к пинам платы НЕТ. И уже 1 плату я так спалил, пытаясь угадать, где земля, где вход поворотника, где выход и где управления от стопака. Хочу чтобы все таки глянул кто-то, кто реально понимает по компонентам как проходит сигнал и убедиться, что именно в таком подключении будет работать логика платы, пока у меня еще есть целые платы.

Если кто-то может помочь, напишите в личку или ответьте тут.

Буду благодарен за желание помочь


Вернуться наверх
 
Не в сети
 Заголовок сообщения: Re: Помогите разобраться в небольшой плате/правильности выхо
СообщениеДобавлено: Вт апр 15, 2025 08:13:47 
Друг Кота
Аватар пользователя

Карма: 52
Рейтинг сообщений: 2114
Зарегистрирован: Пт ноя 11, 2016 05:48:09
Сообщений: 7065
Откуда: Сердце Пармы
Рейтинг сообщения: 0
Медали: 2
Получил миской по аватаре (2)
Нам бы фото, аль чертёж... (схему) этой платки...

_________________
Для тех, кто не учил магию мир полон физики :)
Безграмотно вопрошающим про силовую или высоковольтную электронику я не отвечаю, а то ещё посадят за участие в (само)убиении оболтуса...


Вернуться наверх
 
Не в сети
 Заголовок сообщения: Re: Помогите разобраться в небольшой плате/правильности выхо
СообщениеДобавлено: Вт апр 15, 2025 12:41:44 
Первый раз сказал Мяу!

Зарегистрирован: Вт апр 15, 2025 00:41:50
Сообщений: 23
Рейтинг сообщения: 0
Нам бы фото, аль чертёж... (схему) этой платки...


думал, что может лучше в личку отправить, чтобы не "спамить" тут?

Upd:
Вот по этой ссылке https://jlcpcb.com/smt/dfm-result/share ... 76a08ee14d (она доступна 3 дня) можно увидеть саму плату и прокликать каждый компонент


Вернуться наверх
 
Не в сети
 Заголовок сообщения: Re: Помогите разобраться в небольшой плате/правильности выхо
СообщениеДобавлено: Ср апр 16, 2025 12:01:22 
Первый раз сказал Мяу!

Зарегистрирован: Вт апр 15, 2025 00:41:50
Сообщений: 23
Рейтинг сообщения: 0
Друзья, ну пожалуйста, помогите кто может :cry:


Вернуться наверх
 
Эиком - электронные компоненты и радиодетали
Не в сети
 Заголовок сообщения: Re: Помогите разобраться в небольшой плате/правильности выхо
СообщениеДобавлено: Ср апр 16, 2025 14:44:18 
Друг Кота
Аватар пользователя

Карма: 59
Рейтинг сообщений: 2233
Зарегистрирован: Чт янв 26, 2012 16:44:29
Сообщений: 19768
Откуда: Таксимо
Рейтинг сообщения: 0
Так попросили фотку или схему

_________________
Мои поставщики запчастей с отличной репутацией
texnomag.ru
radioremont.com
pl-1.org
4ip.info
elitan.ru


Вернуться наверх
 
Не в сети
 Заголовок сообщения: Re: Помогите разобраться в небольшой плате/правильности выхо
СообщениеДобавлено: Ср апр 16, 2025 18:18:37 
Первый раз сказал Мяу!

Зарегистрирован: Вт апр 15, 2025 00:41:50
Сообщений: 23
Рейтинг сообщения: 0
Так попросили фотку или схему


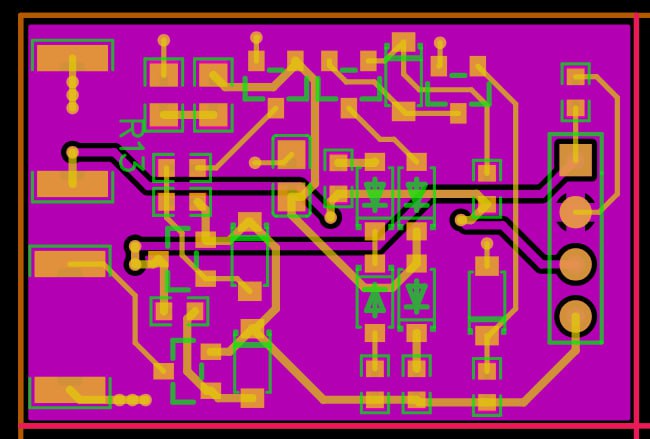
я же скинул выше ссылку на анимационную схему, где каждый элемент можно прокликать...ссылка нормальная, без вирусов и спама))) там просто выгружены файлы печатной платы в gerber viewer и удобно смотреть все. Ниже скриншот того сайта прикрепил

Добавлено after 1 hour 58 minutes 21 second:
Re: Помогите разобраться в небольшой плате/правильности выходов
Вот докинул еще 3 варианта этой же схемы, если вдруг по ссылке нет желания переходить(((


Вложения:
схема 3.jpg [61.02 KiB]
Скачиваний: 148
схема 2.jpg [61.7 KiB]
Скачиваний: 117
схема 1.jpg [64.18 KiB]
Скачиваний: 109
2025-04-16_16-11-55.png [133.72 KiB]
Скачиваний: 128
Вернуться наверх
 
Не в сети
 Заголовок сообщения: Re: Помогите разобраться в небольшой плате/правильности выхо
СообщениеДобавлено: Ср апр 16, 2025 19:51:33 
Друг Кота
Аватар пользователя

Карма: 17
Рейтинг сообщений: 467
Зарегистрирован: Ср ноя 11, 2009 17:19:30
Сообщений: 5618
Откуда: Воронеж
Рейтинг сообщения: 0
Это не схема. И ссылка не работает, перебрасывает на главную и всё.

_________________
"Привет!" - соврал он.


Вернуться наверх
 
Не в сети
 Заголовок сообщения: Re: Помогите разобраться в небольшой плате/правильности выхо
СообщениеДобавлено: Ср апр 16, 2025 21:45:02 
Первый раз сказал Мяу!

Зарегистрирован: Вт апр 15, 2025 00:41:50
Сообщений: 23
Рейтинг сообщения: 0
Это не схема. И ссылка не работает, перебрасывает на главную и всё.


обещают что ссылка живет 3 дня, но видимо нет, протухла.

https://jlcpcb.com/smt/dfm-result/share ... dc7eda3a9b - эту проверял в инкогнито, открывает!

Других "схем" у меня к сожалению нет((( По этой никак не видно как идет сигнал и как правильно подключить землю, вход/выход поворотникаи управляющий стоп-сигнал?


Вернуться наверх
 
Не в сети
 Заголовок сообщения: Re: Помогите разобраться в небольшой плате/правильности выхо
СообщениеДобавлено: Ср апр 16, 2025 22:22:44 
Опытный кот

Зарегистрирован: Вс мар 23, 2025 14:56:55
Сообщений: 700
Рейтинг сообщения: 0
Странная плата. Громадные резисторы и тонюсенькие дорожки... не к добру это.


Вернуться наверх
 
Не в сети
 Заголовок сообщения: Re: Помогите разобраться в небольшой плате/правильности выхо
СообщениеДобавлено: Ср апр 16, 2025 23:32:12 
Первый раз сказал Мяу!

Зарегистрирован: Вт апр 15, 2025 00:41:50
Сообщений: 23
Рейтинг сообщения: 0
Странная плата. Громадные резисторы и тонюсенькие дорожки... не к добру это.


плата рабочая, она подключалась и работала, но нет того, кто бы знал как правильно провода подключить(((


Вернуться наверх
 
Не в сети
 Заголовок сообщения: Re: Помогите разобраться в небольшой плате/правильности выхо
СообщениеДобавлено: Чт апр 17, 2025 00:13:09 
Опытный кот

Зарегистрирован: Вс мар 23, 2025 14:56:55
Сообщений: 700
Рейтинг сообщения: 0
Но она же не с воздуха появилась? Вон, даже панель печатной платы есть. Кто-то делал/продавал. Он знает, как.
Так-то можно, конечно, построить схему обратно... но это возиться.


Вернуться наверх
 
Не в сети
 Заголовок сообщения: Re: Помогите разобраться в небольшой плате/правильности выхо
СообщениеДобавлено: Чт апр 17, 2025 00:15:41 
Первый раз сказал Мяу!

Зарегистрирован: Вт апр 15, 2025 00:41:50
Сообщений: 23
Рейтинг сообщения: 0
Но она же не с воздуха появилась? Вон, даже панель печатной платы есть. Кто-то делал/продавал. Он знает, как.
Так-то можно, конечно, построить схему обратно... но это возиться.


ну если бы была возможность спросить у того кто ее построил и продавал - не было бы проблем))) мне казалось что дорожке печатной платы можно понять как идет сигнал и где прерывается. Или я ошибаюсь?


Вернуться наверх
 
Не в сети
 Заголовок сообщения: Re: Помогите разобраться в небольшой плате/правильности выхо
СообщениеДобавлено: Чт апр 17, 2025 00:28:57 
Опытный кот

Зарегистрирован: Вс мар 23, 2025 14:56:55
Сообщений: 700
Рейтинг сообщения: 0
Ну, предположим.
Но возникает вопрос, все ли компоненты показаны и правильно ли. Мне непонятно, например, наличие резистора между 1 и 2 выводами (R3) а вывод 1 приходит на R8, после чего никуда больше не приходит - компонентов нет, только контактные площадки.


Вернуться наверх
 
Не в сети
 Заголовок сообщения: Re: Помогите разобраться в небольшой плате/правильности выхо
СообщениеДобавлено: Чт апр 17, 2025 00:33:10 
Первый раз сказал Мяу!

Зарегистрирован: Вт апр 15, 2025 00:41:50
Сообщений: 23
Рейтинг сообщения: 0
Ну, предположим.
Но возникает вопрос, все ли компоненты показаны и правильно ли. Мне непонятно, например, наличие резистора между 1 и 2 выводами (R3) а вывод 1 приходит на R8, после чего никуда больше не приходит - компонентов нет, только контактные площадки.


тут я вам конечно не помощник. Все что могу прислать - это реально фото платы с двух сторон и отметками как идут дорожки с обратной стороны.

Как я уже говорил, логику тут должна быть такая:

1. моргающий сигнал поворотника пропускается насквозь, если не нажат тормоз
2. если тормоз нажат (появляется питание на управляющей клемме) - то приходит и питание на поворотник, поэтому постоянный сигнал на проводе поворотника должен перестать пропускать на выход.
3. но если при нажатии тормоза дополнительно горит поворотник (сигнал имеет прерывистое напряжение для эмитации моргания) - то плата распознает это и также пропускает насквозь.

Вот такая логика платы заложена сюда.


Вложения:
photo_2025-03-02_23-25-16.jpg [133.8 KiB]
Скачиваний: 95
Вернуться наверх
 
Не в сети
 Заголовок сообщения: Re: Помогите разобраться в небольшой плате/правильности выхо
СообщениеДобавлено: Чт апр 17, 2025 03:04:16 
Опытный кот

Зарегистрирован: Вс мар 23, 2025 14:56:55
Сообщений: 700
Рейтинг сообщения: 0
Ну, по этой фото первый вывод (квадратная площадка) действительно никуда не подключён. Остаётся три. Один вход поворотника, другой выход поворотника, иначе как бы не придумать. И один, заливающий всё свободное место, либо масса, либо +12, что можно определить полярностью транзисторов... если предположить, что N-канал, то
1 - не подключён
2 - масса
3 - вход сигнала поворота
4 - выход сигнала поворота.
Но это исходя из того, что видно и припаяно.
А вообще, я не вижу никакой логики, так как часть компонентов припаяна зря, а часть отсутствует. Ещё можно смириться с мелкими, но зачем зря припаивать здоровенный резистор?
Мне кажется, эта плата не могла работать, в таком состоянии, хоть Вы и говорите обратное. У Вас фото панели, часть файлов проекта, очень как-то много проектной информации, но всё же неполной. На платах часть компонентов отсутствует.
Подозрительно. Не так много вариантов, от чего возникает подобная ситуация.


Вернуться наверх
 
Не в сети
 Заголовок сообщения: Re: Помогите разобраться в небольшой плате/правильности выхо
СообщениеДобавлено: Чт апр 17, 2025 11:26:12 
Первый раз сказал Мяу!

Зарегистрирован: Вт апр 15, 2025 00:41:50
Сообщений: 23
Рейтинг сообщения: 0
Ну, по этой фото первый вывод (квадратная площадка) действительно никуда не подключён. Остаётся три. Один вход поворотника, другой выход поворотника, иначе как бы не придумать. И один, заливающий всё свободное место, либо масса, либо +12, что можно определить полярностью транзисторов... если предположить, что N-канал, то
1 - не подключён
2 - масса
3 - вход сигнала поворота
4 - выход сигнала поворота.
Но это исходя из того, что видно и припаяно.
А вообще, я не вижу никакой логики, так как часть компонентов припаяна зря, а часть отсутствует. Ещё можно смириться с мелкими, но зачем зря припаивать здоровенный резистор?
Мне кажется, эта плата не могла работать, в таком состоянии, хоть Вы и говорите обратное. У Вас фото панели, часть файлов проекта, очень как-то много проектной информации, но всё же неполной. На платах часть компонентов отсутствует.
Подозрительно. Не так много вариантов, от чего возникает подобная ситуация.


а у вас нумерация с какого стороны идет? можете на картинки отметить 1, 2, 3 и 4.

Без прихода питания от стоп-сигнала логики в плате нет, иначе она просто и дальше будет пропускать напряжение, которое ей итак приходит сейчас. Куда-то надо подать питание от стопака, чтобы в этот момент прирвался аналогичный сигнал, который идет на поворотник (при том постоянные +12V, которые приходят при нажатом стопе).


Вернуться наверх
 
Не в сети
 Заголовок сообщения: Re: Помогите разобраться в небольшой плате/правильности выхо
СообщениеДобавлено: Чт апр 17, 2025 11:28:14 
Друг Кота
Аватар пользователя

Карма: 59
Рейтинг сообщений: 2233
Зарегистрирован: Чт янв 26, 2012 16:44:29
Сообщений: 19768
Откуда: Таксимо
Рейтинг сообщения: 0
Обычная логика, на какой нить 561ла7 или ле5 можно на коленке собрать за полчаса. Платы какие то с непонятной кучей деталей

_________________
Мои поставщики запчастей с отличной репутацией
texnomag.ru
radioremont.com
pl-1.org
4ip.info
elitan.ru


Вернуться наверх
 
Не в сети
 Заголовок сообщения: Re: Помогите разобраться в небольшой плате/правильности выхо
СообщениеДобавлено: Чт апр 17, 2025 11:43:03 
Первый раз сказал Мяу!

Зарегистрирован: Вт апр 15, 2025 00:41:50
Сообщений: 23
Рейтинг сообщения: 0
Обычная логика, на какой нить 561ла7 или ле5 можно на коленке собрать за полчаса. Платы какие то с непонятной кучей деталей


я думаю эта куча деталей добавлена, чтобы отделить вариант когда на поворотник подается стабильные +12V (от стопа) и когда на поворотник идет изменяющееся напряжение от 0 до +12V, чтобы создать эффект моргания (когда поворотник активирован). Первое надо блокировать, а второе надо пропускать на выход.

Ну это мои такие предположения, с учетом всего того что я уже пытался выяснить по ней.

Вот ниже прикрепил изображение расположение контактов и между 2 и 3 контактами 0.1Ом сопротивления, они просто звонятся. У нас было предположение что на 3 контакторе должна быть земля

ИзображениеИзображение


Вложения:
photo_2025-03-02_20-21-53.jpg [129.1 KiB]
Скачиваний: 355
photo_2025-03-02_23-47-42.jpg [210.63 KiB]
Скачиваний: 582


Последний раз редактировалось fiskompany Чт апр 17, 2025 12:10:14, всего редактировалось 1 раз.
Вернуться наверх
 
Не в сети
 Заголовок сообщения: Re: Помогите разобраться в небольшой плате/правильности выхо
СообщениеДобавлено: Чт апр 17, 2025 11:46:20 
Друг Кота
Аватар пользователя

Карма: 59
Рейтинг сообщений: 2233
Зарегистрирован: Чт янв 26, 2012 16:44:29
Сообщений: 19768
Откуда: Таксимо
Рейтинг сообщения: 0
А можно было сразу фото с двух сторон выложить, а не всякие бом файлы псб

_________________
Мои поставщики запчастей с отличной репутацией
texnomag.ru
radioremont.com
pl-1.org
4ip.info
elitan.ru


Вернуться наверх
 
Не в сети
 Заголовок сообщения: Re: Помогите разобраться в небольшой плате/правильности выхо
СообщениеДобавлено: Чт апр 17, 2025 11:50:20 
Первый раз сказал Мяу!

Зарегистрирован: Вт апр 15, 2025 00:41:50
Сообщений: 23
Рейтинг сообщения: 0
А можно было сразу фото с двух сторон выложить, а не всякие бом файлы псб


мне казалось что там будет проще смотреть какие элементы подключены на плате, потому что тут на фото не все можно прочитать :dont_know:


Вернуться наверх
 
Показать сообщения за:  Сортировать по:  Вернуться наверх
Начать новую тему Ответить на тему  [ Сообщений: 46 ]  1, ,  

Часовой пояс: UTC + 3 часа


Кто сейчас на форуме

Сейчас этот форум просматривают: Google [Bot] и гости: 22


Вы не можете начинать темы
Вы не можете отвечать на сообщения
Вы не можете редактировать свои сообщения
Вы не можете удалять свои сообщения
Вы не можете добавлять вложения

Найти:
Перейти:  


Powered by phpBB © 2000, 2002, 2005, 2007 phpBB Group
Русская поддержка phpBB
Extended by Karma MOD © 2007—2012 m157y
Extended by Topic Tags MOD © 2012 m157y