Например TDA7294

Форум РадиоКот • Просмотр темы - Хрипит УНЧ на TDA 2003
Форум РадиоКот
Здесь можно немножко помяукать :)

Текущее время: Ср дек 10, 2025 21:06:06

Часовой пояс: UTC + 3 часа


ПРЯМО СЕЙЧАС:



Начать новую тему Ответить на тему  [ Сообщений: 15 ] 
Автор Сообщение
Не в сети
 Заголовок сообщения: Хрипит УНЧ на TDA 2003
СообщениеДобавлено: Ср ноя 12, 2025 10:51:28 
Родился

Зарегистрирован: Вт июн 17, 2025 15:40:47
Сообщений: 10
Рейтинг сообщения: 0
Здравствуйте. Понимаю, что вопрос может показаться ламерским, но. По случаю мне перепало две платки УНЧ на базе TDA 2003. Судя по расположению элементов использовалась схема, рассчитанная на другую микросхему — TDA 2050, с поправкой по элементарной базе:
C7, C5 0,1 мкФ 2
C2 22 мкФ, 50 В 1
C3 100 мкФ, 50 В 1
C4, C6 1000 мкФ, 50 В 1
C1 0,47 мкФ, 100 В 1
При подключении в аппаратуру, на общепите от блока питания с Маяка 233, один из каналов хрипит — скажите куда копать? Мощности данной микросхемы мне позаглаза.
Изображение Изображение
url=https://img.radiokot.ru/files/160762/medium/3vvgkd38jx.jpg]Изображение[/url]


Последний раз редактировалось IvSus Ср ноя 12, 2025 16:56:55, всего редактировалось 1 раз.

Вернуться наверх
 
Не в сети
 Заголовок сообщения: Re: Хрипит УНЧ на TDA 2003
СообщениеДобавлено: Ср ноя 12, 2025 12:09:58 
Друг Кота
Аватар пользователя

Карма: 182
Рейтинг сообщений: 8322
Зарегистрирован: Пт фев 04, 2011 17:57:51
Сообщений: 19999
Откуда: Рыбинск
Рейтинг сообщения: 0
Медали: 1
Лучший человек Форума 2017 (1)
IvSus писал(а):
две платки УНЧ на базе TDA 2003
IvSus писал(а):
рассчитанная на другую микросхему — TDA 2050, с поправкой по элементарной базе:
Там не только поправка по номиналам нужна, а нужно изменять включение деталей в цепи ОС, 2й ноги. Как у 2050 постоянка с выхода попадает на 2й вывод и нарушает работу 2003. Внимательно посмотрите схемы включения.
Нужно подключение резистора R5 по схеме убрать от 2й ноги и перенести к верхнему выводу резистора R3. C2 нужно увеличить до 100-220мкф c любым напряжением, хоть на 6,3В.


Вернуться наверх
 
Не в сети
 Заголовок сообщения: Re: Хрипит УНЧ на TDA 2003
СообщениеДобавлено: Ср ноя 12, 2025 13:01:45 
Друг Кота
Аватар пользователя

Карма: 107
Рейтинг сообщений: 3304
Зарегистрирован: Сб фев 11, 2017 15:59:13
Сообщений: 14788
Откуда: 57 RUS
Рейтинг сообщения: 4
УНЧ на базе TDA 2003. Судя по расположению элементов использовалась схема, рассчитанная на другую микросхему — TDA 2050

TDA 2050 это аналог TDA 2030, TDA 2003 это совсем другая микросхема, и они не взаимозаменяемы.

_________________
НАРОДОВЛАСТИЕ а не дерьмократия!!!
Суверенным и независимым может считаться только то государство, против которого англосаксонские разносчики кланово-олигархической дерьмократии и еврогейских "ценностей" со своими пособниками ввели санкции!


Вернуться наверх
 
Не в сети
 Заголовок сообщения: Re: Хрипит УНЧ на TDA 2003
СообщениеДобавлено: Ср ноя 12, 2025 15:43:48 
Друг Кота
Аватар пользователя

Карма: 197
Рейтинг сообщений: 8593
Зарегистрирован: Пн ноя 30, 2009 03:00:01
Сообщений: 43071
Откуда: Нерезиновая
Рейтинг сообщения: 0
Это плата от набора BM2036 BM2037 NM2036 NM2037 рассчитаны на установку микросхемы TDA2050 (2036) или TDA2030 (2037).
В данном случае, доказывать то, что "заменить TDA2030 на TDA2003 просто так нельзя" - неправильно, так как ТС написал, что:
IvSus писал(а):
При подключении в аппаратуру, на общепите от блока питания с Маяка 233, один из каналов хрипит — скажите куда копать?

То есть, второй канал работает, и, если ТС не ошибся, и в рабочем канале у него действительно стоит TDA2003, то схема "замещения" относительно рабочая.

Как-то у меня был случай, когда два усилителя на TDA2003, собранные на одинаковых платах - один заработал, а второй работал, но "попёрдывал" и "посвистывал". Оказалось, что, я просто забыл поставить керамику по питанию, но один канал-то работал!
зы..
Проверьте керамику по питанию, или просто добавьте ещё 0,1~0,47 мкФ по питанию.
Проверьте номиналы резистора и конденсатора в цепочке Цобеля (резистор и конденсатор с выхода микросхемы на "землю")
Если это не поможет, замените микросхему, новое- не значит исправное. (тоже было- нужно было "на скорую руку" смастрячить простой УНЧ для проверки туевой хучи микрофонов)- собрал, поставил новую TDA2003. Собрал, включаю- тишина.. На выходе- напряжение питания и всё. :facepalm: Откопал в хламе паяную 174УН14, поставил вместо TDA2003, и всё заработало.

И да- в этой схеме:
СпойлерИзображение

R1, R2 и R4 лишние, они нужны для создания смещения на половину напряжения питания на входе TDA2030~2050 для того, чтобы она работала при однополярном питании.
IvSus писал(а):
с поправкой по элементарной базе:
C7, C5 0,1 мкФ 2
C2 22 мкФ, 50 В 1
C3 100 мкФ, 50 В 1
C4, C6 1000 мкФ, 50 В 1
C7 0,47 мкФ, 100 В 1

СпойлерИзображение
Вложение:
2030.jpg [185.64 KiB]
Скачиваний: 419

Так у вас С7 0,1 мкФ или 0,47 мкФ?
А какие номиналы резисторов у вас применены?


Вернуться наверх
 
Эиком - электронные компоненты и радиодетали
Не в сети
 Заголовок сообщения: Re: Хрипит УНЧ на TDA 2003
СообщениеДобавлено: Ср ноя 12, 2025 16:37:22 
Друг Кота
Аватар пользователя

Карма: 182
Рейтинг сообщений: 8322
Зарегистрирован: Пт фев 04, 2011 17:57:51
Сообщений: 19999
Откуда: Рыбинск
Рейтинг сообщения: 0
Медали: 1
Лучший человек Форума 2017 (1)
АлександрЛ писал(а):
доказывать то, что "заменить TDA2030 на TDA2003 просто так нельзя" - неправильно, так как ТС написал, что:
У них ножки совпадают по назначению, во включении обратной связи есть отличия из за того, что 2030 это мощный ОУ, а 2003 - нет и не должен иметь связь по постоянному току второго вывода с выходом, там испольуется только переменная составляющая. Поэтому там конденсатор по другому и включен.


Вернуться наверх
 
Не в сети
 Заголовок сообщения: Re: Хрипит УНЧ на TDA 2003
СообщениеДобавлено: Ср ноя 12, 2025 16:53:05 
Друг Кота
Аватар пользователя

Карма: 197
Рейтинг сообщений: 8593
Зарегистрирован: Пн ноя 30, 2009 03:00:01
Сообщений: 43071
Откуда: Нерезиновая
Рейтинг сообщения: 0
Martin76 писал(а):
У них ножки совпадают по назначению, во включении обратной связи есть отличия из за того, что 2030 это мощный ОУ, а 2003 - нет и не должен иметь связь по постоянному току второго вывода с выходом,

Ну, значит, этот участок схемы нужно переделать, в соответствии с даташитовской схемой..

зы.. Но одна плата у ТС-а работает!
Неправильно работает другая, точно такая же плата!


Вернуться наверх
 
Не в сети
 Заголовок сообщения: Re: Хрипит УНЧ на TDA 2003
СообщениеДобавлено: Ср ноя 12, 2025 16:54:56 
Родился

Зарегистрирован: Вт июн 17, 2025 15:40:47
Сообщений: 10
Рейтинг сообщения: 0
Так у вас С7 0,1 мкФ или 0,47 мкФ?
ошибочка — C1 – 0.47


Вернуться наверх
 
Не в сети
 Заголовок сообщения: Re: Хрипит УНЧ на TDA 2003
СообщениеДобавлено: Ср ноя 12, 2025 17:03:52 
Друг Кота
Аватар пользователя

Карма: 59
Рейтинг сообщений: 2218
Зарегистрирован: Чт янв 26, 2012 16:44:29
Сообщений: 19502
Откуда: Таксимо
Рейтинг сообщения: 0
R1, R2, R4,C3 не нужны для 2003

_________________
Мои поставщики запчастей с отличной репутацией
texnomag.ru
radioremont.com
pl-1.org
4ip.info
elitan.ru


Вернуться наверх
 
Не в сети
 Заголовок сообщения: Re: Хрипит УНЧ на TDA 2003
СообщениеДобавлено: Ср ноя 12, 2025 20:29:41 
Друг Кота
Аватар пользователя

Карма: 197
Рейтинг сообщений: 8593
Зарегистрирован: Пн ноя 30, 2009 03:00:01
Сообщений: 43071
Откуда: Нерезиновая
Рейтинг сообщения: 0
Так у вас С7 0,1 мкФ или 0,47 мкФ?
ошибочка — C1 – 0.47

А номиналы резисторов?


Вернуться наверх
 
Не в сети
 Заголовок сообщения: Re: Хрипит УНЧ на TDA 2003
СообщениеДобавлено: Чт ноя 13, 2025 12:33:09 
Вымогатель припоя

Зарегистрирован: Пт май 20, 2022 12:28:46
Сообщений: 601
Рейтинг сообщения: 0
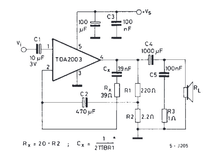
Что-то мне подсказывает, что для 2003 обвес на схеме избыточен + цобель воткнут неверно + ООС по-другому должна включаться
Изображение
Вот типовая схема включения

А то, что мы видим в железе, это типовая схема включения для 2030.

Так что ИМХО или надо приводить плату к более/менее типовой схеме включения (прежде всего по ООС) или менять микросхему на 2030 (в "красном магазине" они по 25 рублей, так что это не очень дорого )


Вернуться наверх
 
Не в сети
 Заголовок сообщения: Re: Хрипит УНЧ на TDA 2003
СообщениеДобавлено: Чт ноя 13, 2025 12:55:25 
Друг Кота
Аватар пользователя

Карма: 182
Рейтинг сообщений: 8322
Зарегистрирован: Пт фев 04, 2011 17:57:51
Сообщений: 19999
Откуда: Рыбинск
Рейтинг сообщения: 0
Медали: 1
Лучший человек Форума 2017 (1)
Вопрошающему неплохо бы было показать, что там напаяно на плате для 2003.


Вернуться наверх
 
Не в сети
 Заголовок сообщения: Re: Хрипит УНЧ на TDA 2003
СообщениеДобавлено: Чт ноя 13, 2025 14:22:25 
Друг Кота
Аватар пользователя

Карма: 197
Рейтинг сообщений: 8593
Зарегистрирован: Пн ноя 30, 2009 03:00:01
Сообщений: 43071
Откуда: Нерезиновая
Рейтинг сообщения: 0
Silicoid писал(а):
Что-то мне подсказывает, что для 2003 обвес на схеме избыточен + цобель воткнут неверно + ООС по-другому должна включаться

Это всё, конечно, правильно, если бы не одно маленькое обстоятельство- у ТС-а две таких платы, одна работает нормально, а вторая "хрипит".
Если бы всё было так, как вы написали, то, не работали бы обе платы!
зы.. "цобелю" всё равно, где стоять, до или после выходного электролита- он должен гасить ВЧ возбуждение, а электролит для ВЧ- это малое сопротивление.


Вернуться наверх
 
Не в сети
 Заголовок сообщения: Re: Хрипит УНЧ на TDA 2003
СообщениеДобавлено: Чт ноя 13, 2025 14:33:37 
Вымогатель припоя

Зарегистрирован: Пт май 20, 2022 12:28:46
Сообщений: 601
Рейтинг сообщения: 0
АлександрЛ, Вангую. микросхемы разного производства. Например первая сделана "Ли и сыновья" и представляет собой просто перемаркированную 2030. Вот она прекрасно работает, а вторая от другого производителя (например оригинальная STM) - она не работает


Вернуться наверх
 
Не в сети
 Заголовок сообщения: Re: Хрипит УНЧ на TDA 2003
СообщениеДобавлено: Чт ноя 13, 2025 16:42:22 
Друг Кота
Аватар пользователя

Карма: 107
Рейтинг сообщений: 3801
Зарегистрирован: Пн фев 09, 2009 22:19:49
Сообщений: 24263
Откуда: Когда-то был прекрасный город для людей
Рейтинг сообщения: 0
У меня на 2003 была другая схема включения.


Вернуться наверх
 
Не в сети
 Заголовок сообщения: Re: Хрипит УНЧ на TDA 2003
СообщениеДобавлено: Ср ноя 19, 2025 00:18:51 
Родился

Зарегистрирован: Вт июн 17, 2025 15:40:47
Сообщений: 10
Рейтинг сообщения: 0
Рассмотрев мнения по поводу схемы попавших ко мне платок — 2003 отправлю в запасник. Заказал соответствующие платам 2030.

Перепаяю — отпишусь по итогам.


Вернуться наверх
 
Показать сообщения за:  Сортировать по:  Вернуться наверх
Начать новую тему Ответить на тему  [ Сообщений: 15 ] 

Часовой пояс: UTC + 3 часа


Кто сейчас на форуме

Сейчас этот форум просматривают: нет зарегистрированных пользователей и гости: 50


Вы не можете начинать темы
Вы не можете отвечать на сообщения
Вы не можете редактировать свои сообщения
Вы не можете удалять свои сообщения
Вы не можете добавлять вложения

Найти:
Перейти:  


Powered by phpBB © 2000, 2002, 2005, 2007 phpBB Group
Русская поддержка phpBB
Extended by Karma MOD © 2007—2012 m157y
Extended by Topic Tags MOD © 2012 m157y