Например TDA7294

Форум РадиоКот • Просмотр темы - Усилитель по топологии Holton_JVC
Форум РадиоКот
Здесь можно немножко помяукать :)

Текущее время: Вс фев 22, 2026 02:44:34

Часовой пояс: UTC + 3 часа


ПРЯМО СЕЙЧАС:



Начать новую тему Ответить на тему  [ Сообщений: 154 ]    , , , 4, , , ,  
Автор Сообщение
Не в сети
 Заголовок сообщения: Re: Усилитель по топологии Holton_JVC
СообщениеДобавлено: Вс янв 09, 2022 11:49:57 
Это не хвост, это антенна
Аватар пользователя

Карма: -16
Рейтинг сообщений: -136
Зарегистрирован: Чт фев 19, 2015 12:41:04
Сообщений: 1405
Рейтинг сообщения: 0
Вот интересно стало.... Говорят, что схема должна работать несмотря на заводской разброс параметров транзисторов. А модель определяет, например, MODEL 2N5551 NPN (Forward Beta =100 (MODEL 2N5551 NPN (BF=160.057), нет ли возможности для BF= сделать возможность псевдослучайного выбора в рамках даташита, типа написать BF=160.057- 250.589 (диапазон)? Как, впрочем, и для других параметров, например, температурных к-тов разброс сделать (диапазон для псевдослучайной подстановки). Очень интересует!...?

Добавлено after 1 minute 46 seconds:
P.S. Спасибо за книгу.!

_________________
"Every profession is a conspiracy against the uninitiated" (B. Shaw)
"A textbook can be defined as a book unsuitable for reading" (B. Shaw)
Tautology is humor in "this" place (Vigo Carpathian)


Вернуться наверх
 
Не в сети
 Заголовок сообщения: Re: Усилитель по топологии Holton_JVC
СообщениеДобавлено: Вс янв 09, 2022 11:55:47 
Электрический кот
Аватар пользователя

Карма: 24
Рейтинг сообщений: 507
Зарегистрирован: Сб дек 27, 2014 18:56:00
Сообщений: 1035
Откуда: 777 RUS
Рейтинг сообщения: 0
Вот интересно стало.... Говорят, что схема должна работать несмотря на заводской разброс параметров транзисторов. А модель определяет, например, MODEL 2N5551 NPN (Forward Beta =100 (MODEL 2N5551 NPN (BF=160.057), нет ли возможности для BF= сделать возможность псевдослучайного выбора в рамках даташита, типа написать BF=160.057- 250.589 (диапазон)? Как, впрочем, и для других параметров, например, температурных к-тов разброс сделать (диапазон для псевдослучайной подстановки). Очень интересует!...?

Добавлено after 1 minute 46 seconds:
P.S. Спасибо за книгу.!

Для расчета с вариацией параметра модели элемента используйте при задании моделирования Stepping > Model, где задаете вариацию параметра модели и шаг изменения.


Вернуться наверх
 
Не в сети
 Заголовок сообщения: Re: Усилитель по топологии Holton_JVC
СообщениеДобавлено: Вс янв 09, 2022 12:09:18 
Это не хвост, это антенна
Аватар пользователя

Карма: -16
Рейтинг сообщений: -136
Зарегистрирован: Чт фев 19, 2015 12:41:04
Сообщений: 1405
Рейтинг сообщения: 0
Вот еще интересный вопрос, многие яростно сопротивляются подбору транзисторов для усилителя, но, в то-же время, известно, что выдающиеся ;) характеристики интегральных ОУ как раз и достигаются идентичностью транзисторов произведенных в едином технологическом процессе. Получается противоречие и переусложнение схемы. Итого: Вопрос
VS 1. Простая схема и подбор транзисторов;
VS 2. Сложная схема и трахтибидох
Тем более у радиолюбителей производство не массовое и даже не серийное!..?

_________________
"Every profession is a conspiracy against the uninitiated" (B. Shaw)
"A textbook can be defined as a book unsuitable for reading" (B. Shaw)
Tautology is humor in "this" place (Vigo Carpathian)


Вернуться наверх
 
Не в сети
 Заголовок сообщения: Re: Усилитель по топологии Holton_JVC
СообщениеДобавлено: Вс янв 09, 2022 12:15:51 
Электрический кот
Аватар пользователя

Карма: 24
Рейтинг сообщений: 507
Зарегистрирован: Сб дек 27, 2014 18:56:00
Сообщений: 1035
Откуда: 777 RUS
Рейтинг сообщения: 0
Вот еще интересный вопрос, многие яростно сопротивляются подбору транзисторов для усилителя, но, в то-же время, известно, что выдающиеся ;) характеристики интегральных ОУ как раз и достигаются идентичностью транзисторов произведенных в едином технологическом процессе. Получается противоречие и переусложнение схемы. Итого: Вопрос
VS 1. Простая схема и подбор транзисторов;
VS 2. Сложная схема и трахтибидох
Тем более у радиолюбителей производство не массовое и даже не серийное!..?

Для техники высшего класса допускается подбор компонентов из сортировочных групп на производстве.
Дифпару подбирать обязательно, если это не сборка типа 159НТ1 и выходные транзисторы также отбираются в пары из сортировачных групп. Вы наверное видели точки краской на элементах - это входной контроль и сортировка.


Вернуться наверх
 
Эиком - электронные компоненты и радиодетали
Не в сети
 Заголовок сообщения: Re: Усилитель по топологии Holton_JVC
СообщениеДобавлено: Вс янв 09, 2022 12:21:10 
Это не хвост, это антенна
Аватар пользователя

Карма: -16
Рейтинг сообщений: -136
Зарегистрирован: Чт фев 19, 2015 12:41:04
Сообщений: 1405
Рейтинг сообщения: 0
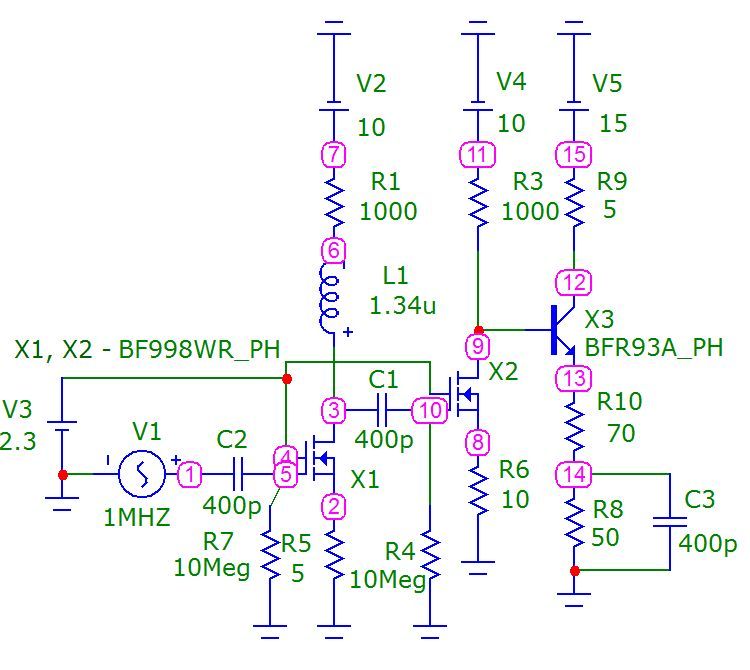
А вот еще вопрос. Если дифпара подобрана точно, то какие еще параметры способны ухудшить THD? То есть какие основные параметры дифпары кроме BF? д.б. идентичны, или таковыми получаются, на примере кр159нт1 где декларируется, прежде всего, идентичность BF? Просто интересно, может Вы знаете...

А то я тут конструированию типа измерительного усилителя, вроде получается неплохо если верить Микрокап...
Вложение:
Усилитель на BF998 + BFR93.jpg [65.25 KiB]
Скачиваний: 103


Это будет одно плечо дифференциального усилителя, рассчитываю достичь CMRR 45db (23MHZ) -> 25 db(133 MHZ) дБ на, внимание, частоте до 133 MHZ, что нереально на большинстве интегральных и дорогих ОУ.

_________________
"Every profession is a conspiracy against the uninitiated" (B. Shaw)
"A textbook can be defined as a book unsuitable for reading" (B. Shaw)
Tautology is humor in "this" place (Vigo Carpathian)


Последний раз редактировалось astrahard Вс янв 09, 2022 13:20:08, всего редактировалось 5 раз(а).

Вернуться наверх
 
Не в сети
 Заголовок сообщения: Re: Усилитель по топологии Holton_JVC
СообщениеДобавлено: Вс янв 09, 2022 12:27:18 
Электрический кот
Аватар пользователя

Карма: 24
Рейтинг сообщений: 507
Зарегистрирован: Сб дек 27, 2014 18:56:00
Сообщений: 1035
Откуда: 777 RUS
Рейтинг сообщения: 0
А вот еще вопрос. Если дифпара подобрана точно, то какие еще параметры способны ухудшить THD?

Нелинейность Бета ( BF) от тока для каскада УН и выходного драйвера - двойка или тройка- т.е. для транзисторов, работающих с большими диапазонами токов и напряжений. Параметр BF в модели не прямое значение Бета транзистора в точке измерения. Но около того. BF может быть в модели 800 , а реальна я бета 180. При просмотре свойств элемента нажмите Plot - будет выведен график параметров элемента модели. Там меню этих параметров.Изображение


Вложения:
Plot.png [39.66 KiB]
Скачиваний: 91


Последний раз редактировалось EMiq Вс янв 09, 2022 12:36:54, всего редактировалось 1 раз.
Вернуться наверх
 
Не в сети
 Заголовок сообщения: Re: Усилитель по топологии Holton_JVC
СообщениеДобавлено: Вс янв 09, 2022 12:32:33 
Это не хвост, это антенна
Аватар пользователя

Карма: -16
Рейтинг сообщений: -136
Зарегистрирован: Чт фев 19, 2015 12:41:04
Сообщений: 1405
Рейтинг сообщения: 0
Спасибо, я задумался о микроконтроллере с целью калибровки усилителя при каждом включении с помощью аналоговых коммутаторов. Не знаю имеет-ли смысл в эту сторону думать, но это для измерительных усилителей которые не работают непрерывно.

_________________
"Every profession is a conspiracy against the uninitiated" (B. Shaw)
"A textbook can be defined as a book unsuitable for reading" (B. Shaw)
Tautology is humor in "this" place (Vigo Carpathian)


Вернуться наверх
 
Не в сети
 Заголовок сообщения: Re: Усилитель по топологии Holton_JVC
СообщениеДобавлено: Вс янв 09, 2022 12:40:05 
Электрический кот
Аватар пользователя

Карма: 24
Рейтинг сообщений: 507
Зарегистрирован: Сб дек 27, 2014 18:56:00
Сообщений: 1035
Откуда: 777 RUS
Рейтинг сообщения: 0
Спасибо, я задумался о микроконтроллере с целью калибровки усилителя при каждом включении с помощью аналоговых коммутаторов. Не знаю имеет-ли смысл в эту сторону думать, но это для измерительных усилителей которые не работают непрерывно.

Почему нет? Если есть потребность для достижения параметров техзадания. У современных осциллографов используюся ОУ со встроенными калибраторами усиления.
https://www.analog.com/media/en/technic ... /AD603.pdf


Вернуться наверх
 
Не в сети
 Заголовок сообщения: Re: Усилитель по топологии Holton_JVC
СообщениеДобавлено: Вс янв 09, 2022 12:43:22 
Это не хвост, это антенна
Аватар пользователя

Карма: -16
Рейтинг сообщений: -136
Зарегистрирован: Чт фев 19, 2015 12:41:04
Сообщений: 1405
Рейтинг сообщения: 0
Угу, графики зависимость Бетта от тока коллектора редко встречаться для НЧ транзисторов, для СВЧ в порядке вещей. Вообще, я склоняюсь к переходу на ВЧ и СВЧ транзисторы для даже конструирования УНЧ, старые типы транзисторов задолбали.

Что касается калибровки УНЧ микроконтроллером, в работе УНЧ тоже случаются паузы их и можно "интеллектуально" использовать. Я тут размечтался для этих целей в музыку вставлять нераздражающий пилот для указания мощному УНЧ КАЛИБРОВАТЬСЯ. Если этот "пилот" будет овер 20 килогерц, то для слушателя будет совершенно незаметен и может нести даже некий протокол передачи информации о желательном усилении УНЧ и.т.д. и.т.п.

_________________
"Every profession is a conspiracy against the uninitiated" (B. Shaw)
"A textbook can be defined as a book unsuitable for reading" (B. Shaw)
Tautology is humor in "this" place (Vigo Carpathian)


Последний раз редактировалось astrahard Вс янв 09, 2022 13:01:08, всего редактировалось 2 раз(а).

Вернуться наверх
 
Не в сети
 Заголовок сообщения: Re: Усилитель по топологии Holton_JVC
СообщениеДобавлено: Вс янв 09, 2022 12:54:05 
Друг Кота

Карма: 3
Рейтинг сообщений: 724
Зарегистрирован: Чт окт 20, 2016 13:51:03
Сообщений: 3702
Рейтинг сообщения: 0
Нашел неисправный 5550, заменил, стало получше, с 360пФ держится без выбросов, на 100пФ выбросы есть и в плюс, и в минус.


Вернуться наверх
 
Не в сети
 Заголовок сообщения: Re: Усилитель по топологии Holton_JVC
СообщениеДобавлено: Вс янв 09, 2022 13:03:13 
Электрический кот
Аватар пользователя

Карма: 24
Рейтинг сообщений: 507
Зарегистрирован: Сб дек 27, 2014 18:56:00
Сообщений: 1035
Откуда: 777 RUS
Рейтинг сообщения: 0
Нашел неисправный 5550, заменил, стало получше, с 360пФ держится без выбросов, на 100пФ выбросы есть и в плюс, и в минус.

Многие модели можно скопировать из приложенных ранее мной библиотек - они в текстовом виде, как в LTSPICE.
То , что нестыковка нашлась - прекрасно. Это упростит взаимодействие в будущем.
У меня со 100пФ на входе - во втором каскаде токи R31 R32 уходят в насыщение, с 360 пФ норма. Теперь одинаково. Хорошо, что удалось согласовать. Библиотеки от MC 12 вставляются в LTSPICE без переделки. Можно перетаскивать из текстовых файлов библиотек MC12. Ссылку на МС 12 я дал выше.
https://disk.yandex.ru/d/LQQyriX495BfMQ - MC12 распаковать на диск D:\ - это моя рабочая копия. Экран 1920х1080


Вложения:
на R32.png [131.79 KiB]
Скачиваний: 92
Вернуться наверх
 
Не в сети
 Заголовок сообщения: Re: Усилитель по топологии Holton_JVC
СообщениеДобавлено: Вс янв 09, 2022 13:22:59 
Это не хвост, это антенна
Аватар пользователя

Карма: -16
Рейтинг сообщений: -136
Зарегистрирован: Чт фев 19, 2015 12:41:04
Сообщений: 1405
Рейтинг сообщения: 0
Кстати замечательный холодный "тетрод" оказался BF998. Вот и ламповая техника без накала. Оптимален по отношению цена-производительность. Подойдет и для УНЧ.

P.S. Кстати, у меня родилась замечательная идея УНЧ класса АЦе (AC) основанная на применении в оконечном каскаде УНЧ IGBT 600V которые за 40-60 наносекунд переходят из ключевого режима в режим стабилизации тока. На выходе такого усилителя лишь нужен фильтр на 20MHZ. Такого еще небыло - это говорит Википедия!..?

P.P.S. Работа конечно кропотливая - то есть кровавая и потливая как при попытке родить.

_________________
"Every profession is a conspiracy against the uninitiated" (B. Shaw)
"A textbook can be defined as a book unsuitable for reading" (B. Shaw)
Tautology is humor in "this" place (Vigo Carpathian)


Последний раз редактировалось astrahard Вс янв 09, 2022 13:43:44, всего редактировалось 1 раз.

Вернуться наверх
 
Не в сети
 Заголовок сообщения: Re: Усилитель по топологии Holton_JVC
СообщениеДобавлено: Вс янв 09, 2022 13:38:47 
Друг Кота

Карма: 3
Рейтинг сообщений: 724
Зарегистрирован: Чт окт 20, 2016 13:51:03
Сообщений: 3702
Рейтинг сообщения: 0
На микрокап не вернусь, лишние модели не нужны - их в порядок приводить мороки дофига.
Вот ещё гацкое влияние нагрузки УН - 34 К или 1 М, на ровном месте увеличение искажений в 2 раза:


Вложения:
интермодуляция.png [25.22 KiB]
Скачиваний: 108
Вернуться наверх
 
Не в сети
 Заголовок сообщения: Re: Усилитель по топологии Holton_JVC
СообщениеДобавлено: Вс янв 09, 2022 15:16:05 
Электрический кот
Аватар пользователя

Карма: 24
Рейтинг сообщений: 507
Зарегистрирован: Сб дек 27, 2014 18:56:00
Сообщений: 1035
Откуда: 777 RUS
Рейтинг сообщения: 0
На микрокап не вернусь, лишние модели не нужны - их в порядок приводить мороки дофига.
Вот ещё гацкое влияние нагрузки УН - 34 К или 1 М, на ровном месте увеличение искажений в 2 раза:

Увеличение искажений УН от нагрузки - плата за высокий первый полюс. Искажения растут не настолько значительно, все равно остаются на низком уровне. Если поставить 2х150 кОм на выход в УН , то уже можно не обращать внимание на это - компромисс.
Модели недостающие можете взять из библиотек Микрокапа. Они текстовые-универсальные. На моделях 2N5551C 2N5401C Cordell характеристики будут лучше.


Вернуться наверх
 
Не в сети
 Заголовок сообщения: Re: Усилитель по топологии Holton_JVC
СообщениеДобавлено: Вс янв 09, 2022 15:34:34 
Друг Кота

Карма: 3
Рейтинг сообщений: 724
Зарегистрирован: Чт окт 20, 2016 13:51:03
Сообщений: 3702
Рейтинг сообщения: 0
"Высокий первый полюс" - бессмыслица, грязная зацелованная икона,
интермодуляционные искажения - реальность, гораздо более неприятная, чем гармонические искажения,
поскольку находятся в области наибольшей чувствительности слуха и дают диссонанс с основными тонами.
Не понимаю в чём радость делать - 90, если влёгкую делается -150 дБ интермодов.


Вернуться наверх
 
Не в сети
 Заголовок сообщения: Re: Усилитель по топологии Holton_JVC
СообщениеДобавлено: Вс янв 09, 2022 16:21:21 
Электрический кот
Аватар пользователя

Карма: 24
Рейтинг сообщений: 507
Зарегистрирован: Сб дек 27, 2014 18:56:00
Сообщений: 1035
Откуда: 777 RUS
Рейтинг сообщения: 0
"Высокий первый полюс" - бессмыслица, грязная зацелованная икона,
интермодуляционные искажения - реальность, гораздо более неприятная, чем гармонические искажения,
поскольку находятся в области наибольшей чувствительности слуха и дают диссонанс с основными тонами.
Не понимаю в чём радость делать - 90, если влёгкую делается -150 дБ интермодов.

Я пока за высокий первый полюс и малый сдвиг фазы на 20 кГц разомкнутой АФЧХ. Это мое видение вопроса. Почему, говорил ранее. Так и оставлю.
При питании +\-42 В гармоники упадут раза в два. Схема спроектирована на 42 В. 23 В - для испытаний на лаб. источнике питания. Меняется номинал резисторов - 24 к>47k
Расчетный IMD 19_20к при 43В питании график ниже. Расчетный IMD 19_20k =-120dB. Этого более, чем достаточно - получить бы это в железе.


Вложения:
IMD_4p_19_20k.png [107.56 KiB]
Скачиваний: 102
Вернуться наверх
 
Не в сети
 Заголовок сообщения: Re: Усилитель по топологии Holton_JVC
СообщениеДобавлено: Вс янв 09, 2022 16:54:58 
Друг Кота

Карма: 3
Рейтинг сообщений: 724
Зарегистрирован: Чт окт 20, 2016 13:51:03
Сообщений: 3702
Рейтинг сообщения: 0
Я не вас агитирую, а показываю людям, которые будут читать тему, что технического обоснования вот этого:
Я пока за высокий первый полюс и малый сдвиг фазы на 20 кГц разомкнутой АФЧХ.

у вас нет,
а реальное ухудшение параметров от такого проектирования налицо:
легко достигается Кг и Кни в тысячу раз меньше и коэффициент подавления помех с шин питания в 100 раз больше при той же самой цене комплектующих.


Вернуться наверх
 
Не в сети
 Заголовок сообщения: Re: Усилитель по топологии Holton_JVC
СообщениеДобавлено: Вс янв 09, 2022 18:00:42 
Электрический кот
Аватар пользователя

Карма: 24
Рейтинг сообщений: 507
Зарегистрирован: Сб дек 27, 2014 18:56:00
Сообщений: 1035
Откуда: 777 RUS
Рейтинг сообщения: 0
Я не вас агитирую, а показываю людям, которые будут читать тему, что технического обоснования вот этого:
Я пока за высокий первый полюс и малый сдвиг фазы на 20 кГц разомкнутой АФЧХ.

у вас нет,
а реальное ухудшение параметров от такого проектирования налицо:
легко достигается Кг и Кни в тысячу раз меньше и коэффициент подавления помех с шин питания в 100 раз больше при той же самой цене комплектующих.

Да , твердых гарантий нет. Есть собранные сведения по этому вопросу. На моем усилителе возможно проверю. Для этого и собирал на плате,чтобы не думалось о плохих контактах и не правильных землях. Без сигнала - тишина полная в динамике. Питание от лаб. источника +\- 23Вольт. Уже много, очень много лет лежит источник питания для усилителя на базе ТС180 и 2х15000 мкФ на +\- 42 В и отдельными обмотками +\- 42 В для слаботочной части+ обмотки 8 вольт под цифровое управление. Это задумывалось много лет назад, когда еще учился и было свободное время. Хочу закончить начатое давно.Задел есть.


Вернуться наверх
 
Не в сети
 Заголовок сообщения: Re: Усилитель по топологии Holton_JVC
СообщениеДобавлено: Пт янв 21, 2022 10:13:56 
Электрический кот
Аватар пользователя

Карма: 24
Рейтинг сообщений: 507
Зарегистрирован: Сб дек 27, 2014 18:56:00
Сообщений: 1035
Откуда: 777 RUS
Рейтинг сообщения: 0
Схема защиты акустики. Пороговое напряжение срабатывания защиты 2.7-3В. Время срабатывания 1-2С Время задержки подключения АС -1-3С - настраивается переменным резистором. Плата управления выполнена в виде субмодуля.


Вложения:
Protect_AC.pdf [67.39 KiB]
Скачиваний: 121


Последний раз редактировалось EMiq Пт янв 21, 2022 10:27:15, всего редактировалось 1 раз.
Вернуться наверх
 
Не в сети
 Заголовок сообщения: Re: Усилитель по топологии Holton_JVC
СообщениеДобавлено: Пт янв 21, 2022 10:25:42 
Собутыльник Кота

Карма: 14
Рейтинг сообщений: 472
Зарегистрирован: Вс фев 02, 2020 09:12:37
Сообщений: 2804
Рейтинг сообщения: 0
резистор в базу VT1 потерялся


Вернуться наверх
 
Показать сообщения за:  Сортировать по:  Вернуться наверх
Начать новую тему Ответить на тему  [ Сообщений: 154 ]    , , , 4, , , ,  

Часовой пояс: UTC + 3 часа


Кто сейчас на форуме

Сейчас этот форум просматривают: нет зарегистрированных пользователей и гости: 485


Вы не можете начинать темы
Вы не можете отвечать на сообщения
Вы не можете редактировать свои сообщения
Вы не можете удалять свои сообщения
Вы не можете добавлять вложения

Найти:
Перейти:  


Powered by phpBB © 2000, 2002, 2005, 2007 phpBB Group
Русская поддержка phpBB
Extended by Karma MOD © 2007—2012 m157y
Extended by Topic Tags MOD © 2012 m157y