Например TDA7294

Форум РадиоКот • Просмотр темы - Несложный усилитель с многопетлевой ООС
Форум РадиоКот
Здесь можно немножко помяукать :)

Текущее время: Ср фев 18, 2026 12:36:27

Часовой пояс: UTC + 3 часа


ПРЯМО СЕЙЧАС:



Начать новую тему Ответить на тему  [ Сообщений: 433 ]     ... , , , 13, , , ...  
Автор Сообщение
Не в сети
 Заголовок сообщения: Re: Несложный усилитель с многопетлевой ООС
СообщениеДобавлено: Пт ноя 19, 2010 21:00:48 
Держит паяльник хвостом
Аватар пользователя

Карма: 14
Рейтинг сообщений: 76
Зарегистрирован: Вс авг 08, 2010 05:20:53
Сообщений: 972
Рейтинг сообщения: 0
Максим_В писал(а):
Надо глянуть проволочники с подавленной индуктивностью. Или из магданина мотнуть .

Я не против :)) если есть чем точно померить такое сопротивление. Сам предпочитаю не заморачиваться и купить(выдрать :)) )готовое. Если покупать еще и провод, то обойдется дороже.


Вернуться наверх
 
Не в сети
 Заголовок сообщения: Re: Несложный усилитель с многопетлевой ООС
СообщениеДобавлено: Сб ноя 20, 2010 09:28:15 
Друг Кота
Аватар пользователя

Карма: 26
Рейтинг сообщений: 97
Зарегистрирован: Вт мар 16, 2010 09:58:07
Сообщений: 5040
Откуда: Новгородская обл
Рейтинг сообщения: 0
Что ты тут в ветке делаешь? А Гена?Давай на своем сайте работай,раскручивай его , а то убожество какое то , а не сайт.


Вернуться наверх
 
Не в сети
 Заголовок сообщения: Re: Несложный усилитель с многопетлевой ООС
СообщениеДобавлено: Сб ноя 20, 2010 09:52:35 
Вымогатель припоя

Зарегистрирован: Вт мар 02, 2010 13:42:07
Сообщений: 598
Рейтинг сообщения: 0
Максим_В писал(а):
Что ты тут в ветке делаешь? А Гена?
Лулзы ловлю! :)))
Максим_В писал(а):
Давай на своем сайте работай,раскручивай его , а то убожество какое то , а не сайт.
Кто бы говорил... Это случайно не вы там у нас через китайские прокси зарегистрировались? :wink: А насчёт "раскрутки" - РадиоКота не раскручивали и ИрбисЛаб в раскрутке не нуждается. А вот Вегалабу с его 6-ю посетителями за вчерашние сутки уже такое дело требуется - помирает Вегалаб, ухи просит... :))) :))) :)))


Вернуться наверх
 
Не в сети
 Заголовок сообщения: Re: Несложный усилитель с многопетлевой ООС
СообщениеДобавлено: Сб ноя 20, 2010 10:49:43 
Друг Кота
Аватар пользователя

Карма: 26
Рейтинг сообщений: 97
Зарегистрирован: Вт мар 16, 2010 09:58:07
Сообщений: 5040
Откуда: Новгородская обл
Рейтинг сообщения: 0
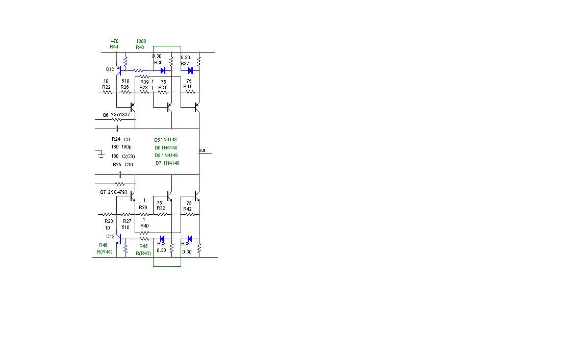
Делать те нечего,я смотрю.Р.С. Если ввести защиту по ограничению тока, то мы избежим тех проблем с эмиттерными резисторами . Но ннадо оба транзистора плеча контролировать .Думаю вот так с помощью диодов сделать


Вложения:
защита.GIF [8.49 KiB]
Скачиваний: 709
Вернуться наверх
 
Эиком - электронные компоненты и радиодетали
Не в сети
 Заголовок сообщения: Re: Несложный усилитель с многопетлевой ООС
СообщениеДобавлено: Сб ноя 20, 2010 11:08:26 
Друг Кота
Аватар пользователя

Зарегистрирован: Вс окт 11, 2009 18:15:27
Сообщений: 3813
Откуда: Донецк
Рейтинг сообщения: 0
Максим_В писал(а):
Делать те нечего,я смотрю.

а вы, занимаясь подбором резисторов - вижу очень полезным делом занимаетесь
вот только вы не знаете, что что от их качества усилитель меньше искажений и более ровную АЧХ давать не будет

_________________
Любители музыки слушают музыку, аудиофилы — шумы в паузах


Вернуться наверх
 
Не в сети
 Заголовок сообщения: Re: Несложный усилитель с многопетлевой ООС
СообщениеДобавлено: Сб ноя 20, 2010 11:13:56 
Друг Кота
Аватар пользователя

Карма: 26
Рейтинг сообщений: 97
Зарегистрирован: Вт мар 16, 2010 09:58:07
Сообщений: 5040
Откуда: Новгородская обл
Рейтинг сообщения: 0
Мы, дорогой ,тут уже ОБР рассматриваем ,если это что то говорит.


Вернуться наверх
 
Не в сети
 Заголовок сообщения: Re: Несложный усилитель с многопетлевой ООС
СообщениеДобавлено: Сб ноя 20, 2010 11:24:46 
Друг Кота
Аватар пользователя

Зарегистрирован: Вс окт 11, 2009 18:15:27
Сообщений: 3813
Откуда: Донецк
Рейтинг сообщения: 0
что такое ОБР

_________________
Любители музыки слушают музыку, аудиофилы — шумы в паузах


Вернуться наверх
 
Не в сети
 Заголовок сообщения: Re: Несложный усилитель с многопетлевой ООС
СообщениеДобавлено: Сб ноя 20, 2010 11:48:03 
Держит паяльник хвостом
Аватар пользователя

Карма: 14
Рейтинг сообщений: 76
Зарегистрирован: Вс авг 08, 2010 05:20:53
Сообщений: 972
Рейтинг сообщения: 0
Максим_В писал(а):
Делать те нечего,я смотрю.Р.С. Если ввести защиту по ограничению тока, то мы избежим тех проблем с эмиттерными резисторами . Но ннадо оба транзистора плеча контролировать .Думаю вот так с помощью диодов сделать

Да нет, Максим, не избежите.При аварии ток через эмиттерники увеличивается в десятки раз против штатного режима, разумеется пиковая моща на них тоже будет запредельной и, собственно, зависеть она будет только лишь от сопротивления этих резисторов и мощности ИП :) т.е сотню Вт, разумеется, резюки на это обидятся, :)) и моментально испарятся :)) Выходной каскад в этом случае будет работать в режиме с оборванной базой, что категорически не допускается.Такой косяк приведет к вторичному тепловому пробою коллекторного перехода с последующим выгоранием практически всех элементов ВК и ПВК.Задача ставится просто и банально-удержать рассеиваемую в случае аварии мощность на эмиттерных резисторах ВК до момента срабатывания защиты.Из предложенных компонентов только проволочные резисторы обладают необходимым запасом прочности только лишь из-за своего конструктива.Такой дефект есть у всех усилителей с аналогичным включением низкоомных резисторов в эммиттерные или коллекторные цепи ВК.


Вернуться наверх
 
Не в сети
 Заголовок сообщения: Re: Несложный усилитель с многопетлевой ООС
СообщениеДобавлено: Сб ноя 20, 2010 12:03:28 
Друг Кота
Аватар пользователя

Карма: 26
Рейтинг сообщений: 97
Зарегистрирован: Вт мар 16, 2010 09:58:07
Сообщений: 5040
Откуда: Новгородская обл
Рейтинг сообщения: 0
Ну у меня то есть С5-16 на 0,2ома ,у них всеж запас прочности есть ,но габариты,хоть пару .Есть еще экзотический вариант защиты с помощью снятия сигнала перегрузки с резистора последовательно с нагрузкой или с выходного фнч,но это для меня еще экзотика, я там не копал.Waso пробовал ,надо проконсультироваться. Сергей :ОБР это область безопастной работы устройства..


Вернуться наверх
 
Не в сети
 Заголовок сообщения: Re: Несложный усилитель с многопетлевой ООС
СообщениеДобавлено: Сб ноя 20, 2010 12:12:27 
Держит паяльник хвостом
Аватар пользователя

Карма: 14
Рейтинг сообщений: 76
Зарегистрирован: Вс авг 08, 2010 05:20:53
Сообщений: 972
Рейтинг сообщения: 0
Максим_В писал(а):
Ну у меня то есть С5-16 на 0,2ома ,у них всеж запас прочности есть ,но габариты,хоть пару .Есть еще экзотический вариант защиты с помощью снятия сигнала перегрузки с резистора последовательно с нагрузкой или с выходного фнч,но это для меня еще экзотика, я там не копал.Waso пробовал ,надо проконсультироваться. Сергей :ОБР это область безопастной работы устройства..

Понимаю, а что делать...выхлоп-то не дешевый, надо его спасать. :))) По поводу других вариантов-все они слишком медленные, пока разберутся промеж себя, что к чему, мощники уже перепаивать пора. :)) Да, и в этом случае про предохранители не забудте-иначе уже дорожки на плате могут погореть, эффект,сами понимаете, будет тот же.По разным ОСТ и МОСТ лохматых годов С5-16 допускают 17-и кратное превышение пиковой рассеиваемой мощи от регламентируемой без разрушения


Вернуться наверх
 
Не в сети
 Заголовок сообщения: Re: Несложный усилитель с многопетлевой ООС
СообщениеДобавлено: Сб ноя 20, 2010 12:18:16 
Друг Кота
Аватар пользователя

Карма: 26
Рейтинг сообщений: 97
Зарегистрирован: Вт мар 16, 2010 09:58:07
Сообщений: 5040
Откуда: Новгородская обл
Рейтинг сообщения: 0
Ну да при+/-50вольт и трансе типа ТС270 тока во вторичке будут нехилые.Я поэтому и активный фильтр с тиристорной защитой и пытал ,все лучше стекляшек . При 30вольтах все проще и надежнее ,даже вега002 с ее защитой была надежна .


Вернуться наверх
 
Не в сети
 Заголовок сообщения: Re: Несложный усилитель с многопетлевой ООС
СообщениеДобавлено: Сб ноя 20, 2010 12:24:10 
Держит паяльник хвостом
Аватар пользователя

Карма: 14
Рейтинг сообщений: 76
Зарегистрирован: Вс авг 08, 2010 05:20:53
Сообщений: 972
Рейтинг сообщения: 0
Максим_В писал(а):
Ну да при+/-50вольт и трансе типа ТС270 тока во вторичке будут нехилые. При 30вольтах все проще и надежнее ,даже вега002 с ее защитой была надежна .

Само сабой, выхлоп практически на грани ОБР :shock: Я год назад радикально переделывал "Амфитон" подруге друга :)) , ну, платки и все такое, понятое, дело, заново.Когда стал общитывать выхлоп, тут и наткнулся на этот косячок.Потому, как говорится, и попало в тему...


Вернуться наверх
 
Не в сети
 Заголовок сообщения: Re: Несложный усилитель с многопетлевой ООС
СообщениеДобавлено: Сб ноя 20, 2010 12:28:46 
Друг Кота
Аватар пользователя

Карма: 26
Рейтинг сообщений: 97
Зарегистрирован: Вт мар 16, 2010 09:58:07
Сообщений: 5040
Откуда: Новгородская обл
Рейтинг сообщения: 0
Я попробую еще пару выходников встроить,надо только глянуть ток драйверов. Все надежнее будет.


Вернуться наверх
 
Не в сети
 Заголовок сообщения: Re: Несложный усилитель с многопетлевой ООС
СообщениеДобавлено: Сб ноя 20, 2010 12:31:08 
Друг Кота
Аватар пользователя

Карма: 26
Рейтинг сообщений: 97
Зарегистрирован: Вт мар 16, 2010 09:58:07
Сообщений: 5040
Откуда: Новгородская обл
Рейтинг сообщения: 0
Я попробую еще пару выходников встроить,надо только глянуть ток драйверов. Все надежнее будет. Агеев в чем то прав ,когда своего монстра заделал .


Вернуться наверх
 
Не в сети
 Заголовок сообщения: Re: Несложный усилитель с многопетлевой ООС
СообщениеДобавлено: Сб ноя 20, 2010 12:33:02 
Держит паяльник хвостом
Аватар пользователя

Карма: 14
Рейтинг сообщений: 76
Зарегистрирован: Вс авг 08, 2010 05:20:53
Сообщений: 972
Рейтинг сообщения: 0
Максим, если не секрет, зачем вам столько дури в выхлопе? :dont_know: Даже для буфера на мой взгляд+/-35В и троечка более чем...


Вернуться наверх
 
Не в сети
 Заголовок сообщения: Re: Несложный усилитель с многопетлевой ООС
СообщениеДобавлено: Сб ноя 20, 2010 12:37:06 
Друг Кота
Аватар пользователя

Карма: 26
Рейтинг сообщений: 97
Зарегистрирован: Вт мар 16, 2010 09:58:07
Сообщений: 5040
Откуда: Новгородская обл
Рейтинг сообщения: 0
А так,на всякий случай,в запасе иметь неплохо. Мне и самому не более 36вольт для дома хватает. Но думаю и в этом случае две пары будут неплохо.


Вернуться наверх
 
Не в сети
 Заголовок сообщения: Re: Несложный усилитель с многопетлевой ООС
СообщениеДобавлено: Сб ноя 20, 2010 12:39:53 
Держит паяльник хвостом
Аватар пользователя

Карма: 14
Рейтинг сообщений: 76
Зарегистрирован: Вс авг 08, 2010 05:20:53
Сообщений: 972
Рейтинг сообщения: 0
офф.ктоб помог..кручу плату, кручу...все нето, и все не так.. :cry: :cry:


Вернуться наверх
 
Не в сети
 Заголовок сообщения: Re: Несложный усилитель с многопетлевой ООС
СообщениеДобавлено: Сб ноя 20, 2010 12:42:37 
Друг Кота
Аватар пользователя

Карма: 26
Рейтинг сообщений: 97
Зарегистрирован: Вт мар 16, 2010 09:58:07
Сообщений: 5040
Откуда: Новгородская обл
Рейтинг сообщения: 0
Уточни про какого Агеева говоришь,если про Алексея, то тут не про него. А у Игоревича ссылки везде.
Цитата:
офф.ктоб помог..кручу плату, кручу...все нето, и все не так
А где плата то? В ветке про квод?


Вернуться наверх
 
Не в сети
 Заголовок сообщения: Re: Несложный усилитель с многопетлевой ООС
СообщениеДобавлено: Сб ноя 20, 2010 12:48:59 
Держит паяльник хвостом
Аватар пользователя

Карма: 14
Рейтинг сообщений: 76
Зарегистрирован: Вс авг 08, 2010 05:20:53
Сообщений: 972
Рейтинг сообщения: 0
Максим_В писал(а):
quote]А где плата то? В ветке про квод?

Да не, квод потом, а-ля холтон+ваш выхлоп, ну тот что я модельку показывал..на макете не поленился собрать-ок, тож не хочу заказывать РСВ, приходится диф и ун исполнять отдельно в виде субмодуля.А я еще и питание выхлопа разделил, иначе ж..будет полная..двигется поманеньку, но медленно...глазки устают сильно, старый уже.. :cry:


Вернуться наверх
 
Не в сети
 Заголовок сообщения: Re: Несложный усилитель с многопетлевой ООС
СообщениеДобавлено: Сб ноя 20, 2010 12:55:59 
Друг Кота
Аватар пользователя

Карма: 26
Рейтинг сообщений: 97
Зарегистрирован: Вт мар 16, 2010 09:58:07
Сообщений: 5040
Откуда: Новгородская обл
Рейтинг сообщения: 0
В личку ,если в спринте скинь. Может свежий взгляд нужен .


Вернуться наверх
 
Показать сообщения за:  Сортировать по:  Вернуться наверх
Начать новую тему Ответить на тему  [ Сообщений: 433 ]     ... , , , 13, , , ...  

Часовой пояс: UTC + 3 часа


Кто сейчас на форуме

Сейчас этот форум просматривают: AndreyZZ, BIF, kriigon и гости: 28


Вы не можете начинать темы
Вы не можете отвечать на сообщения
Вы не можете редактировать свои сообщения
Вы не можете удалять свои сообщения
Вы не можете добавлять вложения

Найти:
Перейти:  


Powered by phpBB © 2000, 2002, 2005, 2007 phpBB Group
Русская поддержка phpBB
Extended by Karma MOD © 2007—2012 m157y
Extended by Topic Tags MOD © 2012 m157y