Например TDA7294

Форум РадиоКот • Просмотр темы - Одиссей 010 возможно ли аудиофильское счастье?
Форум РадиоКот
Здесь можно немножко помяукать :)

Текущее время: Ср янв 07, 2026 03:32:56

Часовой пояс: UTC + 3 часа


ПРЯМО СЕЙЧАС:



Начать новую тему Ответить на тему  [ Сообщений: 262 ]     ... , , , 12, ,  
Автор Сообщение
Не в сети
 Заголовок сообщения: Re: Одиссей 010 возможно ли аудиофильское счастье?
СообщениеДобавлено: Пн мар 11, 2024 14:26:23 
Вымогатель припоя
Аватар пользователя

Карма: 16
Рейтинг сообщений: 181
Зарегистрирован: Вт фев 03, 2015 05:55:35
Сообщений: 689
Откуда: г. Бердск
Рейтинг сообщения: 0
Лампа это святое.


Вернуться наверх
 
Не в сети
 Заголовок сообщения: Re: Одиссей 010 возможно ли аудиофильское счастье?
СообщениеДобавлено: Пн мар 11, 2024 14:46:56 
Модератор
Аватар пользователя

Карма: 159
Рейтинг сообщений: 4074
Зарегистрирован: Пт янв 23, 2009 19:20:05
Сообщений: 45347
Рейтинг сообщения: 0
Медали: 1
Получил миской по аватаре (1)
Могу хоть как-то понять использование ламп в каскадах предварительного усиления, но собирать на лампах УМЗЧ, претендующий на высокую верность - это, мне кажется, глупость...


Вернуться наверх
 
Не в сети
 Заголовок сообщения: Re: Одиссей 010 возможно ли аудиофильское счастье?
СообщениеДобавлено: Пн мар 11, 2024 14:51:47 
Вымогатель припоя
Аватар пользователя

Карма: 16
Рейтинг сообщений: 181
Зарегистрирован: Вт фев 03, 2015 05:55:35
Сообщений: 689
Откуда: г. Бердск
Рейтинг сообщения: 4
С этим полностью согласен. Лампы в гитарные комбики.


Вернуться наверх
 
Не в сети
 Заголовок сообщения: Re: Одиссей 010 возможно ли аудиофильское счастье?
СообщениеДобавлено: Пн мар 11, 2024 20:48:51 
Друг Кота
Аватар пользователя

Карма: 41
Рейтинг сообщений: 2990
Зарегистрирован: Пн июл 23, 2018 10:36:20
Сообщений: 3489
Откуда: Казань
Рейтинг сообщения: 0
На RCL нашел довольно интересный вариант на замену УМ Одиссея.
Симметрон
Изображение
Моделька выгдлядит многообещающе.
Изображение
искажения под плинтусом
Изображение
Но почему то в диапазоне от 50 до 180кГц усилитель превращается в генератор.
Изображение
Корректировкой С3 с 5.6 до 32пик ситуацию можно исправить, но все равно запас по фазе в этом диапазоне остается не большой, что смущает.
Изображение


Вложения:
simm.7z [13.05 KiB]
Скачиваний: 55

_________________
ZZZ С Нами Бог ZZZ
Вернуться наверх
 
Эиком - электронные компоненты и радиодетали
Не в сети
 Заголовок сообщения: Re: Одиссей 010 возможно ли аудиофильское счастье?
СообщениеДобавлено: Вт мар 12, 2024 00:38:51 
Друг Кота
Аватар пользователя

Карма: 11
Рейтинг сообщений: 35
Зарегистрирован: Чт июл 03, 2014 21:06:30
Сообщений: 3275
Рейтинг сообщения: 0
WP_ писал(а):
Главная причина это то что худа, зенов, чифолей и всякий подобный шлак можно лудить абсолютно нихрена не понимая. Они настолько примитивны, что надо быть абсолютным дауном чтобы не заработало. И звучание такое же убогое.


по аналогичной причине котируют широкополосники, но ошибочно приплетают тоже ФЧХ и так далее

а на деле просто широкополосник воткнул в ОЯ, и работает, не надо полосы сводить итд, а говномощник с высоким Rвых снижает роль Le в срезе верхних частот, а также снижает модуляцию ВЧ Le(x) зависимостью

но, возможно, просто потому что динамик выбегает на амплитуду, где Le(x) модулирует ВЧ, уже на копеечной мощности, на которой говноусь пока не дает свои проценты искажений

_________________
умная подпись такая с умным изречением, как у умных умников, на умном языке


Вернуться наверх
 
Не в сети
 Заголовок сообщения: Re: Одиссей 010 возможно ли аудиофильское счастье?
СообщениеДобавлено: Вт мар 12, 2024 06:34:40 
Модератор
Аватар пользователя

Карма: 159
Рейтинг сообщений: 4074
Зарегистрирован: Пт янв 23, 2009 19:20:05
Сообщений: 45347
Рейтинг сообщения: 4
Медали: 1
Получил миской по аватаре (1)
...Ещё один фактор - благодаря своеобразному спектру искажений, звук ШП-динамика кажется громче,чем он есть на самом деле, динамик "орет"...
...Есть и ещё один: ШП ставят в открытое оформление и в формирование диаграммы направленности включается излучение задней поверхности диффузора, стереоэффект заметно меняется... (тот же эффект я получил от своих 50АС-107, просто развернув НЧ-блок мордой в стену, без применения каких-либо "шириков"...)
...Получается, усилитель может быть вообще не виноват... :dont_know: :))


Вернуться наверх
 
Не в сети
 Заголовок сообщения: Re: Одиссей 010 возможно ли аудиофильское счастье?
СообщениеДобавлено: Вт мар 12, 2024 06:57:03 
Вымогатель припоя
Аватар пользователя

Карма: 16
Рейтинг сообщений: 181
Зарегистрирован: Вт фев 03, 2015 05:55:35
Сообщений: 689
Откуда: г. Бердск
Рейтинг сообщения: 4
На RCL нашел довольно интересный вариант на замену УМ Одиссея.
Симметрон

Моделька выгдлядит многообещающе.

искажения под плинтусом

Но почему то в диапазоне от 50 до 180кГц усилитель превращается в генератор.

Корректировкой С3 с 5.6 до 32пик ситуацию можно исправить, но все равно запас по фазе в этом диапазоне остается не большой, что смущает.

Усилитель мощности от Одиссея после доработки будет лучше. Петлевое выше примерно на 30 дБ.
Соответственно искажения будут ниже.
Микрокап недостоверно считает коррекцию. После микрокапа усилитель обычно свистит. После LTSpice коррекция ложится на плату без доработок. Особенно при большой глубине ООС.


Вернуться наверх
 
Не в сети
 Заголовок сообщения: Re: Одиссей 010 возможно ли аудиофильское счастье?
СообщениеДобавлено: Вт мар 12, 2024 09:20:04 
Друг Кота
Аватар пользователя

Карма: 41
Рейтинг сообщений: 2990
Зарегистрирован: Пн июл 23, 2018 10:36:20
Сообщений: 3489
Откуда: Казань
Рейтинг сообщения: 0
Усилитель мощности от Одиссея после доработки будет лучше. Петлевое выше примерно на 30 дБ...

не поделитесь схемкой для анализа.

Микрокап недостоверно считает коррекцию.

если это так, вероятно я не корректно использую эту функцию MC. Сухов хорошо владеет MC, попробую у него посмотреть этот момент.

_________________
ZZZ С Нами Бог ZZZ


Вернуться наверх
 
Не в сети
 Заголовок сообщения: Re: Одиссей 010 возможно ли аудиофильское счастье?
СообщениеДобавлено: Вт мар 12, 2024 09:20:24 
Друг Кота

Карма: 35
Рейтинг сообщений: 570
Зарегистрирован: Вт дек 10, 2013 19:13:10
Сообщений: 3267
Рейтинг сообщения: 0
Цитата:
.Получается, усилитель может быть вообще не виноват... :dont_know: :))

а Вы включите генератор и послушайте свою ас ,конкретно в комнате ,приятно удивитесь услышав огромное количество пиков и провалов и сравните с наушниками от 10$ особенно плохо если комната маленький кубик и тогда все эти искажения усилителя менее 0,1% намного меньшее зло для хорошего звука


Вернуться наверх
 
Не в сети
 Заголовок сообщения: Re: Одиссей 010 возможно ли аудиофильское счастье?
СообщениеДобавлено: Вт мар 12, 2024 10:55:27 
Вымогатель припоя
Аватар пользователя

Карма: 16
Рейтинг сообщений: 181
Зарегистрирован: Вт фев 03, 2015 05:55:35
Сообщений: 689
Откуда: г. Бердск
Рейтинг сообщения: 0
Ибуки, это не значит, что нужно делать дерьмовый усилитель.


Зависимость искажений Одиссей 010 промышленного варианта и доработанного.
Изображение
Верхний график оригинал.
Нижний последствия доработки.

Добавлено after 3 minutes 2 seconds:


Вернуться наверх
 
Не в сети
 Заголовок сообщения: Re: Одиссей 010 возможно ли аудиофильское счастье?
СообщениеДобавлено: Вт мар 12, 2024 11:02:19 
Друг Кота

Карма: 35
Рейтинг сообщений: 570
Зарегистрирован: Вт дек 10, 2013 19:13:10
Сообщений: 3267
Рейтинг сообщения: 0
WP_, можете скинуть модельку последнего доработанного Худа?Спасибо.
попробую освоить лайтспайс,а мультисим то же не корректно считает коррекцию?я в нем работал....


Последний раз редактировалось ибуки Вт мар 12, 2024 11:04:19, всего редактировалось 1 раз.

Вернуться наверх
 
Не в сети
 Заголовок сообщения: Re: Одиссей 010 возможно ли аудиофильское счастье?
СообщениеДобавлено: Вт мар 12, 2024 11:04:13 
Вымогатель припоя
Аватар пользователя

Карма: 16
Рейтинг сообщений: 181
Зарегистрирован: Вт фев 03, 2015 05:55:35
Сообщений: 689
Откуда: г. Бердск
Рейтинг сообщения: 0
Неоптимальная коррекция в Одиссее 010 слила примерно 60 дБ петлевого усиления на 1 кГц и 40 дБ на 20 кГц в перезарядку корректирующего конденсатора. И обеспечила на 30 дБ выше уровень искажений.

Добавлено after 58 seconds:
Я вроде как всех худов выложил.
Понял, модель нужно.


Последний раз редактировалось WP_ Вт мар 12, 2024 11:11:07, всего редактировалось 1 раз.

Вернуться наверх
 
Не в сети
 Заголовок сообщения: Re: Одиссей 010 возможно ли аудиофильское счастье?
СообщениеДобавлено: Вт мар 12, 2024 11:05:22 
Друг Кота

Карма: 35
Рейтинг сообщений: 570
Зарегистрирован: Вт дек 10, 2013 19:13:10
Сообщений: 3267
Рейтинг сообщения: 0
саму модельку для лайтспайса


Вернуться наверх
 
Не в сети
 Заголовок сообщения: Re: Одиссей 010 возможно ли аудиофильское счастье?
СообщениеДобавлено: Вт мар 12, 2024 11:11:37 
Друг Кота
Аватар пользователя

Карма: 41
Рейтинг сообщений: 2990
Зарегистрирован: Пн июл 23, 2018 10:36:20
Сообщений: 3489
Откуда: Казань
Рейтинг сообщения: 0
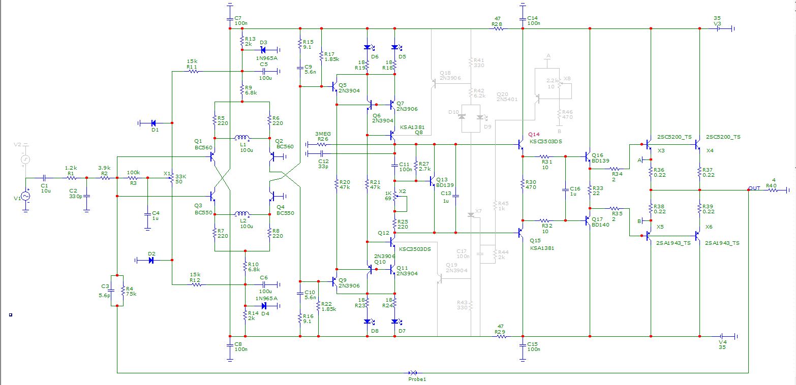
Нижний последствия доработки.


Это оно?
Изображение
Схемотехнический каркас Одиссей 010.
Глубина ООС 1 кГц примерно 120 дБ, 20 кГц 90 дБ.
При моделировании использовались модели BC556, 2N5401, 2N5551 для транзисторов КТ3107, КТ6116 и КТ6117.
Коррекция садится на плату без подстройки.

_________________
ZZZ С Нами Бог ZZZ


Вернуться наверх
 
Не в сети
 Заголовок сообщения: Re: Одиссей 010 возможно ли аудиофильское счастье?
СообщениеДобавлено: Вт мар 12, 2024 11:15:53 
Вымогатель припоя
Аватар пользователя

Карма: 16
Рейтинг сообщений: 181
Зарегистрирован: Вт фев 03, 2015 05:55:35
Сообщений: 689
Откуда: г. Бердск
Рейтинг сообщения: 4
SSKot, оно самое.

Ибуки, почту дайте. Файл от LTS к форуму не цепляется.


Вернуться наверх
 
Не в сети
 Заголовок сообщения: Re: Одиссей 010 возможно ли аудиофильское счастье?
СообщениеДобавлено: Вт мар 12, 2024 11:43:28 
Друг Кота
Аватар пользователя

Карма: 11
Рейтинг сообщений: 35
Зарегистрирован: Чт июл 03, 2014 21:06:30
Сообщений: 3275
Рейтинг сообщения: 0
As писал(а):
...Ещё один фактор - благодаря своеобразному спектру искажений, звук ШП-динамика кажется громче,чем он есть на самом деле, динамик "орет"...
нет, просто избыток АЧХ в области макс чувствительности, а "орет" это в ухе защитные механизмы, а через беруши никто никогда не орет :))

As писал(а):
...Получается, усилитель может быть вообще не виноват... :dont_know: :))
может быть просто специальным, с учетом работы на частотную полосу и вне необходимости электрического демпфирования

_________________
умная подпись такая с умным изречением, как у умных умников, на умном языке


Вернуться наверх
 
Не в сети
 Заголовок сообщения: Re: Одиссей 010 возможно ли аудиофильское счастье?
СообщениеДобавлено: Вт мар 12, 2024 12:38:41 
Модератор
Аватар пользователя

Карма: 159
Рейтинг сообщений: 4074
Зарегистрирован: Пт янв 23, 2009 19:20:05
Сообщений: 45347
Рейтинг сообщения: 4
Медали: 1
Получил миской по аватаре (1)
Искажения зонного режима у ШП-динамиков с легким и непрочным диффузором нарастают при увеличении подаваемой мощности весьма нелинейно, именно эти искажения и воспринимаются слухом, как большая громкость. Если динамики имеют низкий уровень искажений, громкость не ощущается высокой практически до болевого предела! Именно это свойство слуха привело к повальному распространению тугоухости у молодёжи, слушающей музыку в наушниках (искажения наушников невелики, слух легко адаптируется к высокой громкости, но бесследно это не проходит, к сожалению...)
...Я уже рассказывал историю из собственной жизни: однажды понадобилось зачем-то пойти к соседям за стенкой, а музыку выключить было лень, слушал какой-то CD, на далеко не предельной мощности Корвета 100УМ-048, звук 35АС-028 был вполне комфортным и громким не казался... Когда зашел к соседям - громкость оказалась такой, что разговаривать пришлось с некоторым напряжением голоса, почти крича - иначе просто неслышно... :)))


Вернуться наверх
 
Не в сети
 Заголовок сообщения: Re: Одиссей 010 возможно ли аудиофильское счастье?
СообщениеДобавлено: Вт мар 12, 2024 15:29:59 
Друг Кота
Аватар пользователя

Карма: 11
Рейтинг сообщений: 35
Зарегистрирован: Чт июл 03, 2014 21:06:30
Сообщений: 3275
Рейтинг сообщения: 0
Если динамики имеют низкий уровень искажений, громкость не ощущается высокой практически до болевого предела!

нет, это полная чушь, субъективные нелинейности (нелинейности уха слушателя) значительно возрастают на звуковых давлениях выше 60-70 дБ, поэтому на любой самой линейной аппаратуре звук превращается в кашу при увеличении звукового давления, разве что кроме случаев с провалом в середине...

а для динамиков, в тч ШП, искажения на 60-70 дБ довольно-таки незначительны

_________________
умная подпись такая с умным изречением, как у умных умников, на умном языке


Вернуться наверх
 
Не в сети
 Заголовок сообщения: Re: Одиссей 010 возможно ли аудиофильское счастье?
СообщениеДобавлено: Вт мар 12, 2024 16:15:04 
Модератор
Аватар пользователя

Карма: 159
Рейтинг сообщений: 4074
Зарегистрирован: Пт янв 23, 2009 19:20:05
Сообщений: 45347
Рейтинг сообщения: 0
Медали: 1
Получил миской по аватаре (1)
...Я так понимаю, АС класса S90 при мощности усилителя порядка сотни ватт способны создать в точке прослушивания звуковое давление порядка сотни дБ, и при этом их искажения могут быть много ниже порога заметности. Никакой "ширик" столько не выдержит... ШП-динамик и качественный звук высокой громкости - вещи несовместимые... А далее - опять упираемся в свойства усилителя: я как-то ссылку на статейку в старом номере Радио приводил, там сделали очень простую вещь: измерили выходную мощность нескольких усилителей не только на активном сопротивлении, но и на нагрузке, приближенной к реальной, т.е. с различной степенью реактивности того или иного знака... Практически ни один усилитель не смог на такой нагрузке показать мощность, хотя бы близкую к заявленной номинальной! Т.е. этот фактор нужно учитывать при расчете выходного каскада усилителя, претендующего на высокую верность. Реальная мощность, рассеиваемая транзисторами выходного каскада оказывается в разы больше расчетной и защита по ОБР ограничивает ток через них, добавляя изрядно искажений... Загрубить защиту часто тоже невозможно: запас по ОБР мал или отсутствует...


Вернуться наверх
 
Не в сети
 Заголовок сообщения: Re: Одиссей 010 возможно ли аудиофильское счастье?
СообщениеДобавлено: Вт мар 12, 2024 16:48:51 
Друг Кота
Аватар пользователя

Карма: 11
Рейтинг сообщений: 35
Зарегистрирован: Чт июл 03, 2014 21:06:30
Сообщений: 3275
Рейтинг сообщения: 0
ну мож они чисто емкостные или индуктивные 4 Ом сделали, то есть +-90 градусов сдвиг фазы тока

а активную составляющую забыли

знаете ли, многие просто не умеют строить эквивалентные схемы динамиков...

_________________
умная подпись такая с умным изречением, как у умных умников, на умном языке


Вернуться наверх
 
Показать сообщения за:  Сортировать по:  Вернуться наверх
Начать новую тему Ответить на тему  [ Сообщений: 262 ]     ... , , , 12, ,  

Часовой пояс: UTC + 3 часа


Кто сейчас на форуме

Сейчас этот форум просматривают: нет зарегистрированных пользователей и гости: 18


Вы не можете начинать темы
Вы не можете отвечать на сообщения
Вы не можете редактировать свои сообщения
Вы не можете удалять свои сообщения
Вы не можете добавлять вложения

Найти:
Перейти:  


Powered by phpBB © 2000, 2002, 2005, 2007 phpBB Group
Русская поддержка phpBB
Extended by Karma MOD © 2007—2012 m157y
Extended by Topic Tags MOD © 2012 m157y