Например TDA7294

Форум РадиоКот • Просмотр темы - D-class для сабвуфера
Форум РадиоКот
Здесь можно немножко помяукать :)

Текущее время: Пн дек 22, 2025 22:45:22

Часовой пояс: UTC + 3 часа


ПРЯМО СЕЙЧАС:



Начать новую тему Ответить на тему  [ Сообщений: 493 ]     ... , , , 12, , , ...  
Автор Сообщение
Не в сети
 Заголовок сообщения: Re: D-class для сабвуфера
СообщениеДобавлено: Ср май 11, 2016 15:32:32 
Встал на лапы
Аватар пользователя

Зарегистрирован: Сб июл 10, 2010 15:14:46
Сообщений: 119
Откуда: с 2004г., г. Минск
Рейтинг сообщения: 0
Если включить питание +-35 вольт и не ставить транзисторы в паралель, то будет обычный стоватный УНЧ, вопрос только в размерах платы.


Вложения:
3УНЧ.JPG [171.91 KiB]
Скачиваний: 1454
Вернуться наверх
 
Не в сети
 Заголовок сообщения: Re: D-class для сабвуфера
СообщениеДобавлено: Ср май 11, 2016 20:25:02 
Первый раз сказал Мяу!

Зарегистрирован: Чт янв 08, 2015 04:18:11
Сообщений: 22
Рейтинг сообщения: 0
Подскажите пожалуйста взял за основу последнюю печатку Бориса, убрал предоконечный транзисторный каскад, сделал как на печатке Сергея, немного передвинул конденсаторы по питанию платы, дросель на EI 33, немного поменялась трассировка в связи с изменениями, посмотрите пожалуйста на трассировку и будет ли с такими изменениями все работать?


Вложения:
Печатка и схема.zip [626.81 KiB]
Скачиваний: 693
Вернуться наверх
 
Не в сети
 Заголовок сообщения: Re: D-class для сабвуфера
СообщениеДобавлено: Чт май 12, 2016 17:17:34 
Встал на лапы
Аватар пользователя

Зарегистрирован: Сб июл 10, 2010 15:14:46
Сообщений: 119
Откуда: с 2004г., г. Минск
Рейтинг сообщения: 0
Привет! Выскажу своё мнение основанное на практике. Керамику или пленки выходного каскада настоятельно рекомендую ставить как можно ближе к выходным тпранзисторам. Между первой и восьмой ногой IR2153 должен быть диод (SF16) без него схема работать не будет. В остальном все верно, (два выхода на дроссель, наверное особенности монтажа?). Перед запуском резистор 10к поставьте в среднее положение, напряжение питания на IR2153 и LM311 можно проверить без полевиков. Удачи


Вернуться наверх
 
Не в сети
 Заголовок сообщения: Re: D-class для сабвуфера
СообщениеДобавлено: Чт май 12, 2016 19:14:39 
Первый раз сказал Мяу!

Зарегистрирован: Чт янв 08, 2015 04:18:11
Сообщений: 22
Рейтинг сообщения: 0
Диод убрал потому что использую микросхему IR2153 D, на схеме забыл поправить
там внутри уже стоит диод, два выхода, да просто особенность монтажа
а так за советы спасибо
поправлю и буду пробовать собрать


Вернуться наверх
 
Эиком - электронные компоненты и радиодетали
Не в сети
 Заголовок сообщения: Re: D-class для сабвуфера
СообщениеДобавлено: Чт май 19, 2016 19:59:50 
Первый раз сказал Мяу!

Зарегистрирован: Чт янв 08, 2015 04:18:11
Сообщений: 22
Рейтинг сообщения: 0
Меня долго не было, уезжал в командировку, сделал пп, правда допустил ошибку при экспонировании фоторезиста и перевернул шаблон. Осталось только конденсаторы найти на 3.3uF. В моём небольшом городке это проблема. Конденсаторы керамику 0,47 перенёс непосредственно к транзисторам. Дроссель подбирал зазор, чтобы вышло начальная индуктивность 1 витка 180 nH, мотал косой из 8 проводов 14 витков скрученых дрелью. Получилось 180*14*14=35,2 мкГн
А так вроде включал вроде шуршит работает. На стабилитронах 9.98. Единственное на первой ноге 2153 ~10V, не мало ли? Транзисторы пока не запаивал. И к сожалению осцилографа нет
Изображение
Изображение


Вложения:
Drossel.jpg [167.78 KiB]
Скачиваний: 892
Вернуться наверх
 
Не в сети
 Заголовок сообщения: Re: D-class для сабвуфера
СообщениеДобавлено: Пт май 20, 2016 00:43:32 
Встал на лапы
Аватар пользователя

Зарегистрирован: Сб июл 10, 2010 15:14:46
Сообщений: 119
Откуда: с 2004г., г. Минск
Рейтинг сообщения: 0
Должно работать и при таком напряжении на IR2153. Если напряжения не хватает, то светодиод будет не гореть постояно, а мигать (при запаянных выходных транзисторах).
Р.S (может пригодиться)
В этой схеме удобно немагнитный зазор дросселя подбирать по осцилографу: При амплитуде сигнала близкого к максимальному, подсоединяя и отсоединяя нагрузку смотреть на просадку выходного сигнала (напряжения на выходе) изменяя зазор добиться минимальной просадки. Резистор 10к (подстроечный)
служит для подстройки частоты IR2153 под выходной контур (дроссель и емкость). Желательно добиться минимального КНИ (на малой 0.5в и на большой 17в) амплитуде выходного сигнала. Если нет осцилографа, то по минимальному шуму без входного сигнала и на тихой громкости воспроизведения.


Вложения:
2016-05-20_01-54-01.png [202.88 KiB]
Скачиваний: 1160
Вернуться наверх
 
Не в сети
 Заголовок сообщения: Re: D-class для сабвуфера
СообщениеДобавлено: Чт май 26, 2016 23:30:40 
Первый раз сказал Мяу!

Зарегистрирован: Чт янв 08, 2015 04:18:11
Сообщений: 22
Рейтинг сообщения: 0
Вообщем собрал всё. Включил иии...... ничего
При понижении частоты усилитель молчит как партизан и не горит светодиод, при увеличении повяляется какой-то высокочастотный (или это низкочастотный раз слышно) треск(светодиод моргает в униссон) и плата кушает много тока. Нашёл "золотую середину" пару щелчков загорается светодиод, щелчки прекращаются но усилитель всё равно как партизан молчит
Ирка рабочая 100%, проверял её отдельно
Я не знаю, подскажите где копать


Вернуться наверх
 
Не в сети
 Заголовок сообщения: Re: D-class для сабвуфера
СообщениеДобавлено: Пт май 27, 2016 21:16:06 
Встал на лапы
Аватар пользователя

Зарегистрирован: Сб июл 10, 2010 15:14:46
Сообщений: 119
Откуда: с 2004г., г. Минск
Рейтинг сообщения: 0
При подключении транзисторов возможно снизилось напряжение питания IR2153, попробуйте уменьшить резистор, который стоит от первой ноги IR2153 на землю
(вместо 3к поставте 2,7к)


Вернуться наверх
 
Не в сети
 Заголовок сообщения: Re: D-class для сабвуфера
СообщениеДобавлено: Сб май 28, 2016 16:51:19 
Первый раз сказал Мяу!

Зарегистрирован: Чт янв 08, 2015 04:18:11
Сообщений: 22
Рейтинг сообщения: 0
Кстати наверное да. У меня питание +-36В.
Земля ирки это минус питания. А первая нога это земля питания


Вернуться наверх
 
Не в сети
 Заголовок сообщения: Re: D-class для сабвуфера
СообщениеДобавлено: Сб июн 04, 2016 22:20:33 
Это не хвост, это антенна
Аватар пользователя

Карма: 6
Рейтинг сообщений: 68
Зарегистрирован: Вс апр 19, 2009 17:20:22
Сообщений: 1303
Откуда: г.Ростов-на-Дону/г.Таганрог/г.Геленджик
Рейтинг сообщения: 0
Доброго времени суток.
Хочу сделать УНЧ на 2153. Требуется подсказка с дросселем, выбор ферритов ограничен вот этим:
СпойлерИзображение

Подойдет что-то для дросселя? И как лучше мотать? А то в одних конструкциях намотка сделана толстым проводом, а в других косой из тонких.

P.S.
Может у кого готовая пустая плата под 2153 завалялась без дела и можете продать? :beer:

_________________
Опыт растет прямо пропорционально выведенному из строя оборудованию...


Вернуться наверх
 
Не в сети
 Заголовок сообщения: Re: D-class для сабвуфера
СообщениеДобавлено: Ср июн 08, 2016 00:22:56 
Встал на лапы
Аватар пользователя

Зарегистрирован: Сб июл 10, 2010 15:14:46
Сообщений: 119
Откуда: с 2004г., г. Минск
Рейтинг сообщения: 0
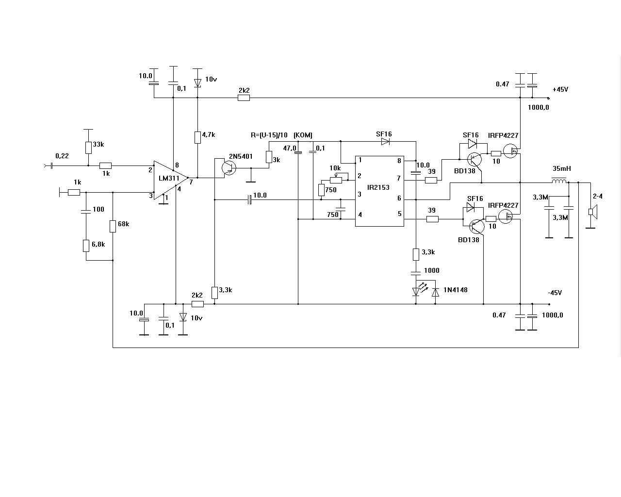
Из этой картинки наверняка что-то подойдет, например чашки или транс по 150р (может это даже ETD). Косой мотать лучше (если частота высокая), меньше провод будет греться. Даже плата есть (один из моих промежуточных выриантов) чуть перетравленная, несверленная, но если залудить может пойти. (Она правда задумана с пред оконечными транзисторами BD138, которых многие опосаются, дырочки под выходные IRF640)


Вложения:
Схема.jpg [73.34 KiB]
Скачиваний: 1039
IR153+IRFP4227.zip [34.99 KiB]
Скачиваний: 580
IR2153.JPG [148.14 KiB]
Скачиваний: 816
Вернуться наверх
 
Не в сети
 Заголовок сообщения: Re: D-class для сабвуфера
СообщениеДобавлено: Чт июн 09, 2016 12:35:17 
Это не хвост, это антенна
Аватар пользователя

Карма: 6
Рейтинг сообщений: 68
Зарегистрирован: Вс апр 19, 2009 17:20:22
Сообщений: 1303
Откуда: г.Ростов-на-Дону/г.Таганрог/г.Геленджик
Рейтинг сообщения: 0
А какой диаметр провода брать для дросселя и что дают биполярники перед MOSFET? Быстрее открывание происходит?

_________________
Опыт растет прямо пропорционально выведенному из строя оборудованию...


Вернуться наверх
 
Не в сети
 Заголовок сообщения: Re: D-class для сабвуфера
СообщениеДобавлено: Чт июн 09, 2016 23:32:23 
Встал на лапы
Аватар пользователя

Зарегистрирован: Сб июл 10, 2010 15:14:46
Сообщений: 119
Откуда: с 2004г., г. Минск
Рейтинг сообщения: 0
Выходные транзисторы быстрее закрываются, частично разгружается микросхема, меньше влияет емкость затворов на подаваемый на них сигнал, то есть сигнал меньше искажается. Кстати на слух это заметно на средних и высоких частотах и при изменении входного сопротивления УНЧ (регулятором громкости). Я бы и не усложнял схему если бы устраивал звук. По по поводу дросселя по этой теме сказано достаточно есть проги расчета дросселя , я тоже по ним счиитал:


Вложения:
RM12.doc [726.5 KiB]
Скачиваний: 409
FTD29.zip [654.59 KiB]
Скачиваний: 367
Вернуться наверх
 
Не в сети
 Заголовок сообщения: Re: D-class для сабвуфера
СообщениеДобавлено: Чт июн 09, 2016 23:42:41 
Встал на лапы
Аватар пользователя

Зарегистрирован: Сб июл 10, 2010 15:14:46
Сообщений: 119
Откуда: с 2004г., г. Минск
Рейтинг сообщения: 0
Я последнее время занимался другой схемой тоже класс D, звучит отлично, главное не греется не дроссель не выходные полевики, питание подавал от +- 30 до +_60, долго разводил плату, но получилась, работает.


Вложения:
Doc2.doc [422.5 KiB]
Скачиваний: 655
Вернуться наверх
 
Не в сети
 Заголовок сообщения: Re: D-class для сабвуфера
СообщениеДобавлено: Пт июн 10, 2016 03:56:12 
Собутыльник Кота
Аватар пользователя

Карма: 113
Рейтинг сообщений: 1537
Зарегистрирован: Пт мар 18, 2011 14:30:20
Сообщений: 2993
Откуда: Lugansk ЛНР
Рейтинг сообщения: 0
Boris535, всё придумано до нас. а городить огород для мощности 200 ватт лишнее.

Изображение

Для саба важно надежность и простота. А хочешь достойный звук для широкой полосы, для этого есть специализированные микросхему заточены под это дело, со всеми защитами, к примеру IR2092.


Вернуться наверх
 
Не в сети
 Заголовок сообщения: Re: D-class для сабвуфера
СообщениеДобавлено: Пт июн 10, 2016 06:06:12 
Это не хвост, это антенна
Аватар пользователя

Карма: 6
Рейтинг сообщений: 68
Зарегистрирован: Вс апр 19, 2009 17:20:22
Сообщений: 1303
Откуда: г.Ростов-на-Дону/г.Таганрог/г.Геленджик
Рейтинг сообщения: 0
Да мне чисто сабовый УНЧ нужен, герц до 200 не больше :)

_________________
Опыт растет прямо пропорционально выведенному из строя оборудованию...


Вернуться наверх
 
Не в сети
 Заголовок сообщения: Re: D-class для сабвуфера
СообщениеДобавлено: Пт июн 10, 2016 07:08:22 
Собутыльник Кота
Аватар пользователя

Карма: 113
Рейтинг сообщений: 1537
Зарегистрирован: Пт мар 18, 2011 14:30:20
Сообщений: 2993
Откуда: Lugansk ЛНР
Рейтинг сообщения: 0
Вот собирай. просто и надежно.
СпойлерИзображение

Я мутил усилок на IR2153 за неимением IR2184.


Вернуться наверх
 
Не в сети
 Заголовок сообщения: Re: D-class для сабвуфера
СообщениеДобавлено: Сб июн 11, 2016 01:18:00 
Первый раз сказал Мяу!

Зарегистрирован: Пт мар 04, 2016 01:10:30
Сообщений: 39
Рейтинг сообщения: 0
а можно дроссель намотать на колечке ферритовом как для импульсного трансформатора? например наши 2000НМ или эпкос N87? вырезать зазор и все


Вернуться наверх
 
Не в сети
 Заголовок сообщения: Re: D-class для сабвуфера
СообщениеДобавлено: Сб июн 11, 2016 06:35:06 
Друг Кота
Аватар пользователя

Карма: 175
Рейтинг сообщений: 7680
Зарегистрирован: Чт апр 04, 2013 12:46:59
Сообщений: 17234
Откуда: Тюмень
Рейтинг сообщения: 0
Обеспечьте зазор - будет нормально.

_________________
Общением на форуме подпитываю свою эгоистичную, склонную к самолюбованию сущность.


Вернуться наверх
 
Не в сети
 Заголовок сообщения: Re: D-class для сабвуфера
СообщениеДобавлено: Сб июн 11, 2016 12:27:31 
Первый раз сказал Мяу!

Зарегистрирован: Пт мар 04, 2016 01:10:30
Сообщений: 39
Рейтинг сообщения: 0
зазор болгаркой запилю, мне главное узнать подходит ли такой материал :)


Вернуться наверх
 
Показать сообщения за:  Сортировать по:  Вернуться наверх
Начать новую тему Ответить на тему  [ Сообщений: 493 ]     ... , , , 12, , , ...  

Часовой пояс: UTC + 3 часа


Кто сейчас на форуме

Сейчас этот форум просматривают: нет зарегистрированных пользователей и гости: 37


Вы не можете начинать темы
Вы не можете отвечать на сообщения
Вы не можете редактировать свои сообщения
Вы не можете удалять свои сообщения
Вы не можете добавлять вложения

Найти:
Перейти:  


Powered by phpBB © 2000, 2002, 2005, 2007 phpBB Group
Русская поддержка phpBB
Extended by Karma MOD © 2007—2012 m157y
Extended by Topic Tags MOD © 2012 m157y