Например TDA7294

Форум РадиоКот • Просмотр темы - усилитель НЧ на TOSHIBA TA8221AH
Форум РадиоКот
Здесь можно немножко помяукать :)

Текущее время: Ср янв 07, 2026 01:24:20

Часовой пояс: UTC + 3 часа


ПРЯМО СЕЙЧАС:



Начать новую тему Ответить на тему  [ Сообщений: 39 ]    , 2
Автор Сообщение
Не в сети
 Заголовок сообщения:
СообщениеДобавлено: Вт июн 23, 2009 15:08:00 
Открыл глаза
Аватар пользователя

Зарегистрирован: Пн июн 02, 2008 18:38:09
Сообщений: 46
Откуда: Усинск, Стерлитамак
Рейтинг сообщения: 0
Добрый день, нашел у себя в магнитоле микросхему TOSHIBA TA8263AH на 4 канала, корпус с 25 ножками, информации о ней не нашел, насколько она похожа на TA8221AH?
Буду благодарен если поможете :))


Вернуться наверх
 
Не в сети
 Заголовок сообщения:
СообщениеДобавлено: Вт июн 23, 2009 15:50:39 
Поставщик валерьянки для Кота

Карма: 2
Рейтинг сообщений: 4
Зарегистрирован: Пн ноя 10, 2008 08:12:53
Сообщений: 2267
Откуда: РФ
Рейтинг сообщения: 0
http://www.alldatasheet.com/datasheet-p ... 263BH.html

говорите искали? :) Нажимаете желтую кнопку download


Вернуться наверх
 
Не в сети
 Заголовок сообщения:
СообщениеДобавлено: Вт июн 23, 2009 16:36:31 
Открыл глаза
Аватар пользователя

Зарегистрирован: Пн июн 02, 2008 18:38:09
Сообщений: 46
Откуда: Усинск, Стерлитамак
Рейтинг сообщения: 0
TA8263BH и TA8263AH не отличаются?


Вернуться наверх
 
Не в сети
 Заголовок сообщения:
СообщениеДобавлено: Вт июн 23, 2009 16:43:28 
Поставщик валерьянки для Кота

Карма: 2
Рейтинг сообщений: 4
Зарегистрирован: Пн ноя 10, 2008 08:12:53
Сообщений: 2267
Откуда: РФ
Рейтинг сообщения: 0
не должны


Вернуться наверх
 
Эиком - электронные компоненты и радиодетали
Не в сети
 Заголовок сообщения:
СообщениеДобавлено: Вт июн 23, 2009 17:26:46 
Открыл глаза
Аватар пользователя

Зарегистрирован: Пн июн 02, 2008 18:38:09
Сообщений: 46
Откуда: Усинск, Стерлитамак
Рейтинг сообщения: 0
Спасибо! :))


Вернуться наверх
 
Не в сети
 Заголовок сообщения:
СообщениеДобавлено: Чт июн 25, 2009 11:46:04 
Нашел транзистор. Понюхал.
Аватар пользователя

Зарегистрирован: Пн июн 23, 2008 09:08:07
Сообщений: 184
Рейтинг сообщения: 0
plat писал(а):
TA8263BH и TA8263AH не отличаются?

принципально нет, обычно отличия по току или напряжению +/- 10%


Вернуться наверх
 
Не в сети
 Заголовок сообщения:
СообщениеДобавлено: Сб июн 27, 2009 20:35:30 
Грызет канифоль

Зарегистрирован: Чт апр 16, 2009 14:23:59
Сообщений: 274
Рейтинг сообщения: 0
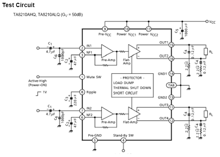
вот такая проблема с похожей микрой TA8210AHQ :

без сигнала на входе немного фонит и все, но как только подаю сигнал начинается щелкание в колонках примерно 2 раза в секунду,
сигнал еле слышен.
отрубал RC цепочки на выходе усилка-щелчки прекращались в начале, но при повышении громкости снова начинаются и сигнал по прежнему слабый.
что это может быть?


Вложения:
Комментарий к файлу: схема
.PNG [72 KiB]
Скачиваний: 1314
Комментарий к файлу: печатка
ta8210.lay [24.2 KiB]
Скачиваний: 995
Вернуться наверх
 
Не в сети
 Заголовок сообщения:
СообщениеДобавлено: Сб июн 27, 2009 20:53:21 
Поставщик валерьянки для Кота

Карма: 2
Рейтинг сообщений: 4
Зарегистрирован: Пн ноя 10, 2008 08:12:53
Сообщений: 2267
Откуда: РФ
Рейтинг сообщения: 0
возбуждение усилителя


Вернуться наверх
 
Не в сети
 Заголовок сообщения:
СообщениеДобавлено: Сб июн 27, 2009 21:07:18 
Грызет канифоль

Зарегистрирован: Чт апр 16, 2009 14:23:59
Сообщений: 274
Рейтинг сообщения: 0
что посоветуете изменить? расположение элементов или номиналы? или дело скорее в МС?
печатка вроде правильная, где то на форуме также находил универсальную для TA82xx немного переделал под свою и схему из даташита.


Вернуться наверх
 
Не в сети
 Заголовок сообщения:
СообщениеДобавлено: Чт июл 02, 2009 12:10:58 
Родился
Аватар пользователя

Зарегистрирован: Чт июл 02, 2009 12:02:58
Сообщений: 2
Рейтинг сообщения: 0
El Koto! писал(а):
проверь падение напряжения на питании микры. Ну и несколько тысяч микрофарад в фильтр бп не помешало бы)))
Мучился когда-то так же, нашел, считаю идеальный выход: на один радиатор вместе с микросхемой повесил выпрямитель напряжения на микросхеме КР142ЕН5А (очень простой, с тремя выводами) которая тянет до 5 А, проблема с питанием решена))


Вернуться наверх
 
Не в сети
 Заголовок сообщения:
СообщениеДобавлено: Чт июл 02, 2009 12:18:38 
Потрогал лапой паяльник

Зарегистрирован: Пт июн 19, 2009 08:27:11
Сообщений: 322
Рейтинг сообщения: 0
kuzeew писал(а):
на микросхеме КР142ЕН5А (очень простой, с тремя выводами) которая тянет до 5 А
:shock: :shock: :shock:


Вернуться наверх
 
Не в сети
 Заголовок сообщения:
СообщениеДобавлено: Чт июл 02, 2009 12:23:01 
Родился
Аватар пользователя

Зарегистрирован: Чт июл 02, 2009 12:02:58
Сообщений: 2
Рейтинг сообщения: 0
Мракус писал(а):
kuzeew писал(а):
на микросхеме КР142ЕН5А (очень простой, с тремя выводами) которая тянет до 5 А
:shock: :shock: :shock:
опс, опечатка, ток нагрузки до 3 А :)) хватает с лихвой!


Вернуться наверх
 
Не в сети
 Заголовок сообщения:
СообщениеДобавлено: Чт июл 02, 2009 13:36:26 
Потрогал лапой паяльник

Зарегистрирован: Пт июн 19, 2009 08:27:11
Сообщений: 322
Рейтинг сообщения: 0
kuzeew писал(а):
опс, опечатка, ток нагрузки до 3 А :))
Больше так нас не пугай! :)


Вернуться наверх
 
Не в сети
 Заголовок сообщения:
СообщениеДобавлено: Сб июл 04, 2009 15:43:24 
Потрогал лапой паяльник
Аватар пользователя

Карма: 2
Рейтинг сообщений: -2
Зарегистрирован: Пн янв 14, 2008 12:36:36
Сообщений: 307
Откуда: Москва,Санкт-Петербург
Рейтинг сообщения: 0
plat писал(а):
Добрый день, нашел у себя в магнитоле микросхему TOSHIBA TA8263AH на 4 канала, корпус с 25 ножками, информации о ней не нашел, насколько она похожа на TA8221AH?
Буду благодарен если поможете :))

вот.....


Вложения:
hzip25.xls [40 KiB]
Скачиваний: 749
Вернуться наверх
 
Не в сети
 Заголовок сообщения: Усилитель НЧ на TA8221/
СообщениеДобавлено: Пт янв 29, 2010 01:12:21 
Встал на лапы

Зарегистрирован: Вс янв 24, 2010 19:53:31
Сообщений: 83
Откуда: г.Николаев
Рейтинг сообщения: 0
Сх.плата TA8220. Проверенно.


Вложения:
_Пл_TA8220.png [74.56 KiB]
Скачиваний: 1003
Вернуться наверх
 
Не в сети
 Заголовок сообщения:
СообщениеДобавлено: Сб фев 20, 2010 22:34:41 
Родился

Карма: 1
Рейтинг сообщений: 1
Зарегистрирован: Сб фев 20, 2010 22:26:16
Сообщений: 14
Откуда: Москва
Рейтинг сообщения: 0
Мужики подскажите а как определить у TA8221H куда +/- колонок подключать !?

Скачал даташит там на референскной схеме то же не указано... У меня похоже то же референсная только с тембр блоком (набор от "каскада")

Или этой микросхеме по барабану, но ведь колонки не должны в противофазе работать...


Вернуться наверх
 
Не в сети
 Заголовок сообщения:
СообщениеДобавлено: Ср фев 24, 2010 10:11:35 
Потрогал лапой паяльник

Зарегистрирован: Ср май 13, 2009 20:36:44
Сообщений: 344
Рейтинг сообщения: 0
BAZZ писал(а):
Мужики подскажите а как определить у TA8221H куда +/- колонок подключать !?

Скачал даташит там на референскной схеме то же не указано... У меня похоже то же референсная только с тембр блоком (набор от "каскада")

Или этой микросхеме по барабану, но ведь колонки не должны в противофазе работать...

без разницы. главное чтоб у разных каналов одинаково было
можно еще померять подав моносигнал-если звук как бы между колонок то норма, если нет-значит фаза перепутана


Вернуться наверх
 
Не в сети
 Заголовок сообщения:
СообщениеДобавлено: Ср фев 24, 2010 10:12:40 
Потрогал лапой паяльник

Зарегистрирован: Ср май 13, 2009 20:36:44
Сообщений: 344
Рейтинг сообщения: 0
kuzeew писал(а):
El Koto! писал(а):
проверь падение напряжения на питании микры. Ну и несколько тысяч микрофарад в фильтр бп не помешало бы)))
Мучился когда-то так же, нашел, считаю идеальный выход: на один радиатор вместе с микросхемой повесил выпрямитель напряжения на микросхеме КР142ЕН5А (очень простой, с тремя выводами) которая тянет до 5 А, проблема с питанием решена))

микросхеме УНЧ стабилизатор не нужен т.к. она сама является линейным стабилизатором регулируемым входным напряжением


Вернуться наверх
 
Не в сети
 Заголовок сообщения: Re:
СообщениеДобавлено: Сб май 11, 2024 14:18:42 
Первый раз сказал Мяу!

Зарегистрирован: Вс окт 23, 2011 17:54:44
Сообщений: 27
Рейтинг сообщения: 0
BAZZ писал(а):
Мужики подскажите а как определить у TA8221H куда +/- колонок подключать !?

Скачал даташит там на референскной схеме то же не указано... У меня похоже то же референсная только с тембр блоком (набор от "каскада")

Или этой микросхеме по барабану, но ведь колонки не должны в противофазе работать...

без разницы. главное чтоб у разных каналов одинаково было
можно еще померять подав моносигнал-если звук как бы между колонок то норма, если нет-значит фаза перепутана

сорри за некропостинг, но не без разницы у динамиков (не у всех но у большинства) линейность хода вперед намно лучше чем назад, соответвенно и фазировке плохо станет если он будет в обратную сторону работать. У этой микрухи 11 и 15 ноги + соответсвенно 12 и 16 минусы. роверяется элементарно на прямолй вход даем небольшой потенциал (0,3-0,5v) получаем кратковременное смещение на выходных (даже если даташника нет под рукой или у нас неизветный науке зверь) если нет осцила можно использовать стрелочный прибор в парлель с нагрузкой


Вернуться наверх
 
Показать сообщения за:  Сортировать по:  Вернуться наверх
Начать новую тему Ответить на тему  [ Сообщений: 39 ]    , 2

Часовой пояс: UTC + 3 часа


Кто сейчас на форуме

Сейчас этот форум просматривают: нет зарегистрированных пользователей и гости: 20


Вы не можете начинать темы
Вы не можете отвечать на сообщения
Вы не можете редактировать свои сообщения
Вы не можете удалять свои сообщения
Вы не можете добавлять вложения

Найти:
Перейти:  


Powered by phpBB © 2000, 2002, 2005, 2007 phpBB Group
Русская поддержка phpBB
Extended by Karma MOD © 2007—2012 m157y
Extended by Topic Tags MOD © 2012 m157y