Например TDA7294

Форум РадиоКот • Просмотр темы - Одиссей 010 возможно ли аудиофильское счастье?
Форум РадиоКот
Здесь можно немножко помяукать :)

Текущее время: Пт янв 02, 2026 13:44:17

Часовой пояс: UTC + 3 часа


ПРЯМО СЕЙЧАС:



Начать новую тему Ответить на тему  [ Сообщений: 262 ]     ... , , , 9, , , ...  
Автор Сообщение
Не в сети
 Заголовок сообщения: Re: Одиссей 010 возможно ли аудиофильское счастье?
СообщениеДобавлено: Пт мар 08, 2024 09:54:29 
Вымогатель припоя
Аватар пользователя

Карма: 16
Рейтинг сообщений: 181
Зарегистрирован: Вт фев 03, 2015 05:55:35
Сообщений: 689
Откуда: г. Бердск
Рейтинг сообщения: 0
Чем монструозный? Четырьмя диодами? Посмотрел все таки ваш последний вариант. Хрень полная, жесткий возбуд. Матрица коррекции неправильная.

Добавлено after 13 minutes 46 seconds:
Работоспособны только варианты с выходом Худа и трехполюсной коррекцией, с повторителем и трехполюсной коррекцией и повторителем и миллеровской коррекцией. Последний вариант самый худший по интермодам и искажениям. Клип без диодных цепочек у всех с запилами и просечками. С диодами запилы и просечки исчезают, остаются только задержки обусловленные выходом из насыщения транзисторов.

Добавлено after 13 minutes 53 seconds:
Это цитата одного уважаемого человека:
"ЯТД, чисто по причине: ой, глубокая ООС, коррекция, полюса, нули -
это сложно для понимания, поэтому плохо. Мы будем делать просто и нелинейно, а недостаток линейности восполнять похвалами."


Вернуться наверх
 
Не в сети
 Заголовок сообщения: Re: Одиссей 010 возможно ли аудиофильское счастье?
СообщениеДобавлено: Пт мар 08, 2024 10:14:56 
Друг Кота

Карма: 35
Рейтинг сообщений: 570
Зарегистрирован: Вт дек 10, 2013 19:13:10
Сообщений: 3267
Рейтинг сообщения: 0
за антиклип спасибо огромное!!!
а как же у Белки еше и с опером работает?последний вариант?

https://forum.vegalab.ru/attachment.php ... 1625041856

Добавлено after 19 minutes 55 seconds:
и еще с выходом худа в драйвере тоже диод ставили или только три диода в диффе?в УНе диод антиклипа лучше шоттки поставить? чтобы емкость меньше была,она ведь меняться будет под размахом напряжения
и как вариант диод с коллектора ОЭ уна на базу повторителя,так обычно делают,,,


Вернуться наверх
 
Не в сети
 Заголовок сообщения: Re: Одиссей 010 возможно ли аудиофильское счастье?
СообщениеДобавлено: Пт мар 08, 2024 10:34:15 
Вымогатель припоя
Аватар пользователя

Карма: 16
Рейтинг сообщений: 181
Зарегистрирован: Вт фев 03, 2015 05:55:35
Сообщений: 689
Откуда: г. Бердск
Рейтинг сообщения: 0
У Белки как то работает, я не разбирался.
Антиклип для каждого варианта свой. Я схему для выхода худа не выкладывал. Диоды шоттки нежелательно из за больших токов утечки. Петлевое усиление сильно снизят. Самое лучшее народные 1N4148 или наши КД521, КД522.


Вернуться наверх
 
Не в сети
 Заголовок сообщения: Re: Одиссей 010 возможно ли аудиофильское счастье?
СообщениеДобавлено: Пт мар 08, 2024 10:35:58 
Друг Кота

Карма: 35
Рейтинг сообщений: 570
Зарегистрирован: Вт дек 10, 2013 19:13:10
Сообщений: 3267
Рейтинг сообщения: 0
спасибо)


Вернуться наверх
 
Эиком - электронные компоненты и радиодетали
Не в сети
 Заголовок сообщения: Re: Одиссей 010 возможно ли аудиофильское счастье?
СообщениеДобавлено: Пт мар 08, 2024 10:45:17 
Вымогатель припоя
Аватар пользователя

Карма: 16
Рейтинг сообщений: 181
Зарегистрирован: Вт фев 03, 2015 05:55:35
Сообщений: 689
Откуда: г. Бердск
Рейтинг сообщения: 0
про железо ,,,,,,,,,
вот простота еще например


download/file.php?id=404482

Еще один вариант для помойки - очередной черный холодильник с заратуштрой. Для соревнований - кто что выдаст отстойнее.


Вернуться наверх
 
Не в сети
 Заголовок сообщения: Re: Одиссей 010 возможно ли аудиофильское счастье?
СообщениеДобавлено: Пт мар 08, 2024 10:54:34 
Друг Кота

Карма: 35
Рейтинг сообщений: 570
Зарегистрирован: Вт дек 10, 2013 19:13:10
Сообщений: 3267
Рейтинг сообщения: 0
а где тут криминал?опер в А классе что плохого ?


Вернуться наверх
 
Не в сети
 Заголовок сообщения: Re: Одиссей 010 возможно ли аудиофильское счастье?
СообщениеДобавлено: Пт мар 08, 2024 12:51:35 
Вымогатель припоя
Аватар пользователя

Карма: 16
Рейтинг сообщений: 181
Зарегистрирован: Вт фев 03, 2015 05:55:35
Сообщений: 689
Откуда: г. Бердск
Рейтинг сообщения: 0
А чего в данном случае хорошего? Попытка слепить из гавна конфетку? Или батареи плохо греют?
Если хочется линейного усиления, то превосходно получается композит ОУ + 2050 охваченный общей ООС, без вложенных петель ООС. Искажения под -160 без класса А.
Например так:
Изображение
Под 2050 только коррекцию поправить.

Добавлено after 1 hour 35 minutes 9 seconds:
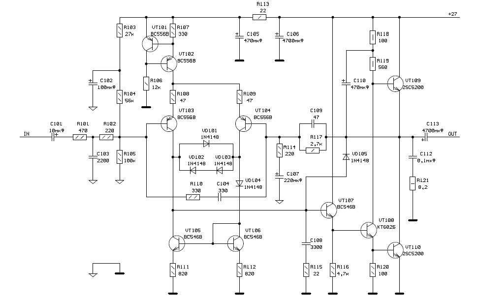
И в заключение усилитель с выходным каскадом худа.
Изображение


Вернуться наверх
 
Не в сети
 Заголовок сообщения: Re: Одиссей 010 возможно ли аудиофильское счастье?
СообщениеДобавлено: Пт мар 08, 2024 13:36:04 
Друг Кота

Карма: 35
Рейтинг сообщений: 570
Зарегистрирован: Вт дек 10, 2013 19:13:10
Сообщений: 3267
Рейтинг сообщения: 0
хорошая схема!!! только lt1122 стоит 2600 рубликов,а моя три копейки,да пусть греет мне всего 5вт надо на канал
спасибо за антиклип с выходом худа)


Вернуться наверх
 
Не в сети
 Заголовок сообщения: Re: Одиссей 010 возможно ли аудиофильское счастье?
СообщениеДобавлено: Пт мар 08, 2024 13:38:27 
Вымогатель припоя
Аватар пользователя

Карма: 16
Рейтинг сообщений: 181
Зарегистрирован: Вт фев 03, 2015 05:55:35
Сообщений: 689
Откуда: г. Бердск
Рейтинг сообщения: 0
Ничего не мешает на TL071 заменить. Все равно коррекцию пересчитывать.


Вернуться наверх
 
Не в сети
 Заголовок сообщения: Re: Одиссей 010 возможно ли аудиофильское счастье?
СообщениеДобавлено: Пт мар 08, 2024 13:44:17 
Друг Кота

Карма: 35
Рейтинг сообщений: 570
Зарегистрирован: Вт дек 10, 2013 19:13:10
Сообщений: 3267
Рейтинг сообщения: 0
а с тра6120 + двойкой или параллельником,уж очень мне тра6120 понравилась и не дорого
а можно посмотреть интермоды последней схемки
я вот подумал раскошелюсь наверное на два LT1210 выходной ток 1,1А и всего 1500р выйдет с АЛИ за два
чего мне еще надо,,,,вот бы еще в то-220 найти


Вернуться наверх
 
Не в сети
 Заголовок сообщения: Re: Одиссей 010 возможно ли аудиофильское счастье?
СообщениеДобавлено: Пт мар 08, 2024 15:39:12 
Вымогатель припоя
Аватар пользователя

Карма: 16
Рейтинг сообщений: 181
Зарегистрирован: Вт фев 03, 2015 05:55:35
Сообщений: 689
Откуда: г. Бердск
Рейтинг сообщения: 0
Интермоды для последней схемы
Изображение


Вернуться наверх
 
Не в сети
 Заголовок сообщения: Re: Одиссей 010 возможно ли аудиофильское счастье?
СообщениеДобавлено: Пт мар 08, 2024 16:35:59 
Друг Кота

Карма: 35
Рейтинг сообщений: 570
Зарегистрирован: Вт дек 10, 2013 19:13:10
Сообщений: 3267
Рейтинг сообщения: 0
спасибо!


Вернуться наверх
 
Не в сети
 Заголовок сообщения: Re: Одиссей 010 возможно ли аудиофильское счастье?
СообщениеДобавлено: Сб мар 09, 2024 00:24:52 
Вымогатель припоя

Зарегистрирован: Пт май 20, 2022 12:28:46
Сообщений: 613
Рейтинг сообщения: 0
WP_ писал(а):
Если хочется линейного усиления, то превосходно получается композит ОУ + 2050 охваченный общей ООС

Кстати, господа. Я понимаю, что пишу не в том треде, но раз уж тут всплыла такая схема...
возможно ли использование схемы Джона Ди Йевена для снижения искажений у 7293/94?


Вложения:
Yewen .pdf [376.8 KiB]
Скачиваний: 41
Вернуться наверх
 
Не в сети
 Заголовок сообщения: Re: Одиссей 010 возможно ли аудиофильское счастье?
СообщениеДобавлено: Сб мар 09, 2024 07:00:52 
Вымогатель припоя
Аватар пользователя

Карма: 16
Рейтинг сообщений: 181
Зарегистрирован: Вт фев 03, 2015 05:55:35
Сообщений: 689
Откуда: г. Бердск
Рейтинг сообщения: 0
Возможно. Если коррекцию посчитать. Но гораздо проще и рациональней сделать сверхлинейник на рассыпухе.


Вернуться наверх
 
Не в сети
 Заголовок сообщения: Re: Одиссей 010 возможно ли аудиофильское счастье?
СообщениеДобавлено: Сб мар 09, 2024 07:43:11 
Модератор
Аватар пользователя

Карма: 159
Рейтинг сообщений: 4074
Зарегистрирован: Пт янв 23, 2009 19:20:05
Сообщений: 45329
Рейтинг сообщения: 0
Медали: 1
Получил миской по аватаре (1)
Нормально у 7293 с искажениями, у неё скорость нарастания мала... (учитывая встроенную коррекцию, это врядли можно исправить...)


Вернуться наверх
 
Не в сети
 Заголовок сообщения: Re: Одиссей 010 возможно ли аудиофильское счастье?
СообщениеДобавлено: Сб мар 09, 2024 07:52:26 
Вымогатель припоя
Аватар пользователя

Карма: 16
Рейтинг сообщений: 181
Зарегистрирован: Вт фев 03, 2015 05:55:35
Сообщений: 689
Откуда: г. Бердск
Рейтинг сообщения: 0
Для "public adress" нормально. А вообще лучше совсем не связываться.


Вернуться наверх
 
Не в сети
 Заголовок сообщения: Re: Одиссей 010 возможно ли аудиофильское счастье?
СообщениеДобавлено: Сб мар 09, 2024 10:35:15 
Модератор
Аватар пользователя

Карма: 159
Рейтинг сообщений: 4074
Зарегистрирован: Пт янв 23, 2009 19:20:05
Сообщений: 45329
Рейтинг сообщения: 0
Медали: 1
Получил миской по аватаре (1)
...Про то и речь... Есть же целые серии микросхем, ориентированных на более качественное воспроизведение звука?! Только у нас, кроме LM3886, они неизвестны фактически... LM4766, кстати, тоже неплоха на 8-омной нагрузке... Всё же, далеко не всегда для хорошего звука важны только параметры, иногда их соотношение тоже важно, как во всей серии OvertureTM... :)


Вернуться наверх
 
Не в сети
 Заголовок сообщения: Re: Одиссей 010 возможно ли аудиофильское счастье?
СообщениеДобавлено: Сб мар 09, 2024 12:14:36 
Друг Кота
Аватар пользователя

Карма: 11
Рейтинг сообщений: 35
Зарегистрирован: Чт июл 03, 2014 21:06:30
Сообщений: 3275
Рейтинг сообщения: 0
3886 на равном уровне с 7294, если что
As писал(а):
у неё скорость нарастания мала
а все потому что она рассчитана на звуковые частоты, а не на ультразвуковые :))

исходя из верхней частоты спектра 20-22к, ограничение по скорости нарастания наступает ровно никогда, а если еще учесть, в каком положении у юзера (не глухого наглухо) стоит регулятор громкости... он использует ажъ 1/10 мощности или меньше :))

Добавлено after 1 minute 45 seconds:
Всё же, далеко не всегда для хорошего звука важны только параметры

важно отношение параметров к системе их интерпретации... итак, увидел на графике, что искажения стали выше -100 дБ, в голове щолк - и уже услышал, как усилитель "окрашивает"

а другие на параметры не смотрят, а мерят качество усилителей единорогами и бабочками, ну и для них предпочтительно звучит вообще что-то другое. крайне технически несовершенное, но суть ерчь в том, что всё это глухие пытаются представить, что они очень тонко слышат... :tea:

_________________
умная подпись такая с умным изречением, как у умных умников, на умном языке


Вернуться наверх
 
Не в сети
 Заголовок сообщения: Re: Одиссей 010 возможно ли аудиофильское счастье?
СообщениеДобавлено: Сб мар 09, 2024 12:18:00 
Модератор
Аватар пользователя

Карма: 159
Рейтинг сообщений: 4074
Зарегистрирован: Пт янв 23, 2009 19:20:05
Сообщений: 45329
Рейтинг сообщения: 0
Медали: 1
Получил миской по аватаре (1)
...И, однако, 7293 проигрывает большинству микросхем из серии OvertureTM, несмотря на местами лучшие параметры и заметное преимущество в мощности... Да она даже "гибридкам" проигрывает! :)


Вернуться наверх
 
Не в сети
 Заголовок сообщения: Re: Одиссей 010 возможно ли аудиофильское счастье?
СообщениеДобавлено: Сб мар 09, 2024 14:38:29 
Друг Кота
Аватар пользователя

Карма: 11
Рейтинг сообщений: 35
Зарегистрирован: Чт июл 03, 2014 21:06:30
Сообщений: 3275
Рейтинг сообщения: 0
...но это только в области самовнушения

вообще то, какие именно компоненты "различаются в звучании", зависит от того, что человек может перетыкать, и если он почему-то может перетыкать шнур питания усилителя и предохранитель, то именно шнур питания и предохранитель начнут "влиять на звук"

но я вообще задумывался, а можно ли сознательно себя натаскать, чтобы "слышать разницу", это же целый дивный мир открывается... хотя у меня есть спектр других увлечений

_________________
умная подпись такая с умным изречением, как у умных умников, на умном языке


Вернуться наверх
 
Показать сообщения за:  Сортировать по:  Вернуться наверх
Начать новую тему Ответить на тему  [ Сообщений: 262 ]     ... , , , 9, , , ...  

Часовой пояс: UTC + 3 часа


Кто сейчас на форуме

Сейчас этот форум просматривают: нет зарегистрированных пользователей и гости: 18


Вы не можете начинать темы
Вы не можете отвечать на сообщения
Вы не можете редактировать свои сообщения
Вы не можете удалять свои сообщения
Вы не можете добавлять вложения

Найти:
Перейти:  


Powered by phpBB © 2000, 2002, 2005, 2007 phpBB Group
Русская поддержка phpBB
Extended by Karma MOD © 2007—2012 m157y
Extended by Topic Tags MOD © 2012 m157y