Например TDA7294

Форум РадиоКот • Просмотр темы - Мелкие вопросы по УНЧ.
Форум РадиоКот
Здесь можно немножко помяукать :)

Текущее время: Сб окт 18, 2025 17:33:42

Часовой пояс: UTC + 3 часа


ПРЯМО СЕЙЧАС:



Начать новую тему Ответить на тему  [ Сообщений: 13401 ]     ... , , , 666, , , ...  
Автор Сообщение
Не в сети
 Заголовок сообщения: Re: Мелкие вопросы по УНЧ.
СообщениеДобавлено: Вс авг 31, 2025 18:15:26 
Друг Кота
Аватар пользователя

Карма: 31
Рейтинг сообщений: 846
Зарегистрирован: Пт сен 10, 2021 15:19:36
Сообщений: 5870
Откуда: Протвино
Рейтинг сообщения: 0
не ну пробовать по разному можно, если не посмотреть размах выходного сигнала то можно думать что работает ок ...а еcли не с чем сравнивать то даж не заметить что отдает 1/4 макс мощности :dont_know: :tea:


Вернуться наверх
 
Не в сети
 Заголовок сообщения: Re: Мелкие вопросы по УНЧ.
СообщениеДобавлено: Вс авг 31, 2025 18:45:30 
Первый раз сказал Мяу!
Аватар пользователя

Зарегистрирован: Пн сен 30, 2024 00:51:42
Сообщений: 24
Рейтинг сообщения: 0
Ну а какой тогда усилитель собирать то? Я об этом почитал, люди хвалят, но говорят что оу там не в режиме работают, нагрузка на da2 высокая. Но там в оригинале 574 стоит, у него вроде нагрузка должна быть не менее 10к, а тут я опер думал ставить достаточно "мощный". На счет плавающего питания, мне тоже кажется, что оно только на синусе хорошо работает, но я "знаток" еще тот... Много унч с такой технологией собирают, на латералах например и в принципе людям все нравится. Мне он понравился тем, что достаточно компактно можно собрать. В моем случае сборки этого усилка в качестве автомобильного с небольшой мощностью, это было важно, а тда и лм не мой вариант


Вернуться наверх
 
Не в сети
 Заголовок сообщения: Re: Мелкие вопросы по УНЧ.
СообщениеДобавлено: Вс авг 31, 2025 19:17:49 
Друг Кота
Аватар пользователя

Карма: 103
Рейтинг сообщений: 3779
Зарегистрирован: Пн фев 09, 2009 22:19:49
Сообщений: 23771
Откуда: Когда-то был прекрасный город для людей
Рейтинг сообщения: 0
А! Ну если автомобильный, то тогда несложно. Проскочит, не заметишь.

На автомобили их и ставили.


Вернуться наверх
 
Не в сети
 Заголовок сообщения: Re: Мелкие вопросы по УНЧ.
СообщениеДобавлено: Вт сен 09, 2025 18:34:35 
Первый раз сказал Мяу!

Зарегистрирован: Чт окт 08, 2020 16:38:42
Сообщений: 36
Рейтинг сообщения: 0
PavelPic, Когда заработает, вы отпишитесь, плиз. поделитесь знаниями, в чем дело было и как вылечили.
Дюже интересно. Люблю я такие загадки.

Удалось мне убрать колебания AGND VS1063A относительно SGND и PGND TDA7297 через прецизионный дифференциальный усилитель TPA9361, который как раз можно использовать в аудио системах. Подключение TPA9361: REF +2,5 В с TL431, вход ИОН через резистор подключен к VCC TDA7297, AGND VS1063A на –IN, Left или Right на +IN, -Vs соединено с SGND, которое соединено напрямую с PGND, а PGND c GND блока питания. Sense и OUT через резистор и конденсатор на вход усилителя, +Vs соединено с VCC TDA7297 и далее на +12 В блока питания. Шум есть, но чтобы его услышать, надо слушать на расстоянии 15 см от динамика при громкости 1 %. Барабан исчез.


Вернуться наверх
 
Эиком - электронные компоненты и радиодетали
Не в сети
 Заголовок сообщения: Re: Мелкие вопросы по УНЧ.
СообщениеДобавлено: Сб сен 13, 2025 21:54:09 
Сверлит текстолит когтями
Аватар пользователя

Карма: -14
Рейтинг сообщений: -131
Зарегистрирован: Вс янв 17, 2021 16:38:49
Сообщений: 1268
Откуда: Оттуда
Рейтинг сообщения: 0
Есть однотактый выход на 6ф3п. Захотелось узнать какой ток экранирующей сетки в выходном каскаде. Выходной трансформатор построен по принципу - 25% отвод для ультралинейного включения экранной сетки. Замеры показали следующее. При общем сопротивлении 330ом первички, на этих 25% обмотки 4,3В, на оставшихся 75% - 13,1В. Суммарно на трансформаторе падает 17,4В. В принципе, логично, исходя из соотношениея ответвления для экранной сетки 25/75. Но я не понимаю в таком случае, получается, что на обоих этих участках течёт примерно одинаковый ток? Мне то думалось, что на верхних 25% обмотки будет большее падание напряжения, так как там течёт и экранный ток, и анодный. То есть напряжение на 1/4 обмотки должно быть выше, чем 25% обэт общего напряжения на первичной обмотке выходного трансформатора. Где ошибка ? Как оценить ток экранной сетки ?
Мерила мультиметром в разрыв. Как и ожидалось, ток экранной сетки, измеренный - 11мА. И в таком случае я действительно не понимаю, как это может быть, что на верхней части первичной Обмотки выходного трансформатора 4,2В, на нижней 12,8В, при общем токе катода в 53мА. Как так? Ведь получается, что сопротивление нижней 75%ой части обмотки равно 0,75*330=247,5ом. Значит, с учётом тока анода равного 53мА-11мА= 42мА, напряжение на этой части обмотки должно быть 247,5ом*42мА= 10,4В. А по факту оно делится 25/75 %. Как будто в любой части обмотки течет 53мА. Как так?

_________________
Тот, кого любит душа моя - прекрасный рыцарь, который сам не знает, насколько сильно я могу его любить.
...wenn es weniger als unendlich ist, fügen sie einfach eine weitere hinzu...
ᚾᛇᛞᛇᛚᛁᛗᚨᛃ


Вернуться наверх
 
Не в сети
 Заголовок сообщения: Re: Мелкие вопросы по УНЧ.
СообщениеДобавлено: Ср сен 17, 2025 19:39:00 
Сверлит текстолит когтями
Аватар пользователя

Карма: 2
Рейтинг сообщений: -5
Зарегистрирован: Вс янв 15, 2012 13:58:35
Сообщений: 1276
Откуда: Моздок
Рейтинг сообщения: 0
GubaRewa писал(а):

..клоуны... :)..деградировал вегалаб..


Сегодня опять забанили... Решил продолжить тему про УНЧ-0, т.к. решил спаять второй на этой же плате. Пришёл к выводу, что в наше время моно - это отстой.
Изображение Изображение
https://img.radiokot.ru/files/54270/3u753khj5u.JPG
https://img.radiokot.ru/files/54270/3u75a246oc.jpg
Изображение

_________________
Я рожден при Сталине, когда паразиты были изгоями общества!


Последний раз редактировалось GubaRewa Чт сен 18, 2025 01:22:03, всего редактировалось 1 раз.

Вернуться наверх
 
Не в сети
 Заголовок сообщения: Re: Мелкие вопросы по УНЧ.
СообщениеДобавлено: Ср сен 17, 2025 21:26:14 
Друг Кота

Карма: 50
Рейтинг сообщений: 293
Зарегистрирован: Вс апр 13, 2014 13:49:55
Сообщений: 3147
Откуда: Краснодон, РФ
Рейтинг сообщения: 0
GubaRewa писал(а):
решил спаять второй на этой же плате
На Вовкин программнег похоже :))
Сама сборка

_________________
in me omnis spes mihe est...


Последний раз редактировалось K.Vladimir Чт сен 18, 2025 06:21:46, всего редактировалось 1 раз.

Вернуться наверх
 
Не в сети
 Заголовок сообщения: Re: Мелкие вопросы по УНЧ.
СообщениеДобавлено: Чт сен 18, 2025 06:01:10 
Модератор
Аватар пользователя

Карма: 159
Рейтинг сообщений: 4059
Зарегистрирован: Пт янв 23, 2009 19:20:05
Сообщений: 45040
Рейтинг сообщения: 0
Медали: 1
Получил миской по аватаре (1)
На Вовкин программнег похоже :))

Мелодия-103... Звучит неплохо, но очень критичен к разводке общего провода, особенно - в стереоварианте... Я такой делал, когда ещё в школе учился, в середине восьмидесятых, двухполярное питание тогда ещё не вошло в моду... :)))


Вернуться наверх
 
Не в сети
 Заголовок сообщения: Re: Мелкие вопросы по УНЧ.
СообщениеДобавлено: Чт сен 18, 2025 06:33:24 
Поставщик валерьянки для Кота
Аватар пользователя

Карма: 7
Рейтинг сообщений: 203
Зарегистрирован: Вт фев 21, 2017 18:59:21
Сообщений: 2243
Откуда: Седой Урал
Рейтинг сообщения: 0
Ну, тогда вот этот https://radiokot.ru/circuit/audio/amplifier/17/ :solder: Я повторял, звучит отлично :beer:


Вложения:
U2.lay6 [95.73 KiB]
Скачиваний: 11
Вернуться наверх
 
Не в сети
 Заголовок сообщения: Re: Мелкие вопросы по УНЧ.
СообщениеДобавлено: Чт сен 18, 2025 12:20:26 
Сверлит текстолит когтями
Аватар пользователя

Карма: 2
Рейтинг сообщений: -5
Зарегистрирован: Вс янв 15, 2012 13:58:35
Сообщений: 1276
Откуда: Моздок
Рейтинг сообщения: 0
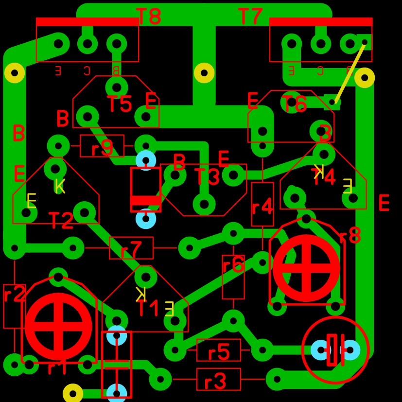
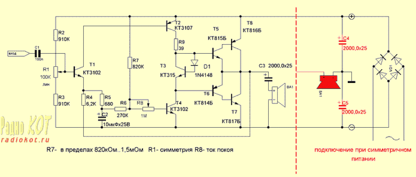
Автор: Сэр Мурр - можно верить!

Изображение
Можно вместо КТ816/КТ817 подключить BD243/BD244?

Изображение

_________________
Я рожден при Сталине, когда паразиты были изгоями общества!


Вернуться наверх
 
Не в сети
 Заголовок сообщения: Re: Мелкие вопросы по УНЧ.
СообщениеДобавлено: Пт сен 19, 2025 06:40:16 
Родился

Зарегистрирован: Чт сен 18, 2025 15:15:00
Сообщений: 6
Рейтинг сообщения: 0
Добрый день!

Так как недавно стал обладателем нескольких советских усилителей (корвет, амфитон, радиотехника), появилось желание подключать их периодически к ПК. Но прежде чем совать провода куда не надо, решил почитать интернет, и вот что вычитал:

1. Нельзя подключать на горячую (с этим всё понятно)
2. Уровень линейного входа на старых усилителях 250-500мВ (вроде как советский гост, поправьте если не прав), уровень звуковых карт ПК (по данным из интернета) 0,7–2,2 V. Стандартный уровень выходного сигнала RCA составляет около 2 Вольт (тоже из интернета)
Вот у меня возник вопрос, а есть ли какое-то устройство, которое можно купить условно за небольшие деньги (от 1 - 2 тысяч) что-бы понизить уровень сигнала до безопасного для этих усилителей?
На сколько обоснованы мои опасения, или усилителю ничего не будет от такого превышения входного сигнала?
Как сильно это повлияет на качество звука?

Если у кого-то есть варианты готовых решений с марками, моделями и ссылками буду очень признателен.

Есть у меня ЦАП AIYIMA DAC-A2, но по информации продавца на RCA 2.3 вольта.
Заранее прошу прощение за неточности, я ещё только начал вникать в этот вопрос.


Вернуться наверх
 
Не в сети
 Заголовок сообщения: Re: Мелкие вопросы по УНЧ.
СообщениеДобавлено: Пт сен 19, 2025 11:36:57 
Вымогатель припоя

Зарегистрирован: Пт май 20, 2022 12:28:46
Сообщений: 575
Рейтинг сообщения: 0
GubaRewa писал(а):
Можно вместо КТ816/КТ817 подключить BD243/BD244?
Почему нет, хоть BD243/BD244 это скорее аналог 818/819
А вот плату эту использовать я бы не советовал. Разводка крайне странная
Изображение

Добавлено after 15 minutes 30 seconds:
lekssandr, Возьмите 2 резистора. Один на 2.2к, второй на 1к
соедините их последовательно.
Вывод килоомного на землю, вывод 2.2к на источник сигнала
со средней точки берете искомые 670мв

Добавлено after 4 minutes 24 seconds:
upd. можно конечно соорудить огород из разных активных компонентов (у меня даже такой есть в закромах) но в вашем случае это абсолютно лишняя трата времени и сил. Вполне достаточно простого резистивного делителя


Вернуться наверх
 
Не в сети
 Заголовок сообщения: Re: Мелкие вопросы по УНЧ.
СообщениеДобавлено: Пт сен 19, 2025 13:22:22 
Родился

Зарегистрирован: Чт сен 18, 2025 15:15:00
Сообщений: 6
Рейтинг сообщения: 0
Добавлено after 15 minutes 30 seconds:
lekssandr, Возьмите 2 резистора. Один на 2.2к, второй на 1к
соедините их последовательно.
Вывод килоомного на землю, вывод 2.2к на источник сигнала
со средней точки берете искомые 670мв

Добавлено after 4 minutes 24 seconds:
upd. можно конечно соорудить огород из разных активных компонентов (у меня даже такой есть в закромах) но в вашем случае это абсолютно лишняя трата времени и сил. Вполне достаточно простого резистивного делителя[/uquote]

Если не затруднит, можно по подробнее, как это реализовать в виде кабеля или универсального переходника?
У меня есть кабель, с одной стороны 5 pin, с другой 2 RCA есть смысл его резать и паять, или лучше взять корпус небольшой, разъёмы и собрать отдельный переходник?
И по резисторам, какие-то определённой фирмы, или условно любые?


Последний раз редактировалось lekssandr Пт сен 19, 2025 13:37:35, всего редактировалось 1 раз.

Вернуться наверх
 
Не в сети
 Заголовок сообщения: Re: Мелкие вопросы по УНЧ.
СообщениеДобавлено: Пт сен 19, 2025 13:36:35 
Потрогал лапой паяльник
Аватар пользователя

Карма: 4
Рейтинг сообщений: 105
Зарегистрирован: Вс окт 25, 2020 22:13:25
Сообщений: 355
Откуда: Смоленск
Рейтинг сообщения: 0
Лучше в виде отдельного переходника (корпус, разъемы, резисторы).


Вернуться наверх
 
Не в сети
 Заголовок сообщения: Re: Мелкие вопросы по УНЧ.
СообщениеДобавлено: Пт сен 19, 2025 14:09:27 
Вымогатель припоя

Зарегистрирован: Пт май 20, 2022 12:28:46
Сообщений: 575
Рейтинг сообщения: 0
Вопрос исполнения этого перходника уже зависит от возможностей и запаса времени.
Сейчас бы я сделал отдельную коробочку, а когда надо было срочно, просто нашел в закромах родины резаный провод и спаял на его основе из 2х разъемов, 4х резисторов и теромусадки. Так как очень хотелось послушать свежекупленный CD плеер с 2в выходом, а вход в усилителе рассчитан вообще на 150мв.

Делитель
Изображение


Вернуться наверх
 
Не в сети
 Заголовок сообщения: Re: Мелкие вопросы по УНЧ.
СообщениеДобавлено: Пт сен 19, 2025 14:48:12 
Родился

Зарегистрирован: Чт сен 18, 2025 15:15:00
Сообщений: 6
Рейтинг сообщения: 0
Вопрос исполнения этого перходника уже зависит от возможностей и запаса времени.
Сейчас бы я сделал отдельную коробочку, а когда надо было срочно, просто нашел в закромах родины резаный провод и спаял на его основе из 2х разъемов, 4х резисторов и теромусадки. Так как очень хотелось послушать свежекупленный CD плеер с 2в выходом, а вход в усилителе рассчитан вообще на 150мв.

Делитель
Изображение



Спасибо за схему, тоже думаю, что если делать, то в отдельном корпусе, я не тороплюсь, можно заняться.

Резисторы какие-то определённые посоветуете (бренд, или ещё что-то) ?

И ещё вопрос, возможно глупый, есть в продаже вот такое устройство "преобразователь сигнала HL-2 с делением на 3, 2-х канальный линейный из высокого уровня в низковольтный", есть с делением на 3, 5, 6 и т. д. Это тоже самое?


Вложения:
Новый точечный рисунок2.jpg [148.63 KiB]
Скачиваний: 14
Новый точечный рисунок.jpg [99.77 KiB]
Скачиваний: 13
Вернуться наверх
 
Не в сети
 Заголовок сообщения: Re: Мелкие вопросы по УНЧ.
СообщениеДобавлено: Пт сен 19, 2025 15:33:00 
Вымогатель припоя

Зарегистрирован: Пт май 20, 2022 12:28:46
Сообщений: 575
Рейтинг сообщения: 0
Резисторы лучше взять металлопленочные 1% из них отобрать две пары близких по номиналу.
Искать более точные имеет смысл только если будете делать на плате поверхностным монтажом. Просто выводные 0.1% стоят как чугунный мост.


Вернуться наверх
 
Не в сети
 Заголовок сообщения: Re: Мелкие вопросы по УНЧ.
СообщениеДобавлено: Пт сен 19, 2025 16:32:01 
Родился

Зарегистрирован: Чт сен 18, 2025 15:15:00
Сообщений: 6
Рейтинг сообщения: 0
Резисторы лучше взять металлопленочные 1% из них отобрать две пары близких по номиналу.
Искать более точные имеет смысл только если будете делать на плате поверхностным монтажом. Просто выводные 0.1% стоят как чугунный мост.


Скажите пожалуйста, вот такие подойдут?

Резистор 2.2 кОм,0,25(1/4)Вт, 1% металлоплёночный
Резистор 1 кОм 0,25Вт (1/4W) 1% металлоплёночный

По преобразователю из вопроса выше, как считаете?


Вернуться наверх
 
Не в сети
 Заголовок сообщения: Re: Мелкие вопросы по УНЧ.
СообщениеДобавлено: Пт сен 19, 2025 17:47:16 
Вымогатель припоя

Зарегистрирован: Пт май 20, 2022 12:28:46
Сообщений: 575
Рейтинг сообщения: 0
lekssandr писал(а):
По преобразователю из вопроса выше, как считаете?
Про него ничего не могу сказать.
Но судя по картинкам (скорее всего) ранних образцов,которые еще не в дюралевом корпусе, а просто в термоусадке, то да, это то же самое, только там на входе стоят потенциометры. Как следствие его необходимо настраивать.

Резисторы - да. эти вполне подойдут.


Вернуться наверх
 
Не в сети
 Заголовок сообщения: Re: Мелкие вопросы по УНЧ.
СообщениеДобавлено: Пт сен 19, 2025 21:35:38 
Сверлит текстолит когтями
Аватар пользователя

Карма: 2
Рейтинг сообщений: -5
Зарегистрирован: Вс янв 15, 2012 13:58:35
Сообщений: 1276
Откуда: Моздок
Рейтинг сообщения: 0
Собрал второй усилитель для стереоэффекта. Но предвыходные транзисторы есть только с разными Вст: КТ815Г - 124, а КТ814Г - 178. Это не создаст асимметрию сигнала. Может, лучше поставит одинаковые
BD139/BD140?
Изображение

_________________
Я рожден при Сталине, когда паразиты были изгоями общества!


Вернуться наверх
 
Показать сообщения за:  Сортировать по:  Вернуться наверх
Начать новую тему Ответить на тему  [ Сообщений: 13401 ]     ... , , , 666, , , ...  

Часовой пояс: UTC + 3 часа


Кто сейчас на форуме

Сейчас этот форум просматривают: нет зарегистрированных пользователей и гости: 15


Вы не можете начинать темы
Вы не можете отвечать на сообщения
Вы не можете редактировать свои сообщения
Вы не можете удалять свои сообщения
Вы не можете добавлять вложения

Найти:
Перейти:  


Powered by phpBB © 2000, 2002, 2005, 2007 phpBB Group
Русская поддержка phpBB
Extended by Karma MOD © 2007—2012 m157y
Extended by Topic Tags MOD © 2012 m157y