Например TDA7294

Форум РадиоКот • Просмотр темы - Одиссей 010 возможно ли аудиофильское счастье?
Форум РадиоКот
Здесь можно немножко помяукать :)

Текущее время: Сб янв 03, 2026 09:40:07

Часовой пояс: UTC + 3 часа


ПРЯМО СЕЙЧАС:



Начать новую тему Ответить на тему  [ Сообщений: 262 ]     ... , , , 7, , , ...  
Автор Сообщение
Не в сети
 Заголовок сообщения: Re: Одиссей 010 возможно ли аудиофильское счастье?
СообщениеДобавлено: Чт мар 07, 2024 14:53:55 
Вымогатель припоя
Аватар пользователя

Карма: 16
Рейтинг сообщений: 181
Зарегистрирован: Вт фев 03, 2015 05:55:35
Сообщений: 689
Откуда: г. Бердск
Рейтинг сообщения: 0
И таким образом тоже возможно. Никаких проблем повторитель добавить.

Добавлено after 5 minutes 56 seconds:
Вечером коррекцию посчитаю.


Вернуться наверх
 
Не в сети
 Заголовок сообщения: Re: Одиссей 010 возможно ли аудиофильское счастье?
СообщениеДобавлено: Чт мар 07, 2024 15:02:37 
Друг Кота

Карма: 35
Рейтинг сообщений: 570
Зарегистрирован: Вт дек 10, 2013 19:13:10
Сообщений: 3267
Рейтинг сообщения: 0
и еще,если резисторы вольтодобавки местами поменять ,внизу 100 вверху 560 сделать, ничего сильно не изменится?
я этот вк долго изучал в симуле он требует равенства нижнего вольтодобавки и того что с базы нижнего выходника на землю,тогда транзисторы имеют одинаковый размах токов на максимуме
ну и еще с повторителем если то ОЭ надо току побольше,в вольтодобавке ОЭ примерно 1к сделать вместо 3,3к
в УН хочу 2SC3502 или если не найду кт602б у них малые емкости а в повторитель перед оэ кт368в,все равно его от половины питания питать 13в так что его низковольтность не страшна
насчет коррекции не беспокойтесь,я сам посчитаю когда симулятор установлю,я принцип понял
сейчас настроился на ТРА6120 +мой повторитель,под общую ось,засвистит можно тра6120 как ун юзать
а повторитель вовсе без оос меня устраивает
просто это очень малозатратно ,а для меня сейчас это очень важно,финансы на пределе из за войны за квартиру 27тр каждый месяц платить надо,,,,


Вернуться наверх
 
Не в сети
 Заголовок сообщения: Re: Одиссей 010 возможно ли аудиофильское счастье?
СообщениеДобавлено: Чт мар 07, 2024 15:27:09 
Модератор
Аватар пользователя

Карма: 159
Рейтинг сообщений: 4074
Зарегистрирован: Пт янв 23, 2009 19:20:05
Сообщений: 45330
Рейтинг сообщения: 0
Медали: 1
Получил миской по аватаре (1)
...Так не бывает. Линейного усиления без ООС не бывает. А все мантры о малоосности истекают просто из неспособности справиться с бездной усиления, т. е. его скорректировать, чтобы оное не выродилось в свист. Если мало усиления, значит велико напряжение на входе каскада сравнения, а это основной фактор искажений.

Увеличить неискаженный уровень на входе каскада сравнения возможно - полевые транзисторы, например, применить... В остальном, основная проблема "глубокооосников" - "жесткий" спектр искажений и, соответственно, отсутствие маскирующего эффекта, что и приводит к необходимости гнаться за ультралинейностью... При разумном подходе, отличный звук будет уже при уровне гармоник в одну сотую процента, это вполне достижимо. И если при таком уровне измеренных искажений звук неприятен - нужно искать причину, а не гнаться за виртуальными параметрами. Чаще всего причину найти можно, а иногда - удается и устранить... :)
...А про коррекцию, так я тоже всё время про это пишу. И - да, я не очень умею отстраивать коррекцию, поэтому часто приходится подгонять "на слух", возможностей измерения в широкой полосе у меня нет...


Вернуться наверх
 
Не в сети
 Заголовок сообщения: Re: Одиссей 010 возможно ли аудиофильское счастье?
СообщениеДобавлено: Чт мар 07, 2024 15:30:03 
Вымогатель припоя
Аватар пользователя

Карма: 16
Рейтинг сообщений: 181
Зарегистрирован: Вт фев 03, 2015 05:55:35
Сообщений: 689
Откуда: г. Бердск
Рейтинг сообщения: 0
Поставили полевые -20 дБ петлевого, +20 дБ в искажения. Напряжение на входе каскада сравнения нужно уменьшать, а не увеличивать. А это возможно только увеличением петлевого усиления.


Последний раз редактировалось WP_ Чт мар 07, 2024 17:13:27, всего редактировалось 1 раз.

Вернуться наверх
 
Эиком - электронные компоненты и радиодетали
Не в сети
 Заголовок сообщения: Re: Одиссей 010 возможно ли аудиофильское счастье?
СообщениеДобавлено: Чт мар 07, 2024 15:54:39 
Друг Кота

Карма: 35
Рейтинг сообщений: 570
Зарегистрирован: Вт дек 10, 2013 19:13:10
Сообщений: 3267
Рейтинг сообщения: 0
часто причина плохого звука именно в подвозбудах при малом запасе устойчивости
вот этот повторитель звучит отменно вовсе без оос если УН хороший и низкоомный


Вернуться наверх
 
Не в сети
 Заголовок сообщения: Re: Одиссей 010 возможно ли аудиофильское счастье?
СообщениеДобавлено: Чт мар 07, 2024 16:42:08 
Друг Кота
Аватар пользователя

Карма: 11
Рейтинг сообщений: 35
Зарегистрирован: Чт июл 03, 2014 21:06:30
Сообщений: 3275
Рейтинг сообщения: 0
И обязательно класс D к приличной акустике. А вообще то по результатам прослушивания класс D и высококачественное звуковоспроизведение находятся в разных местах. Класс D хорош, можно даже сказать великолепен, для озвучивания магазинов, автобусных остановок, общественных туалетов.

как правило, с акустикой как раз самый бардак и творится, и стоит она в консервной банке под названием жилая комната

а высококачественное воспроизведение возможно только при грамотной субъективной экспертизе, чего нету практически ни у кого, потому что любой человек, который "просто подрубил усилок и послушал и убедился, что..." - автоматически показывает, что у него нет грамотной методики субъективного теста

и да, в норме любой человек стремится найти пользу тем или иным навыкам, даже если это навыки получения чисто объективных цифр

Добавлено after 6 minutes 31 second:
и, соответственно, отсутствие маскирующего эффекта

ну, вообще-то, маскировка искажений производится сигналом, а маскировка гармоник гармониками возможна в синтетическом эксперименте разве что, где вы чем-то захватите сигнал с выхода УМЗЧ, вырежете основные тоны, оставив только искажения и шум, и потом усилите сигнал искажений, чтобы послушать

As писал(а):
отличный звук будет уже при уровне гармоник в одну сотую процента
есть некоторые догадки, что если отбросить самовнушение и натягивание восприятия на некую модель, сформированную видением процессов внутри тракта, то окажется, что какая-нибудь тда7265, имеющая повышение Кг на 15 кГц до не помню скольки % (многим такие цифры не понравятся), звучит без каких-либо проблем и идентично, скажем, тда7294, имеющей сильно меньшие искажения, а отличается уровнем шумов в паузе

_________________
умная подпись такая с умным изречением, как у умных умников, на умном языке


Вернуться наверх
 
Не в сети
 Заголовок сообщения: Re: Одиссей 010 возможно ли аудиофильское счастье?
СообщениеДобавлено: Чт мар 07, 2024 18:43:51 
Вымогатель припоя
Аватар пользователя

Карма: 16
Рейтинг сообщений: 181
Зарегистрирован: Вт фев 03, 2015 05:55:35
Сообщений: 689
Откуда: г. Бердск
Рейтинг сообщения: 0
as265, давайте вы мне не будете про все это рассказывать. Наше предприятие конкретно занимается студийными мониторами и студийными усилителями. Так что меня весьма богатый опыт прослушивания и давно выстроена корелляция между схемотехникой усилителей, свойствами акустики и звучанием.

Добавлено after 1 hour 28 minutes 47 seconds:
и еще,если резисторы вольтодобавки местами поменять ,внизу 100 вверху 560 сделать, ничего сильно не изменится?
я этот вк долго изучал в симуле он требует равенства нижнего вольтодобавки и того что с базы нижнего выходника на землю,тогда транзисторы имеют одинаковый размах токов на максимуме
ну и еще с повторителем если то ОЭ надо току побольше,в вольтодобавке ОЭ примерно 1к сделать вместо 3,3к
в УН хочу 2SC3502 или если не найду кт602б у них малые емкости а в повторитель перед оэ кт368в,все равно его от половины питания питать 13в так что его низковольтность не страшна
насчет коррекции не беспокойтесь,я сам посчитаю когда симулятор установлю,я принцип понял
сейчас настроился на ТРА6120 +мой повторитель,под общую ось,засвистит можно тра6120 как ун юзать
а повторитель вовсе без оос меня устраивает
просто это очень малозатратно ,а для меня сейчас это очень важно,финансы на пределе из за войны за квартиру 27тр каждый месяц платить надо,,,,


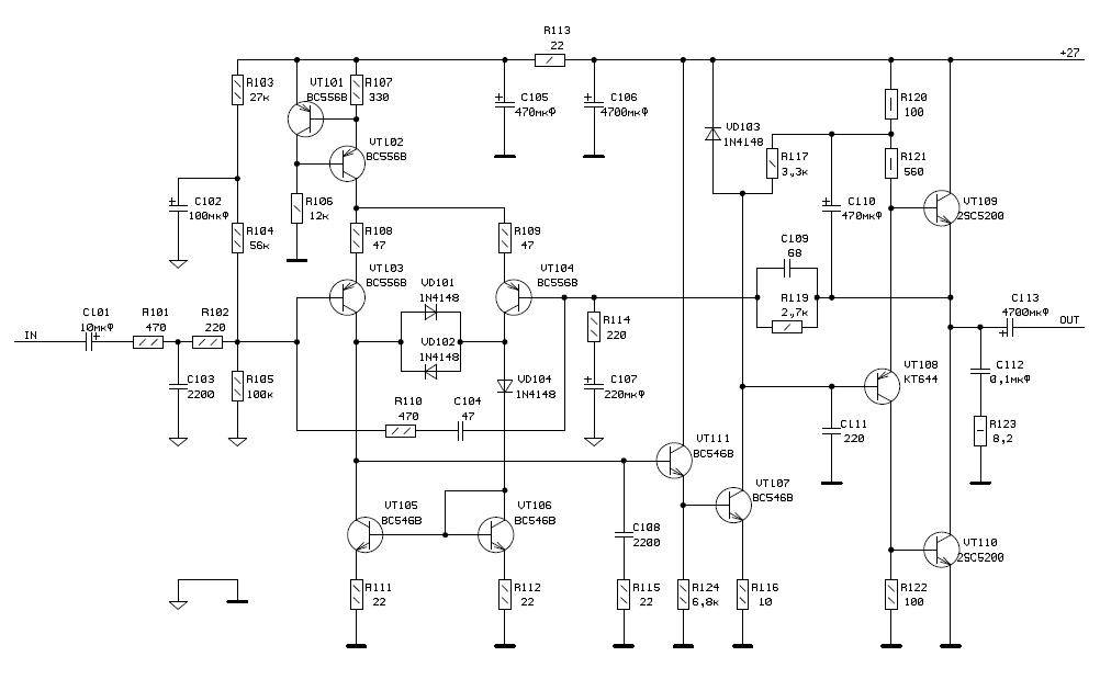
Менять номиналы в вольдобавке никакого смысла.
Замена 3,3к на 1к снижает петлевое и повышает искажения.
При таких низких напряжениях питания нет никакого смысла в применении 2SA3502 по причине квазинасыщения 2SA3502 при Uce менее 10 В. В этом месте гораздо лучше будет вести КТ602.

Добавлено after 3 minutes 50 seconds:
Схема с повторителем перед вторым каскадом.
Изображение
Интермоды
Изображение


Вернуться наверх
 
Не в сети
 Заголовок сообщения: Re: Одиссей 010 возможно ли аудиофильское счастье?
СообщениеДобавлено: Чт мар 07, 2024 18:57:00 
Друг Кота

Карма: 35
Рейтинг сообщений: 570
Зарегистрирован: Вт дек 10, 2013 19:13:10
Сообщений: 3267
Рейтинг сообщения: 0
WP_, Благодарю за помощь)
PS а не лучше коллектор повторителя после резистора прицепить,где ИТ диффкаскада,чтобы при насыщении не выгорел?
и для чего нужен диод д104?


Вернуться наверх
 
Не в сети
 Заголовок сообщения: Re: Одиссей 010 возможно ли аудиофильское счастье?
СообщениеДобавлено: Чт мар 07, 2024 19:24:57 
Вымогатель припоя
Аватар пользователя

Карма: 16
Рейтинг сообщений: 181
Зарегистрирован: Вт фев 03, 2015 05:55:35
Сообщений: 689
Откуда: г. Бердск
Рейтинг сообщения: 0
Нет необходимости. Транзистор VT111 при клиппировании защищен диодами VD101, VD102, VD104. Эти диоды и VD103 являются элементами антиклипа при перегрузке усилителя по входному напряжению. Кроме того, подключение коллектора VT111 через резистор R106 создаст на АЧХ дополнительный полюс, с которым придется героически бороться. Фиксация потенциала коллектора VT111 обеспечит минимальную емкость Ccb VT111.


Вернуться наверх
 
Не в сети
 Заголовок сообщения: Re: Одиссей 010 возможно ли аудиофильское счастье?
СообщениеДобавлено: Чт мар 07, 2024 19:31:28 
Друг Кота

Карма: 35
Рейтинг сообщений: 570
Зарегистрирован: Вт дек 10, 2013 19:13:10
Сообщений: 3267
Рейтинг сообщения: 0
а почему создаст доп полюс?там ведь по переменке он кондером заземлен,я кондеры эл-ты всегда смд керамикой шунтирую
причем смд прямо на коллектор ставлю и на полигон вторым концом


Вернуться наверх
 
Не в сети
 Заголовок сообщения: Re: Одиссей 010 возможно ли аудиофильское счастье?
СообщениеДобавлено: Чт мар 07, 2024 19:43:47 
Вымогатель припоя
Аватар пользователя

Карма: 16
Рейтинг сообщений: 181
Зарегистрирован: Вт фев 03, 2015 05:55:35
Сообщений: 689
Откуда: г. Бердск
Рейтинг сообщения: 0
Вот так выглядит клип с диодами
Изображение
а так без диодов
Изображение

Добавлено after 1 minute 12 seconds:
а почему создаст доп полюс?там ведь по переменке он кондером заземлен,я кондеры эл-ты всегда смд керамикой шунтирую
причем смд прямо на коллектор ставлю и на полигон вторым концом

Нарисуйте на схеме что имеете ввиду.


Вернуться наверх
 
Не в сети
 Заголовок сообщения: Re: Одиссей 010 возможно ли аудиофильское счастье?
СообщениеДобавлено: Чт мар 07, 2024 20:14:18 
Друг Кота

Карма: 35
Рейтинг сообщений: 570
Зарегистрирован: Вт дек 10, 2013 19:13:10
Сообщений: 3267
Рейтинг сообщения: 0
я имел ввиду коллектор повторителя подключить после резистора фильтра питания и на самом коллекторе заземлить керамикой по вч то дополнительного полюса не возникнет
а клип конечно ужасный может тока ВК не хватает,а может из за схемы,,,,симуль поставлю поиграюсь
а если за грубить коррекцию то клип такой же кривой?
скорее все таки надо резисторы вольтодобавки местами менять и току навалить чуток
у меня раньше клип нормальный был ,верхушки ровно подрезались на синусе


Последний раз редактировалось ибуки Чт мар 07, 2024 20:22:59, всего редактировалось 1 раз.

Вернуться наверх
 
Не в сети
 Заголовок сообщения: Re: Одиссей 010 возможно ли аудиофильское счастье?
СообщениеДобавлено: Чт мар 07, 2024 20:21:47 
Вымогатель припоя
Аватар пользователя

Карма: 16
Рейтинг сообщений: 181
Зарегистрирован: Вт фев 03, 2015 05:55:35
Сообщений: 689
Откуда: г. Бердск
Рейтинг сообщения: 0
Понял. Нет смысла. Ничего не изменится.
Клип без диодов отвратный. Имеются кратковременные вспышки генерации.
С диодами вполне вменяемый. Генерация отсутствует.
Загрублять коррекцию не нужно. Это повысит искажения на ВЧ.
Частота входного сигнала 20 кГц.
Петлевое усиление
1 кГц 110 дБ
20 кГц 80 дБ
100 кГц 52 дБ
6 мГц 0 дБ


Последний раз редактировалось WP_ Чт мар 07, 2024 20:41:42, всего редактировалось 1 раз.

Вернуться наверх
 
Не в сети
 Заголовок сообщения: Re: Одиссей 010 возможн о ли аудиофильское счастье?
СообщениеДобавлено: Чт мар 07, 2024 20:36:00 
Друг Кота

Карма: 35
Рейтинг сообщений: 570
Зарегистрирован: Вт дек 10, 2013 19:13:10
Сообщений: 3267
Рейтинг сообщения: 0
просто такой клип стыдно кому то показать))))а искажения может и нормальные
скорее всего голодный ВК по току


Вернуться наверх
 
Не в сети
 Заголовок сообщения: Re: Одиссей 010 возможно ли аудиофильское счастье?
СообщениеДобавлено: Чт мар 07, 2024 20:42:33 
Вымогатель припоя
Аватар пользователя

Карма: 16
Рейтинг сообщений: 181
Зарегистрирован: Вт фев 03, 2015 05:55:35
Сообщений: 689
Откуда: г. Бердск
Рейтинг сообщения: 0
Какой? С диодами? Или без диодов?


Вернуться наверх
 
Не в сети
 Заголовок сообщения: Re: Одиссей 010 возможно ли аудиофильское счастье?
СообщениеДобавлено: Чт мар 07, 2024 20:47:59 
Друг Кота

Карма: 35
Рейтинг сообщений: 570
Зарегистрирован: Вт дек 10, 2013 19:13:10
Сообщений: 3267
Рейтинг сообщения: 0
да оба не айс,тут тока вк не хватает это же не АВшник,если бы двойка была то в ав перешла,а этот ограничивается по току а не напряжению сейчас 560 ом вольтодобавки надо снижать и вниз поставить тогда симметричнее вк работает
сорри 560 вверх


Последний раз редактировалось ибуки Чт мар 07, 2024 20:57:31, всего редактировалось 1 раз.

Вернуться наверх
 
Не в сети
 Заголовок сообщения: Re: Одиссей 010 возможно ли аудиофильское счастье?
СообщениеДобавлено: Чт мар 07, 2024 20:56:20 
Друг Кота
Аватар пользователя

Карма: 11
Рейтинг сообщений: 35
Зарегистрирован: Чт июл 03, 2014 21:06:30
Сообщений: 3275
Рейтинг сообщения: 0
WP_ писал(а):
as265, давайте вы мне не будете про все это рассказывать. Наше предприятие конкретно занимается студийными мониторами и студийными усилителями. Так что меня весьма богатый опыт прослушивания и давно выстроена корелляция между схемотехникой усилителей, свойствами акустики и звучанием.
вот когда я приду на Ваш ресурс, тогда будете указывать, кому что делать, а здесь платформа нейтральная, и Вы можете прочитать любое мнение, не нарушающее правил сайта и/или законодательства РФ.

И да, методику субъективного теста Вы не озвучили, так что Ваши корреляции мне никак не верифицировать. А уж тем более мониторы...

_________________
умная подпись такая с умным изречением, как у умных умников, на умном языке


Вернуться наверх
 
Не в сети
 Заголовок сообщения: Re: Одиссей 010 возможно ли аудиофильское счастье?
СообщениеДобавлено: Чт мар 07, 2024 21:07:55 
Вымогатель припоя
Аватар пользователя

Карма: 16
Рейтинг сообщений: 181
Зарегистрирован: Вт фев 03, 2015 05:55:35
Сообщений: 689
Откуда: г. Бердск
Рейтинг сообщения: 0
Ничего подобного. Абсолютно также работает и без нагрузки. Ограничение по напряжению. Самое главное отсутствуют запилы и просечки. Переходной процесс восстановления гладкий. Переходной процесс без диодов при восстановлении на 2 кГц показать?

Добавлено after 50 seconds:
WP_ писал(а):
as265, давайте вы мне не будете про все это рассказывать. Наше предприятие конкретно занимается студийными мониторами и студийными усилителями. Так что меня весьма богатый опыт прослушивания и давно выстроена корелляция между схемотехникой усилителей, свойствами акустики и звучанием.
вот когда я приду на Ваш ресурс, тогда будете указывать, кому что делать, а здесь платформа нейтральная, и Вы можете прочитать любое мнение, не нарушающее правил сайта и/или законодательства РФ.

И да, методику субъективного теста Вы не озвучили, так что Ваши корреляции мне никак не верифицировать. А уж тем более мониторы...

Вы меня полечить решили? Так у меня тоже халат имеется.


Последний раз редактировалось WP_ Чт мар 07, 2024 21:11:02, всего редактировалось 1 раз.

Вернуться наверх
 
Не в сети
 Заголовок сообщения: Re: Одиссей 010 возможно ли аудиофильское счастье?
СообщениеДобавлено: Чт мар 07, 2024 21:09:03 
Друг Кота
Аватар пользователя

Карма: 11
Рейтинг сообщений: 35
Зарегистрирован: Чт июл 03, 2014 21:06:30
Сообщений: 3275
Рейтинг сообщения: 0
abx коробочку для усилителей покажете?

_________________
умная подпись такая с умным изречением, как у умных умников, на умном языке


Вернуться наверх
 
Не в сети
 Заголовок сообщения: Re: Одиссей 010 возможно ли аудиофильское счастье?
СообщениеДобавлено: Чт мар 07, 2024 21:10:13 
Друг Кота

Карма: 35
Рейтинг сообщений: 570
Зарегистрирован: Вт дек 10, 2013 19:13:10
Сообщений: 3267
Рейтинг сообщения: 0
ну ладно это я найду у меня этот вк нормальный клип давал при достаточном токе а тут провал на нижней полке


Вернуться наверх
 
Показать сообщения за:  Сортировать по:  Вернуться наверх
Начать новую тему Ответить на тему  [ Сообщений: 262 ]     ... , , , 7, , , ...  

Часовой пояс: UTC + 3 часа


Кто сейчас на форуме

Сейчас этот форум просматривают: АВК, veso74 и гости: 22


Вы не можете начинать темы
Вы не можете отвечать на сообщения
Вы не можете редактировать свои сообщения
Вы не можете удалять свои сообщения
Вы не можете добавлять вложения

Найти:
Перейти:  


Powered by phpBB © 2000, 2002, 2005, 2007 phpBB Group
Русская поддержка phpBB
Extended by Karma MOD © 2007—2012 m157y
Extended by Topic Tags MOD © 2012 m157y