Например TDA7294

Форум РадиоКот • Просмотр темы - Усилитель на германиевых транзисторах. Для начинающих.
Форум РадиоКот
Здесь можно немножко помяукать :)

Текущее время: Пн дек 08, 2025 23:29:25

Часовой пояс: UTC + 3 часа


ПРЯМО СЕЙЧАС:



Начать новую тему Ответить на тему  [ Сообщений: 3114 ]     ... , , , 155,  
Автор Сообщение
Не в сети
 Заголовок сообщения: Re: Усилитель на германиевых транзисторах. Для начинающих.
СообщениеДобавлено: Ср ноя 05, 2025 09:49:14 
Вымогатель припоя

Зарегистрирован: Пт май 20, 2022 12:28:46
Сообщений: 601
Рейтинг сообщения: 1
вот и простая и для наушников и на германии и без дифкаскада и не от Беслика и на 12 вольт и однополярная
Изображение Изображение


Вернуться наверх
 
Не в сети
 Заголовок сообщения: Re: Усилитель на германиевых транзисторах. Для начинающих.
СообщениеДобавлено: Ср ноя 05, 2025 17:12:48 
Открыл глаза
Аватар пользователя

Зарегистрирован: Вс сен 28, 2025 22:53:37
Сообщений: 79
Откуда: Планета Мурляндия
Рейтинг сообщения: 0
там общий плюс и нужно на квазикомплим

_________________
Кто сказал мяу?


Вернуться наверх
 
Не в сети
 Заголовок сообщения: Re: Усилитель на германиевых транзисторах. Для начинающих.
СообщениеДобавлено: Ср ноя 05, 2025 19:43:31 
Вымогатель припоя

Зарегистрирован: Пт май 20, 2022 12:28:46
Сообщений: 601
Рейтинг сообщения: 0
видимо развернуть схему религия не позволяет..
Ясно. Нужны шашечки.


Вернуться наверх
 
Не в сети
 Заголовок сообщения: Re: Усилитель на германиевых транзисторах. Для начинающих.
СообщениеДобавлено: Ср ноя 05, 2025 20:15:09 
Открыл глаза
Аватар пользователя

Зарегистрирован: Вс сен 28, 2025 22:53:37
Сообщений: 79
Откуда: Планета Мурляндия
Рейтинг сообщения: 0
а я что делал ? там питание с общим плюсом и разная проводимость транзисторов выходных. Это не годится.
Короче за основу беслика схему взял. Дальше думаю приделать туда токовое зеркало и источник тока.

Вот будет основа Изображение

теперь улучшим дифскадкам вот так ( R4 тут не нужен ) Изображение

Вариант источника тока без токового зеркала можно слизать от сюда Изображение

ну или вообще на КТ3102 сделать перевернув полярность источника Изображение

так же обратите внимание как тут сделанно- ( а почему в базе 6 вольт стабитирон если по даташиту там 5 В макс ? . Изображение
Все эти схемы практически одинаковые по топологии. Жду реального человека способного собирать схемы а не давать отсылки на какие то там чужие схемы

_________________
Кто сказал мяу?


Вернуться наверх
 
Эиком - электронные компоненты и радиодетали
Не в сети
 Заголовок сообщения: Re: Усилитель на германиевых транзисторах. Для начинающих.
СообщениеДобавлено: Ср ноя 05, 2025 21:23:29 
Модератор
Аватар пользователя

Карма: 159
Рейтинг сообщений: 4072
Зарегистрирован: Пт янв 23, 2009 19:20:05
Сообщений: 45151
Рейтинг сообщения: 1
Медали: 1
Получил миской по аватаре (1)
А не лучше ли Ваше ожидание разместить в разделе "Есть работа"? Там же сможете указать, как высоко Вы оцениваете свои хотелки...


Вернуться наверх
 
Не в сети
 Заголовок сообщения: Re: Усилитель на германиевых транзисторах. Для начинающих.
СообщениеДобавлено: Ср ноя 05, 2025 21:34:23 
Открыл глаза
Аватар пользователя

Зарегистрирован: Вс сен 28, 2025 22:53:37
Сообщений: 79
Откуда: Планета Мурляндия
Рейтинг сообщения: -1
сам спаяю настрою. толлку тут нет смотрю мертвый форум.

_________________
Кто сказал мяу?


Вернуться наверх
 
Не в сети
 Заголовок сообщения: Усилитель на германиевых транзисторах. Для "троллей" и "pыб
СообщениеДобавлено: Чт ноя 06, 2025 00:05:09 
Друг Кота

Карма: 46
Рейтинг сообщений: -13
Зарегистрирован: Вт фев 21, 2012 13:51:55
Сообщений: 5163
Откуда: Начинающий
Рейтинг сообщения: 0
сам спаяю настрою. толлку тут нет смотрю мертвый форум.

Bo первых данное Ваше сообщение "offtopic"

Bo вторых Вы регистрируясь сгласились на правила форума, в т.ч. :
" 2. Форум - место для приятного и полезного общения. Поэтому вежливость и уважительное отношение к собеседнику является совершенно необходимым требованием для посещения нашего форума"
а также :
" 2.3. Недопустимо появление в сообщениях оскорблений в адрес посетителей форума .. "

, а Вашим сообщением Вы фактически оскорбили и весь форум в целом и BCEX форумчан cpaзу !

Eжели "рыба" не подтроллилась, то Вы её обозвали зелёной - лисица с Вами солидарна !
Ищите "живой" - что там щазз .. ? lurkmore,tо - yвы .. пикабу ? двач ? или что то вроде {π}iz∆€✓•HEТ Вам подойдёт ?
А на radiokot,ru Baши замашки допустимы paзве что в "MЯУ!"

Пpoшу прощения, даннoe моё cooбщение также лютый "offtopic", я всё таки "покормил тролля" . :oops:

Kcтати, а можно и моё и предыдущее процитированное в нём перенести в "MЯУ!" c названием "" Усилитель на германиевых транзисторах. Для "троллей" и "pыбы" ""

.. или всё ж стереть .. :dont_know: :oops:

_________________
< виртуальная "кнопочка" >--( WWW ) <- Убедительная просьба интересующимся старыми компьютерами типа РК86 - не пишите в теме в барахолке, пишите Ваши вопросы в ( лс ) пожалуйста


Вернуться наверх
 
Не в сети
 Заголовок сообщения: Re: Усилитель на германиевых транзисторах. Для начинающих.
СообщениеДобавлено: Чт ноя 06, 2025 02:21:14 
Открыл глаза
Аватар пользователя

Зарегистрирован: Вс сен 28, 2025 22:53:37
Сообщений: 79
Откуда: Планета Мурляндия
Рейтинг сообщения: -1
общения где отвечают раз в день и то по типо " спаяй лучше вот это и вот это " ?
где я что то писал в адрес?
Если вам так думается то это не значит что так есть на самом деле.
Нашел книгу Хорвица там все до малейших подробностей написанно как собирать как настраивать любые каскады варианты и тд . И не только транзисторы но и оу и все остальное. Пользы будет больше. Чем тут день ждать не пойми чего.

_________________
Кто сказал мяу?


Вернуться наверх
 
Не в сети
 Заголовок сообщения: Re: Усилитель на германиевых транзисторах. Для начинающих.
СообщениеДобавлено: Чт ноя 06, 2025 09:30:41 
Друг Кота
Аватар пользователя

Карма: 107
Рейтинг сообщений: 3801
Зарегистрирован: Пн фев 09, 2009 22:19:49
Сообщений: 24247
Откуда: Когда-то был прекрасный город для людей
Рейтинг сообщения: 3
Цитата:
общения где отвечают раз в день


Если желаешь мгновенных ответов, то это к ИИ обращайся.

Только учти - что в одно ухо на скорости влетело, мгновенно из другого уха и вылетит, не задерживаясь в голове....


Вернуться наверх
 
Не в сети
 Заголовок сообщения: Re: Усилитель на германиевых транзисторах. Для начинающих.
СообщениеДобавлено: Пт ноя 07, 2025 19:59:03 
Открыл глаза
Аватар пользователя

Зарегистрирован: Вс сен 28, 2025 22:53:37
Сообщений: 79
Откуда: Планета Мурляндия
Рейтинг сообщения: 0
собрал уже унч свой сам

Добавлено after 37 seconds:
Как связаться с Беслик А.И. может он поможет доделать по уму

_________________
Кто сказал мяу?


Вернуться наверх
 
Не в сети
 Заголовок сообщения: Re: Усилитель на германиевых транзисторах. Для начинающих.
СообщениеДобавлено: Пт ноя 07, 2025 20:18:01 
Опытный кот
Аватар пользователя

Карма: 11
Рейтинг сообщений: 512
Зарегистрирован: Пн сен 28, 2015 10:55:00
Сообщений: 864
Откуда: МО
Рейтинг сообщения: 0
собрал уже унч свой сам

Добавлено after 37 seconds:
Как связаться с Беслик А.И. может он поможет доделать по уму


Вы похоже и в яндексе ещё забанены :) https://yandex.ru/search/?text=Беслик+А ... &clid=9582

_________________
Мои поделки часов https://www.youtube.com/channel/UC2qfoz ... subscriber
На Рутубе https://rutube.ru/channel/64515754/
Куплю корпус от калькулятора ЭКВМ 24-71 , он же Электроника 24-71 , или указанный калькулятор с целым корпусом.


Вернуться наверх
 
Не в сети
 Заголовок сообщения: Re: Усилитель на германиевых транзисторах. Для начинающих.
СообщениеДобавлено: Пт ноя 07, 2025 20:43:56 
Открыл глаза
Аватар пользователя

Зарегистрирован: Вс сен 28, 2025 22:53:37
Сообщений: 79
Откуда: Планета Мурляндия
Рейтинг сообщения: -1
там мыло а звонить мне денег нету..мда фигово нет инженеров щас уже чтоб свои унч собирали а не только в симуляторах.

_________________
Кто сказал мяу?


Вернуться наверх
 
Не в сети
 Заголовок сообщения: Re: Усилитель на германиевых транзисторах. Для начинающих.
СообщениеДобавлено: Пт ноя 07, 2025 21:24:52 
Сверлит текстолит когтями

Карма: 8
Рейтинг сообщений: 27
Зарегистрирован: Ср мар 01, 2023 12:56:48
Сообщений: 1224
Рейтинг сообщения: 0
Решил доработать чисто германиевый усь по сх. Беслика 3.0
Который стоял чуть разобранный почти год.

Добавлено after 2 minutes 21 second:
Доработка чисто по драйверу индикаторов. Который по этой сх но вместо кт315 стояли мп10

Добавлено after 2 minutes 14 seconds:
Как повысить "чуйку" сх индикаторов ?

Добавлено after 1 minute 39 seconds:
Махнул мп10 на мп37б с КУ вдвое, помогло незначительно
Что делать ?


Вложения:
1xzf9u7pce (1).jpeg [25.02 KiB]
Скачиваний: 97
IMG-20251107-WA0004.jpg [202.41 KiB]
Скачиваний: 91
Вернуться наверх
 
Не в сети
 Заголовок сообщения: Re: Усилитель на германиевых транзисторах. Для начинающих.
СообщениеДобавлено: Пт ноя 07, 2025 23:09:46 
Поставщик валерьянки для Кота
Аватар пользователя

Карма: 27
Рейтинг сообщений: 881
Зарегистрирован: Ср май 10, 2017 16:03:11
Сообщений: 1960
Откуда: Тверская область
Рейтинг сообщения: 0
AndreyZZ, Индикатор уровня на ГРИ и лампе ,забавней будет. И чудней. Стрелочки, как бы обычны.Изображение
AndreyZZ писал(а):
Как повысить "чуйку" сх индикаторов ?

Так если индикатор туповатый, то надо пропорционально уменьшать сопротивление резисторов,которые на твоей схеме 1,5 ком и 3,6 ком.
Может и в 2-3 раза. Пока стрелка более-менее нормально дрыгаться не будет


Вернуться наверх
 
Не в сети
 Заголовок сообщения: Re: Усилитель на германиевых транзисторах. Для начинающих.
СообщениеДобавлено: Сб ноя 08, 2025 00:10:46 
Сверлит текстолит когтями

Карма: 8
Рейтинг сообщений: 27
Зарегистрирован: Ср мар 01, 2023 12:56:48
Сообщений: 1224
Рейтинг сообщения: 0
Борисович писал(а):
уменьшать сопротивление резисторов,которые на твоей схеме 1,5 ком и 3,6 ком.
Может и в 2-3 раза.
попробую.
не ну так то они адекватно ходят но при "повышенном" уровне вх сигнала , а гр усилителя я гашу потенциометром.
может на выход подключить ? чет я забыл что хотел попробовать

Добавлено after 38 minutes 1 second:
AndreyZZ писал(а):
может на выход подключить ?
хотя в этом случае уровень будет привязан к громкости, это как бы нормально , но не в моём случае. у меня то они для красоты стоят


Вернуться наверх
 
Не в сети
 Заголовок сообщения: Re: Усилитель на германиевых транзисторах. Для начинающих.
СообщениеДобавлено: Вс ноя 09, 2025 22:32:57 
Опытный кот
Аватар пользователя

Карма: 15
Рейтинг сообщений: 146
Зарегистрирован: Вс дек 29, 2013 22:05:07
Сообщений: 886
Рейтинг сообщения: 0
а режимы транзисторов проверил? какое напряжение в эмиттере второго транзистора? постоянное

Как связаться с Беслик А.И. может он поможет доделать по уму
не надо Беслика. он плохому научит

схема-то какая?

_________________
Щас, погуглю...


Вернуться наверх
 
Не в сети
 Заголовок сообщения: Re: Усилитель на германиевых транзисторах. Для начинающих.
СообщениеДобавлено: Ср ноя 12, 2025 13:31:42 
Сверлит текстолит когтями

Карма: 8
Рейтинг сообщений: 27
Зарегистрирован: Ср мар 01, 2023 12:56:48
Сообщений: 1224
Рейтинг сообщения: 0
https://tinyurl.com/29tswe34 - мультики
если резик 330 убрать то чуток больше отклонение стрелки . зачем он там ?


Вернуться наверх
 
Не в сети
 Заголовок сообщения: Re: Усилитель на германиевых транзисторах. Для начинающих.
СообщениеДобавлено: Сб ноя 15, 2025 23:55:28 
Поставщик валерьянки для Кота
Аватар пользователя

Карма: 61
Рейтинг сообщений: 952
Зарегистрирован: Чт июн 26, 2014 17:05:10
Сообщений: 1966
Откуда: -Моск-
Рейтинг сообщения: 0
Похоже несколько "туговатые" измерительные головки, с большим током полного отклонения.
Для увеличения тока через них можно увеличить напряжение питания драйвера до 30 вольт.
Бодрость индикации можно придать изменением номиналов.
По схеме Банделюка:

Изображение

C2 - 47 - 100 мкФ
R6 - 1 K
R7 - 1,5 K
C3 - 47 - 100 мкФ
C4 - 4,7 мкФ

Резистор в цепи питания 300 Ом, установлен для устранения помех при питании от общего источника с усилителем.
Можно снизить до 100 - 150 Ом, или убрать совсем, если драйвер питается от независимого источника.

При напряжении питания 30 Вольт транзисторы МП37А, МП37Б.


Вернуться наверх
 
Не в сети
 Заголовок сообщения: Re: Усилитель на германиевых транзисторах. Для начинающих.
СообщениеДобавлено: Вс ноя 16, 2025 10:05:00 
Поставщик валерьянки для Кота
Аватар пользователя

Карма: -22
Рейтинг сообщений: -26
Зарегистрирован: Чт апр 06, 2023 19:15:37
Сообщений: 2041
Откуда: пришелец из созвездия КОТА
Рейтинг сообщения: 0
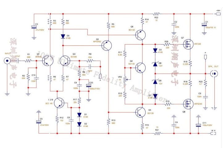
прям какая то секта беслика везде.

что там беслики эти... а как на счет китайцев это лучше будет ?
Изображение
ее бы от 12 однополярки сделать как то.. или не реально ?

Мне больше 1 Вт не нужно. Чтоб уши качало нормально с ровным синусом. Как пересчитать бы это все. :sleep:


Вот, держите.
Вложение:
ABK_3.3.3.JPG [108.88 KiB]
Скачиваний: 59

Это вам не беслик, а в 5 раз лудчШе параметры.
Вот прямо позавчера схемка, завалившаяся, нашлась - прямо "в руку"...


Дедушка, Вы бы учебник русского языка повторили, что ли... Даю сутки - найти учебник и прочесть. As.

_________________
«Кто к нам с мечом придет, тот от меча и погибнет! На том стояла и стоит русская земля!»


Вернуться наверх
 
Не в сети
 Заголовок сообщения: Re: Усилитель на германиевых транзисторах. Для начинающих.
СообщениеДобавлено: Вс ноя 16, 2025 22:19:31 
Друг Кота
Аватар пользователя

Карма: 57
Рейтинг сообщений: 371
Зарегистрирован: Ср май 04, 2016 23:18:38
Сообщений: 5990
Рейтинг сообщения: 0
Во-первых. Что забыли КТ 3102 в усилителе на германии?
Во-вторых. Квазикомплементарные П 213 - 215 и их аналоги это вообще не смешно. Они в усилитель не пригодны и не были пригодны изначально. Ставили их от безальтернативности.

_________________
Ваше открытие опровергает науку? Нет, это наука опровергает ваш бред.
Истина никогда не бывает посередине. Ведь середина на стороне того, кто больше лжёт.
Не стыдно писать в МЯЯЯУ! - стыдно вести себя не как порядочный Радио Кот. :)


Вернуться наверх
 
Показать сообщения за:  Сортировать по:  Вернуться наверх
Начать новую тему Ответить на тему  [ Сообщений: 3114 ]     ... , , , 155,  

Часовой пояс: UTC + 3 часа


Кто сейчас на форуме

Сейчас этот форум просматривают: нет зарегистрированных пользователей и гости: 20


Вы не можете начинать темы
Вы не можете отвечать на сообщения
Вы не можете редактировать свои сообщения
Вы не можете удалять свои сообщения
Вы не можете добавлять вложения

Найти:
Перейти:  


Powered by phpBB © 2000, 2002, 2005, 2007 phpBB Group
Русская поддержка phpBB
Extended by Karma MOD © 2007—2012 m157y
Extended by Topic Tags MOD © 2012 m157y