Например TDA7294

Форум РадиоКот • Просмотр темы - Подскажите что за плата управления стиралки!
Форум РадиоКот
Здесь можно немножко помяукать :)

Текущее время: Ср мар 25, 2026 20:20:22

Часовой пояс: UTC + 3 часа


ПРЯМО СЕЙЧАС:



Начать новую тему Ответить на тему  [ Сообщений: 18 ] 
Автор Сообщение
 Заголовок сообщения: Подскажите что за плата управления стиралки!
СообщениеДобавлено: Ср июн 22, 2011 01:31:18 
Прорезались зубы
Аватар пользователя

Зарегистрирован: Пт сен 10, 2010 20:39:32
Сообщений: 244
Откуда: Украина Луганская обл.
Рейтинг сообщения: 0
ТОварищ принес на ремонт блок управления стиральной машинкой.
Точного названия её он не знает. Отечественная полуавтомат.
Вот фото этого блочка...
Подскажите с чего оно?
На ней микрухи 90-х годов


Вложения:
1.jpg [226.05 KiB]
Скачиваний: 742
Вернуться наверх
 
 Заголовок сообщения: Re: Подскажите что за плата управления стиралки!
СообщениеДобавлено: Ср июн 22, 2011 21:33:41 
Друг Кота
Аватар пользователя

Карма: 20
Рейтинг сообщений: 488
Зарегистрирован: Сб ноя 20, 2010 21:54:31
Сообщений: 3953
Рейтинг сообщения: 0
Хорошо, пусть 90х. Перечислить их не судьба? Всё ж проще будет. Попутно и проявление неисправности бы описали. А то, может, просто питание у них повяло, или проиежутка утухла, типа коммутации двигателей...


Вернуться наверх
 
 Заголовок сообщения: Re: Подскажите что за плата управления стиралки!
СообщениеДобавлено: Чт июн 23, 2011 23:18:22 
Прорезались зубы
Аватар пользователя

Зарегистрирован: Пт сен 10, 2010 20:39:32
Сообщений: 244
Откуда: Украина Луганская обл.
Рейтинг сообщения: 0
Невероятно! но добрые люди помогли отгадать с чего этот блочек... за что им и огромное человеческое спасибо! :beer:
Стиралка ИВОЛГА


Вернуться наверх
 
 Заголовок сообщения: Re: Подскажите что за плата управления стиралки!
СообщениеДобавлено: Сб июл 23, 2011 18:10:08 
Прорезались зубы
Аватар пользователя

Зарегистрирован: Пт сен 10, 2010 20:39:32
Сообщений: 244
Откуда: Украина Луганская обл.
Рейтинг сообщения: 0
В блоке вылетели пзушки!
Нашел схему как его восстановить на мк PIC
У меня вопрос по схеме!
Какое там питание приходит на КРЕНку ??? Если на вход идет фаза а на замлю я непойму что..
Или фаза используется в качестве земли...
Разьясните как там работает питание .... :?


Вложения:
shema.gif [34.49 KiB]
Скачиваний: 584
Вернуться наверх
 
Эиком - электронные компоненты и радиодетали
 Заголовок сообщения: Re: Подскажите что за плата управления стиралки!
СообщениеДобавлено: Сб июл 23, 2011 21:09:00 
Вымогатель припоя
Аватар пользователя

Карма: 5
Рейтинг сообщений: 30
Зарегистрирован: Пн мар 14, 2011 15:03:27
Сообщений: 616
Откуда: Североуральск
Рейтинг сообщения: 0
А схему сравнивали с платой? А с выхода кренки 5в есть?


Вернуться наверх
 
 Заголовок сообщения: Re: Подскажите что за плата управления стиралки!
СообщениеДобавлено: Вс июл 24, 2011 22:08:33 
Открыл глаза

Зарегистрирован: Вт июл 12, 2011 09:42:07
Сообщений: 50
Рейтинг сообщения: 0
кр142ен5а максимальное допустимое 15 в вход а выход 5в :))


Вернуться наверх
 
 Заголовок сообщения: Re: Подскажите что за плата управления стиралки!
СообщениеДобавлено: Вс июл 24, 2011 23:17:15 
Прорезались зубы
Аватар пользователя

Зарегистрирован: Пт сен 10, 2010 20:39:32
Сообщений: 244
Откуда: Украина Луганская обл.
Рейтинг сообщения: 0
nanananana@aport.ru писал(а):
кр142ен5а максимальное допустимое 15 в вход а выход 5в :))

ага и постоянка а не переменка!


Я в курсе! Поэтому и спрашиваю!
У специалистов по безтрансформаторным схемам....


Вернуться наверх
 
 Заголовок сообщения: Re: Подскажите что за плата управления стиралки!
СообщениеДобавлено: Пн июл 25, 2011 06:54:15 
Вымогатель припоя
Аватар пользователя

Карма: 5
Рейтинг сообщений: 30
Зарегистрирован: Пн мар 14, 2011 15:03:27
Сообщений: 616
Откуда: Североуральск
Рейтинг сообщения: 0
:shock: ну вот, уже транс сперли... по схеме он присутствует... а сам что-нить проверял или готового решения ждешь?


Вернуться наверх
 
 Заголовок сообщения: Re: Подскажите что за плата управления стиралки!
СообщениеДобавлено: Пн июл 25, 2011 07:35:05 
Открыл глаза

Зарегистрирован: Вт июл 12, 2011 09:42:07
Сообщений: 50
Рейтинг сообщения: 0
постоянка :)


Вернуться наверх
 
 Заголовок сообщения: Re: Подскажите что за плата управления стиралки!
СообщениеДобавлено: Пн июл 25, 2011 20:02:11 
Вымогатель припоя
Аватар пользователя

Карма: 5
Рейтинг сообщений: 30
Зарегистрирован: Пн мар 14, 2011 15:03:27
Сообщений: 616
Откуда: Североуральск
Рейтинг сообщения: 0
стоянка? не ПО нашему эта ПОстоянка... :)))


Вернуться наверх
 
 Заголовок сообщения: Re: Подскажите что за плата управления стиралки!
СообщениеДобавлено: Ср июл 27, 2011 01:23:51 
Прорезались зубы
Аватар пользователя

Зарегистрирован: Пт сен 10, 2010 20:39:32
Сообщений: 244
Откуда: Украина Луганская обл.
Рейтинг сообщения: 0
ShurikFF писал(а):
:shock: ну вот, уже транс сперли... по схеме он присутствует... а сам что-нить проверял или готового решения ждешь?

Проверять нечего! У меня на руках только огарок платы управления. Задача - воссоздать плату по схеме и вернуть владельцу. По моему предположению все это должно громко бахнуть, начиная с КРЕНА, вот и ищу альтернативных мнений!


Вернуться наверх
 
 Заголовок сообщения: Re: Подскажите что за плата управления стиралки!
СообщениеДобавлено: Ср июл 27, 2011 23:43:43 
Вымогатель припоя
Аватар пользователя

Карма: 5
Рейтинг сообщений: 30
Зарегистрирован: Пн мар 14, 2011 15:03:27
Сообщений: 616
Откуда: Североуральск
Рейтинг сообщения: 0
Проще купить другую машинку или напишите в тему "Ищу", мож у кого-нить завалялси...


Вернуться наверх
 
 Заголовок сообщения: Re: Подскажите что за плата управления стиралки!
СообщениеДобавлено: Пт июл 29, 2011 11:31:28 
Вымогатель припоя
Аватар пользователя

Карма: 3
Рейтинг сообщений: 14
Зарегистрирован: Пт июл 29, 2011 11:05:43
Сообщений: 517
Откуда: Самара
Рейтинг сообщения: 0
а на родную плату питание подавать прбовали ???

_________________
Не то время, не та жизнь, думаешь сам.
Не верь словам, что сказаны устами суки.
Ты ранишь руки о стакан, по водке в хлам,
Оставил там часть сердца на поруки.


Вернуться наверх
 
 Заголовок сообщения: Re: Подскажите что за плата управления стиралки!
СообщениеДобавлено: Пт июл 29, 2011 11:33:43 
Вымогатель припоя
Аватар пользователя

Карма: 3
Рейтинг сообщений: 14
Зарегистрирован: Пт июл 29, 2011 11:05:43
Сообщений: 517
Откуда: Самара
Рейтинг сообщения: 0
Coldheart писал(а):
ShurikFF писал(а):
:shock: ну вот, уже транс сперли... по схеме он присутствует... а сам что-нить проверял или готового решения ждешь?

Проверять нечего! У меня на руках только огарок платы управления. Задача - воссоздать плату по схеме и вернуть владельцу. По моему предположению все это должно громко бахнуть, начиная с КРЕНА, вот и ищу альтернативных мнений!

Я так понял по схеме которую ты выложил ??? или я ошибаюсь???

_________________
Не то время, не та жизнь, думаешь сам.
Не верь словам, что сказаны устами суки.
Ты ранишь руки о стакан, по водке в хлам,
Оставил там часть сердца на поруки.


Вернуться наверх
 
 Заголовок сообщения: Re: Подскажите что за плата управления стиралки!
СообщениеДобавлено: Пт июл 29, 2011 18:53:12 
Прорезались зубы
Аватар пользователя

Зарегистрирован: Пт сен 10, 2010 20:39:32
Сообщений: 244
Откуда: Украина Луганская обл.
Рейтинг сообщения: 0
murat87 писал(а):
Coldheart писал(а):
ShurikFF писал(а):
:shock: ну вот, уже транс сперли... по схеме он присутствует... а сам что-нить проверял или готового решения ждешь?

Проверять нечего! У меня на руках только огарок платы управления. Задача - воссоздать плату по схеме и вернуть владельцу. По моему предположению все это должно громко бахнуть, начиная с КРЕНА, вот и ищу альтернативных мнений!

Я так понял по схеме которую ты выложил ??? или я ошибаюсь???



Нет - не ошибаетесь!
В теме я прошу ответить на один лишь вопрос...
Как в данной схеме работает напряжение питания.
Буду очень признателен за подробное объяснение


Вернуться наверх
 
 Заголовок сообщения: Re: Подскажите что за плата управления стиралки!
СообщениеДобавлено: Пт июл 29, 2011 20:07:45 
Вымогатель припоя
Аватар пользователя

Карма: 3
Рейтинг сообщений: 14
Зарегистрирован: Пт июл 29, 2011 11:05:43
Сообщений: 517
Откуда: Самара
Рейтинг сообщения: 0
сейчас на вашей схеме дорисую и всё подпишу думаю поймете

_________________
Не то время, не та жизнь, думаешь сам.
Не верь словам, что сказаны устами суки.
Ты ранишь руки о стакан, по водке в хлам,
Оставил там часть сердца на поруки.


Вернуться наверх
 
 Заголовок сообщения: Re: Подскажите что за плата управления стиралки!
СообщениеДобавлено: Пт июл 29, 2011 20:59:12 
Вымогатель припоя
Аватар пользователя

Карма: 3
Рейтинг сообщений: 14
Зарегистрирован: Пт июл 29, 2011 11:05:43
Сообщений: 517
Откуда: Самара
Рейтинг сообщения: 0
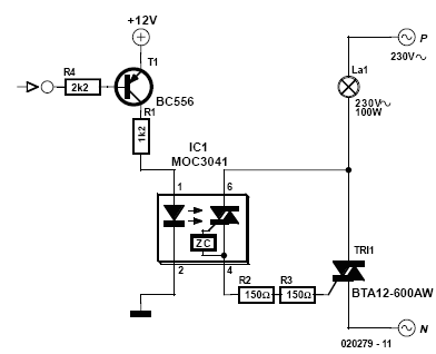
красным цветом на схеме покозано силовое питание
зелёным низковольтное питание микросхем но оно гальванически связанно с силовим(для управления симисторами так как отсутствуют оптопары)
синим показан обший провод низковольтного питанич (с силовым не связан )
в схему можно добавить оптопары например MOC3041 тогда можно полностью отвезаться от силового питания
схема пиложенна
будут вопросы пишите с удовольствием отвечу!!!


Вложения:
Комментарий к файлу: схема подключения оптопары
mocster.gif [6 KiB]
Скачиваний: 561
Комментарий к файлу: схема контроллера СМА с поеснением
shema.gif [37.83 KiB]
Скачиваний: 449

_________________
Не то время, не та жизнь, думаешь сам.
Не верь словам, что сказаны устами суки.
Ты ранишь руки о стакан, по водке в хлам,
Оставил там часть сердца на поруки.
Вернуться наверх
 
 Заголовок сообщения: Re: Подскажите что за плата управления стиралки!
СообщениеДобавлено: Пт июл 29, 2011 21:01:49 
Вымогатель припоя
Аватар пользователя

Карма: 3
Рейтинг сообщений: 14
Зарегистрирован: Пт июл 29, 2011 11:05:43
Сообщений: 517
Откуда: Самара
Рейтинг сообщения: 0
если не сложно поделитесь прошивкой на МК в заранее благодарен!!!

_________________
Не то время, не та жизнь, думаешь сам.
Не верь словам, что сказаны устами суки.
Ты ранишь руки о стакан, по водке в хлам,
Оставил там часть сердца на поруки.


Вернуться наверх
 
Показать сообщения за:  Сортировать по:  Вернуться наверх
Начать новую тему Ответить на тему  [ Сообщений: 18 ] 

Часовой пояс: UTC + 3 часа


Вы не можете начинать темы
Вы не можете отвечать на сообщения
Вы не можете редактировать свои сообщения
Вы не можете удалять свои сообщения
Вы не можете добавлять вложения

Найти:
Перейти:  


Powered by phpBB © 2000, 2002, 2005, 2007 phpBB Group
Русская поддержка phpBB
Extended by Karma MOD © 2007—2012 m157y
Extended by Topic Tags MOD © 2012 m157y