Например TDA7294

Форум РадиоКот • Просмотр темы - Ремонт паяльной станции.
Форум РадиоКот
Здесь можно немножко помяукать :)

Текущее время: Сб фев 28, 2026 00:37:22

Часовой пояс: UTC + 3 часа


ПРЯМО СЕЙЧАС:



Начать новую тему Ответить на тему  [ Сообщений: 41 ]  1, ,  
Автор Сообщение
 Заголовок сообщения: Ремонт паяльной станции.
СообщениеДобавлено: Пн май 22, 2017 19:43:28 
Встал на лапы
Аватар пользователя

Зарегистрирован: Вс авг 02, 2015 19:19:46
Сообщений: 96
Откуда: Москва
Рейтинг сообщения: 0
Привет. Не знаю, в эту ли тему.
Вобщем, приехала станция DSK T-12 в сборе. Доп.жала уже давно лежали в коробке.
В предвкушении подключил - зажгло на дисплее 005 и всё! Нагревать отказывается.
Менял жала - всё одинаково. Если крутить рукоятку паяльника в воздухе, меняя наклон - загорается и гаснет точка после 005.
Красный светодиод не включается, только при нажатии на энкодер мигает и при этом раздаётся писк.
Вращение энкодера меняет числа, но потом они исчезают и с писком возвращается 005.

_________________
*BOOM SHANKAR*


Вернуться наверх
 
 Заголовок сообщения: Re: Контроллер паяльника Hakko FM-2028 с энкодером
СообщениеДобавлено: Вт май 23, 2017 06:54:54 
Опытный кот
Аватар пользователя

Карма: 19
Рейтинг сообщений: 218
Зарегистрирован: Вт дек 09, 2008 13:41:05
Сообщений: 802
Откуда: Череповец.
Рейтинг сообщения: 0
mahadeva:
1. Вытащить жало , разобрать паяльник,прозвонить жилы кабеля на целостность и правильность распайки.
2. Проверить тестером само жало, должно быть сопротивление 8,2....8,4 Ома.
3. Если паяльник и жало в порядке, собираем как должно быть и убираем в сторону.
4. Разбираем ПС, внимательно под лупой проверяем качество пайки и корректность монтажа комплектующих.
5. Проверяете наличие +5 вольт на OУ.
Дальше будет видно.

_________________
Есть такие решения, после принятия которых, тараканы в голове аплодируют стоя.
.......Отругал своих тараканов, рассадил в голове по полочкам, запретил меняться местами.....
Притихли, не беспокоят, шёпотом обсуждают какой я плохой......


Вернуться наверх
 
 Заголовок сообщения: Re: Контроллер паяльника Hakko FM-2028 с энкодером
СообщениеДобавлено: Вт май 23, 2017 13:01:12 
Встал на лапы
Аватар пользователя

Зарегистрирован: Вс авг 02, 2015 19:19:46
Сообщений: 96
Откуда: Москва
Рейтинг сообщения: 0
1. - как узнать правильность? схема, распиновка
2. картриджи звонятся ~8ом

_________________
*BOOM SHANKAR*


Вернуться наверх
 
 Заголовок сообщения: Re: Контроллер паяльника Hakko FM-2028 с энкодером
СообщениеДобавлено: Вт май 23, 2017 15:13:00 
Опытный кот
Аватар пользователя

Карма: 19
Рейтинг сообщений: 218
Зарегистрирован: Вт дек 09, 2008 13:41:05
Сообщений: 802
Откуда: Череповец.
Рейтинг сообщения: 1
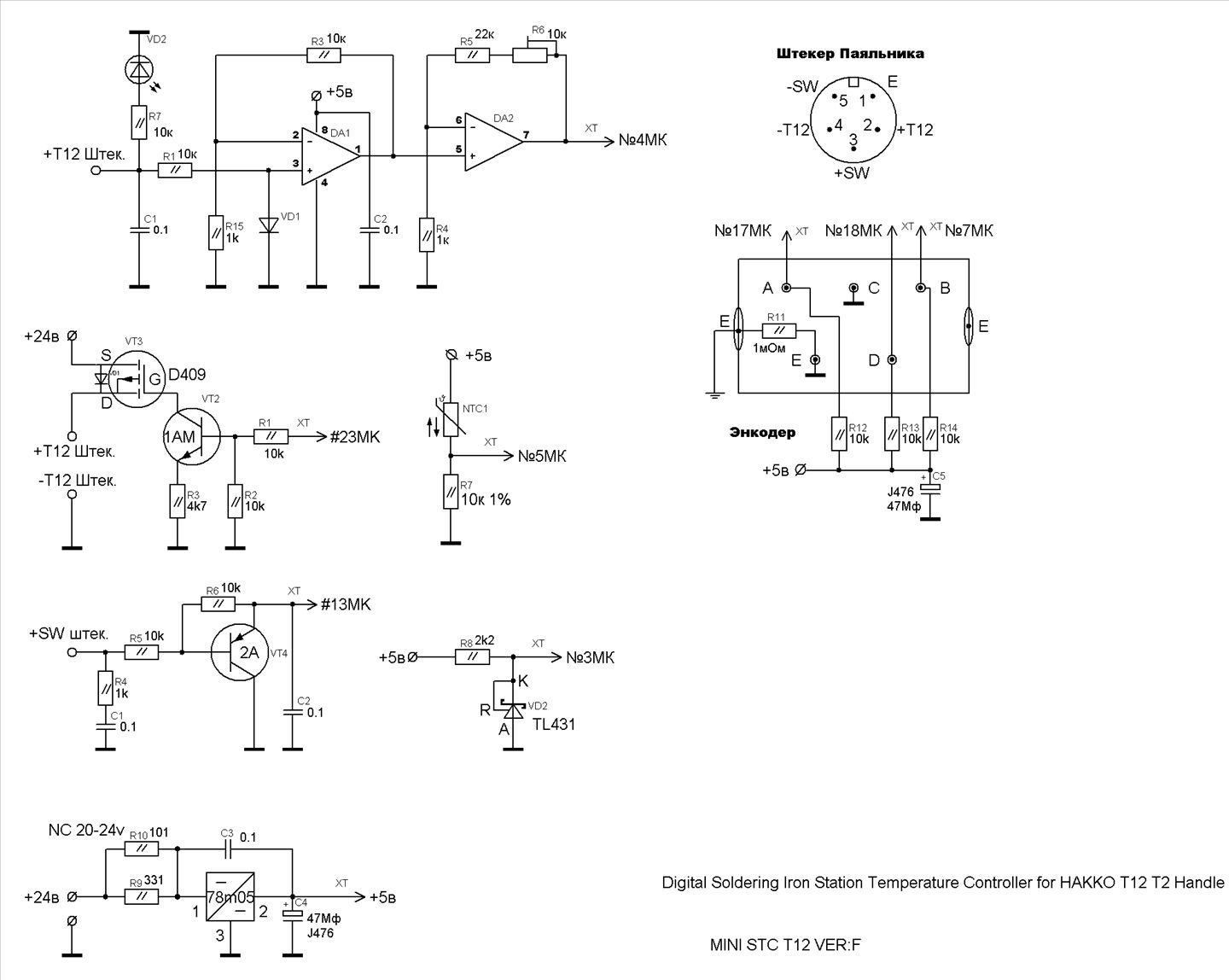
Тут подробно описано


Вложения:
STC T12 VER F.jpg [121.32 KiB]
Скачиваний: 1944

_________________
Есть такие решения, после принятия которых, тараканы в голове аплодируют стоя.
.......Отругал своих тараканов, рассадил в голове по полочкам, запретил меняться местами.....
Притихли, не беспокоят, шёпотом обсуждают какой я плохой......
Вернуться наверх
 
Эиком - электронные компоненты и радиодетали
 Заголовок сообщения: Re: Контроллер паяльника Hakko FM-2028 с энкодером
СообщениеДобавлено: Пт май 26, 2017 18:42:05 
Встал на лапы
Аватар пользователя

Зарегистрирован: Вс авг 02, 2015 19:19:46
Сообщений: 96
Откуда: Москва
Рейтинг сообщения: 0
Похоже, я нашёл причину. :oops:

Я пытался втыкать картридж прямо в трубку. Ну т.е. поверх фиксатора. Думал - так и надо. А так он не дотягивается до контактов внутри.
А если отвинтить железку, потом вставить картридж, а потом навинтить обратно - всё становится на место и работает.
:)))

Кстати, комплектное жало, похоже, какое-то левое. У него и сопротивление 9.5Ом, а не 8, и когда пробовал им паять - дело идёт туго.
Вставил картридж, купленный отдельно, с правильным сопротивлением, - влёт плавит.

_________________
*BOOM SHANKAR*


Вернуться наверх
 
 Заголовок сообщения: Re: Контроллер паяльника Hakko FM-2028 с энкодером
СообщениеДобавлено: Вс июн 18, 2017 23:56:54 
Родился

Зарегистрирован: Вс июн 18, 2017 23:02:04
Сообщений: 2
Рейтинг сообщения: 0
Господа,помогите оживить китайскую паялку.Моделька такая как на картинке
Изображение
в один прекрасный момент перестала реагировать на ручку энкодера,просто включается нагревает паяльник до 300 градусов и все,в меню не заходит,температуру не крутит,хотя режим ожидания и отключения работал,на вибродатчик тоже реагировала. Проверил всю мелочевку,сам энкодер,провода,вставлял новое жало,тот же результат,тупо нагревает и все,никакой реакции на крутилку. Решил что глюканула по софту,полез искать как это чудо шить,нашел утилиту от китайцев STC-ISP,откопал шнурок для прошивки на FTDI,подпаялся к паяльнику,сам контроллер чекается и код программы вроде как успешно заливается,но на выходе получил труп с одним светящимся индикатором и точкой,теперь и не греет и не реагирует ни на что. Софт для прошивки просит хекс или бинарный формат, хотя есть и окно для кода (куда собственно и копировал код и прошивал).Код брал и у китайцев и тут в этой ветке,все прекрасно прошивается,но на выходе все равно труп.Поскольку в программировании полный ноль, возможно что то не то или неправильно заливаю в этот контроллер (STC15F204EA)?Если кто занимался подобной процедурой,пожалуйста объясните подробней что да как.

***update***
Откопал у китайцев какую то прошивку в hex формате,прошился,индикатор загорелся как и должно быть,но теперь паялка греется до красна, но по прежнему никакой реакции на ручку энкодера,уже не знаю куда его рыть,или сам чип припален или х.з что оно уже такое может быть. :shock:


Вернуться наверх
 
 Заголовок сообщения: Re: Ремонт паяльной станции.
СообщениеДобавлено: Вт июл 18, 2017 23:11:39 
Поставщик валерьянки для Кота

Карма: 34
Рейтинг сообщений: 316
Зарегистрирован: Вс ноя 15, 2009 23:13:59
Сообщений: 2156
Откуда: Харьков
Рейтинг сообщения: 0
Полевика после выхода чипа нет? Если есть - менять.

_________________
Иногда мой питомец уходит в такую спячку, что разбудить его можно только щелчком по первой ноге...


Вернуться наверх
 
 Заголовок сообщения: Re: Ремонт паяльной станции.
СообщениеДобавлено: Сб янв 27, 2018 10:57:14 
Нашел транзистор. Понюхал.
Аватар пользователя

Карма: 6
Рейтинг сообщений: 16
Зарегистрирован: Сб фев 06, 2016 21:49:50
Сообщений: 185
Откуда: Москва
Рейтинг сообщения: 1
Решил что глюканула по софту - Круто!...а если бы там руль был, решил бы что руль не крутит?
Поскольку в программировании полный ноль, возможно что то не то или неправильно заливаю в этот контроллер - тогда какого лысого лезешь?????
уже не знаю куда его рыть, - рыть надо начинать с выкладывания фото платы с ДВУХ сторон!
ИМХО...меня честно говоря уже бесят тупые дебаты по поводу слета прошивки. "слетела прошивка" это коронная отмазка в рукоблудном сервисе в котором весь "ремонт" заключается в тупой замене одного блока на другой. Когда все блоки вроде как были заменены, а неисправность не пропала, звучит магическое "ПРОШИВКА СЛЕТЕЛА"....тьху блин......а МОСК включать что уже религия не позволяет?
ПЫСЫ: там как минимум ДВА элемента с обратной стороны платы, которые надо было проверить в первую очередь!!!!
https://www.drive2.ru/b/2898390/


Вернуться наверх
 
 Заголовок сообщения: Re: Ремонт паяльной станции.
СообщениеДобавлено: Вт апр 10, 2018 08:47:20 
Родился

Зарегистрирован: Вс июн 18, 2017 23:02:04
Сообщений: 2
Рейтинг сообщения: 0
Решил что глюканула по софту - Круто!...а если бы там руль был, решил бы что руль не крутит?
Поскольку в программировании полный ноль, возможно что то не то или неправильно заливаю в этот контроллер - тогда какого лысого лезешь?????
уже не знаю куда его рыть, - рыть надо начинать с выкладывания фото платы с ДВУХ сторон!
ИМХО...меня честно говоря уже бесят тупые дебаты по поводу слета прошивки. "слетела прошивка" это коронная отмазка в рукоблудном сервисе в котором весь "ремонт" заключается в тупой замене одного блока на другой. Когда все блоки вроде как были заменены, а неисправность не пропала, звучит магическое "ПРОШИВКА СЛЕТЕЛА"....тьху блин......а МОСК включать что уже религия не позволяет?
ПЫСЫ: там как минимум ДВА элемента с обратной стороны платы, которые надо было проверить в первую очередь!!!!
https://www.drive2.ru/b/2898390/

На плате была проверенна/заменена абсолютна вся мелочевка, остался только один МК,весь вопрос сводился к тому мертв он физически или софтово,и поскольку физически с ним уже ничего не сделать кроме как заменить, осталось только помучать его софтом,собственно по этому и обратился за помощью. Уже купил новую плату,ради прикола пересадил МК на старую плату,все прекрасно работает,так что дело было именно в нем.


Вернуться наверх
 
 Заголовок сообщения: Re: Ремонт паяльной станции.
СообщениеДобавлено: Вт апр 10, 2018 09:11:02 
Это не хвост, это антенна
Аватар пользователя

Карма: 35
Рейтинг сообщений: 239
Зарегистрирован: Пт сен 30, 2016 20:52:15
Сообщений: 1311
Откуда: Белгородская область.
Рейтинг сообщения: 0
Наверное выбило микроконтроллер при манипуляциях и естественно перепрошивка ничего не дала.


Вернуться наверх
 
 Заголовок сообщения: Re: Ремонт паяльной станции.
СообщениеДобавлено: Чт апр 26, 2018 07:53:55 
Родился

Зарегистрирован: Чт апр 26, 2018 07:26:08
Сообщений: 14
Рейтинг сообщения: 0
Имею пс lukey 852D+ (третий год) при ремонте мультиварки имел неосторожность надавить жалом паяльника на слишком торчащий вывод (вроде и надавил несильно), в результате услышал щелчок и перегорание предохранителя, разобрал паяльник, нагревательный элемент внешне целый, накал около 2,5 ом, термопара 50ом, попробовал найти схему, но такой не нашел, внешний осмотр ничего не дал, проверка тиристоров, диодов также ничего не дала, запаял другой предохранитель, при попытке включения без паяльника перегорание пердохранителя. Фото прилагаю:Изображение,
Изображение
Если что не так написал, сделал то прошу прощения


Вернуться наверх
 
 Заголовок сообщения: Re: Ремонт паяльной станции.
СообщениеДобавлено: Чт апр 26, 2018 08:34:36 
Друг Кота
Аватар пользователя

Карма: 123
Рейтинг сообщений: 7958
Зарегистрирован: Сб сен 13, 2014 16:27:32
Сообщений: 39197
Откуда: СпиртоГонск созвездия Омега
Рейтинг сообщения: -1
транс пробило наверно меняй
если при этом попало сетевое во 2чу выгорело и мк

_________________
ZМудрость(Опыт и выдержка) приходит с годами.
Все Ваши беды и проблемы, от недостатка знаний.
Умный и у дурака научится, а дураку и ..
Алберт Ейнштейн не поможет и ВВП не спасет.и МЧС опаздает


Вернуться наверх
 
 Заголовок сообщения: Re: Ремонт паяльной станции.
СообщениеДобавлено: Чт апр 26, 2018 09:42:06 
Собутыльник Кота
Аватар пользователя

Карма: 75
Рейтинг сообщений: 405
Зарегистрирован: Вс ноя 01, 2009 00:18:20
Сообщений: 2566
Откуда: St.Petersburg
Рейтинг сообщения: 0
CHUK1 писал(а):
при попытке включения без паяльника перегорание пердохранителя

musor писал(а):
транс пробило наверно меняй

Включи только голый транс. Определишся.. Фен тоже отключи. У него нагреватель 220, может и там чего. :dont_know:


Вернуться наверх
 
 Заголовок сообщения: Re: Ремонт паяльной станции.
СообщениеДобавлено: Чт апр 26, 2018 10:59:11 
Родился

Зарегистрирован: Чт апр 26, 2018 07:26:08
Сообщений: 14
Рейтинг сообщения: 0
Трансформатор проверил, пробоя на корпус нет, как пробоя между цепями вторичной и первичной обмоток, правда мерял я цшкой, а не мегометром, хотя при желании найду мегометр на 500в, да можно и на 1000В. А вообще подозреваю что произошло замыкание на корпус (в момент нажатия) одного из элементов нагревательного элемента (скорее всего сенсора). Вообще просмотрев несколько схем выложеных в интернете что один из сетевых проводов соединяется с ЗЕМЛЕЙ или это своя земля отдельно от корпуса устройства.
Вечером попробую сам транс поставить под напряжение.


Вернуться наверх
 
 Заголовок сообщения: Re: Ремонт паяльной станции.
СообщениеДобавлено: Пт апр 27, 2018 02:56:35 
Родился

Зарегистрирован: Чт апр 26, 2018 07:26:08
Сообщений: 14
Рейтинг сообщения: 0
Да все таки трасформатор, сетевая обмотка сгорела, на обрыве, пробоя на корпус нет.


Вернуться наверх
 
 Заголовок сообщения: Re: Ремонт паяльной станции.
СообщениеДобавлено: Пт апр 27, 2018 08:09:58 
Собутыльник Кота
Аватар пользователя

Карма: 75
Рейтинг сообщений: 405
Зарегистрирован: Вс ноя 01, 2009 00:18:20
Сообщений: 2566
Откуда: St.Petersburg
Рейтинг сообщения: 0
Если "на обрыве", почему предохранитель сгорает?
В подобных трансах бывает внутри еще один предохранитель.
Возможно первичка и жива. Только докопаться до него слложновато.


Вернуться наверх
 
 Заголовок сообщения: Re: Ремонт паяльной станции.
СообщениеДобавлено: Пт апр 27, 2018 14:19:51 
Родился

Зарегистрирован: Чт апр 26, 2018 07:26:08
Сообщений: 14
Рейтинг сообщения: 0
Транс накрылся 100 процентов, уже подобрал замену, правда напряжение немного ниже вместо 26 имею 24 но не столь и важно


Вернуться наверх
 
 Заголовок сообщения: Re: Ремонт паяльной станции.
СообщениеДобавлено: Сб апр 28, 2018 07:44:03 
Родился

Зарегистрирован: Чт апр 26, 2018 07:26:08
Сообщений: 14
Рейтинг сообщения: 0
Заменил транс, фен работает все нормально, а с паялом проблема. Если старый нагреватель имел: нагрев- два красных; сенсор - два синих, новый: нагрев - синий, бесцветный; сенсор красный, бесцветный, по сопротивлению я как-то не зафиксировал его, сейчас намеряю нагреватель -меньше 1 ома, сенсор около 11 ом. После включения паяльника получил на дисплее 20 градусов и все, но в момент включения увидел что от паяльника вроде показался дымок, потом нет ничего нет, попробовал корпус паяльника чуть,чуть теплый, когда разобрал паяльник один провод от нагревателя в обрыве, он просто у места пайки отгорел. Очевидно китайские братья подсунули что-то не то, сейчас попробую связать с продавцом.
При покупке нагревателя похоже сам виноват, заказал не то что нужно.


Вернуться наверх
 
 Заголовок сообщения: Re: Ремонт паяльной станции.
СообщениеДобавлено: Ср июл 04, 2018 13:57:37 
Родился

Зарегистрирован: Чт апр 26, 2018 07:26:08
Сообщений: 14
Рейтинг сообщения: 0
Спасибо всем откликнувшимся, после замены нагревательного элемента паяльника и трансформатора сначала вроде все заработало, но потом перестал работать фен, при включении на табло высвечивается 550 градусов, при регулировке температуры температура регулируется и опять 550, фен дует но без нагрева, долго терзал плату проверял элементы, сначала нашел неисправную оптопару MOC3023, заменил но все без толку. Наконец в один прекрасный момент все заработало, ставлю плату на место - не работает, снимаю плату опять все работает, методом тыка вышел на ATMEGU, после пропайки все пришло в норму.


Вернуться наверх
 
 Заголовок сообщения: Re: Ремонт паяльной станции.
СообщениеДобавлено: Сб июл 07, 2018 06:48:23 
Родился

Зарегистрирован: Чт апр 26, 2018 07:26:08
Сообщений: 14
Рейтинг сообщения: 0
Что то меня это уже стало доставать. Теперь отказала кнопка включения фена. Может кто подскажет как она обзывается и где ее можно купить. Впрочем попробую ее разобрать, но что то мне подсказывает, что это принесет мало пользы.


Последний раз редактировалось CHUK1 Сб июл 07, 2018 09:04:33, всего редактировалось 1 раз.

Вернуться наверх
 
Показать сообщения за:  Сортировать по:  Вернуться наверх
Начать новую тему Ответить на тему  [ Сообщений: 41 ]  1, ,  

Часовой пояс: UTC + 3 часа


Вы не можете начинать темы
Вы не можете отвечать на сообщения
Вы не можете редактировать свои сообщения
Вы не можете удалять свои сообщения
Вы не можете добавлять вложения

Найти:
Перейти:  


Powered by phpBB © 2000, 2002, 2005, 2007 phpBB Group
Русская поддержка phpBB
Extended by Karma MOD © 2007—2012 m157y
Extended by Topic Tags MOD © 2012 m157y