Например TDA7294

Форум РадиоКот • Просмотр темы - Elitech is200M = Ресанта серии GP?
Форум РадиоКот
Здесь можно немножко помяукать :)

Текущее время: Ср янв 07, 2026 12:32:01

Часовой пояс: UTC + 3 часа


ПРЯМО СЕЙЧАС:



Начать новую тему Ответить на тему  [ Сообщений: 12 ] 
Автор Сообщение
Не в сети
 Заголовок сообщения: Elitech is200M = Ресанта серии GP?
СообщениеДобавлено: Сб янв 25, 2020 19:52:33 
Родился

Зарегистрирован: Пт ноя 01, 2019 18:34:40
Сообщений: 8
Рейтинг сообщения: 0
Перестал варить инвертор Elitech is 200m. При касании электродом проскакивает искорка, и всё ... Скачал отсюда, http://invertor48.ru/load/skhema_svaroc ... 11-1-0-104 , но кроме фото его потрохов остальное про Ресанты серии GP.
Это реплики или как?


Вернуться наверх
 
Не в сети
 Заголовок сообщения: Re: Elitech is200M = Ресанта серии GP?
СообщениеДобавлено: Сб янв 25, 2020 20:14:47 
Встал на лапы

Карма: 1
Рейтинг сообщений: 7
Зарегистрирован: Сб окт 22, 2016 02:30:13
Сообщений: 121
Рейтинг сообщения: 0
Ну да, похоже на ресанту. Светодиод перегрева горит?


Вернуться наверх
 
Не в сети
 Заголовок сообщения: Re: Elitech is200M = Ресанта серии GP?
СообщениеДобавлено: Сб янв 25, 2020 20:20:10 
Вымогатель припоя

Карма: 2
Рейтинг сообщений: 64
Зарегистрирован: Вс янв 16, 2011 09:00:21
Сообщений: 534
Откуда: краснодар
Рейтинг сообщения: 0
Плате шим крышка. Вероятнее неисправность там.

_________________
Николаевич


Вернуться наверх
 
Не в сети
 Заголовок сообщения: Re: Elitech is200M = Ресанта серии GP?
СообщениеДобавлено: Сб янв 25, 2020 20:48:50 
Родился

Зарегистрирован: Пт ноя 01, 2019 18:34:40
Сообщений: 8
Рейтинг сообщения: 0
Ну да, похоже на ресанту. Светодиод перегрева горит?

ещё не принесли. пока только по телефону рассказали.
Да, вентилятор не крутится.


Вернуться наверх
 
Эиком - электронные компоненты и радиодетали
Не в сети
 Заголовок сообщения: Re: Elitech is200M = Ресанта серии GP?
СообщениеДобавлено: Сб янв 25, 2020 21:00:31 
Вымогатель припоя

Карма: 2
Рейтинг сообщений: 64
Зарегистрирован: Вс янв 16, 2011 09:00:21
Сообщений: 534
Откуда: краснодар
Рейтинг сообщения: 0
Подробности появляются постепенно ))

_________________
Николаевич


Вернуться наверх
 
Не в сети
 Заголовок сообщения: Re: Elitech is200M = Ресанта серии GP?
СообщениеДобавлено: Сб фев 01, 2020 20:22:12 
Родился

Зарегистрирован: Пт ноя 01, 2019 18:34:40
Сообщений: 8
Рейтинг сообщения: 0
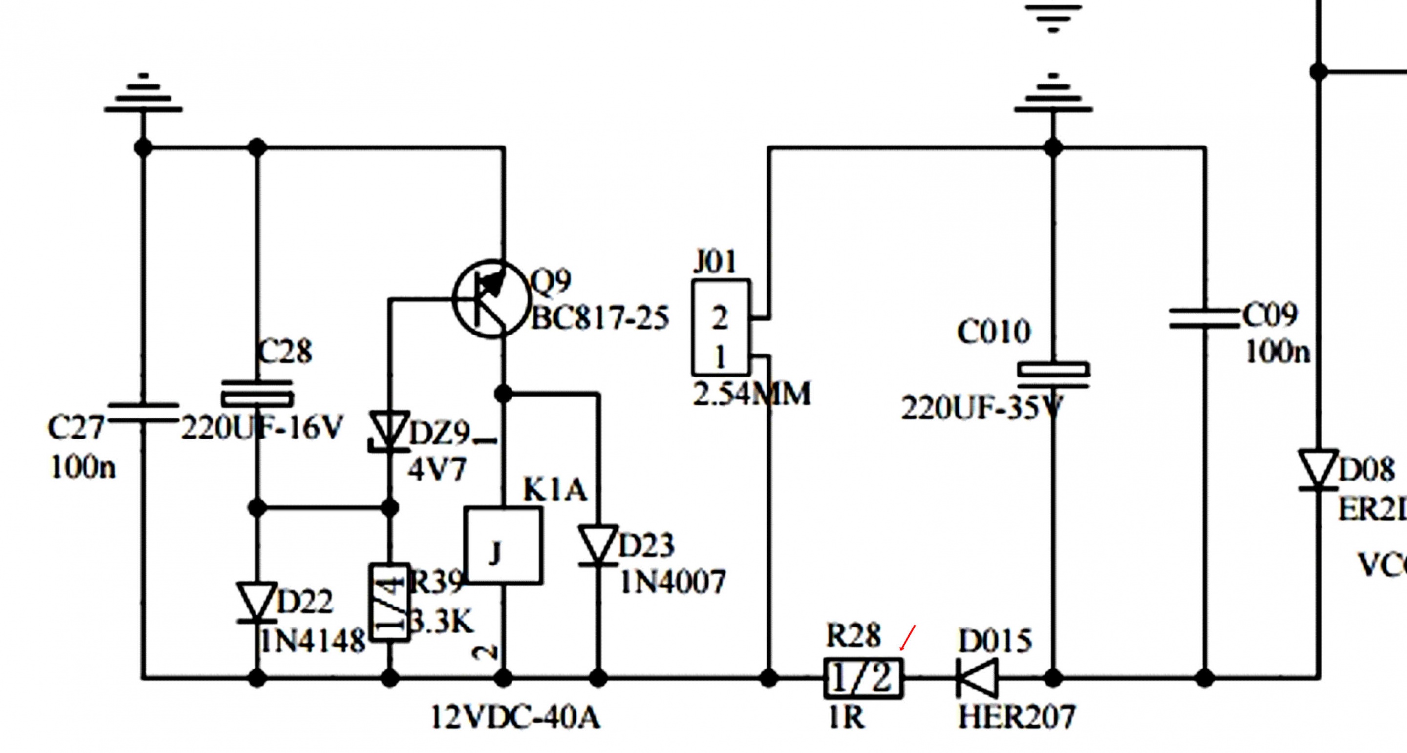
Принесли наконец. При включении не вращался вентилятор, и кратковременно загорался и гас светодиод перегрева. Хозяин рассказал, что в вентилятор что-то попало, его заклинило и тот сдох. Напряжение на контактах вентилятора 2в, на выходе 65в. Вскрытие показало - мертвый вентилятор, и практически такой же резистор. R28 на 0,25 ватт. вместо 1 ома 750 ом. Диоды на плате вроде как исправные. Подкинул навесом резистор на 1,5 ом и вентилятор. Вентилятор заработал. Хотя светодиод ведет себя так же. Пробовать варить не стал, завтра поставлю вентилятор в корпус и посмотрю чего там дальше будет
Кусок платы и схемы прилагаются
http://img.radiokot.ru/files/137288/249frvg5ac.jpg
http://img.radiokot.ru/files/137288/249frxeb13.jpg


Вложения:
САИ 250K From GP142.pdf [567.5 KiB]
Скачиваний: 324
Вернуться наверх
 
Не в сети
 Заголовок сообщения: Re: Elitech is200M = Ресанта серии GP?
СообщениеДобавлено: Вс фев 02, 2020 22:30:09 
Встал на лапы

Карма: 1
Рейтинг сообщений: 7
Зарегистрирован: Сб окт 22, 2016 02:30:13
Сообщений: 121
Рейтинг сообщения: 0
Если мигают светодиоды. Не вздумайте пробовать варить ! Для начала нужно убедится , что дежурка работает правильно и выдает положенное напряжение.


Вернуться наверх
 
Не в сети
 Заголовок сообщения: Re: Elitech is200M = Ресанта серии GP?
СообщениеДобавлено: Чт фев 13, 2020 21:02:41 
Родился

Зарегистрирован: Пт ноя 01, 2019 18:34:40
Сообщений: 8
Рейтинг сообщения: 0
Напряжение на выходе 63в. Силовые цепи исправны.
промерял напряжения на установленной плате управления. такая вот картинка
http://img.radiokot.ru/files/137288/24mp3oi0nv.jpg
(на 9-й ноге 0,01, а не 0,15 ошибочка вкралась)
разброс небольшой, можно отнести просто на схожую модель.
У кого есть какие предположения?
Выпаивать плату управления на осцилограф не очень хочется. На микросхеме промерять не могу, заделана, зараза, в термоусадку.


Вернуться наверх
 
Не в сети
 Заголовок сообщения: Re: Elitech is200M = Ресанта серии GP?
СообщениеДобавлено: Чт фев 13, 2020 22:32:22 
Встал на лапы

Карма: 1
Рейтинг сообщений: 7
Зарегистрирован: Сб окт 22, 2016 02:30:13
Сообщений: 121
Рейтинг сообщения: 0
Реле при включении шелкает? Его должно хорошо быть слышно.


Вернуться наверх
 
Не в сети
 Заголовок сообщения: Re: Elitech is200M = Ресанта серии GP?
СообщениеДобавлено: Вс фев 16, 2020 22:36:08 
Родился

Зарегистрирован: Пт ноя 01, 2019 18:34:40
Сообщений: 8
Рейтинг сообщения: 0
Реле не срабатывает, вылетел транзистор Q9.Само реле исправно. Удивительно как только пусковой резистор R5 уцелел. Пока попробую подкидывать навесом КТ315, КТ817, КТ3102.
Поэтому наверно и был занижено напряжение х/х 63в, вместо 85. Всё шло через R5
http://img.radiokot.ru/files/137288/249frvg5ac.jpg


Вернуться наверх
 
Не в сети
 Заголовок сообщения: Re: Elitech is200M = Ресанта серии GP?
СообщениеДобавлено: Пн фев 17, 2020 19:38:35 
Родился

Зарегистрирован: Пт ноя 01, 2019 18:34:40
Сообщений: 8
Рейтинг сообщения: 0
В общем всё как и предпологалось. Подкинул навесом КТ315 и всё пошло.
Отдельное спасибо meta, что подсказал послушать реле. Кстати, на плате срабатывает очень тихо, на мягких лапах, хотя если подключить отдельно (выпаянное) то щелчок четкий.


Вернуться наверх
 
Не в сети
 Заголовок сообщения: Re: Elitech is200M = Ресанта серии GP?
СообщениеДобавлено: Вт фев 18, 2020 17:27:42 
Встал на лапы

Карма: 1
Рейтинг сообщений: 7
Зарегистрирован: Сб окт 22, 2016 02:30:13
Сообщений: 121
Рейтинг сообщения: 0
Пожалуйста :) Я бы ещё на всякий случай поменял DZ 9.


Вернуться наверх
 
Показать сообщения за:  Сортировать по:  Вернуться наверх
Начать новую тему Ответить на тему  [ Сообщений: 12 ] 

Часовой пояс: UTC + 3 часа


Кто сейчас на форуме

Сейчас этот форум просматривают: нет зарегистрированных пользователей и гости: 12


Вы не можете начинать темы
Вы не можете отвечать на сообщения
Вы не можете редактировать свои сообщения
Вы не можете удалять свои сообщения
Вы не можете добавлять вложения

Найти:
Перейти:  


Powered by phpBB © 2000, 2002, 2005, 2007 phpBB Group
Русская поддержка phpBB
Extended by Karma MOD © 2007—2012 m157y
Extended by Topic Tags MOD © 2012 m157y