Здравствуйте. SAMSUNG SYNCMASTER 755DFX. При включении клацает случайное количество раз и потом включается. Бывает включается через несколько секунд, а бывает через минуты. Клацанье с одинаковой частотой, примерно 1 Гц. Во время периода сначала зажигается светодиод, затем слышен звук срабатывания реле, затем слышен звук отпускания реле и одновременно гаснет светодиод и в правом нижнем углу на мгновенье мигает еле заметный в темноте сполох, размером порядка 1 см.кв.. Затем всё повторяется много раз и потом монитор всё таки включается.
А ещё есть небольшая нелинейность по горизонтали, с левого и правого концов - небольшая растянутость изображения.
Ссылка на схему
https://elektrotanya.com/samsung_syncma ... ad.html#dlВ чём может быть причина, на что обратить внимание в первую очередь? Если Ваш ответ электролиты, то какие по схеме?
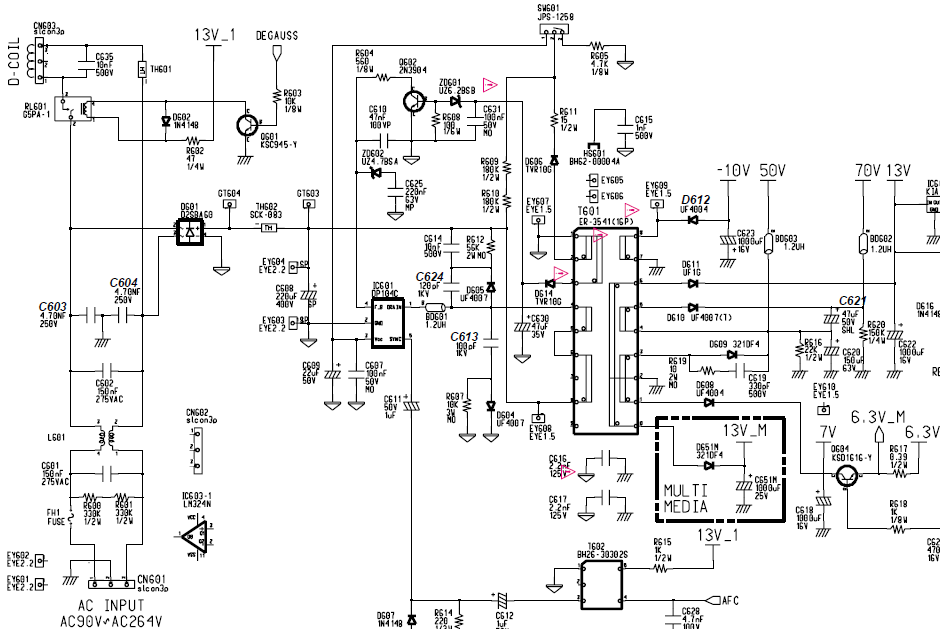
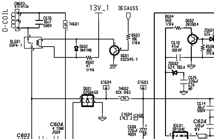
Я правильно понимаю что в схеме только одно реле и оно предназначено для комутации катушки размагничивания? Вот часть схемы
https://postimg.cc/KRKmzW3H
лучший фотохостингА вот это показан красной стрелкой, это выключатель питания?
