Например TDA7294

Форум РадиоКот • Просмотр темы - Искажения на малой громкости АС VR HT-D905V
Форум РадиоКот
Здесь можно немножко помяукать :)

Текущее время: Вс фев 22, 2026 09:55:19

Часовой пояс: UTC + 3 часа


ПРЯМО СЕЙЧАС:



Начать новую тему Ответить на тему  [ 1 сообщение ] 
Автор Сообщение
Не в сети
 Заголовок сообщения: Искажения на малой громкости АС VR HT-D905V
СообщениеДобавлено: Вс мар 20, 2016 17:43:10 
Родился

Зарегистрирован: Вс мар 20, 2016 17:12:10
Сообщений: 1
Рейтинг сообщения: 0
Здравствуйте!

Окажите помощь добрым советом.

Проблема АС VR HT-D905V https://market.yandex.ru/product/9255084
Проблема возникла сразу после покупки и распаковки АС - на малой громкости наблюдаются искажения (хрипы), на повышенной громкости (более 30%) - их практически не слышно, но чувствуется, что что-то не то.
Данный неприятный эффект присутствует в обоих каналах. Динамики в колонках проверены - подключены к другому муз. центру, воспроизведение без проблем.
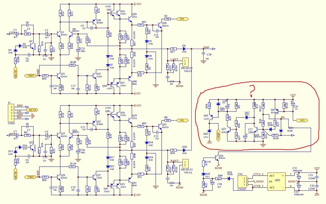
Проблема еще заключается в том, что схему в сети на эту конкретную модель не могу найти. Имеется только документация на АС VR HT-D901V, платы УНЧ процентов на 90 схожи.

Подскажите, пожалуйста, функцию узла (обвел в рис.)
http://img.radiokot.ru/files/114432/med ... 7h9jnk.jpg


Вложения:
Комментарий к файлу: С лучшим качеством...
УНЧ.jpg [135.24 KiB]
Скачиваний: 721
Вернуться наверх
 
Показать сообщения за:  Сортировать по:  Вернуться наверх
Начать новую тему Ответить на тему  [ 1 сообщение ] 

Часовой пояс: UTC + 3 часа


Кто сейчас на форуме

Сейчас этот форум просматривают: нет зарегистрированных пользователей и гости: 43


Вы не можете начинать темы
Вы не можете отвечать на сообщения
Вы не можете редактировать свои сообщения
Вы не можете удалять свои сообщения
Вы не можете добавлять вложения

Найти:
Перейти:  


Powered by phpBB © 2000, 2002, 2005, 2007 phpBB Group
Русская поддержка phpBB
Extended by Karma MOD © 2007—2012 m157y
Extended by Topic Tags MOD © 2012 m157y