Например TDA7294

Форум РадиоКот • Просмотр темы - Запуск ртутных ламп ДРЛ ДРТ ДРШ
Форум РадиоКот
Здесь можно немножко помяукать :)

Текущее время: Ср янв 28, 2026 10:48:05

Часовой пояс: UTC + 3 часа


ПРЯМО СЕЙЧАС:



Начать новую тему Ответить на тему  [ Сообщений: 29 ]  1,  
Автор Сообщение
Не в сети
 Заголовок сообщения: Запуск ртутных ламп ДРЛ ДРТ ДРШ
СообщениеДобавлено: Чт янв 10, 2013 04:01:37 
Друг Кота
Аватар пользователя

Карма: 52
Рейтинг сообщений: 846
Зарегистрирован: Вт сен 07, 2010 03:01:06
Сообщений: 16545
Откуда: Moscow-Izmaylovo
Рейтинг сообщения: 0
Как включить запустить ртутную лампу не в космос :)))

Изображение

http://www.youtube.com/watch?v=J0hvhwvvUSs

Как подобные лампы запускать без громоздких дросселей?
Как можно меньше всяческих моточных частей.

ДРЛ или ДРТ та что на картинках запускал от всяческих не понятных мелких преобразователей для ЛДС, где используется 2-3 контакт, для стирания микросхем с оКОШКАМИ.

Изображение

_________________
Лечу лечить WWWашу покалеченную технику.


Вернуться наверх
 
В сети
 Заголовок сообщения: Re: Запуск ртутных ламп ДРЛ ДРТ ДРШ
СообщениеДобавлено: Чт янв 10, 2013 06:23:51 
Поставщик валерьянки для Кота
Аватар пользователя

Карма: 21
Рейтинг сообщений: 267
Зарегистрирован: Вт ноя 03, 2009 21:02:38
Сообщений: 2050
Откуда: Москва
Рейтинг сообщения: 0
"Горелку" от ДРЛ, я запускал через дроссель от 40W ЛДС. Со временем, около электродов появлялся тёмный налёт, как на картинке. Когда лампа заростала им почти вся, она очень долго стирала ПЗУ. Для восстановления, я на некоторое время, параллельно дросселю подключал утюг. Налёт испарялся.
У дуговых ламп очень неравномерная ВАХ. В автомобильном ксеноне, довольно навороченный ПРА, иногда на процессоре. Его задача пробить разрядный промежуток высоким напряжением, а далее, поддерживать оптимальный ток. У автомобильных мастеров, наверняка валяются без дела ПРА от ксеноновых ламп, Может удастся их адаптировать? Проблема в том, что многие ПРА залиты компаундом.


Вернуться наверх
 
Не в сети
 Заголовок сообщения: Re: Запуск ртутных ламп ДРЛ ДРТ ДРШ
СообщениеДобавлено: Чт янв 10, 2013 15:39:13 
Друг Кота
Аватар пользователя

Карма: 96
Рейтинг сообщений: 1501
Зарегистрирован: Вт мар 16, 2010 22:02:27
Сообщений: 15403
Откуда: ДОНЕЦК
Рейтинг сообщения: 0
Проще в любой больничке напрокат взять... :))
Есть еще так называемые "бактерицидные лампы" - трубка такая же как у обычной ЛДС (и ПРУ такое же) только колба прозрачная (не путать с УФ!!!).
Где-то в архивах было ПРУ на конденсаторах... Искать надо... Полазь еще на
http://www.medteh.info/ ( доступ к форуму только после регистрации) и на медразделе
http://monitor.espec.ws/ - там этот вопрос где-то когда-то мелькал... :beer:


Вернуться наверх
 
Не в сети
 Заголовок сообщения: Re: Запуск ртутных ламп ДРЛ ДРТ ДРШ
СообщениеДобавлено: Чт янв 10, 2013 20:35:07 
Потрогал лапой паяльник
Аватар пользователя

Карма: 11
Рейтинг сообщений: 74
Зарегистрирован: Вс ноя 21, 2010 19:35:42
Сообщений: 320
Откуда: Москва
Рейтинг сообщения: 0
BOB51 писал(а):
Есть еще так называемые "бактерицидные лампы" - трубка такая же как у обычной ЛДС (и ПРУ такое же) только колба прозрачная (не путать с УФ!!!).

Как раз за счет излучения жесткого ультрафиолета (185 и 254 нм) свет этих ламп и приобретает бактерицидные свойства.


Вернуться наверх
 
Эиком - электронные компоненты и радиодетали
Не в сети
 Заголовок сообщения: Re: Запуск ртутных ламп ДРЛ ДРТ ДРШ
СообщениеДобавлено: Чт янв 10, 2013 20:54:05 
Друг Кота
Аватар пользователя

Карма: 96
Рейтинг сообщений: 1501
Зарегистрирован: Вт мар 16, 2010 22:02:27
Сообщений: 15403
Откуда: ДОНЕЦК
Рейтинг сообщения: 0
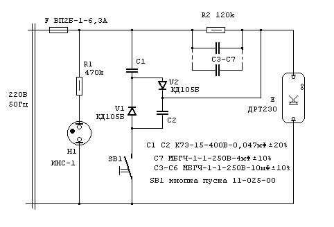
А вот те и схъемулик :
Вложение:
Untitled-1 Копировать.jpg [36.68 KiB]
Скачиваний: 3387

:write:


Вернуться наверх
 
В сети
 Заголовок сообщения: Re: Запуск ртутных ламп ДРЛ ДРТ ДРШ
СообщениеДобавлено: Чт янв 10, 2013 21:34:25 
Поставщик валерьянки для Кота
Аватар пользователя

Карма: 21
Рейтинг сообщений: 267
Зарегистрирован: Вт ноя 03, 2009 21:02:38
Сообщений: 2050
Откуда: Москва
Рейтинг сообщения: 0
Это что? Дуговая лампа через кондёр в сеть? Там импульсные токи будут запредельные. Сдохнет быстро. Или конденсаторы рванут вместе с лампой.


Вернуться наверх
 
Не в сети
 Заголовок сообщения: Re: Запуск ртутных ламп ДРЛ ДРТ ДРШ
СообщениеДобавлено: Пт янв 11, 2013 08:06:59 
Друг Кота
Аватар пользователя

Карма: 96
Рейтинг сообщений: 1501
Зарегистрирован: Вт мар 16, 2010 22:02:27
Сообщений: 15403
Откуда: ДОНЕЦК
Рейтинг сообщения: 0
Это промышленный образец вполне работоспособного изделия - вариант исполнения кварцевого облучателя ОКН11. 8)
Никто ж не отказывается от применения емкостного добавочного "резистора" в упрощенных схемах питания электронных самоделок (хош трансформатор и надежнее). :tea:
Да и не все равно, какой балласт - активный, индуктивный или емкостной?
У ДРТ230 рабочий ток под 6 ампер :)


Вернуться наверх
 
Не в сети
 Заголовок сообщения: Re: Запуск ртутных ламп ДРЛ ДРТ ДРШ
СообщениеДобавлено: Пн янв 14, 2013 01:31:59 
Друг Кота

Карма: 43
Рейтинг сообщений: 256
Зарегистрирован: Пн апр 19, 2010 00:04:18
Сообщений: 11994
Откуда: Малороссия
Рейтинг сообщения: 0
Цитата:
Это промышленный образец вполне работоспособного изделия - вариант исполнения кварцевого облучателя ОКН11. 8)
Никто ж не отказывается от применения емкостного добавочного "резистора" в упрощенных схемах питания электронных самоделок (хош трансформатор и надежнее). :tea:
Да и не все равно, какой балласт - активный, индуктивный или емкостной?
У ДРТ230 рабочий ток под 6 ампер :)

а путем подбора т.е уменьшения гасящей емкости можно ли лампу пустить скажем на 10 проц. номин.мощности?


Вернуться наверх
 
Не в сети
 Заголовок сообщения: Re: Запуск ртутных ламп ДРЛ ДРТ ДРШ
СообщениеДобавлено: Пн янв 14, 2013 07:35:39 
Друг Кота
Аватар пользователя

Карма: 96
Рейтинг сообщений: 1501
Зарегистрирован: Вт мар 16, 2010 22:02:27
Сообщений: 15403
Откуда: ДОНЕЦК
Рейтинг сообщения: 0
Взять справочные данные и посчитать.
ДРЛ / ДРТ - относится к категории ионных приборов - где-то даже книжули на ту тему лежали. :beer:


Вернуться наверх
 
Не в сети
 Заголовок сообщения: Re: Запуск ртутных ламп ДРЛ ДРТ ДРШ
СообщениеДобавлено: Ср янв 16, 2013 01:59:08 
Друг Кота

Карма: 43
Рейтинг сообщений: 256
Зарегистрирован: Пн апр 19, 2010 00:04:18
Сообщений: 11994
Откуда: Малороссия
Рейтинг сообщения: 0
BOB51 писал(а):
Это промышленный образец вполне работоспособного изделия - вариант исполнения кварцевого облучателя ОКН11. 8)
Никто ж не отказывается от применения емкостного добавочного "резистора" в упрощенных схемах питания электронных самоделок (хош трансформатор и надежнее). :tea:
Да и не все равно, какой балласт - активный, индуктивный или емкостной?
У ДРТ230 рабочий ток под 6 ампер :)

странно. а почему все балласты для маломощных флюоросцент.ламп - индуктивные?
дроссель-ясно дубовее чем кондер. но для 5-30ватт лампы кондер выходит маленьким
почему?


Вернуться наверх
 
В сети
 Заголовок сообщения: Re: Запуск ртутных ламп ДРЛ ДРТ ДРШ
СообщениеДобавлено: Ср янв 16, 2013 06:20:53 
Поставщик валерьянки для Кота
Аватар пользователя

Карма: 21
Рейтинг сообщений: 267
Зарегистрирован: Вт ноя 03, 2009 21:02:38
Сообщений: 2050
Откуда: Москва
Рейтинг сообщения: 0
Дуговая лампа это не резистор, ток через который считается по закону Ома. Её сопротивление постоянно и резко меняется в широких пределах. В схемах с "гасящим конденсатором" это даст резкие импульсные перегрузки лампы и конденсатора по току. Откажет совсем, или деградирует, весьма быстро. :sleep:


Вернуться наверх
 
Не в сети
 Заголовок сообщения: Re: Запуск ртутных ламп ДРЛ ДРТ ДРШ
СообщениеДобавлено: Ср янв 16, 2013 08:00:24 
Друг Кота
Аватар пользователя

Карма: 96
Рейтинг сообщений: 1501
Зарегистрирован: Вт мар 16, 2010 22:02:27
Сообщений: 15403
Откуда: ДОНЕЦК
Рейтинг сообщения: 0
В ионном приборе-то? Да еще с катодами с косвенным разогревом... Это вобщем нормальный режим работы с пиковыми нагрузками. Там больше внимания надо уделять механическим контактам при подключении проводов питания - хрупкие они оччень, да и "дышат" (термическое расширение) + повышенная окисляемость за счет больших перепадов температуры и хороших токов... :cry:
За старым конспектом по "кварцам" (больничным) лезти далеченько... :sleep:
А вот у ЛДС предварительный прогрев катодов при стандартном подключении (то же возможно и у ДРТ с четырьмя выводами - там начальный разряд по короткому промежутку разогревает основные катоды, а затем уже пробивается основной разрядный участок). :roll:


Вернуться наверх
 
Не в сети
 Заголовок сообщения: Re: Запуск ртутных ламп ДРЛ ДРТ ДРШ
СообщениеДобавлено: Ср янв 16, 2013 15:56:53 
Друг Кота
Аватар пользователя

Карма: 37
Рейтинг сообщений: 1977
Зарегистрирован: Пн окт 10, 2011 23:53:13
Сообщений: 5199
Откуда: 34rus
Рейтинг сообщения: 0
Где вы нашли косвенный подогрев у дуговой лампы? :)))
Ионные приборы разные бывают :))
Microtech прав, ёмкостный балласт из-за пиков тока быстро убивает лампу.
Тип балласта - ёмкость, катушка или резистор - это очень важно, поскольку форма тока разная. С конденсатором получаются большие паузы разрядного тока, весьма вредные для электродов. С резистором паузы тока тоже значительные, поэтому активный балласт сокращает жизнь лампы (хоть и не так сильно, как ёмкость).
С дросселем паузы тока минимальны, поэтому его и используют как балласт.
А вот на повышенной частоте (толи выше 400Гц, толи выше 1 кГц) форма тока с резистором, конденсатором и катушкой почти одинакова, поэтому здесь тип балласта уже менее важен.
Но самый лучший балласт - ёмкостно-индуктивный, с ним пусковой ток незначительно превышает рабочий.
Цитата:
А вот у ЛДС предварительный прогрев катодов при стандартном подключении (то же возможно и у ДРТ с четырьмя выводами - там начальный разряд по короткому промежутку разогревает основные катоды, а затем уже пробивается основной разрядный участок).

Всё в одну кучу! :))) :))) :)))
"Начальный разряд по короткому промежутку" - это в ДРЛ и ДРТ (с 4 выводами), у ЛДС катоды похожи на прямонакальный катод радиолампы и первоначально греются током.

_________________
Теория — это когда всё известно, но ничего не работает. Практика — это когда всё работает, но никто не знает почему. Мы же объединяем теорию и практику: ничего не работает, и никто не знает почему! © А. Эйнштейн


Вернуться наверх
 
Не в сети
 Заголовок сообщения: Re: Запуск ртутных ламп ДРЛ ДРТ ДРШ
СообщениеДобавлено: Ср янв 16, 2013 20:14:21 
Друг Кота
Аватар пользователя

Карма: 96
Рейтинг сообщений: 1501
Зарегистрирован: Вт мар 16, 2010 22:02:27
Сообщений: 15403
Откуда: ДОНЕЦК
Рейтинг сообщения: 0
Вот блин, к склерозу прицарапались!!!
Нате книжулю:
Афанасьев Е.И., Скобелев В.М.
Источникисвета и пускорегулирующая аппаратура: Учебник для техникумов.
-2-е изд., перераб.
-М.:Энергоатомиздат, 1986.

Пляскин П.В. и др.
Основы конструирования электрических источников света.
Учебник для техникумов.
-М.: Энергоатомиздат, 1983.

Там поточнее почитать можно, а то вспоминать до тонкостей сходу... :cry:


Вернуться наверх
 
Не в сети
 Заголовок сообщения: Re: Запуск ртутных ламп ДРЛ ДРТ ДРШ
СообщениеДобавлено: Чт янв 17, 2013 17:07:10 
Друг Кота
Аватар пользователя

Карма: 37
Рейтинг сообщений: 1977
Зарегистрирован: Пн окт 10, 2011 23:53:13
Сообщений: 5199
Откуда: 34rus
Рейтинг сообщения: 0
Вот, кстати, ещё хорошая книженция - "Справочная книга по светотехнике" под редакцией Ю.Б. Айзенберга, 2006г. Там информация практически по всем источникам света, включая самые недавние разработки. Ещё описываются разные варианты ПРА, особенности работы разных видов источников света и много чего ещё полезного.

_________________
Теория — это когда всё известно, но ничего не работает. Практика — это когда всё работает, но никто не знает почему. Мы же объединяем теорию и практику: ничего не работает, и никто не знает почему! © А. Эйнштейн


Вернуться наверх
 
Не в сети
 Заголовок сообщения: Re: Запуск ртутных ламп ДРЛ ДРТ ДРШ
СообщениеДобавлено: Пт янв 18, 2013 14:24:56 
Друг Кота

Карма: 13
Рейтинг сообщений: 84
Зарегистрирован: Чт сен 20, 2007 14:08:00
Сообщений: 13796
Рейтинг сообщения: 0
вот запустил лампу для уничтожения плесени, а то фрукты быстро покрываются
Изображение


Вложения:
100_1577.JPG [43.38 KiB]
Скачиваний: 13733

_________________
тематические ответы только в форуме, в приват не пишите
Вернуться наверх
 
Не в сети
 Заголовок сообщения: Re: Запуск ртутных ламп ДРЛ ДРТ ДРШ
СообщениеДобавлено: Пт янв 18, 2013 17:56:45 
Друг Кота
Аватар пользователя

Карма: 37
Рейтинг сообщений: 1977
Зарегистрирован: Пн окт 10, 2011 23:53:13
Сообщений: 5199
Откуда: 34rus
Рейтинг сообщения: 0
Хорошая вещь, большая мощность - быстрее обработка. У меня такая на 400Вт есть.
Плохо только то, что от мощного УФ выцветают обои, мебель и всё остальное... :(
Видел в каком-то журнале статью, можно, оказывается, банки стерилизовать такой горелкой.

_________________
Теория — это когда всё известно, но ничего не работает. Практика — это когда всё работает, но никто не знает почему. Мы же объединяем теорию и практику: ничего не работает, и никто не знает почему! © А. Эйнштейн


Вернуться наверх
 
Не в сети
 Заголовок сообщения: Re: Запуск ртутных ламп ДРЛ ДРТ ДРШ
СообщениеДобавлено: Пт янв 18, 2013 18:54:27 
Друг Кота
Аватар пользователя

Карма: 96
Рейтинг сообщений: 1501
Зарегистрирован: Вт мар 16, 2010 22:02:27
Сообщений: 15403
Откуда: ДОНЕЦК
Рейтинг сообщения: 0
В 90-х прям помешательство на тему этих банкостерилизаторов было 8)


Вернуться наверх
 
Не в сети
 Заголовок сообщения: Re: Запуск ртутных ламп ДРЛ ДРТ ДРШ
СообщениеДобавлено: Пт янв 18, 2013 18:55:47 
Друг Кота
Аватар пользователя

Карма: 37
Рейтинг сообщений: 1977
Зарегистрирован: Пн окт 10, 2011 23:53:13
Сообщений: 5199
Откуда: 34rus
Рейтинг сообщения: 0
Кстати, лучше, чем кипятком. Меньше опасность, что банка лопнет :)

_________________
Теория — это когда всё известно, но ничего не работает. Практика — это когда всё работает, но никто не знает почему. Мы же объединяем теорию и практику: ничего не работает, и никто не знает почему! © А. Эйнштейн


Вернуться наверх
 
Не в сети
 Заголовок сообщения: Re: Запуск ртутных ламп ДРЛ ДРТ ДРШ
СообщениеДобавлено: Пт янв 18, 2013 21:16:01 
Друг Кота
Аватар пользователя

Карма: 96
Рейтинг сообщений: 1501
Зарегистрирован: Вт мар 16, 2010 22:02:27
Сообщений: 15403
Откуда: ДОНЕЦК
Рейтинг сообщения: 0
Только вот надо сперва помыть и просушить :)


Вернуться наверх
 
Показать сообщения за:  Сортировать по:  Вернуться наверх
Начать новую тему Ответить на тему  [ Сообщений: 29 ]  1,  

Часовой пояс: UTC + 3 часа


Кто сейчас на форуме

Сейчас этот форум просматривают: нет зарегистрированных пользователей и гости: 25


Вы не можете начинать темы
Вы не можете отвечать на сообщения
Вы не можете редактировать свои сообщения
Вы не можете удалять свои сообщения
Вы не можете добавлять вложения

Найти:
Перейти:  


Powered by phpBB © 2000, 2002, 2005, 2007 phpBB Group
Русская поддержка phpBB
Extended by Karma MOD © 2007—2012 m157y
Extended by Topic Tags MOD © 2012 m157y