Например TDA7294

Форум РадиоКот • Просмотр темы - Зарядное устройство для аккумулятора АА, ААА от usb
Форум РадиоКот
Здесь можно немножко помяукать :)

Текущее время: Сб фев 28, 2026 21:15:23

Часовой пояс: UTC + 3 часа


ПРЯМО СЕЙЧАС:



Начать новую тему Ответить на тему  [ Сообщений: 14 ] 
Автор Сообщение
 Заголовок сообщения: Зарядное устройство для аккумулятора АА, ААА от usb
СообщениеДобавлено: Пн янв 13, 2014 13:56:19 
Родился

Зарегистрирован: Пн янв 13, 2014 10:23:57
Сообщений: 5
Рейтинг сообщения: 0
Добрых времён!
Захотелось подкинуть идею вот какую: зарядное устройство для одного аккумулятора АА, ААА от usb. Казалось бы, что тут нового, но есть ещё и условие, что ли - доступность деталей, а конкретно хочу раздербанить пару материнок. И хотелось бы понять как оно работает, а то с паяльником дружу не очень...
Почему нет готовых схем из сети, ну потому, что не нашёл удовлетворяющих запросам, а на переделку не хватает знаний:
1. Зарядка одного аккума;
2. умная зарядка, ну или хотя бы с индикацией;
3. доступность деталей (уже упомянутые материнки, ну и есть чутка "общего хлама")
4. описание работы от знающих понимающих людей, что и как и почему работает в схеме (что по-мне так важнее предыдущих пунктов, эдакая зарядка для мозгов).
Детально описать устройство вряд ли получится, но, что смогу расскажу. Ток зарядки будет весьма и весьма скромным, имхо, не более 100-250 мА, то есть 1/10 от ёмкости (аккумы сейчас, как никак, от 700 до 2850 мА/ч) и как определить окончание заряда я не в курсе (по напряжению на аккуме? нагреву, но он, как я понимаю небольшой, да и как его определить?). Как не убить/спалить/запустить в космос аккум в случае склероза, то есть оставленный на 100500 часов в заряднике? Ну и не очень интересно в образовательно-изучательных целях собирать устройства из одной микросхемы специализированной и обвязки к ней из двух резисторов и одного конденсатора.
Ясное дело, что купить проще, но как же идея и самоделка сомодельная? :)
Ну вот как-то так, заранее спасибо за идеи :idea:


Вернуться наверх
 
 Заголовок сообщения: Re: Зарядное устройство для аккумулятора АА, ААА от usb
СообщениеДобавлено: Вт янв 14, 2014 04:15:59 
Мучитель микросхем
Аватар пользователя

Карма: 4
Рейтинг сообщений: 50
Зарегистрирован: Ср фев 15, 2012 09:00:34
Сообщений: 472
Откуда: Киев
Рейтинг сообщения: 0
Умную зарядку с индикацией можно сделать только на микроконтроллере... А тут уже не просто надо с паяльником дружить, а еще и с программированием.

ИМХО, если совсем нету деталей, то тебе разве что источник тока на каком-нибудь КТ805 из стоящего в сарае телевизора могу посоветовать...

P.S.
Есть в радиолюбительстве следующие шаги, через которые стоит переступить, дабы стать крутым чуваком:
1. Перестать паять поделки исключительно на ковырянных деталях, лазить по мусоркам... Иными словами найти точку, где можно покупать импортные детали, сходить на радиорынок;
2. Купить хороший инструментарий, мультиметр хотя бы за 15$, отвертку с набором битов, хорошие бокорезы, круглогубцы, и т.д.;
3. Купить беспаечную макетную плату и перестать собирать все навесом да скрутками;
4. Начать читать даташиты;
5. Прочитать первый том Хоровица-Хилла;
6. Купить осциллограф;
7. Сделать первую плату;
8. Прошить первый микроконтроллер;
9. Прошить первую ПЛИСину;

Двигайся в этом направлении и к 8-му пункту сможешь сделать себе умную зарядку с индикацией.

_________________
I'm on a huge rock, flying through space!


Вернуться наверх
 
 Заголовок сообщения: Re: Зарядное устройство для аккумулятора АА, ААА от usb
СообщениеДобавлено: Вт янв 14, 2014 09:37:25 
Родился

Зарегистрирован: Пн янв 13, 2014 10:23:57
Сообщений: 5
Рейтинг сообщения: 0
Утра.
Согласен, что из "спичек и желудей" ничего толкового не выйдет. С детальками у нас тяжко, ибо Мухосранск, и в радиомагазе (даже смешно его так называть) лежат светодиоды 3 мм по 15 рублей, что намекает. Благо инструментарий есть кое-какой, вот только осциллограф - это мечта, дорого больно для меня, ну не могу я позволить для хобби столько отвалить. Да и платки простенькие уже вытравлены собственноручно (сенсорный выключатель, усилок простой на ТДАшке).
От лирики к прозе жизни.
Попробую все же изобразить желаемое, очень не хочется бросать идею в самом начале. А сразу поставить МАХ'а и всё - это слишком просто,а как же секс в стоя гамаке? :)
1. Заряжаем один аккум, то есть нам нужно 1.45 В и хотя бы 100 мА, а то зарядка будет вечной, да и аккум не будет благодарен такому заряду.
Возьмём для сих целей всё с той же материнки ams1117 и порежем до 1.45 В.
Изображение
2. Умную зарядку пока отложим, не знаю как к ней подступиться даже пока.
3. Индикаторы заряда городим по вот какому типу:
Изображение или Изображение
Пока всё хотя бы в правильную сторону? Продолжим? :)


Вернуться наверх
 
 Заголовок сообщения: Re: Зарядное устройство для аккумулятора АА, ААА от usb
СообщениеДобавлено: Вт янв 14, 2014 10:34:47 
Мудрый кот
Аватар пользователя

Карма: 19
Рейтинг сообщений: 166
Зарегистрирован: Сб окт 10, 2009 17:16:58
Сообщений: 1732
Откуда: Россия.
Рейтинг сообщения: 0
Eugene.Negrobov писал(а):
Умную зарядку с индикацией можно сделать только на микроконтроллере...
Советы насчет везде применять микроконтроллеры и утверждения, что без них ничего сделать невозможно напоминает старый анекдот.

Идет обезьяна по пустыне, жаpко, пить хочется. И вдpуг видит: стоит пальма, а на ней - кокос. Hу обезьяна начинает тpясти ее, а внутpенний голос говоpит: " Обезьяна, подумай ! ". Обезьяна подумала, взяла палку, сбила кокос и напилась ...
Идет программист по пустыне, жаpко, пить хочется. И вдpуг видит: стоит пальма, а на ней - кокос. Hу прграммист начинает тpясти ее, а внутpенний голос говоpит: " Программист, подумай ! ". - Чего тут думать, тpясти надо!


Кто то умный сказал, что начинать какое либо дело нужно только в том случае, когда есть десять вариантов того, что хочешь сделать и вот из этих вариантов нужно выбрать тот, что более подходит в данном конкретном случае и уже делать.
А вот когда в голове всегда только один вариант "Трясти надо!!!" то это уже даже не смешно.


Вернуться наверх
 
Эиком - электронные компоненты и радиодетали
 Заголовок сообщения: Re: Зарядное устройство для аккумулятора АА, ААА от usb
СообщениеДобавлено: Вт янв 14, 2014 16:06:01 
Мучитель микросхем
Аватар пользователя

Карма: 4
Рейтинг сообщений: 50
Зарегистрирован: Ср фев 15, 2012 09:00:34
Сообщений: 472
Откуда: Киев
Рейтинг сообщения: 0
Jemchug писал(а):
Eugene.Negrobov писал(а):
Умную зарядку с индикацией можно сделать только на микроконтроллере...
Советы насчет везде применять микроконтроллеры и утверждения, что без них ничего сделать невозможно напоминает старый анекдот.


Ну и как ты экранчик без микроконтроллера драйвить будешь?
Знаю, что есть всякие там 30 лет назад устаревшие логики с АЦП, декодерами для 7-сегментников, АЛУ, и т.д...
Но по моему строить такое на логике- изврат.

P.S.
Автору:
Стабы AMS1117 почти всегда в электронике встречаются на фиксированное напряжение, там 100% где-то сбоку будет выбито 3.3, 2.5, или 1.8 на корпусе.
Лучше смотри в сторону LM317, она распространена по всему миру и сможет больший ток дать.

_________________
I'm on a huge rock, flying through space!


Вернуться наверх
 
 Заголовок сообщения:
СообщениеДобавлено: Вт янв 14, 2014 16:21:06 
Мудрый кот
Аватар пользователя

Карма: 19
Рейтинг сообщений: 166
Зарегистрирован: Сб окт 10, 2009 17:16:58
Сообщений: 1732
Откуда: Россия.
Рейтинг сообщения: 0
Eugene.Negrobov писал(а):
Ну и как ты экранчик без микроконтроллера драйвить будешь?
Так умной зарядке никакого экранчика, кроме индикатора окончания зарядки и не нужно. :)
А это максимум один светодиод.


Вернуться наверх
 
 Заголовок сообщения: Re: Зарядное устройство для аккумулятора АА, ААА от usb
СообщениеДобавлено: Ср янв 15, 2014 02:10:26 
Мучитель микросхем
Аватар пользователя

Карма: 4
Рейтинг сообщений: 50
Зарегистрирован: Ср фев 15, 2012 09:00:34
Сообщений: 472
Откуда: Киев
Рейтинг сообщения: 0
Jemchug писал(а):
Eugene.Negrobov писал(а):
Ну и как ты экранчик без микроконтроллера драйвить будешь?
Так умной зарядке никакого экранчика, кроме индикатора окончания зарядки и не нужно. :)
А это максимум один светодиод.

Это не умная, а просто зарядка. :))

Умная должна уметь восстанавливать аккумуляторы(заряд малым током, прогон циклов), отображать инфу на экранчике...
Ладно, не буду спорить, ибо термин "умная" для меня ни что иное, как тупой ход сумрачного маркетингового гения. Что он может означать- понятия не имею, да и не важно, главное для маркетингового бантика то, чтобы пипл хавал, чего он вполне себе делает.
Спорить тут не вижу о чем.

P.S.
Автору:
Про осциллограф зря так, он сегодня стоит даже дешевле, чем бюджетный мобильник, каковой каждые 2 года любой покупает заново, выбрасывая старый... А осцилл покупается на всю жизнь, может даже внуки еще мерить им что-нибудь будут. :)))
У китайцев баксов за 250 можно цифровик найти, приедет по почте через месяц в худшем случае.
Но это я так, до 6-го пункта еще далеко пока.

Насчет "самоделки самодельной", если нужно сделать конкретный девайс, то лучше идти по прямой, есть возможность собрать на готовой спец. микрухе- делай.
Теорию отдельно осваивают.

_________________
I'm on a huge rock, flying through space!


Вернуться наверх
 
 Заголовок сообщения: Re: Зарядное устройство для аккумулятора АА, ААА от usb
СообщениеДобавлено: Ср янв 15, 2014 10:45:05 
Родился

Зарегистрирован: Пн янв 13, 2014 10:23:57
Сообщений: 5
Рейтинг сообщения: 0
Снова утра.
Про осцилл: ну пара стабилитронов и резюков + звуковуха = вот пока мой осцилл ))
Про зарядник: настолько умную зарядку не планировалось. Максимум это проверка полярности, а то вдруг задом на перёд аккум вставлен, и окончание заряда, тут либо просто индикатор, либо индикатор и отключение от зарядки.
LM317 хорошо, но от USB и 1117 справится, так как до 1А. Регулируемую можно нарыть глядя в обвязку, если детальки б/у. Но тут уж, что под руку подвернётся, можно и на транзисторах собрать.
(есть EH11A = AZ1117H-ADJ- линейный стабилизатор с возможностью регулирования выходного напряжения).
А с индикацией подскажите, пожалуйста.
P.S.
Цитата:
Насчет "самоделки самодельной", если нужно сделать конкретный девайс, то лучше идти по прямой, есть возможность собрать на готовой спец. микрухе- делай.
Теорию отдельно осваивают.

Согласен, но не в моих масштабах, образование не профильное радиотехнике и полностью посвящать себя ей пока не планирую. Понимания как работает простенькая схема уже большой прогресс, авось затянет, а то так можно сразу учиться МК шить и вся радиотехника сведётся к их обвязке и коммутации. Хотя хз....


Вернуться наверх
 
 Заголовок сообщения: Re: Зарядное устройство для аккумулятора АА, ААА от usb
СообщениеДобавлено: Ср янв 15, 2014 19:45:49 
Вымогатель припоя
Аватар пользователя

Карма: 5
Рейтинг сообщений: 16
Зарегистрирован: Пн авг 27, 2012 10:38:20
Сообщений: 565
Откуда: Москва
Рейтинг сообщения: 0
А какой практический смысл в такой зарядке?


Вернуться наверх
 
 Заголовок сообщения: Re: Зарядное устройство для аккумулятора АА, ААА от usb
СообщениеДобавлено: Чт янв 16, 2014 08:54:31 
Родился

Зарегистрирован: Пн янв 13, 2014 10:23:57
Сообщений: 5
Рейтинг сообщения: 0
TheTERMINATOR писал(а):
А какой практический смысл в такой зарядке?

Беспроводная мышь, например. Один аккум в ней, второй на зарядке рядом.


Вернуться наверх
 
 Заголовок сообщения: Re: Зарядное устройство для аккумулятора АА, ААА от usb
СообщениеДобавлено: Пт янв 17, 2014 16:47:53 
Родился

Зарегистрирован: Пт янв 17, 2014 15:19:33
Сообщений: 1
Рейтинг сообщения: 0
Вот те схема, пересчитай для себя
Изображение


Вложения:
05.gif [14.64 KiB]
Скачиваний: 1161
Вернуться наверх
 
 Заголовок сообщения: Re: Зарядное устройство для аккумулятора АА, ААА от usb
СообщениеДобавлено: Пт янв 17, 2014 19:34:36 
Вымогатель припоя
Аватар пользователя

Карма: 5
Рейтинг сообщений: 16
Зарегистрирован: Пн авг 27, 2012 10:38:20
Сообщений: 565
Откуда: Москва
Рейтинг сообщения: 0
Irbis-snowbars писал(а):
Беспроводная мышь, например.

Для ноута?


Вернуться наверх
 
 Заголовок сообщения: Re: Зарядное устройство для аккумулятора АА, ААА от usb
СообщениеДобавлено: Чт янв 30, 2014 10:38:14 
Говорящий с текстолитом
Аватар пользователя

Карма: 3
Рейтинг сообщений: 38
Зарегистрирован: Ср сен 08, 2010 20:33:39
Сообщений: 1502
Откуда: Воронеж
Рейтинг сообщения: 0
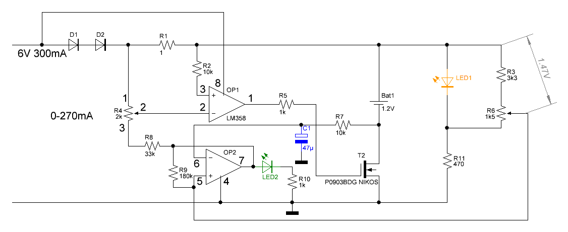
Хочешь сделай вот такой. Не лучший вариант, но работает. Делал по той же причине, заряжать один аккумулятор для мыши.
СпойлерИзображение
Для питания от USB только диоды D1 и D2 убрать.


Вложения:
charger.GIF [13.22 KiB]
Скачиваний: 5879

_________________
С шерстью на сайте постоянные проблемы. Обещали исправить, но никак. Вот работающая ссылка, если кому нужно. http://radiokot.ru/circuit/power/charger/40/
Вернуться наверх
 
 Заголовок сообщения: Re: Зарядное устройство для аккумулятора АА, ААА от usb
СообщениеДобавлено: Чт янв 30, 2014 10:42:22 
Родился

Зарегистрирован: Пн янв 13, 2014 10:23:57
Сообщений: 5
Рейтинг сообщения: 0
Приветствую. Времени никак не было.
Сваял, что смог:
Изображение

Расскажите про ошибки, кому не лень. Тут не до устройства, а для обучения, понимания.
Заранее спасибо, удач!!


Вернуться наверх
 
Показать сообщения за:  Сортировать по:  Вернуться наверх
Начать новую тему Ответить на тему  [ Сообщений: 14 ] 

Часовой пояс: UTC + 3 часа


Вы не можете начинать темы
Вы не можете отвечать на сообщения
Вы не можете редактировать свои сообщения
Вы не можете удалять свои сообщения
Вы не можете добавлять вложения

Найти:
Перейти:  


Powered by phpBB © 2000, 2002, 2005, 2007 phpBB Group
Русская поддержка phpBB
Extended by Karma MOD © 2007—2012 m157y
Extended by Topic Tags MOD © 2012 m157y