Например TDA7294

Форум РадиоКот • Просмотр темы - Делаю программатор
Форум РадиоКот
Здесь можно немножко помяукать :)

Текущее время: Вс фев 01, 2026 20:42:16

Часовой пояс: UTC + 3 часа


ПРЯМО СЕЙЧАС:



Начать новую тему Ответить на тему  [ Сообщений: 20 ] 
Автор Сообщение
Не в сети
 Заголовок сообщения: Делаю программатор
СообщениеДобавлено: Сб дек 23, 2006 21:17:39 
Опытный кот
Аватар пользователя

Зарегистрирован: Чт дек 29, 2005 07:29:25
Сообщений: 732
Откуда: Омск
Рейтинг сообщения: 0
вот после очередной убитой микрухи средствами ISP программатора из 3х проводков решил слабать себе нормальный параллельный програматор. Букввально 4 часа назад закончились тесты его работоспособности. Работает! мегу8 шьёт вдоль и поперёк. Кстати сам программатор тоже на 8ой меге. Ног хватило в притык :) Пришлось отказаться от ресета, шьёмся теперь бутлодером.
Интерфейс RS232 или попросту СОМ порт, который в моём случае есть FTDI и работает всё это на скорости 115200. Я думаю можно и больше сделать, но пока хватает. Теперь у меня есть пара вопросов.
1. Как делаю авторы "крупных" и популярных программаторов интерфейс ЗИФа? т.е. как добиваются того, что в одну колодку разные типы процов? Как коммутируют питание на нужные ноги и прочее?
2. Какие функции народ хотел бы видеть от софтины программатора? Я буду выкладывать всё что получилось на этотм сайте.
3. Какие есть софтины для программаторов? Перенять опыт других.


Вернуться наверх
 
Не в сети
 Заголовок сообщения: !
СообщениеДобавлено: Вс дек 24, 2006 11:52:50 
Открыл глаза

Зарегистрирован: Вс дек 03, 2006 17:36:04
Сообщений: 59
Рейтинг сообщения: 0
1) я лично видел собственными глазами большую коробку с шаговым искателем (как в атс).

_________________
http://www.alldatasheet.com/


Вернуться наверх
 
Не в сети
 Заголовок сообщения:
СообщениеДобавлено: Вс дек 24, 2006 16:10:10 
Мявтор!
Аватар пользователя

Карма: 5
Рейтинг сообщений: 42
Зарегистрирован: Вс дек 18, 2005 20:04:42
Сообщений: 825
Откуда: Свердловская обл.
Рейтинг сообщения: 0
Задум конечно хороший тока зачем. Сколько шил через SPI проблем не было, главное при первой прошивке нормально фьюзы забить под кварц и что там ещё и не забывать что изначально мк на 1 МГц от внутреннего RC зашит. Шью ABB. Копыт вечто не хватает и так трудно подогнать чтоб при прошивке ничё лишнее не заглючнуло.

_________________
Настоящий кот всегда либо голоден,
либо невыспался ...


Вернуться наверх
 
Не в сети
 Заголовок сообщения:
СообщениеДобавлено: Вс дек 24, 2006 16:29:13 
Опытный кот
Аватар пользователя

Зарегистрирован: Чт дек 29, 2005 07:29:25
Сообщений: 732
Откуда: Омск
Рейтинг сообщения: 0
Подох мой ЛПТ попутно введя в кому 3 проца. Параллельным программатор вывел их из комы. Тем более это программатор на КОМ порту да и скорости прошивки несравнимы. Но SPI функцию я не исключаю из этого программатора.


Вернуться наверх
 
Эиком - электронные компоненты и радиодетали
Не в сети
 Заголовок сообщения:
СообщениеДобавлено: Пн дек 25, 2006 19:33:24 
Мявтор!
Аватар пользователя

Карма: 5
Рейтинг сообщений: 42
Зарегистрирован: Вс дек 18, 2005 20:04:42
Сообщений: 825
Откуда: Свердловская обл.
Рейтинг сообщения: 0
Универсальный программатор это было бы конечно тема. При желании проц оживить воткнул на параллель, а нет шьёшь по SPI. Хотелось бы посодействовать тока не знаю как.

_________________
Настоящий кот всегда либо голоден,
либо невыспался ...


Вернуться наверх
 
Не в сети
 Заголовок сообщения:
СообщениеДобавлено: Вт дек 26, 2006 05:53:40 
Опытный кот
Аватар пользователя

Зарегистрирован: Чт дек 29, 2005 07:29:25
Сообщений: 732
Откуда: Омск
Рейтинг сообщения: 0
Я уже сделал кое что. Меги8/16/128 оно 100% оживляет. Тока вот для каждой свой переходник. А ведь при желании для дипов можно всего одну ЗИФ колодку использовать.


Вернуться наверх
 
Не в сети
 Заголовок сообщения:
СообщениеДобавлено: Вт дек 26, 2006 19:52:47 
Опытный кот
Аватар пользователя

Зарегистрирован: Чт дек 29, 2005 07:29:25
Сообщений: 732
Откуда: Омск
Рейтинг сообщения: 0
Сегодня добавил функцию внутрисхемного программирования. авреал оотдыхает! Клёва!


Вернуться наверх
 
 Заголовок сообщения:
СообщениеДобавлено: Ср дек 27, 2006 19:53:21 
С нетерпение жду статью ибо такое творение нельзя оставить только в постах.


Вернуться наверх
   
 
Не в сети
 Заголовок сообщения:
СообщениеДобавлено: Чт дек 28, 2006 10:57:51 
Ум, честь и совесть. И скромность.
Аватар пользователя

Карма: 98
Рейтинг сообщений: 2119
Зарегистрирован: Чт дек 28, 2006 08:19:56
Сообщений: 18455
Откуда: Новочеркасск
Рейтинг сообщения: 0
Медали: 2
Получил миской по аватаре (1) Мявтор 3-й степени (1)
Spider, познакомься с моим творением, может, и общие интересы появятся :)
http://arvresearch.nm.ru/chipboom/index.dhtml
На счет того, как к одной ZIF подключать разные микросхемы - идеи у меня есть, но очень дорого это выходит... Можно применить микросхемы MT8806 например - матричные коммутаторы, но их потребуется не менее 4-5 на 40-выводную панель, а каждая стоит более 300 рублей, да еще и поискать придется, где купить...

_________________
если рассматривать человека снизу, покажется, что мозг у него глубоко в жопе
при взгляде на многих сверху ничего не меняется...

Мой уютный бложик... заходите!


Вернуться наверх
 
Не в сети
 Заголовок сообщения:
СообщениеДобавлено: Чт дек 28, 2006 11:07:32 
Опытный кот
Аватар пользователя

Зарегистрирован: Чт дек 29, 2005 07:29:25
Сообщений: 732
Откуда: Омск
Рейтинг сообщения: 0
Я уже. После твоего ответа СерМуру. Всё хорошо, только опять LPT. Я делаю железяку для кома/юсб. Пока никаких проблем. Дельфями реализую софт. Со стороны прпограмматора у 8ой мегни (а я делаю пока на ней) вполне хватает ног (21 ИО нога) для параллельного программирование АВРов и тем более для последовательного. Что касается других микросхем, таких как ПЗУ и другие процы. То думаю и тут мне хватит ног. Дело тока в переходниках под определённые процы. Ну я пока пошёл путём: 1 программатор и множество переходников вставляемые в него. Просто у меня ЛПТ подох как я уже сказал. Да и когда он был жив в него был воткнут осцилограф. Сейчас осцил воткнут в эмулятор ЛПТ, а через этот эмулятор АВРеал работать не хочет.


Вернуться наверх
 
Не в сети
 Заголовок сообщения:
СообщениеДобавлено: Пн фев 18, 2008 05:07:34 
Встал на лапы
Аватар пользователя

Зарегистрирован: Сб фев 24, 2007 15:49:35
Сообщений: 104
Рейтинг сообщения: 0
если не сложно,не моглибы выложить схему программатора и прошиву,а то 3 меги8 уже пыляться


Вернуться наверх
 
Не в сети
 Заголовок сообщения: Re: Делаю программатор
СообщениеДобавлено: Чт мар 06, 2008 07:08:06 
Открыл глаза
Аватар пользователя

Зарегистрирован: Чт мар 06, 2008 06:09:00
Сообщений: 57
Откуда: Москва
Рейтинг сообщения: 0
Spider писал(а):
1. Как делаю авторы "крупных" и популярных программаторов интерфейс ЗИФа? т.е. как добиваются того, что в одну колодку разные типы процов? Как коммутируют питание на нужные ноги и прочее?

Ставят ПЛИС, которая коммутирует ноги. Каждая нога должна быть грамотно обвязана, например, в "Тритоне" это Push-Pull на PUMD10.


Вернуться наверх
 
Не в сети
 Заголовок сообщения:
СообщениеДобавлено: Чт мар 06, 2008 17:07:47 
Вымогатель припоя

Зарегистрирован: Чт окт 18, 2007 16:45:30
Сообщений: 543
Откуда: из Питера
Рейтинг сообщения: 0
А тестилка по частоте-напрягу-температуре не пригодится?(проверка целостности... порты к примеру).
Коммутацию на ПЛИС! Здорова.

Ну я о своёй жизни... типа попарился с М128 при 12МГц заработала от 3,78 Вольт, и в морозильнике толи АЦП толи сам МК ухо-одить, ой... мама дорогая.. Через 20 мин уже не -4гр.Ц(минут 5 все правильно а потом...) а -20 гр.Ц.


Вернуться наверх
 
Не в сети
 Заголовок сообщения: Re: Делаю программатор
СообщениеДобавлено: Вс мар 09, 2008 09:42:12 
Открыл глаза
Аватар пользователя

Зарегистрирован: Чт мар 06, 2008 06:09:00
Сообщений: 57
Откуда: Москва
Рейтинг сообщения: 0
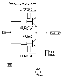
Я делал так, каждая нога выдерживает коротыш на питание и землю + программатор распознаёт такую ситуацию. Нога работает на ввод и вывод.
Контроль тока общий на все линии.
FLASH_VCC_SAF_IO_DAT можно отключать(чтобы нога работала на ввод)


Вложения:
noga.GIF [3.19 KiB]
Скачиваний: 656
Вернуться наверх
 
Не в сети
 Заголовок сообщения:
СообщениеДобавлено: Вс мар 09, 2008 11:38:31 
Ум, честь и совесть. И скромность.
Аватар пользователя

Карма: 98
Рейтинг сообщений: 2119
Зарегистрирован: Чт дек 28, 2006 08:19:56
Сообщений: 18455
Откуда: Новочеркасск
Рейтинг сообщения: 0
Медали: 2
Получил миской по аватаре (1) Мявтор 3-й степени (1)
это ерунда, а не схема. вверху написано, что дескать подается одно из нескольких напряжений - вопрос был именно о том, как красиво и без существенных схемных затрат сделать именно ту коммутацию - ведь теоретически каждая нога может быть одного из следующих типов: GND, VCC, VPRG, DАTA_IO, NC. Еще, наверное, может подключаться кварц или тактовая частота.

как строится ключ - я, слава Богу, в курсе. Но коммутация 40 ног по 5 сигналов - или я чего-то не понимаю, или потребуется грубо говоря 40 мультиплексторов с независимым управлениям, т.е. на каждую ногу мультиплексор и 3 двоичных линии управления... мне кажется, что это очень круто! так ли делается в настоящих программаторах?

_________________
если рассматривать человека снизу, покажется, что мозг у него глубоко в жопе
при взгляде на многих сверху ничего не меняется...

Мой уютный бложик... заходите!


Вернуться наверх
 
Не в сети
 Заголовок сообщения:
СообщениеДобавлено: Вс мар 09, 2008 16:26:47 
Открыл глаза
Аватар пользователя

Зарегистрирован: Чт мар 06, 2008 06:09:00
Сообщений: 57
Откуда: Москва
Рейтинг сообщения: 0
ARV писал(а):
это ерунда, а не схема. вверху написано, что дескать подается одно из нескольких напряжений - вопрос был именно о том, как красиво и без существенных схемных затрат сделать именно ту коммутацию - ведь теоретически каждая нога может быть одного из следующих типов: GND, VCC, VPRG, DАTA_IO, NC. Еще, наверное, может подключаться кварц или тактовая частота.

как строится ключ - я, слава Богу, в курсе. Но коммутация 40 ног по 5 сигналов - или я чего-то не понимаю, или потребуется грубо говоря 40 мультиплексторов с независимым управлениям, т.е. на каждую ногу мультиплексор и 3 двоичных линии управления... мне кажется, что это очень круто! так ли делается в настоящих программаторах?

ARV, у Вас ко мне что-то личное? Если так то пишите в личку и прямо. А схема нормальная, именно так все высококлассные программаторы и устроены.
GND и DАTA_IO, VCC, NC делаются по этой схеме.
Чтобы подать на ногу VProg параллельно цепляют ещё источник vprog, причём не ко всем ногам а только к некоторым, которые используются в микросхемах. У тритона VProg можно подать только на 4 ноги.
На самом деле в ZIF колодке достаточно 48 пинов на все случаи жизни, тогда как в распоряжении ПЛИСа легко может быть 200-400 ног, с лихвой покрывает даже при такой разводке


Вернуться наверх
 
Не в сети
 Заголовок сообщения:
СообщениеДобавлено: Вс мар 09, 2008 23:00:09 
Модератор
Аватар пользователя

Карма: 27
Рейтинг сообщений: 58
Зарегистрирован: Пн апр 03, 2006 11:43:25
Сообщений: 4517
Откуда: Санкт - Петербург
Рейтинг сообщения: 0
Медали: 3
Получил миской по аватаре (1) Мявтор 2-й степени (1) Мявтор 3-й степени (1)
А не могут в серьезных программаторах исполь зоваться для этих целей микросхемы матричных коммутаторов? :roll:

_________________
Оптимизм х (Опыт + Знания) = const


Вернуться наверх
 
Не в сети
 Заголовок сообщения: 2 Spidеr:Вы вроде хотели свой прогер на обозрение выложить?П
СообщениеДобавлено: Пн мар 10, 2008 07:38:21 
Встал на лапы
Аватар пользователя

Зарегистрирован: Сб фев 24, 2007 15:49:35
Сообщений: 104
Рейтинг сообщения: 0
2 Spider:Вы вроде обещали выложить свой прогер?Передумали?


Вернуться наверх
 
Не в сети
 Заголовок сообщения:
СообщениеДобавлено: Пн мар 10, 2008 13:41:33 
Вымогатель припоя

Зарегистрирован: Чт окт 18, 2007 16:45:30
Сообщений: 543
Откуда: из Питера
Рейтинг сообщения: 0
Прошу прощения.
А таком случае файлы конфигураций под каждый проц, будут где либо на каком серваке выложены?
Типа сконфигурировал сопряжениек с такимто МК и выложил. Кому надо тот возьмёт или сам добавит.


Вернуться наверх
 
Не в сети
 Заголовок сообщения:
СообщениеДобавлено: Чт дек 11, 2008 11:54:53 
Открыл глаза
Аватар пользователя

Карма: 3
Рейтинг сообщений: 4
Зарегистрирован: Пн дек 08, 2008 17:32:33
Сообщений: 78
Откуда: Украина, Киев
Рейтинг сообщения: 0
Здравствуйте!
Я в области програмирования человек новый и пока мало разбираюсь в этой теме. А очень хочецца! :)

Так вот, я пришел сюда с просьбой, а точнее с криком о помощи, обращенным к професионалам.

Посоветуйте или лучше покажите схему программатора под USB, поскольку на моем ноуте нету КОМ и тем более ЛПТ портов. Для AVR, а точнее ATtiny2313.
Желательно, чтобы программатор был простой как дверь. Заранее спасибо!

_________________
TOUCH NOT THIS CAT!


Вернуться наверх
 
Показать сообщения за:  Сортировать по:  Вернуться наверх
Начать новую тему Ответить на тему  [ Сообщений: 20 ] 

Часовой пояс: UTC + 3 часа


Кто сейчас на форуме

Сейчас этот форум просматривают: нет зарегистрированных пользователей и гости: 18


Вы не можете начинать темы
Вы не можете отвечать на сообщения
Вы не можете редактировать свои сообщения
Вы не можете удалять свои сообщения
Вы не можете добавлять вложения

Найти:
Перейти:  


Powered by phpBB © 2000, 2002, 2005, 2007 phpBB Group
Русская поддержка phpBB
Extended by Karma MOD © 2007—2012 m157y
Extended by Topic Tags MOD © 2012 m157y