Например TDA7294

Форум РадиоКот • Просмотр темы - Независимая регулировка длительности и паузы импульсов.
Форум РадиоКот
Здесь можно немножко помяукать :)

Текущее время: Пн мар 02, 2026 01:12:11

Часовой пояс: UTC + 3 часа


ПРЯМО СЕЙЧАС:



Начать новую тему Ответить на тему  [ Сообщений: 184 ]  1, , , , ...  
Автор Сообщение
 Заголовок сообщения: Независимая регулировка длительности и паузы импульсов.
СообщениеДобавлено: Пт сен 10, 2010 15:06:10 
Друг Кота

Карма: 6
Рейтинг сообщений: 11
Зарегистрирован: Сб мар 07, 2009 20:44:36
Сообщений: 4435
Рейтинг сообщения: 0
...на ИМС стандартной логики с задаваемой частотой и задаваемой (например, RC-генератором) скважностью.
Подскажите, пожалуйста...
У меня есть идея по этому поводу - поставить одновибратор, который по переднему фронту входного сигнала выдавал сигнал с определенной скважностью, задаваемой RC-генератором с переменной R (переменный резистор).
А на вход одновибратора поставить генератор импульсов с частотой 50Гц (это мне нужно по условию).

_________________
Не умеешь - не берись, но не взявшись не научишься...


Вернуться наверх
 
 Заголовок сообщения: Re: Ищу подборку схем и рассчетов схем генераторов...
СообщениеДобавлено: Пт сен 10, 2010 15:49:16 
Модератор
Аватар пользователя

Карма: 158
Рейтинг сообщений: 1600
Зарегистрирован: Пт апр 28, 2006 15:26:07
Сообщений: 11940
Откуда: Россия.
Рейтинг сообщения: 0
Медали: 2
Мявтор 3-й степени (1) Лучший человек Форума 2017 (1)
Генератор можно полностью сделать на одновибраторах и менять чего душе угодно независимо.
Вот картинка из Шила. Серия там 564, но можно и другую, например 561 или 1561. Например К561АГ1

Изображение


Вложения:
1.JPG [22.17 KiB]
Скачиваний: 93815
Вернуться наверх
 
 Заголовок сообщения: Re: Ищу подборку схем и рассчетов схем генераторов...
СообщениеДобавлено: Пт сен 10, 2010 15:58:19 
Модератор
Аватар пользователя

Карма: 162
Рейтинг сообщений: 2449
Зарегистрирован: Пн июл 07, 2008 10:46:09
Сообщений: 10739
Откуда: Россия
Рейтинг сообщения: 0
Можно и так, на К561ЛА7 или К561ЛЕ5 сделать:
Изображение


Вложения:
Генератор 3.jpg [28.79 KiB]
Скачиваний: 85503

_________________
Если хотите, чтобы жизнь улыбалась вам, подарите ей своё хорошее настроение
Вернуться наверх
 
 Заголовок сообщения: Re: Ищу подборку схем и рассчетов схем генераторов...
СообщениеДобавлено: Пт сен 10, 2010 19:47:09 
Друг Кота

Карма: 6
Рейтинг сообщений: 11
Зарегистрирован: Сб мар 07, 2009 20:44:36
Сообщений: 4435
Рейтинг сообщения: 0
Хорошо, спасибо, попробую разобраться.
Я особо с таймерами 555 не разбирался :oops: пока, ну не пригождалось, на них можно, как я понимаю, сделать генератор или одновибратор.
?

_________________
Не умеешь - не берись, но не взявшись не научишься...


Вернуться наверх
 
Эиком - электронные компоненты и радиодетали
 Заголовок сообщения: Re: Ищу подборку схем и рассчетов схем генераторов...
СообщениеДобавлено: Пт сен 10, 2010 19:53:35 
Друг Кота
Аватар пользователя

Карма: 9
Рейтинг сообщений: 96
Зарегистрирован: Пн июл 13, 2009 14:37:39
Сообщений: 3961
Откуда: Московская область, наукоград.....
Рейтинг сообщения: 0
В первом ответе применяют 155АГ3. Можно еще поискать с обозначением ГФ или ГГ - генераторы.

_________________
Загружая на вход компьютера "мусор", на выходе получим "мусор^32".
PS. Не работаю с: Proteus, Multisim, EWB, Micro-Cap... не спрашивайте даже


Вернуться наверх
 
 Заголовок сообщения: Re: Ищу подборку схем и рассчетов схем генераторов...
СообщениеДобавлено: Пт сен 10, 2010 20:00:17 
Модератор
Аватар пользователя

Карма: 158
Рейтинг сообщений: 1600
Зарегистрирован: Пт апр 28, 2006 15:26:07
Сообщений: 11940
Откуда: Россия.
Рейтинг сообщения: 0
Медали: 2
Мявтор 3-й степени (1) Лучший человек Форума 2017 (1)
Первая схема из книжки Шило и там КМОП серия 564АГ1, хотя конечно по этому принципу можно сделать на любых одновибраторах.
Про 555 не говорю. Все таки это не цифровая микросхема, но и против ничего не могу сказать.
Просто не пробовал, да и не стал бы. Все таки для цифры лучше цифровые микросхемы и применять.

Изображение


Вложения:
111.GIF [7.95 KiB]
Скачиваний: 79476
Вернуться наверх
 
 Заголовок сообщения: Re: Ищу подборку схем и рассчетов схем генераторов...
СообщениеДобавлено: Пт сен 10, 2010 21:06:07 
Друг Кота

Карма: 6
Рейтинг сообщений: 11
Зарегистрирован: Сб мар 07, 2009 20:44:36
Сообщений: 4435
Рейтинг сообщения: 0
aen писал(а):
Генератор можно полностью сделать на одновибраторах и менять чего душе угодно независимо..
Вот картинка из Шила.

Изображение

А формула какая?

_________________
Не умеешь - не берись, но не взявшись не научишься...


Вернуться наверх
 
 Заголовок сообщения: Помогите сделать генератор с рег. скважностью
СообщениеДобавлено: Сб фев 19, 2011 18:19:44 
Родился
Аватар пользователя

Зарегистрирован: Сб фев 19, 2011 16:29:03
Сообщений: 17
Рейтинг сообщения: 0
Здравствуйте уважаемые коты :)
Понадобился простой генератор с отдельной регулировкой частоты и длительности импульса для управления IGBT вентилем.
Проблемой оказалось регулировать длинну импульса в широких пределах - надо хотя бы от 1% (от всего периода) до 50%.
Думал задачка ерундовая надо только подобрать RC параметры для прерывания квадратных импульсов генератора на 555й МС через заданный интервал. Попробовал (первая схема) в разных комбинациях самый высокоомный резюк на 100к и кондеры от 10нф до 20мкф - и Изображение разница мигания выходного светодиода на единицах герц едва заметна на глаз.
Вторая схема показала уже заметный требуемый результат (видимо из-за того что в первой кондер заряжается током микросхемы а во второй напрямую от батарейки).
Почему при большой разнице тока зарядки кондера при разных положениях R1 время зарядки кондера визуально почти неотличимо???
Может кто предложит решение? :idea:
ЗЫ В идеале хотелось бы вообще без МС обойтись :roll:


Вложения:
me4ta.jpg [11.17 KiB]
Скачиваний: 4583
111.jpg [26.89 KiB]
Скачиваний: 3334


Последний раз редактировалось prototrox Сб фев 19, 2011 22:15:11, всего редактировалось 2 раз(а).
Вернуться наверх
 
 Заголовок сообщения: Re: Помогите сделать генератор с рег. скважностью
СообщениеДобавлено: Сб фев 19, 2011 19:49:29 
Модератор
Аватар пользователя

Карма: 158
Рейтинг сообщений: 1600
Зарегистрирован: Пт апр 28, 2006 15:26:07
Сообщений: 11940
Откуда: Россия.
Рейтинг сообщения: 0
Медали: 2
Мявтор 3-й степени (1) Лучший человек Форума 2017 (1)
viewtopic.php?p=560495#p560495

Всех лучше сделать на двух одновибраторах.
Например К561АГ1


Вложения:
555.GIF [33.27 KiB]
Скачиваний: 4712
Вернуться наверх
 
 Заголовок сообщения: Re: Помогите сделать генератор с рег. скважностью
СообщениеДобавлено: Сб фев 19, 2011 20:24:20 
Друг Кота
Аватар пользователя

Карма: 43
Рейтинг сообщений: 167
Зарегистрирован: Вс янв 25, 2009 21:16:04
Сообщений: 35639
Откуда: Москва
Рейтинг сообщения: 0
Или на одной микре Триггеров Шмитта.

_________________
А поболтать?


Вернуться наверх
 
 Заголовок сообщения: Re: Помогите сделать генератор с рег. скважностью
СообщениеДобавлено: Сб фев 19, 2011 21:21:42 
Родился
Аватар пользователя

Зарегистрирован: Сб фев 19, 2011 16:29:03
Сообщений: 17
Рейтинг сообщения: 0
aen Не не, в этой схеме(я ее собрал первой) регулировка паузы меняет общий период/частоту а они-то должны быть фиксированы и независимы от длительности импульса. т.е. если при 5 Гц у меня 5 импульсов в секунду то при увеличении длительности паузы скажем, до 2 сек эти 5 импульсов никак в 1 сек не влезут и займут минимум 10 сек т.е. частота получится меньше 1Гц.
Brigadir В вашей схеме тот же принцип что и в моей - интервал задается резюком(у меня тоже 100килоомник) и кондером - засада в том что диапазон регулировки по факту получается слишком(необьяснимо для меня) узким. :(
В идеале желательно чтобы частота регулировалась от 1Гц до 10КГц, скважность от 1%(от периода) до 50% - независимо двумя резюками без ступенчатого переключения поддиапазонов(иначе их согласовывать придется каждый раз что обломно и тормозит процесс)


Вернуться наверх
 
 Заголовок сообщения: Re: Помогите сделать генератор с рег. скважностью
СообщениеДобавлено: Сб фев 19, 2011 21:40:20 
Модератор
Аватар пользователя

Карма: 120
Рейтинг сообщений: 1088
Зарегистрирован: Пн дек 08, 2008 19:28:04
Сообщений: 22885
Откуда: 10км от Москвы на Север
Рейтинг сообщения: 0
А такие подойдут...? :)

Изображение

Изображение

Изображение

Изображение

http://forum.cxem.net/index.php?showtopic=34397&st=40


Вернуться наверх
 
 Заголовок сообщения: Re: Помогите сделать генератор с рег. скважностью
СообщениеДобавлено: Сб фев 19, 2011 22:11:30 
Родился
Аватар пользователя

Зарегистрирован: Сб фев 19, 2011 16:29:03
Сообщений: 17
Рейтинг сообщения: 0
Borodach Делал. Частота тут вообще не регулируется(зависит только от емкости кондеров и номинала резистора), регулируется только скважность. Если бы в природе существовали переменные кондеры от 0 до 10мкФ - эта схема была бы само совершенство. Изображение


Вернуться наверх
 
 Заголовок сообщения: Re: Помогите сделать генератор с рег. скважностью
СообщениеДобавлено: Пн фев 21, 2011 14:00:10 
Мудрый кот
Аватар пользователя

Карма: 1
Рейтинг сообщений: 29
Зарегистрирован: Вт июн 30, 2009 18:34:39
Сообщений: 1732
Откуда: Томск
Рейтинг сообщения: 0
Проще всего сделать на двух таймерах КР1006ВИ1 (NE555). На первом таймере делается мультивибратор по любой схеме, а на второй - одновибратор. Схем полно. Проще всего скачать программу 555 Timer Pro или её расширенный вариант. Название только вылетело из головы. Программа, конечно, небесплатная, но когда нас это останавливало? Установив эту программу, можно забыть про все проблемы со схемами с таймером.
Вот статья, в которой объясняется, как работать с программой: http://www.rlocman.ru/i/File/2007/02/11/Sameluk.pdf
Ну а вот сайт программы, где можно скачать всё официально (если есть 29 долларов) :)) http://www.schematica.com/555_Timer_des ... PRO_EX.htm

_________________
Изображение


Вернуться наверх
 
 Заголовок сообщения: Re: Помогите сделать генератор с рег. скважностью
СообщениеДобавлено: Пн фев 21, 2011 14:39:31 
Опытный кот
Аватар пользователя

Карма: 12
Рейтинг сообщений: 6
Зарегистрирован: Вт окт 27, 2009 21:27:21
Сообщений: 764
Откуда: Ульяновск
Рейтинг сообщения: 0
Коломбет Е.А., "ТАЙМЕРЫ" - М.:Радио и Связь, 1983г. Смотри стр. 42, рис. 3.4 - "Мультивибратор на КР1006ВИ1 (NE555) с независимой регулировкой частоты и скважности импульсов". Частота - (10...10 000) Гц, скважность - (1...99)%


Вернуться наверх
 
 Заголовок сообщения: Re: Помогите сделать генератор с рег. скважностью
СообщениеДобавлено: Пн фев 21, 2011 17:47:05 
Родился
Аватар пользователя

Зарегистрирован: Сб фев 19, 2011 16:29:03
Сообщений: 17
Рейтинг сообщения: 0
vgg60 У мя только один 555й остался :)) , а так согласен. Прогу скачал, сенкс, - если бы она еще эмулировала сам драйвер как напр.
Изображение
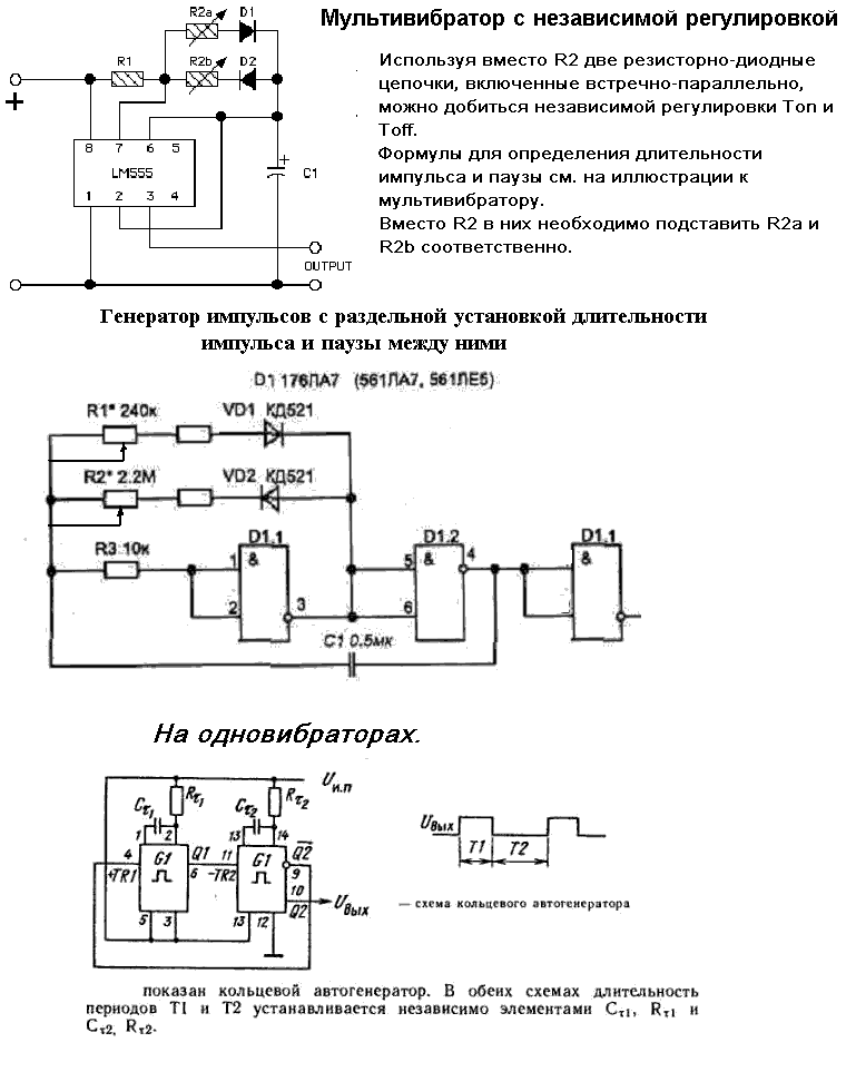
D.VOVA О, СПАСИБО! хорошая книжка и схема
Изображение
Мультивибратор на КР1006ВИ1 (NE555) с независимой регулировкой частоты и скважности импульсов
(я и не знал что в 83м уже 555й был) :) Сразу подумал что второй таймер там как пороговый элемент работает можно вместо него ТШ или логику поставить ^_^
С вашей подачи нашел вот еще эти 2е схемы
Изображение

Изображение
правда там от 5% скважность, но это думаю не проблема.

Всем спасибо задача решена. :beer:


Вернуться наверх
 
 Заголовок сообщения: Re: Помогите сделать генератор с рег. скважностью
СообщениеДобавлено: Пн фев 21, 2011 22:27:27 
Модератор
Аватар пользователя

Карма: 120
Рейтинг сообщений: 1088
Зарегистрирован: Пн дек 08, 2008 19:28:04
Сообщений: 22885
Откуда: 10км от Москвы на Север
Рейтинг сообщения: 0
Так, а какая схема, в результате, была использована...? :)


Вернуться наверх
 
 Заголовок сообщения: Re: Помогите сделать генератор с рег. скважностью
СообщениеДобавлено: Вт мар 08, 2011 19:21:09 
Родился
Аватар пользователя

Зарегистрирован: Сб фев 19, 2011 16:29:03
Сообщений: 17
Рейтинг сообщения: 0
Вот эта :)
Изображение
Оказалось что для генерации сверхкоротких импульсов(они-то мне и нужны были) общепринятые схемы мало подходят-для 555 таймера или мультивибратора на инверторах надо брать труднодоступнные гигаомные резисторы или большую емкость, заряд которой не успевает перевариваться микросхемой. Примерно то же получилось с ассиметричным мультивибратором (к тому же там слишком плавно нарастает ток-передний фронт получается пологий, а мне надо макс. крутой).
Пришлось зайти с другой стороны и делать генератор не на основе накопления-релаксации заряда, а на принципе разницы скорости роста напряжения на разных точках резистивного делителя. Теоретически, эта схема не имеет ограничения по минимальной длительности выходного импульса который может быть даже = 0, если сопротивление между входами пороговых элементов=0 и они срабатывают синхронно.. Все равно хочется на дискретных элементах..
ЗЫ второй кондер (1мкф который) и 10К резистор после него пришлось ставить в качестве линии задержки сигнала сброса, чтобы ток обеспечивающий сброс заряда с главной емкости продолжался после выключения нижнего порогового элемента..


Последний раз редактировалось prototrox Вт мар 08, 2011 21:38:50, всего редактировалось 1 раз.

Вернуться наверх
 
 Заголовок сообщения: Re: Помогите сделать генератор с рег. скважностью
СообщениеДобавлено: Вт мар 08, 2011 21:04:20 
Мучитель микросхем

Карма: 14
Рейтинг сообщений: 125
Зарегистрирован: Ср янв 26, 2011 13:54:12
Сообщений: 481
Рейтинг сообщения: 0
Цитата:
(я и не знал что в 83м уже 555й был)

За бугром был уже в 1971году,у нас лет через 5-6. :lol: Но была почему то слабо распространена.Схем печаталось мало и сама была труднодоставаема(КР1006ВИ1).В середине 80-х стала понемногу появлятся в журналах.А в 90-х выпускалась в больших количествах в том числе и под именем TL555.(Небольшой оффтоп).


Вернуться наверх
 
 Заголовок сообщения: Генератор на 555 с постоянной частотой.
СообщениеДобавлено: Пт апр 22, 2011 14:33:49 
Родился

Зарегистрирован: Пт апр 22, 2011 13:38:33
Сообщений: 4
Рейтинг сообщения: 0
Граждане, подскажите по сабжу.
Возможно ли собрать прямоугольный генератор с постоянной частотой (периодом), при этом с изменяемым временем импульсов, на 555 таймере?

Порылся в "статьях" ничего толком не нашел. Больше запутался. :(


Вернуться наверх
 
Показать сообщения за:  Сортировать по:  Вернуться наверх
Начать новую тему Ответить на тему  [ Сообщений: 184 ]  1, , , , ...  

Часовой пояс: UTC + 3 часа


Вы не можете начинать темы
Вы не можете отвечать на сообщения
Вы не можете редактировать свои сообщения
Вы не можете удалять свои сообщения
Вы не можете добавлять вложения

Найти:
Перейти:  


Powered by phpBB © 2000, 2002, 2005, 2007 phpBB Group
Русская поддержка phpBB
Extended by Karma MOD © 2007—2012 m157y
Extended by Topic Tags MOD © 2012 m157y