Например TDA7294

Форум РадиоКот • Просмотр темы - Интернет на AVR
Форум РадиоКот
Здесь можно немножко помяукать :)

Текущее время: Пн мар 02, 2026 17:37:05

Часовой пояс: UTC + 3 часа


ПРЯМО СЕЙЧАС:



Начать новую тему Ответить на тему  [ Сообщений: 80 ]  1, , ,  
Автор Сообщение
 Заголовок сообщения: Интернет на AVR
СообщениеДобавлено: Вт июл 12, 2022 14:29:47 
Друг Кота

Карма: 1
Рейтинг сообщений: 91
Зарегистрирован: Вт мар 13, 2012 12:16:13
Сообщений: 8994
Откуда: .ru
Рейтинг сообщения: 0
А давайте придумаем схему подключения МК типа AVR к Интернет.
Есть простенькая схемка для тестов... рабочая.
Вложение:
Ethernet-Atmega8-тр.jpg [200.93 KiB]
Скачиваний: 269

Но тут не хватает деталек )) Надо дорисовать детальки для нормальной работы Интернет...
Есть идеи ?
:tea:


Вернуться наверх
 
 Заголовок сообщения: Re: Интернет на AVR
СообщениеДобавлено: Вт июл 12, 2022 15:02:32 
Сверлит текстолит когтями

Зарегистрирован: Вт ноя 19, 2019 06:10:18
Сообщений: 1282
Рейтинг сообщения: 0
roman.com, ты некрофил? :shock: ПоШто теребонишь умерший AVR?
Попадалась заметка о том, как извращенцы на эмуляторе х86 под AVR Выньду98 запускали. Не помню, то ли 3, то ли 4 часа она у них запускалась. Смысл подобных деяний? Котам заняться нечем? Предлагаешь занятся интеллектуальным онанизмом? Какой практический смысл в таком мыслеблудстве?

Добавлено after 1 minute 51 second:
А-а-а! Понял! Тебя Eddy_Em нипадецки в соседней теме возбудил! :))


Вернуться наверх
 
 Заголовок сообщения: Re: Интернет на AVR
СообщениеДобавлено: Вт июл 12, 2022 15:41:40 
Друг Кота

Карма: 1
Рейтинг сообщений: 91
Зарегистрирован: Вт мар 13, 2012 12:16:13
Сообщений: 8994
Откуда: .ru
Рейтинг сообщения: 0
Всё намного проще...

практический смысл:
-простота схемы
-отсутствие дефицитных деталей
-низкое энергопотребление
-низкая стоимость
...
и т. д.


Вернуться наверх
 
 Заголовок сообщения: Re: Интернет на AVR
СообщениеДобавлено: Пт авг 19, 2022 14:40:16 
Генеральный секретарь МЯУ
Аватар пользователя

Карма: 69
Рейтинг сообщений: 26
Зарегистрирован: Пн сен 03, 2007 18:24:27
Сообщений: 18826
Откуда: Россия. Омск.
Рейтинг сообщения: 0
А зачем именно AVR? Есть же всякие типа ESP8266, которые ещё дешевле и специально созданы для подключения к интернет?


Вернуться наверх
 
Эиком - электронные компоненты и радиодетали
 Заголовок сообщения: Re: Интернет на AVR
СообщениеДобавлено: Пт авг 19, 2022 15:45:52 
Друг Кота

Карма: 1
Рейтинг сообщений: 91
Зарегистрирован: Вт мар 13, 2012 12:16:13
Сообщений: 8994
Откуда: .ru
Рейтинг сообщения: 0
задача подключить Ардуино к проводному Интернет...
Ардуино собрано на AVR...


Вернуться наверх
 
 Заголовок сообщения: Re: Интернет на AVR
СообщениеДобавлено: Пт янв 27, 2023 22:38:02 
Друг Кота

Карма: 1
Рейтинг сообщений: 91
Зарегистрирован: Вт мар 13, 2012 12:16:13
Сообщений: 8994
Откуда: .ru
Рейтинг сообщения: 0
А давайте придумаем схему подключения МК типа AVR к Интернет.

а давайте))
:tea:
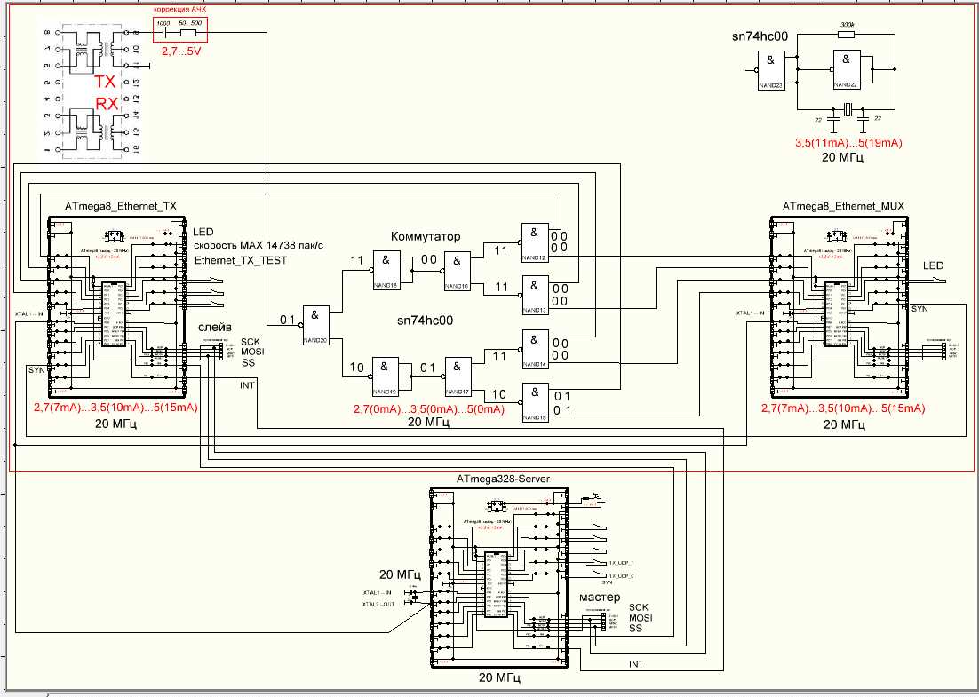
берём ардуину (3 штуки) и логические элементы (3 штуки).
паяем по такой схеме
:solder:
Вложение:
схема.jpg [103.09 KiB]
Скачиваний: 916

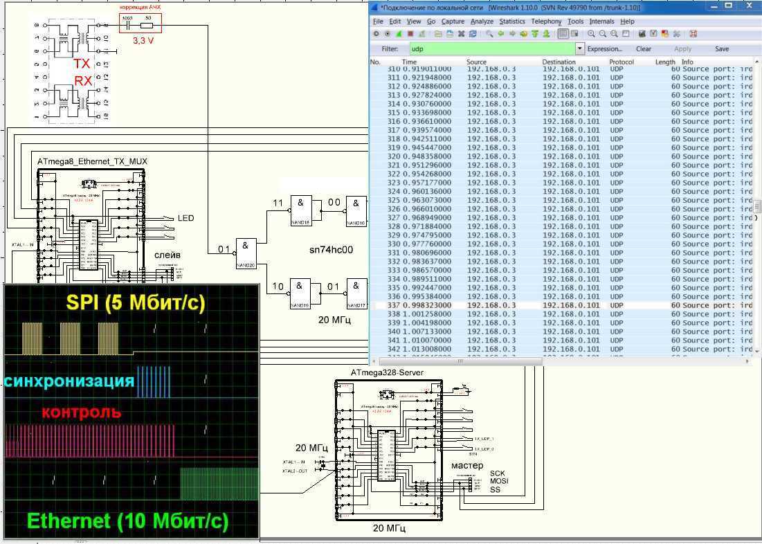
подключаем и смотрим анализатор трафика...
Вложение:
схема_тест.jpg [123.33 KiB]
Скачиваний: 892

замечательно)) всё работает идеально))
передатчик для интернета готов.
:tea:
первая ардуина формирует UDP пакеты... считает CRC...
Вложение:
CRC32.jpg [104.76 KiB]
Скачиваний: 882

вторая ардуина работает в качестве Ethernet буфера...
третья ардуина работает в качестве коммутатора...
всего 3 штуки ардуины и теперь можно передавать что угодно по Интернету))
:tea:

теперь надо сделать приёмник на ардуину (3 штуки) и логические элементы (3 штуки). ))
:))


Вернуться наверх
 
 Заголовок сообщения: Re: Интернет на AVR
СообщениеДобавлено: Пт янв 27, 2023 23:48:14 
Друг Кота
Аватар пользователя

Карма: 96
Рейтинг сообщений: 1505
Зарегистрирован: Вт мар 16, 2010 22:02:27
Сообщений: 15486
Откуда: ДОНЕЦК
Рейтинг сообщения: 0
задача подключить Ардуино к проводному Интернет...
Ардуино собрано на AVR...

Так у тех же адуринок аж два адаптера для подключения к тырнету на проводках есть...
:roll:


Вернуться наверх
 
 Заголовок сообщения: Re: Интернет на AVR
СообщениеДобавлено: Сб янв 28, 2023 00:49:06 
Собутыльник Кота
Аватар пользователя

Карма: -12
Рейтинг сообщений: -24
Зарегистрирован: Пт июл 12, 2019 22:52:01
Сообщений: 2516
Рейтинг сообщения: 0
А ещё можно голой жопой на фазу 10кВ сесть. Аналогичный эффект будет.

_________________
Linux rules! Windows must die. Здравомыслящий человек добровольно будет пользоваться мастдаем лишь в двух случаях: под дулом автомата или под влиянием анального зонда.
Я на гитхабе, в ЖЖ


Вернуться наверх
 
 Заголовок сообщения: Re: Интернет на AVR
СообщениеДобавлено: Сб янв 28, 2023 01:02:15 
Друг Кота
Аватар пользователя

Карма: -74
Рейтинг сообщений: -204
Зарегистрирован: Пн окт 03, 2016 22:50:22
Сообщений: 3943
Рейтинг сообщения: 0
А давайте придумаем схему подключения МК типа AVR к Интернет.

Есть две хорошие микросхемы Ethernet контроллера с шиной SPI - ENC28J60 и более навороченная W5500.


Вернуться наверх
 
 Заголовок сообщения: Re: Интернет на AVR
СообщениеДобавлено: Сб янв 28, 2023 11:28:00 
Друг Кота

Карма: 1
Рейтинг сообщений: 91
Зарегистрирован: Вт мар 13, 2012 12:16:13
Сообщений: 8994
Откуда: .ru
Рейтинг сообщения: 0
потребляемый ток ENC28J60:
не знаю))

потребляемый ток W5500:
= 80 mA (ток постоянный и не зависит от режима работы)

потребляемый ток Интернет передатчика на ардуино:
в режиме передачи TX = 40 mA.
в режиме SLEEP = ~1 мкА.

Обычно (при отправки показаний датчиков каждый час на сервер)
99,99... % времени Интернет передатчик находится в режиме SLEEP.
00,01... % времени Интернет передатчик находится в режиме TX.

Средний потребляемый ток Интернет передатчика на ардуино = ~5 мкА.

На сколько хватит одной батарейки 3,3 V при токе 5 мкА ?
Посчитайте сами))
:tea:

Интернет передатчик на батарейках))
Вложение:
Интернет передатчик.jpg [57.39 KiB]
Скачиваний: 110

:))


Вернуться наверх
 
 Заголовок сообщения: Re: Интернет на AVR
СообщениеДобавлено: Сб янв 28, 2023 12:46:32 
Друг Кота
Аватар пользователя

Карма: 96
Рейтинг сообщений: 1505
Зарегистрирован: Вт мар 16, 2010 22:02:27
Сообщений: 15486
Откуда: ДОНЕЦК
Рейтинг сообщения: 0
ENC28J60 штука от микрощипа...
Тем более, что в "готовом" виде (распаяна на платке вместе со всей обвязкой) имеется...
Вот ее "прошлые" даташиты:
Вложение:
39662c_ENC28J60.pdf [1.59 MiB]
Скачиваний: 162

Вложение:
80349c_ENC28J60_errata.pdf [261.77 KiB]
Скачиваний: 124

:roll:


Вернуться наверх
 
 Заголовок сообщения: Re: Интернет на AVR
СообщениеДобавлено: Сб янв 28, 2023 13:42:10 
Друг Кота
Аватар пользователя

Карма: 139
Рейтинг сообщений: 2973
Зарегистрирован: Чт янв 10, 2008 22:01:02
Сообщений: 24867
Откуда: Московская область, Фрязино
Рейтинг сообщения: 0
задача подключить Ардуино к проводному Интернет...
...

и
roman.com писал(а):
потребляемый ток Интернет передатчика на ардуино

...выглядят весьма странно.
Причем тут батарейное питание?
Все равно все висит на проводах. Можно даже через PoE питать от чего угодно, если нет желания кинуть параллельную линию от источника.


Вернуться наверх
 
 Заголовок сообщения: Re: Интернет на AVR
СообщениеДобавлено: Сб янв 28, 2023 16:12:15 
Друг Кота

Карма: 1
Рейтинг сообщений: 91
Зарегистрирован: Вт мар 13, 2012 12:16:13
Сообщений: 8994
Откуда: .ru
Рейтинг сообщения: 0
ничего странного... вариантов много))
вариант 1:
во время войны на украине часто выключают свет... точнее чаще выключают чем включают))
поэтому у всех интернет работает от аккумуляторов...
у кого-то от бесперебойников... у кого-то от простых аккумуляторов))
https://sdelaysam-svoimirukami.ru/8663- ... ushke.html
мой провайдер даёт мне интернет... а вот PoE дать забыл))
жителям города Москва этого не понять)) у них свет не отключают... поэтому для них это ...выглядят весьма странно.
:tea:
вариант 2:
часто бывает случаи что нет PoE... даже в серверной.)) а тащить отдельно провода питания никто не будет.
есть витуха до сервера - уже хорошо))
вариант 3:
и т.д.

Добавлено after 4 minutes 12 seconds:
Вот ее "прошлые" даташиты:

зачем мне даташиты... ты мне просто скажи сколько ток... измерь тестером и скажи... вот и всё))

вот я взял W5500 измерил ток своим тестером и говорю что мне показал тестер...

потребляемый ток W5500 при 10 Мбит/c:
= 80 mA (ток постоянный и не зависит от режима работы)

потребляемый ток W5500 при 100 Мбит/c:
= 135 mA (ток постоянный и не зависит от режима работы)
:tea:

100 Мбит/c мне не надо... ардуина столько не потянет))

10 Мбит/c ардуина потянет прекрасно)) проверенно.

:tea:


Вернуться наверх
 
 Заголовок сообщения: Re: Интернет на AVR
СообщениеДобавлено: Сб янв 28, 2023 16:20:38 
Друг Кота
Аватар пользователя

Карма: 139
Рейтинг сообщений: 2973
Зарегистрирован: Чт янв 10, 2008 22:01:02
Сообщений: 24867
Откуда: Московская область, Фрязино
Рейтинг сообщения: 0
ничего странного... вариантов много))

PoE инжектор можно поставить где угодно и кому угодно. Что касается остального, то ресурсы бесперебойников и прочего автономного снабжения на десятки десятичных порядков мощнее батарейного питания датчиков. А кроме того, никто не отменял управление питанием ЛЮБОГО эзернет модуля. Выкрутасы с Ардуиной выглядят как то инфернально. Скорее напоминают бесцельные экзерсисы энтузиастов.

Добавлено after 5 minutes 2 seconds:
10 Мбит/c ардуина потянет прекрасно)) проверенно.

Ардуины бывают разные. 1МБ/с для Атмела выглядит несколько неубедительно. 16 инструкций на байт без учета ветвлений.


Вернуться наверх
 
 Заголовок сообщения: Re: Интернет на AVR
СообщениеДобавлено: Сб янв 28, 2023 16:25:13 
Друг Кота

Карма: 67
Рейтинг сообщений: 1964
Зарегистрирован: Сб дек 18, 2021 19:25:32
Сообщений: 12867
Рейтинг сообщения: 0
Это волшебная Ардуина, она сможет :)

Раньше на простеньких пиках делали http-сервер, без ENC28J60, но, насколько мне известно, дальше баловства дело не пошло.


Вернуться наверх
 
 Заголовок сообщения: Re: Интернет на AVR
СообщениеДобавлено: Сб янв 28, 2023 16:32:23 
Друг Кота

Карма: 1
Рейтинг сообщений: 91
Зарегистрирован: Вт мар 13, 2012 12:16:13
Сообщений: 8994
Откуда: .ru
Рейтинг сообщения: 0
20 инструкций на байт без учета ветвлений.
кварц 20 мгц (максимальная частота ардуино на ATmega328 согласно даташиту ATmega328)

зачем то... зачем сё...
ну значит надо так...
:tea:
кому-то это значит нужно))
:))

лучше бы придумали приёмник... чтоб закрыть этот вопрос...
а то повиснет этот вопрос с пометкой "не решено"...
:o


Вернуться наверх
 
 Заголовок сообщения: Re: Интернет на AVR
СообщениеДобавлено: Сб янв 28, 2023 16:37:46 
Друг Кота
Аватар пользователя

Карма: 139
Рейтинг сообщений: 2973
Зарегистрирован: Чт янв 10, 2008 22:01:02
Сообщений: 24867
Откуда: Московская область, Фрязино
Рейтинг сообщения: 0
20 инструкций на байт без учета ветвлений.

Это ничего не меняет. 4 инструкции латентность прерываний, еще пара на возврат из него. Ну и примерно 10...12 на загрузку массива, инкремент указателя и проверку на конец массива. Итого 16...18. Ни на что другое времени не остается.
И это не для Ардуины, а для голого Атмела и кода на АСМе.
Решение я вам дал - управление питанием любого эзернет модуля. Включились - получили соединение с сервером, отправили, выключили модуль.
Тем более, что физику эзернета все равно делать внешнюю.


Вернуться наверх
 
 Заголовок сообщения: Re: Интернет на AVR
СообщениеДобавлено: Сб янв 28, 2023 16:47:15 
Друг Кота

Карма: 1
Рейтинг сообщений: 91
Зарегистрирован: Вт мар 13, 2012 12:16:13
Сообщений: 8994
Откуда: .ru
Рейтинг сообщения: 0
одна ардуина работает на Си...
вторая ардуина работает на Ассемблере...
третья ардуина работает на Ассемблере...

сколько кто тратит инструкций... это вопрос отдельный))
все такты посчитаны... с точностью до фазы кварцевого генератора 20 МГц))

где наш приёмник ?
:tea:


Вернуться наверх
 
 Заголовок сообщения: Re: Интернет на AVR
СообщениеДобавлено: Сб янв 28, 2023 16:48:41 
Друг Кота
Аватар пользователя

Карма: 139
Рейтинг сообщений: 2973
Зарегистрирован: Чт янв 10, 2008 22:01:02
Сообщений: 24867
Откуда: Московская область, Фрязино
Рейтинг сообщения: 0
Ардуина не может работать на Ассемблере. Ардуина - это не МК и даже не плата с таким названием.
ЗЫ. Так вы программную часть приемника реализовали? Или только передающую?


Последний раз редактировалось КРАМ Сб янв 28, 2023 17:03:05, всего редактировалось 2 раз(а).

Вернуться наверх
 
 Заголовок сообщения: Re: Интернет на AVR
СообщениеДобавлено: Сб янв 28, 2023 16:48:51 
Собутыльник Кота
Аватар пользователя

Карма: -12
Рейтинг сообщений: -24
Зарегистрирован: Пт июл 12, 2019 22:52:01
Сообщений: 2516
Рейтинг сообщения: 0
Вот мне интересно: зачем городить ethernet (а там поди-ка хотя бы для UDP поддержку напиши, а про TCP/IP я вообще молчу!), если все равно микроконтроллер не потянет даже 1Мбод?
Кинь ты 485 или CAN, и будет тебе 250-500кбод… И не нужно будет заморачиваться с транспортным уровнем, "все само"!..
Вот же любит народ усложнять себе жизнь.
Для ethernet'а нужен мощный чип, который и TLS потянет и не захлебнется. Вот для одноплатников это оправдано, а МК — не, для них уже давным-давно вменяемые способы обмена данными придумали. Вот даже подключить несколько МК по 485 или CAN к одной "апельсинке" за 1000р, а дальше хоть в wifi, хоть проводом — и даже можно смело доступ из интернета к ней устроить (а для МК нельзя: если не заDDOSят, то взломают точно).

_________________
Linux rules! Windows must die. Здравомыслящий человек добровольно будет пользоваться мастдаем лишь в двух случаях: под дулом автомата или под влиянием анального зонда.
Я на гитхабе, в ЖЖ


Вернуться наверх
 
Показать сообщения за:  Сортировать по:  Вернуться наверх
Начать новую тему Ответить на тему  [ Сообщений: 80 ]  1, , ,  

Часовой пояс: UTC + 3 часа


Вы не можете начинать темы
Вы не можете отвечать на сообщения
Вы не можете редактировать свои сообщения
Вы не можете удалять свои сообщения
Вы не можете добавлять вложения

Найти:
Перейти:  


Powered by phpBB © 2000, 2002, 2005, 2007 phpBB Group
Русская поддержка phpBB
Extended by Karma MOD © 2007—2012 m157y
Extended by Topic Tags MOD © 2012 m157y