Например TDA7294

Форум РадиоКот • Просмотр темы - Самодельная УЗ ванна.
Форум РадиоКот
Здесь можно немножко помяукать :)

Текущее время: Пн фев 09, 2026 07:02:25

Часовой пояс: UTC + 3 часа


ПРЯМО СЕЙЧАС:



Начать новую тему Ответить на тему  [ Сообщений: 87 ]  1, , , ,  
Автор Сообщение
Не в сети
 Заголовок сообщения: Самодельная УЗ ванна.
СообщениеДобавлено: Чт янв 07, 2010 01:07:59 
Опытный кот
Аватар пользователя

Карма: 3
Рейтинг сообщений: 3
Зарегистрирован: Вс апр 13, 2008 15:09:58
Сообщений: 871
Откуда: Приднестровье
Рейтинг сообщения: 0
Надумал я тут сделать УЗ ванночку, т.к. платить пол сотни вражеских за ту туфту, что у нас тут предлагают, я не хочу.
В принципе со схемотехникой понятно: собрать генератор, и подключить его к излучателю. Излучатель закрепить на нержавеющей ванночке. Сама ванночка есть. генератор можно прикинуть что-то из схем. Но вот как быть с излучателем? В продаже ничего похожего нет. Но у меня есть много пьезоизлучателей в виде круглых пластинок от всяких игрушек, музыкальных открыток. Хотел спросить, можно ли их приклеить на ванночку и запараллелить? будут ли они нормально работать?
И вообще, кто-нибудь занимался этим делом?

_________________
Ковчег сделал обычный человек, а "Титаник" - учёные...


Вернуться наверх
 
Не в сети
 Заголовок сообщения:
СообщениеДобавлено: Чт янв 07, 2010 01:27:25 
Мучитель микросхем

Зарегистрирован: Пт окт 23, 2009 17:08:38
Сообщений: 435
Рейтинг сообщения: 0
Не будут, можешь их выкинуть. Пьезокерамика для этих целей стоит около 1,2 евро за кубический сантиметр.


Вернуться наверх
 
Не в сети
 Заголовок сообщения:
СообщениеДобавлено: Чт янв 07, 2010 01:27:27 
Собутыльник Сэра Мурра
Аватар пользователя

Карма: 23
Рейтинг сообщений: 6
Зарегистрирован: Вт янв 10, 2006 00:26:45
Сообщений: 2918
Откуда: Челябинск
Рейтинг сообщения: 0
Да слабенькие они, надо что то помощнее. В параллель если заводить большое количество и питать их вольт так 100-200, тогда может и получится чего дельное

_________________
Увлекательный ресурс об электронике и не только


Вернуться наверх
 
Не в сети
 Заголовок сообщения:
СообщениеДобавлено: Чт янв 07, 2010 14:16:58 
Опытный кот
Аватар пользователя

Карма: 3
Рейтинг сообщений: 3
Зарегистрирован: Вс апр 13, 2008 15:09:58
Сообщений: 871
Откуда: Приднестровье
Рейтинг сообщения: 0
Я видел разобранную китайскую ванночку, там излучатель - тот же диск, только диаметром 5-6 см в диаметре. У меня диаметр 3см. Ну хорошо, где можно взять подобные излучатели? На счёт "Ретоны" не говорите - у нас их никогда не видел.

_________________
Ковчег сделал обычный человек, а "Титаник" - учёные...


Вернуться наверх
 
Эиком - электронные компоненты и радиодетали
Не в сети
 Заголовок сообщения:
СообщениеДобавлено: Чт янв 07, 2010 14:29:58 
Нашел транзистор. Понюхал.
Аватар пользователя

Зарегистрирован: Чт янв 07, 2010 12:09:50
Сообщений: 184
Откуда: Москва
Рейтинг сообщения: 0
Димон писал(а):
Я видел разобранную китайскую ванночку, там излучатель - тот же диск, только диаметром 5-6 см в диаметре. У меня диаметр 3см. Ну хорошо, где можно взять подобные излучатели? На счёт "Ретоны" не говорите - у нас их никогда не видел.


попробуйте обратится к местным инженерам по медтехнике...ведь кто то обслуживает Ваши гор больницы, а там точно есть такие вещи...

_________________
главное при ударе током не промахнуться...
если не знаешь ответа, то лучше промолчи!!!


Вернуться наверх
 
Не в сети
 Заголовок сообщения:
СообщениеДобавлено: Чт янв 07, 2010 14:43:52 
Мучитель микросхем

Зарегистрирован: Пт окт 23, 2009 17:08:38
Сообщений: 435
Рейтинг сообщения: 0
50мм * 6мм в ванночке. У тебя 6мм? :)))
Пьезоматериалы
http://kmt.kiev.ua/products/


Вернуться наверх
 
Не в сети
 Заголовок сообщения:
СообщениеДобавлено: Чт янв 07, 2010 14:48:49 
Опытный кот
Аватар пользователя

Карма: 3
Рейтинг сообщений: 3
Зарегистрирован: Вс апр 13, 2008 15:09:58
Сообщений: 871
Откуда: Приднестровье
Рейтинг сообщения: 0
Я сейчас достал из фонтанчика - игрушечного, ультразвуковой излучатель. Он выполнен цельным металлическим блоком и в нутри стоит пьезоизлучатель диаметром 2 см. Он увлажняет воздух. Так вот, он подключается к БП у которого на выходе переменка 24В, и когда я опустил его в пластмассовый стакан объёмом 1 литр. струя даже из глубины поднимала столб водяной пыли. Попробовал почистить своё золотое кольцо, добавил мелкого песочка, и через пять минут вытащил новенькое кольцо., но в пластмассовом стакане образовалась дырка - я афигел. Так что мощи в принципе достаточно чтоб почистить кольцо. А сели поставить несколько излучателей в параллель, то мощность должна возрасти. Только нужно ли их как-то согласовывать? В принципе, управлять повышенным напряжением - не проблема, 100вольт не так уж и много. У меня есть куча БП от двидишников - намотать обмотку на 100 - 200 вольт - не проблема. Подскажите только что к чему.
Кстати, в эмалированной посуде эмаль отлетает, так что нужна именно нержавейка.
И ещё: Может попробовать вытащить излучатель из пьезоэлектрических ВЧ- динамиков для колонок?

_________________
Ковчег сделал обычный человек, а "Титаник" - учёные...


Вернуться наверх
 
Не в сети
 Заголовок сообщения:
СообщениеДобавлено: Чт янв 07, 2010 15:06:06 
Опытный кот
Аватар пользователя

Карма: 3
Рейтинг сообщений: 3
Зарегистрирован: Вс апр 13, 2008 15:09:58
Сообщений: 871
Откуда: Приднестровье
Рейтинг сообщения: 0
Вот гляньте, там есть фотки разобранной ванночки. http://pro-radio.ru/technology/4534-4/

_________________
Ковчег сделал обычный человек, а "Титаник" - учёные...


Вернуться наверх
 
Не в сети
 Заголовок сообщения:
СообщениеДобавлено: Чт янв 07, 2010 16:15:29 
Мучитель микросхем

Зарегистрирован: Пт окт 23, 2009 17:08:38
Сообщений: 435
Рейтинг сообщения: 0
Цитата:
Может попробовать вытащить излучатель из пьезоэлектрических ВЧ- динамиков для колонок


Вот тоже всегда хотел разобрать их.
Что ты мне показываешь, у меня есть такая ванночка.


Вернуться наверх
 
Не в сети
 Заголовок сообщения:
СообщениеДобавлено: Чт янв 07, 2010 17:01:12 
Опытный кот
Аватар пользователя

Карма: 3
Рейтинг сообщений: 3
Зарегистрирован: Вс апр 13, 2008 15:09:58
Сообщений: 871
Откуда: Приднестровье
Рейтинг сообщения: 0
Ну хорошо, давайте начнем с простого. У кого есть схема генератора ультразвука, скажем на 35-50KHz ?

_________________
Ковчег сделал обычный человек, а "Титаник" - учёные...


Вернуться наверх
 
Не в сети
 Заголовок сообщения:
СообщениеДобавлено: Чт янв 07, 2010 23:21:24 
Потрогал лапой паяльник
Аватар пользователя

Зарегистрирован: Ср янв 21, 2009 00:45:33
Сообщений: 361
Рейтинг сообщения: 0
По ссылке http://pro-radio.ru/technology/4534-4/ предлагают использовать излучатель от "Вулкана" а он работает на 2 МГц (по инструкции) так что советую сначала взять излучатель, а потом подбирать частоту. Мне, как прогреммеру, ближе МК-повесил кварц, запрограммировал таймер-и он держит четкую частоту, к тому же можно второй таймер задействовать для изменения режимов работы или времени работы ванны. Вот.

_________________
Человек умный - объяснит
Глупый - будет разбрасываться умными словами.


Вернуться наверх
 
Не в сети
 Заголовок сообщения:
СообщениеДобавлено: Чт янв 07, 2010 23:42:14 
Открыл глаза
Аватар пользователя

Зарегистрирован: Чт май 14, 2009 18:29:37
Сообщений: 65
Откуда: юрга
Рейтинг сообщения: 0
Излучатель от "Вулкана" работает теоретически на резонансной частоте 2.64 Мгц. И схема генератора к нему очень простая, с напряжением питания 27 вольт. Всего на одном транзисторе. Год назад юзал тему "алкогольного кальяна" инфы море было! :beer: Да вот не знал, что продаются излучатели в соседнем городе. Смысл: нужно ввести излучатель в резонанс, и итог будет отличный! 8) Только не надо собирать самостоятельный генератор, и усиливать его сигнал.

_________________
мысли пачкают мозги


Вернуться наверх
 
Не в сети
 Заголовок сообщения:
СообщениеДобавлено: Чт янв 07, 2010 23:58:47 
Опытный кот
Аватар пользователя

Карма: 3
Рейтинг сообщений: 3
Зарегистрирован: Вс апр 13, 2008 15:09:58
Сообщений: 871
Откуда: Приднестровье
Рейтинг сообщения: 0
Хорошо, а если взять готовый блок от того же фонтанчика и приклеить его излучатель к ванночке, как думаете, эффект будет?

_________________
Ковчег сделал обычный человек, а "Титаник" - учёные...


Вернуться наверх
 
Не в сети
 Заголовок сообщения:
СообщениеДобавлено: Пт янв 08, 2010 00:12:58 
Открыл глаза
Аватар пользователя

Зарегистрирован: Чт май 14, 2009 18:29:37
Сообщений: 65
Откуда: юрга
Рейтинг сообщения: 0
Думаю, должен быть. Просто я его никогда не видел, как он выглядит? Ванн разбирал много. Там видел. Излучатели около 5-6 см в диаметре, приклеены по 2 штуки на ванну, каждый от своего гены. А вот от фонтанчика, звиняйте, не довелось.

_________________
мысли пачкают мозги


Вернуться наверх
 
Не в сети
 Заголовок сообщения:
СообщениеДобавлено: Пт янв 08, 2010 01:10:44 
Нашел транзистор. Понюхал.
Аватар пользователя

Зарегистрирован: Чт янв 07, 2010 12:09:50
Сообщений: 184
Откуда: Москва
Рейтинг сообщения: 0
Brigadir писал(а):
Маленький двигатель с "кривым" валом на 30000 - 40000 оборотов прижать к стенке ванны. Шуму много, но какой то эффект будет :)) Зато просто, как кувалда.


несчастные соседи :)))

_________________
главное при ударе током не промахнуться...
если не знаешь ответа, то лучше промолчи!!!


Вернуться наверх
 
Не в сети
 Заголовок сообщения:
СообщениеДобавлено: Пт янв 08, 2010 01:47:58 
Опытный кот
Аватар пользователя

Карма: 3
Рейтинг сообщений: 3
Зарегистрирован: Вс апр 13, 2008 15:09:58
Сообщений: 871
Откуда: Приднестровье
Рейтинг сообщения: 0
ну не надо прямо так обрезать... Я же выше писал про опыт, и этот блочок с 5 см в 0.5литре воды проделывал дырку в пластмассовом стакане. Кольцо и цепочку почистил довольно быстро. А в эмалированной посуде откалывалась эмаль в том месте куда был направлен излучатель. И что этой мощи не хватит для небольшой ванночки?

_________________
Ковчег сделал обычный человек, а "Титаник" - учёные...


Вернуться наверх
 
Не в сети
 Заголовок сообщения:
СообщениеДобавлено: Пт янв 08, 2010 15:44:17 
Открыл глаза
Аватар пользователя

Зарегистрирован: Чт май 14, 2009 18:29:37
Сообщений: 65
Откуда: юрга
Рейтинг сообщения: 0
Мощи-то хватит. Оно понятно, фото, самого блочка бы глянуть со стороны излучателя. А за пузырьки :? имхо, лишнее. Сколько ванн видел- ни в одной, ничего не плавало :)) , кроме раствора. Она и своих пузырьков наделает! без постороннего усилия, сама по себе!
Автору- предложение- погуглить схему самодельного УЗ ингалятора.

_________________
мысли пачкают мозги


Вернуться наверх
 
Не в сети
 Заголовок сообщения:
СообщениеДобавлено: Сб янв 09, 2010 22:55:29 
Опытный кот
Аватар пользователя

Карма: 3
Рейтинг сообщений: 3
Зарегистрирован: Вс апр 13, 2008 15:09:58
Сообщений: 871
Откуда: Приднестровье
Рейтинг сообщения: 0
Пузырьков я не наблюдал, но если поставить над водой ЛДС - то со стороны видно как поверхность воды сильно "дребезжит".
Ссылочку на самодельный ингалятор не подкините?
Пока буду искать отдельные блоки от фонтанчиков.

_________________
Ковчег сделал обычный человек, а "Титаник" - учёные...


Вернуться наверх
 
Не в сети
 Заголовок сообщения:
СообщениеДобавлено: Вс янв 10, 2010 02:21:38 
Открыл глаза
Аватар пользователя

Зарегистрирован: Вс фев 01, 2009 22:26:19
Сообщений: 51
Рейтинг сообщения: 0
ó ìåíÿ áûëà ïîäîáíàÿ, íî íå ÓÇ, âàííà... ãóäèò íà 50 Ãö, ïîõîæå ïðîñòî ýë-ìàãíèò ñ ïèòàíèåì îò ïåðåìåíêè... â ïðèíöèïå íîðìàëüíî òàê...

à ïî òåìå — à ÷òî, åñëè ôåððèò îò àíòåííû èñïîëüçîâàòü? (ôåððèò, êàòóøêà íà í¸ì, áëîêèíã-ãåíåðàòîð... êàòóøêó çàëèòü êîìïàóíäîì, è ïðèêëåèòü ê âàííî÷êå...)


Вернуться наверх
 
Не в сети
 Заголовок сообщения:
СообщениеДобавлено: Вс янв 10, 2010 13:48:41 
Поставщик валерьянки для Кота
Аватар пользователя

Карма: 3
Рейтинг сообщений: 24
Зарегистрирован: Вс дек 27, 2009 17:17:38
Сообщений: 2208
Откуда: Глазов
Рейтинг сообщения: 0
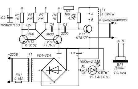
феррит вибраций не любит делал подобие ретоны, стирает! излучатель тон-2 доработаный


Вложения:
-2А.jpg [17.77 KiB]
Скачиваний: 3567
2009.jpg [26.85 KiB]
Скачиваний: 3496

_________________
не включайте аппаратуру в сеть, чтобы не выйти за границы ОБР


Последний раз редактировалось tohasadist Вс янв 10, 2010 13:59:20, всего редактировалось 1 раз.
Вернуться наверх
 
Показать сообщения за:  Сортировать по:  Вернуться наверх
Начать новую тему Ответить на тему  [ Сообщений: 87 ]  1, , , ,  

Часовой пояс: UTC + 3 часа


Кто сейчас на форуме

Сейчас этот форум просматривают: нет зарегистрированных пользователей и гости: 20


Вы не можете начинать темы
Вы не можете отвечать на сообщения
Вы не можете редактировать свои сообщения
Вы не можете удалять свои сообщения
Вы не можете добавлять вложения

Найти:
Перейти:  


Powered by phpBB © 2000, 2002, 2005, 2007 phpBB Group
Русская поддержка phpBB
Extended by Karma MOD © 2007—2012 m157y
Extended by Topic Tags MOD © 2012 m157y