Например TDA7294

Форум РадиоКот • Просмотр темы - Брелок сигнализации.
Форум РадиоКот
Здесь можно немножко помяукать :)

Текущее время: Пн фев 02, 2026 23:41:26

Часовой пояс: UTC + 3 часа


ПРЯМО СЕЙЧАС:



Начать новую тему Ответить на тему  [ Сообщений: 14 ] 
Автор Сообщение
Не в сети
 Заголовок сообщения: Брелок сигнализации.
СообщениеДобавлено: Пт окт 30, 2015 20:32:09 
Первый раз сказал Мяу!
Аватар пользователя

Зарегистрирован: Вс апр 19, 2015 00:39:02
Сообщений: 28
Откуда: Казахстан , Уральск
Рейтинг сообщения: 0
имеется брелок,на какой частоте работает точно не помню,что то между 390-392. Очень маленький радиус действия,можно ли припаять к нему какой либо усилок сигнала?


Вложения:
mk - 4.jpg [13.34 KiB]
Скачиваний: 541
mk - 3.jpg [10.78 KiB]
Скачиваний: 339
mk - 2.jpg [63.54 KiB]
Скачиваний: 660
mk - 1.jpg [15.44 KiB]
Скачиваний: 554

_________________
Для пуль все досягаемы,-
Ни черта нет, ни бога им…
(c)Владимир Семёнович Высоцкий
Вернуться наверх
 
 Заголовок сообщения: Re: Брелок сигнализации.
СообщениеДобавлено: Сб окт 31, 2015 09:26:31 
На плате стоит ПАВ-резонатор на 315 МГц. Антенна будет длинной 23 см. Но вот куда её паять, с таким качеством и размером фоток сказать невозможно. Воспользуйтесь для схёмки обычной лупой и хорошо осветите плату, чтоб были видны детали.

https://www.google.com.ua/search?q=%D0% ... LKA_G0h_gM


Вернуться наверх
   
 
Не в сети
 Заголовок сообщения: Re: Брелок сигнализации.
СообщениеДобавлено: Сб окт 31, 2015 10:15:26 
Друг Кота

Карма: 13
Рейтинг сообщений: 84
Зарегистрирован: Чт сен 20, 2007 14:08:00
Сообщений: 13796
Рейтинг сообщения: 0
на приемник кусок провода повесь, чтобы в окне торчал

_________________
тематические ответы только в форуме, в приват не пишите


Вернуться наверх
 
Не в сети
 Заголовок сообщения: Re: Брелок сигнализации.
СообщениеДобавлено: Сб окт 31, 2015 10:22:54 
Друг Кота
Аватар пользователя

Карма: 4
Рейтинг сообщений: 341
Зарегистрирован: Ср мар 31, 2010 09:33:22
Сообщений: 4819
Откуда: Владивосток
Рейтинг сообщения: 0
Цитата:
Очень маленький радиус действия

Сколько метров ? Может по 315 мгц засрано ? Какую дистанцию требуется ?

_________________
«Когда у общества нет цветовой дифференциации штанов, то нет цели!»

- Позвольте-с вас спросить, почему от вас так отвратительно пахнет?
- Ну, что ж, пахнет... известно. По специальности. Вчера котов душили, душили. (с)


Вернуться наверх
 
Эиком - электронные компоненты и радиодетали
Не в сети
 Заголовок сообщения: Re: Брелок сигнализации.
СообщениеДобавлено: Сб окт 31, 2015 21:06:19 
Первый раз сказал Мяу!
Аватар пользователя

Зарегистрирован: Вс апр 19, 2015 00:39:02
Сообщений: 28
Откуда: Казахстан , Уральск
Рейтинг сообщения: 0
Eddy71,вот фотки,вроде хорошо все видно,там по бокам платы я заметил некие "железочки":) незнаю как еще их обозвать но мне кажется это и есть что то типа антенны.
Брелок работает вплотную,то есть о дальности говорить даже нечего.
jonpim,дистанция требуется метров 20-30.
В уральске 315 частоту почти что не используют вообще именно поэтому выбор пал именно на нее,не будет забиваться сигнал при работе.

Изображение
Изображение
Изображение
Изображение
Изображение
Фотки еще во вложение...


Вложения:
31.10.15 - 5.jpg [91.26 KiB]
Скачиваний: 558
31.10.15 - 4.jpg [21.63 KiB]
Скачиваний: 521
31.10.15 - 3.jpg [21.64 KiB]
Скачиваний: 558
31.10.15 - 2.jpg [21.86 KiB]
Скачиваний: 519
31.10.15 - 1.jpg [23.05 KiB]
Скачиваний: 443

_________________
Для пуль все досягаемы,-
Ни черта нет, ни бога им…
(c)Владимир Семёнович Высоцкий
Вернуться наверх
 
 Заголовок сообщения: Re: Брелок сигнализации.
СообщениеДобавлено: Вс ноя 01, 2015 09:16:13 
Может у меня зрение уже не того или размер монитора маловать, но гляньте статейку, как крупно плату сфоткать


http://vrtp.ru/index.php?act=categories ... ticle=2104


Вернуться наверх
   
 
Не в сети
 Заголовок сообщения: Re: Брелок сигнализации.
СообщениеДобавлено: Вс ноя 01, 2015 09:59:02 
Друг Кота
Аватар пользователя

Карма: 4
Рейтинг сообщений: 341
Зарегистрирован: Ср мар 31, 2010 09:33:22
Сообщений: 4819
Откуда: Владивосток
Рейтинг сообщения: 0
Цитата:
у меня зрение уже не того

Это с такими фото будет у всех .
Автор наверное боится копирования брелка по фото :)
Если хотите показать большие и четкие макро-фото этого брелка с двух сторон - загузите на фотохостинг или гугл-диск и кинте сдесь ссылку :dont_know:
Тогда вам реально смогут подсказать .
30 - 50 м это не расстояние , конечно если не сквозь железобетон .
Цитата:
В уральске 315 частоту почти что не используют

Это можно проверить радиосканером .

_________________
«Когда у общества нет цветовой дифференциации штанов, то нет цели!»

- Позвольте-с вас спросить, почему от вас так отвратительно пахнет?
- Ну, что ж, пахнет... известно. По специальности. Вчера котов душили, душили. (с)


Вернуться наверх
 
Не в сети
 Заголовок сообщения: Re: Брелок сигнализации.
СообщениеДобавлено: Вс ноя 01, 2015 23:14:02 
Друг Кота

Зарегистрирован: Вт мар 13, 2012 12:16:13
Сообщений: 8937
Откуда: .ru
Рейтинг сообщения: 1
могу ошибаться ... но судя по всему антенна вот:
Вложение:
ro4qea9c8.jpg [35.22 KiB]
Скачиваний: 515

Вложение:
ro4qej3an.jpg [32.54 KiB]
Скачиваний: 619

а схема там такая (дверной радиозвонок):
Вложение:
1620026.jpg [37.16 KiB]
Скачиваний: 752


Вернуться наверх
 
Не в сети
 Заголовок сообщения: Re: Брелок сигнализации.
СообщениеДобавлено: Пн ноя 02, 2015 07:36:21 
Друг Кота
Аватар пользователя

Карма: 4
Рейтинг сообщений: 341
Зарегистрирован: Ср мар 31, 2010 09:33:22
Сообщений: 4819
Откуда: Владивосток
Рейтинг сообщения: 0
Цитата:
схема там такая

Ну схема точно другая - там две микросхемы и кучка транзисторов :)

_________________
«Когда у общества нет цветовой дифференциации штанов, то нет цели!»

- Позвольте-с вас спросить, почему от вас так отвратительно пахнет?
- Ну, что ж, пахнет... известно. По специальности. Вчера котов душили, душили. (с)


Вернуться наверх
 
Не в сети
 Заголовок сообщения: Re: Брелок сигнализации.
СообщениеДобавлено: Сб ноя 07, 2015 10:27:04 
Первый раз сказал Мяу!
Аватар пользователя

Зарегистрирован: Вс апр 19, 2015 00:39:02
Сообщений: 28
Откуда: Казахстан , Уральск
Рейтинг сообщения: 0
roman.com благодарю,сегодня попробую еще раз сделать нормальные фотки и скину сюда,чтобы не ошибаться)

_________________
Для пуль все досягаемы,-
Ни черта нет, ни бога им…
(c)Владимир Семёнович Высоцкий


Вернуться наверх
 
Не в сети
 Заголовок сообщения: Re: Брелок сигнализации.
СообщениеДобавлено: Сб ноя 07, 2015 19:47:31 
Первый раз сказал Мяу!
Аватар пользователя

Зарегистрирован: Вс апр 19, 2015 00:39:02
Сообщений: 28
Откуда: Казахстан , Уральск
Рейтинг сообщения: 0
Вот.... Тут все видно,как мне кажется)

Закинул на гугл диск.jonpim благодарствую за подсказку про хостинг,тут в качестве очень теряется.

https://drive.google.com/file/d/0B_L8xeO-yzY5bWtJSlJVSHhZSFU/view?usp=sharing

https://drive.google.com/file/d/0B_L8xeO-yzY5a0IxMmVwMGN4SWs/view?usp=sharing

https://drive.google.com/file/d/0B_L8xeO-yzY5NUNUNzRYQzVsbTQ/view?usp=sharing

_________________
Для пуль все досягаемы,-
Ни черта нет, ни бога им…
(c)Владимир Семёнович Высоцкий


Вернуться наверх
 
Не в сети
 Заголовок сообщения: Re: Брелок сигнализации.
СообщениеДобавлено: Пн ноя 09, 2015 13:10:17 
Друг Кота

Зарегистрирован: Вт мар 13, 2012 12:16:13
Сообщений: 8937
Откуда: .ru
Рейтинг сообщения: 1
Вот такие надо делать фотки:
Вложение:
31.10.15 - 5.jpg [91.26 KiB]
Скачиваний: 490

Схема там стандартная. Как в любом радиозвонке. Вообще все схемы радиобрелков и радиозвонков ... впринципе одинаковые... отличия только в "мелких делалях"... Это не принципиально. Вот ваша схема:
Вложение:
1604079.jpg [71.17 KiB]
Скачиваний: 445

Обычный генератор с ПАВ зеронатором на 315 Мгц и модулятор по питанию.
Вложение:
31.10.15 - 5.jpg [127.32 KiB]
Скачиваний: 331

Антенна генератора такая как я писал выше - дорожка на плате. Как тут на схеме:
Вложение:
1620026.jpg [37.16 KiB]
Скачиваний: 605

Вложение:
ro4qej3an.jpg [32.54 KiB]
Скачиваний: 263


Вернуться наверх
 
Не в сети
 Заголовок сообщения: Re: Брелок сигнализации.
СообщениеДобавлено: Пн ноя 09, 2015 13:22:52 
Друг Кота

Зарегистрирован: Вт мар 13, 2012 12:16:13
Сообщений: 8937
Откуда: .ru
Рейтинг сообщения: 2
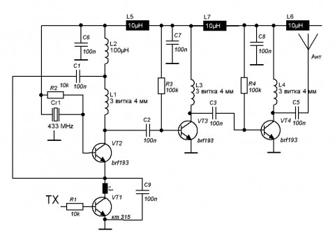
Можно конечно припаять усилитель в брелок... типа такого:
Вложение:
big.jpeg [28.71 KiB]
Скачиваний: 636

Тоько это сложно... и если нет опыта по сборке таких передатчиков... то врятли что получится.

Вообще если работает на 3 метра, то лучше разбираться с приёмником. обычно там простой сверхрегенератор с низкой чувствительностью... они не дают большую дальность.

Короче варианта два:
1- повышать мощность передатчика: приделывать побольше антенну, и/или приделывать усилитель, и/или повышать питание генератора...
2- повышать чувствительность приёмника: приделывать побольше антенну, и/или менять схему приёмника на супергетеродин у которого чувствительность примерно в 10 раз больше... и соответственно дальность в 10 раз больше))) опять же нужен опыт...

Я так понял что сигнализация работает всего на 3 метра в разных местах... - это значит что помехи тут не причём. Иначе мальенькая дальность была бы только в одном месте (например только на одной стоянке).

Проверить помехи не трудно. Достаточно подключить простой усилитель к выходу приёмника и услышим помеховую обстановку)) .

Короче, для серьезной модернизации нужен в первую очередь опыт и желательно хоть простейшие приборы... А просто "тыкать" можно долго)))

Ну например можно припаять кусок провода 32 см к коллектору транзистора (или сделать отвод для согласования)... Только ходить с брелком и торчащем из него куском провода 32 см.. ... не очень удобно)))

Например здесь на схеме используется внешняя спиральная антенна:
Вложение:
1604079.jpg [71.17 KiB]
Скачиваний: 511


Вообщем это не простой вопрос.


Вернуться наверх
 
Не в сети
 Заголовок сообщения: Re: Брелок сигнализации.
СообщениеДобавлено: Пн ноя 09, 2015 20:34:48 
Первый раз сказал Мяу!
Аватар пользователя

Зарегистрирован: Вс апр 19, 2015 00:39:02
Сообщений: 28
Откуда: Казахстан , Уральск
Рейтинг сообщения: 0
Роман ,благодарю за отзывчивость! С помощью вас я хоть как то разобрался,попробую сделать то что вы предлагали,может что получиься .

_________________
Для пуль все досягаемы,-
Ни черта нет, ни бога им…
(c)Владимир Семёнович Высоцкий


Вернуться наверх
 
Показать сообщения за:  Сортировать по:  Вернуться наверх
Начать новую тему Ответить на тему  [ Сообщений: 14 ] 

Часовой пояс: UTC + 3 часа


Кто сейчас на форуме

Сейчас этот форум просматривают: нет зарегистрированных пользователей и гости: 23


Вы не можете начинать темы
Вы не можете отвечать на сообщения
Вы не можете редактировать свои сообщения
Вы не можете удалять свои сообщения
Вы не можете добавлять вложения

Найти:
Перейти:  


Powered by phpBB © 2000, 2002, 2005, 2007 phpBB Group
Русская поддержка phpBB
Extended by Karma MOD © 2007—2012 m157y
Extended by Topic Tags MOD © 2012 m157y