Например TDA7294

Форум РадиоКот • Просмотр темы - Часы на люминесцентных индикаторах.
Форум РадиоКот
Здесь можно немножко помяукать :)

Текущее время: Пн окт 20, 2025 02:49:32

Часовой пояс: UTC + 3 часа


ПРЯМО СЕЙЧАС:



Начать новую тему Ответить на тему  [ Сообщений: 9113 ]     ... , , , 404, , , ...  
Автор Сообщение
Не в сети
 Заголовок сообщения: Re: Часы на люминесцентных индикаторах.
СообщениеДобавлено: Пн дек 21, 2020 13:05:09 
Опытный кот
Аватар пользователя

Карма: 20
Рейтинг сообщений: 197
Зарегистрирован: Вт дек 08, 2009 18:24:20
Сообщений: 760
Откуда: Питер
Рейтинг сообщения: 0
В общем все собрал.
Теперь можно считать барыши :))



Табличку внизу можете сверить?

https://sfrolov.livejournal.com/77350.html

_________________
https://t.me/retrocomps


Вернуться наверх
 
Не в сети
 Заголовок сообщения: Re: Часы на люминесцентных индикаторах.
СообщениеДобавлено: Пн дек 21, 2020 13:16:04 
Держит паяльник хвостом
Аватар пользователя

Карма: 4
Рейтинг сообщений: 45
Зарегистрирован: Пн июн 13, 2016 19:37:24
Сообщений: 920
Откуда: Perm
Рейтинг сообщения: 7
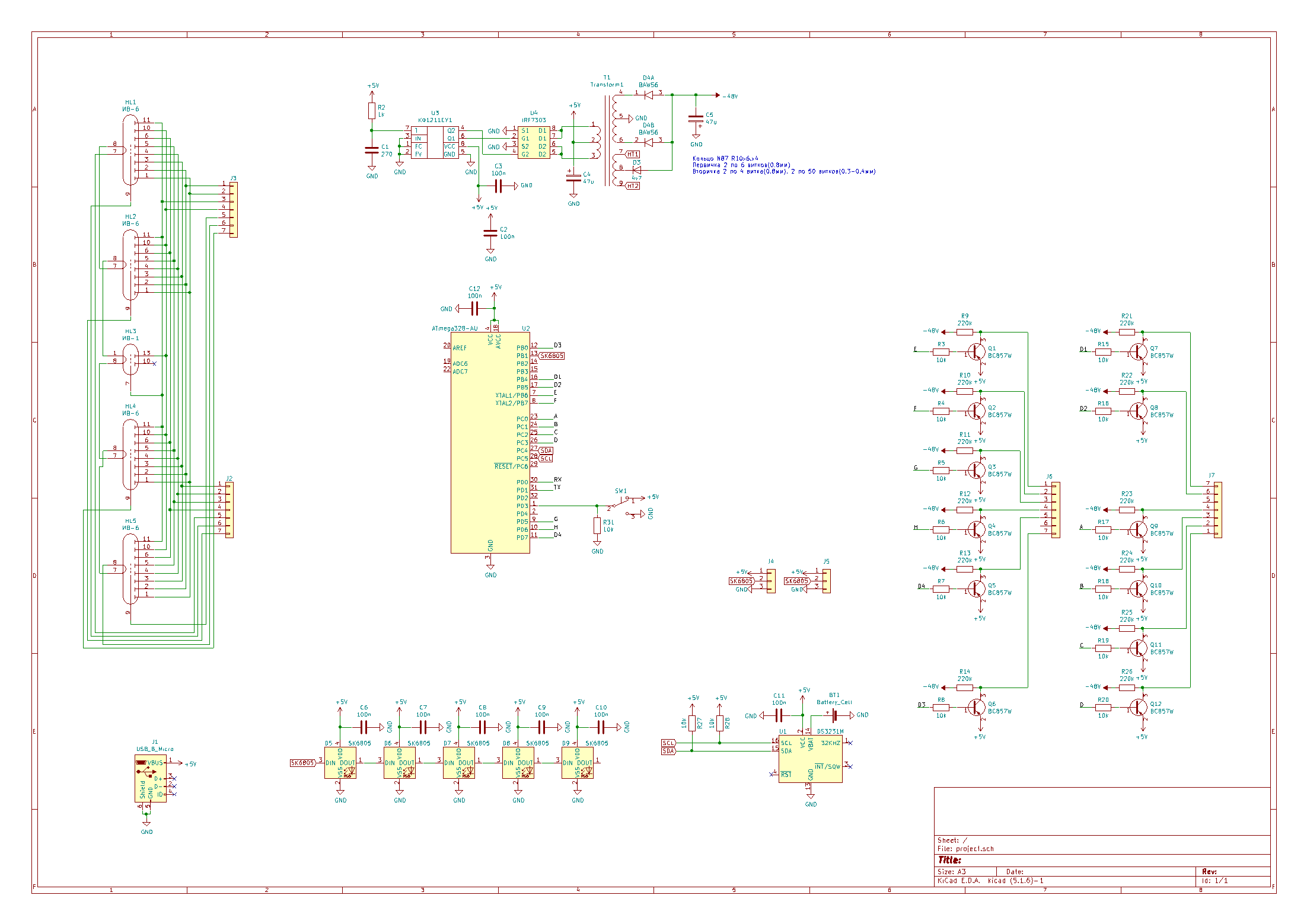
Доделал свои часы. Преобразователь на КФ1211ЕУ1, часы DS3231. Прошивка вроде дописана, только не реализована подсветка индикаторов (у atmega88 не хватило места). После нового года доделаю корпус и будет полностью законченный проект. Настраивается всё одной кнопкой, длинное нажатие входит в настройки, короткое перебирает часы или минуты, чтобы установить минуты или часы надо зажать кнопку. Просто нажатие на кнопку показывает температуру(берется с ds3231, но очень не точно, подгонял в прошивке)
Изображение Изображение
Если вдруг кто-то решит повторить то платы еще остались, пишите в лс. Ну или если вдруг кто-то захочет заказать платы.
Прошивка и KiCad проект
В теме уже выкладывал предыдущую версию, но без исходников. Изменил немного плату, исправил ошибки


Последний раз редактировалось daaar Пн дек 21, 2020 13:19:53, всего редактировалось 2 раз(а).

Вернуться наверх
 
Не в сети
 Заголовок сообщения: Re: Часы на люминесцентных индикаторах.
СообщениеДобавлено: Пн дек 21, 2020 13:17:38 
Электрический кот
Аватар пользователя

Карма: 13
Рейтинг сообщений: 782
Зарегистрирован: Сб сен 08, 2012 21:12:12
Сообщений: 1037
Откуда: Зеленоград
Рейтинг сообщения: 0
Табличку внизу можете сверить?

https://sfrolov.livejournal.com/77350.html


Изображение Изображение

_________________
Я за грустным, пыльным столом
Я синий как сейф в углу
От нечеткого света ламп
Под названием странным неон...


Вернуться наверх
 
Не в сети
 Заголовок сообщения: Re: Часы на люминесцентных индикаторах.
СообщениеДобавлено: Пн дек 21, 2020 13:32:39 
Опытный кот
Аватар пользователя

Карма: 20
Рейтинг сообщений: 197
Зарегистрирован: Вт дек 08, 2009 18:24:20
Сообщений: 760
Откуда: Питер
Рейтинг сообщения: 0
Изображение

Я про эту. Так же вычисляет? Точку при C гасит?

_________________
https://t.me/retrocomps


Вернуться наверх
 
Эиком - электронные компоненты и радиодетали
Не в сети
 Заголовок сообщения: Re: Часы на люминесцентных индикаторах.
СообщениеДобавлено: Пн дек 21, 2020 13:38:13 
Электрический кот
Аватар пользователя

Карма: 13
Рейтинг сообщений: 782
Зарегистрирован: Сб сен 08, 2012 21:12:12
Сообщений: 1037
Откуда: Зеленоград
Рейтинг сообщения: 0
Да. При делении 10/5 выводит 2.0000000. При первом включении надо нажать 2 раза "C" , чтобы сначала погасла "." потом "-" , иначе не считает.

_________________
Я за грустным, пыльным столом
Я синий как сейф в углу
От нечеткого света ламп
Под названием странным неон...


Вернуться наверх
 
Не в сети
 Заголовок сообщения: Re: Часы на люминесцентных индикаторах.
СообщениеДобавлено: Пн дек 21, 2020 13:48:43 
Опытный кот

Карма: 16
Рейтинг сообщений: 135
Зарегистрирован: Сб мар 07, 2015 20:48:22
Сообщений: 899
Откуда: Московская область
Рейтинг сообщения: 0
daar, на подсветку много не хватает?

Как он компилирует такие конструкции, можно попробовать здесь сократить.
SetBit(DDRC, PORTC0); //A
SetBit(DDRC, PORTC1); //B
SetBit(DDRC, PORTC2); //C
SetBit(DDRC, PORTC3); //D
В switch case тоже их много.

Здесь в счетчиках обязательно флоат? void updateDisplay(float t1, float t2)
Разрядность 64 бит тут оправдана? uint64_t millis = 0;
Я в 16 бит укладывался. Тик был 1мс.


Вернуться наверх
 
Не в сети
 Заголовок сообщения: Re: Часы на люминесцентных индикаторах.
СообщениеДобавлено: Пн дек 21, 2020 13:53:52 
Держит паяльник хвостом
Аватар пользователя

Карма: 4
Рейтинг сообщений: 45
Зарегистрирован: Пн июн 13, 2016 19:37:24
Сообщений: 920
Откуда: Perm
Рейтинг сообщения: 0
kollaider, вообще подсветку можно попробовать дописать, но без всяких эффектов. Подсветка на адресных светодиодах.
Float потому что t1 и t2 используется в _delay_ms(). У millis конечно можно и uint32 или uint16 использовать, счётчик тикает раз в 1 мс


Вернуться наверх
 
Не в сети
 Заголовок сообщения: Re: Часы на люминесцентных индикаторах.
СообщениеДобавлено: Пн дек 21, 2020 15:10:49 
Опытный кот

Карма: 16
Рейтинг сообщений: 135
Зарегистрирован: Сб мар 07, 2015 20:48:22
Сообщений: 899
Откуда: Московская область
Рейтинг сообщения: 0
Интересно, если уйти от delay совсем, есть же миллисекундные тики, попробовать while на три тика. Код должен похудеть.


Вернуться наверх
 
Не в сети
 Заголовок сообщения: Re: Часы на люминесцентных индикаторах.
СообщениеДобавлено: Пн дек 21, 2020 15:19:24 
Держит паяльник хвостом
Аватар пользователя

Карма: 4
Рейтинг сообщений: 45
Зарегистрирован: Пн июн 13, 2016 19:37:24
Сообщений: 920
Откуда: Perm
Рейтинг сообщения: 0
kollaider, от delay не уйдешь, он используется в библиотеке с i2c. Будет время - напишу свою библиотеку для работы с часами, может даже получится меньше места занять


Вернуться наверх
 
Не в сети
 Заголовок сообщения: Re: Часы на люминесцентных индикаторах.
СообщениеДобавлено: Пт янв 15, 2021 09:01:37 
Опытный кот
Аватар пользователя

Карма: 20
Рейтинг сообщений: 197
Зарегистрирован: Вт дек 08, 2009 18:24:20
Сообщений: 760
Откуда: Питер
Рейтинг сообщения: 0
Изображение

Не подскажете, как определить дату выпуска?

_________________
https://t.me/retrocomps


Вернуться наверх
 
Не в сети
 Заголовок сообщения: Re: Часы на люминесцентных индикаторах.
СообщениеДобавлено: Пт янв 15, 2021 11:51:02 
Друг Кота
Аватар пользователя

Карма: 196
Рейтинг сообщений: 8557
Зарегистрирован: Пн ноя 30, 2009 03:00:01
Сообщений: 42726
Откуда: Нерезиновая
Рейтинг сообщения: 0
СпойлерИзображение

как определить дату выпуска?

Цитата:
Дата изготовления в соответствии с ГОСТ 25486-82 кодируется двумя буквами или буквой и цифрой

http://www.antelcom.ru/index.php/markir ... t-25486-82
RO по этому ГОСТ-у- октябрь 2003 года.. :dont_know:


Вернуться наверх
 
Не в сети
 Заголовок сообщения: Re: Часы на люминесцентных индикаторах.
СообщениеДобавлено: Пт янв 15, 2021 11:52:09 
Опытный кот
Аватар пользователя

Карма: 20
Рейтинг сообщений: 197
Зарегистрирован: Вт дек 08, 2009 18:24:20
Сообщений: 760
Откуда: Питер
Рейтинг сообщения: 0
Спасибо!

_________________
https://t.me/retrocomps


Вернуться наверх
 
Не в сети
 Заголовок сообщения: Re: Часы на люминесцентных индикаторах.
СообщениеДобавлено: Сб янв 16, 2021 05:12:50 
Поставщик валерьянки для Кота

Карма: 34
Рейтинг сообщений: 313
Зарегистрирован: Вс ноя 15, 2009 23:13:59
Сообщений: 2106
Откуда: Харьков
Рейтинг сообщения: 0
Эту древность делали в 2003 году?

_________________
Иногда мой питомец уходит в такую спячку, что разбудить его можно только щелчком по первой ноге...


Вернуться наверх
 
Не в сети
 Заголовок сообщения: Re: Часы на люминесцентных индикаторах.
СообщениеДобавлено: Сб янв 16, 2021 17:05:26 
Друг Кота
Аватар пользователя

Карма: 38
Рейтинг сообщений: 549
Зарегистрирован: Пн июл 14, 2008 21:28:00
Сообщений: 10686
Откуда: Москва
Рейтинг сообщения: 0
Эту древность делали в 2003 году?

А то, что К155ИД1 Интеграл чуть ли не до сих пор делает - вас не беспокоит?

_________________
Ищу тиратрон ТХИ1-2000/4, ГРИ ИН-23, ФЭУ-103; 134; 135, 138, 155, 157, лампу ИСШ-7.
Любые ГИС серий 203, 225, 233, 244, 250, 296, 801, 838 в любом состоянии. Компоненты и детали от миниатюрных твердотельных лазеров.


Вернуться наверх
 
Не в сети
 Заголовок сообщения: Re: Часы на люминесцентных индикаторах.
СообщениеДобавлено: Сб янв 16, 2021 17:17:59 
Опытный кот
Аватар пользователя

Карма: 11
Рейтинг сообщений: 506
Зарегистрирован: Пн сен 28, 2015 10:55:00
Сообщений: 851
Откуда: МО
Рейтинг сообщения: 0
так и 133 серию до сих пор делают https://www.integral.by/ru/products/seriya-133 , а она раньше 155 была

_________________
Мои поделки часов https://www.youtube.com/channel/UC2qfoz ... subscriber
На Рутубе https://rutube.ru/channel/64515754/
Куплю корпус от калькулятора ЭКВМ 24-71 , он же Электроника 24-71 , или указанный калькулятор с целым корпусом.


Вернуться наверх
 
Не в сети
 Заголовок сообщения: Re: Часы на люминесцентных индикаторах.
СообщениеДобавлено: Сб янв 16, 2021 17:22:40 
Друг Кота

Карма: 14
Рейтинг сообщений: 372
Зарегистрирован: Вс фев 15, 2009 01:04:58
Сообщений: 5066
Откуда: Kaluga
Рейтинг сообщения: 0
133ю и 136ую не делают. Если на ошибаюсь делают 1533, ног это уже не ТТЛ чистый и незамутненный и ИД1 в нем нет.

Насчет 155ой - что-то сомнения берут. Применимость нулевая. А для ремонта останков советской промавтоматики хватает продукции поднебесной и старых запасов. ГРИ вон не делают и уже давно.


Вернуться наверх
 
Не в сети
 Заголовок сообщения: Re: Часы на люминесцентных индикаторах.
СообщениеДобавлено: Сб янв 16, 2021 17:27:41 
Опытный кот
Аватар пользователя

Карма: 11
Рейтинг сообщений: 506
Зарегистрирован: Пн сен 28, 2015 10:55:00
Сообщений: 851
Откуда: МО
Рейтинг сообщения: 0
по ссылке белорусы гонят? а нафига им это нужно

вот смотри, 2018 год есть в продаже https://efind.ru/offer/133ЛА3%202018

_________________
Мои поделки часов https://www.youtube.com/channel/UC2qfoz ... subscriber
На Рутубе https://rutube.ru/channel/64515754/
Куплю корпус от калькулятора ЭКВМ 24-71 , он же Электроника 24-71 , или указанный калькулятор с целым корпусом.


Вернуться наверх
 
Не в сети
 Заголовок сообщения: Re: Часы на люминесцентных индикаторах.
СообщениеДобавлено: Сб янв 16, 2021 20:37:39 
Друг Кота

Карма: 14
Рейтинг сообщений: 372
Зарегистрирован: Вс фев 15, 2009 01:04:58
Сообщений: 5066
Откуда: Kaluga
Рейтинг сообщения: 0
по ссылке белорусы гонят? а нафига им это нужно

вот смотри, 2018 год есть в продаже https://efind.ru/offer/133ЛА3%202018


Перемаркер. Сталкиваюсь с таким по работе регулярно.


Вернуться наверх
 
Не в сети
 Заголовок сообщения: Re: Часы на люминесцентных индикаторах.
СообщениеДобавлено: Вс янв 17, 2021 00:05:08 
Друг Кота
Аватар пользователя

Карма: 38
Рейтинг сообщений: 549
Зарегистрирован: Пн июл 14, 2008 21:28:00
Сообщений: 10686
Откуда: Москва
Рейтинг сообщения: 0
"133ю не делают" "Перемаркер."
Ну как бы тут по корпусу очевидно, что это НЕ перемаркер...
Изображение

"Если на ошибаюсь делают 1533"
Еще как минимум 533 точно делают.

"Насчет 155ой - что-то сомнения берут. "
Много раз тут уже обсуждалось и подтверждалось реальными приобретениями в больших количествах, что как минимум еще пару лет назад Интеграл точно делал К155ИД1.

_________________
Ищу тиратрон ТХИ1-2000/4, ГРИ ИН-23, ФЭУ-103; 134; 135, 138, 155, 157, лампу ИСШ-7.
Любые ГИС серий 203, 225, 233, 244, 250, 296, 801, 838 в любом состоянии. Компоненты и детали от миниатюрных твердотельных лазеров.


Вернуться наверх
 
Не в сети
 Заголовок сообщения: Re: Часы на люминесцентных индикаторах.
СообщениеДобавлено: Вс янв 17, 2021 03:07:09 
Поставщик валерьянки для Кота

Карма: 34
Рейтинг сообщений: 313
Зарегистрирован: Вс ноя 15, 2009 23:13:59
Сообщений: 2106
Откуда: Харьков
Рейтинг сообщения: 0
Проблема с Электроникой 2-08 (176ИЕ18, 2*176ИЕ13). Внезапно ушла вперёд минут на пять за день, после выключения не запустилась. Поменял кварц - при включении сразу же заводится на частоте раз в пять больше нормы, через некоторое время может внезапно пойти нормально. Ёмкости в цепи кварца ни на что не влияют. Стал подбирать резистор последовательно с кварцем - при 180..240 кОм вместо 100 кОм запускается более уверенно, но всё равно не сразу (одна-две секунды) и не всегда. В чём может быть дело?

_________________
Иногда мой питомец уходит в такую спячку, что разбудить его можно только щелчком по первой ноге...


Последний раз редактировалось watchmaker Вс янв 17, 2021 03:13:59, всего редактировалось 1 раз.

Вернуться наверх
 
Показать сообщения за:  Сортировать по:  Вернуться наверх
Начать новую тему Ответить на тему  [ Сообщений: 9113 ]     ... , , , 404, , , ...  

Часовой пояс: UTC + 3 часа


Кто сейчас на форуме

Сейчас этот форум просматривают: нет зарегистрированных пользователей и гости: 39


Вы не можете начинать темы
Вы не можете отвечать на сообщения
Вы не можете редактировать свои сообщения
Вы не можете удалять свои сообщения
Вы не можете добавлять вложения

Найти:
Перейти:  


Powered by phpBB © 2000, 2002, 2005, 2007 phpBB Group
Русская поддержка phpBB
Extended by Karma MOD © 2007—2012 m157y
Extended by Topic Tags MOD © 2012 m157y