Например TDA7294

Форум РадиоКот • Просмотр темы - Независимая регулировка длительности и паузы импульсов.
Форум РадиоКот
Здесь можно немножко помяукать :)

Текущее время: Вт мар 03, 2026 00:52:24

Часовой пояс: UTC + 3 часа


ПРЯМО СЕЙЧАС:



Начать новую тему Ответить на тему  [ Сообщений: 184 ]    , , , 4, , , ...  
Автор Сообщение
 Заголовок сообщения: Re: помогите найти форум радиолюбителей кроме этого
СообщениеДобавлено: Пн дек 31, 2012 21:05:08 
Модератор
Аватар пользователя

Карма: 46
Рейтинг сообщений: 236
Зарегистрирован: Чт окт 27, 2005 18:50:07
Сообщений: 11169
Откуда: из мест не столь отдалённых
Рейтинг сообщения: 0
Медали: 2
Получил миской по аватаре (1) Мявтор 3-й степени (1)
вот возможные варианты


Вложения:
Комментарий к файлу: базовая схема регулировки скважности
БАЗОВЫ~1.GIF [21.97 KiB]
Скачиваний: 4207
Вернуться наверх
 
 Заголовок сообщения: Re: помогите найти форум радиолюбителей кроме этого
СообщениеДобавлено: Пн дек 31, 2012 21:06:10 
Друг Кота
Аватар пользователя

Карма: 25
Рейтинг сообщений: 99
Зарегистрирован: Вс янв 24, 2010 19:19:52
Сообщений: 4468
Откуда: Главный Улей России (Moscow)
Рейтинг сообщения: 0
Вариант даже проще. :)

_________________
I am DX168B and this is my favourite forum on internet!


Вернуться наверх
 
 Заголовок сообщения: Re: помогите найти форум радиолюбителей кроме этого
СообщениеДобавлено: Пн дек 31, 2012 21:09:35 
Потрогал лапой паяльник
Аватар пользователя

Карма: -14
Рейтинг сообщений: -21
Зарегистрирован: Пт окт 19, 2007 16:55:37
Сообщений: 377
Рейтинг сообщения: 0
Сэр Мурр вот возможные варианты

спасибо! вот что-то это я и ждал примерно, я просто не соображаю в этомс деле, а мне такая схема нужна для экспериментов, потому что вся электроника в моей схеме, это микросхема генератор, а всё остально е это провода и конденсаторы, а с этим уж я разберусь :))

заполнение мне нужно нарпимер от 99 процентов, вернее сказать, скважность маленькая, а заполнение всё остальное время, в диаппазоне 50 герц


Последний раз редактировалось Plan Пн дек 31, 2012 21:11:27, всего редактировалось 1 раз.

Вернуться наверх
 
 Заголовок сообщения: Re: помогите найти форум радиолюбителей кроме этого
СообщениеДобавлено: Пн дек 31, 2012 21:09:58 
Модератор
Аватар пользователя

Карма: 46
Рейтинг сообщений: 236
Зарегистрирован: Чт окт 27, 2005 18:50:07
Сообщений: 11169
Откуда: из мест не столь отдалённых
Рейтинг сообщения: 0
Медали: 2
Получил миской по аватаре (1) Мявтор 3-й степени (1)
Упс, второй файл не прицепился. Повторяю.


Вложения:
Комментарий к файлу: практическая схема управления двигателем
БАЗОВЫ~2.GIF [24.45 KiB]
Скачиваний: 3905
Вернуться наверх
 
Эиком - электронные компоненты и радиодетали
 Заголовок сообщения: Re: Независимая регулировка длительности и паузы импульсов.
СообщениеДобавлено: Вт янв 01, 2013 00:13:26 
Потрогал лапой паяльник
Аватар пользователя

Карма: -14
Рейтинг сообщений: -21
Зарегистрирован: Пт окт 19, 2007 16:55:37
Сообщений: 377
Рейтинг сообщения: 0
с какой схемаой я смогу сделать такое? там где две микросхемы ne555 ?


Вложения:
glavkotu.png [24.71 KiB]
Скачиваний: 2076
Вернуться наверх
 
 Заголовок сообщения: Re: Независимая регулировка длительности и паузы импульсов.
СообщениеДобавлено: Вт янв 01, 2013 01:21:44 
Модератор
Аватар пользователя

Карма: 46
Рейтинг сообщений: 236
Зарегистрирован: Чт окт 27, 2005 18:50:07
Сообщений: 11169
Откуда: из мест не столь отдалённых
Рейтинг сообщения: 0
Медали: 2
Получил миской по аватаре (1) Мявтор 3-й степени (1)
Скорее всего- со второй схемой, но для столь широкого перекрытия придётся делать переключение диапазонов.
Сначала идёт схема ,задающая короткие импульсы требуемой частоты, а эти импульсы запускают вторую схему, которая регулирует скважность.


Вернуться наверх
 
 Заголовок сообщения: Re: помогите найти форум радиолюбителей кроме этого
СообщениеДобавлено: Вт янв 01, 2013 22:07:19 
Друг Кота
Аватар пользователя

Карма: 96
Рейтинг сообщений: 1505
Зарегистрирован: Вт мар 16, 2010 22:02:27
Сообщений: 15486
Откуда: ДОНЕЦК
Рейтинг сообщения: 0
Plan писал(а):
А прочитать то лень самим о чем я там писал? на таймере 555 не сделать скваЖность меньше 50,
:shock:
Ширину импульса можно гонять практически от 0 до 100...
это для идей:
Вложение:
Untitled-1.JPG [77.42 KiB]
Скачиваний: 2164

читайте иногда старосовковые книжки иль чего на тему "регулятор велофары/фонарика"
:sleep:


Вернуться наверх
 
 Заголовок сообщения: Re: Независимая регулировка длительности и паузы импульсов.
СообщениеДобавлено: Вс янв 06, 2013 11:43:57 
Родился

Зарегистрирован: Пт ноя 23, 2012 00:02:35
Сообщений: 3
Рейтинг сообщения: 0
Ребят, помогите разобраться с таймером 555. вся проблема в том что я собрал его, но он работает следующим образом: на 4 секунды загорается светодиод, на 1 секунду гаснет, а мне нужно чтобы он работал наоборот. 1 сегунда - загорелся, 4 секунды не горит :shock:


Вложения:
Безымянный.jpg [74.52 KiB]
Скачиваний: 1187
Вернуться наверх
 
 Заголовок сообщения: Re: Независимая регулировка длительности и паузы импульсов.
СообщениеДобавлено: Вс янв 06, 2013 20:11:50 
Модератор
Аватар пользователя

Карма: 162
Рейтинг сообщений: 2449
Зарегистрирован: Пн июл 07, 2008 10:46:09
Сообщений: 10739
Откуда: Россия
Рейтинг сообщения: 0
Читайте...

_________________
Если хотите, чтобы жизнь улыбалась вам, подарите ей своё хорошее настроение


Вернуться наверх
 
 Заголовок сообщения: Re: Независимая регулировка длительности и паузы импульсов.
СообщениеДобавлено: Вс янв 06, 2013 22:29:17 
Опытный кот
Аватар пользователя

Карма: 12
Рейтинг сообщений: 6
Зарегистрирован: Вт окт 27, 2009 21:27:21
Сообщений: 764
Откуда: Ульяновск
Рейтинг сообщения: 0
Да подключи ты светодиод между выходом и плюсом питания, а не так, как сейчас, между выходом и общим.


Вернуться наверх
 
 Заголовок сообщения: Re: помогите найти форум радиолюбителей кроме этого
СообщениеДобавлено: Вс янв 27, 2013 20:22:05 
Потрогал лапой паяльник

Карма: 1
Рейтинг сообщений: 12
Зарегистрирован: Сб окт 08, 2011 14:44:29
Сообщений: 340
Рейтинг сообщения: 0
Сэр Мурр писал(а):
вот возможные варианты

А этот вариант рабочий ?

пробовал собрать по Di Halt версии, только светодиоды пока на 3-ю ногу посадил.
в какую сторону не крутить потенциометр -- диоды светят слабо :dont_know:

без таймера светодиоды(18 нонеймов) берут 0,68А от китайского аккумулятора 4,2В .... акк новый, так что сильно напряжение не просаживается(при 0,68А -- напряжение 3,6В)
при работе таймер сам не греется ...

Почему так ?
или это из-за того, что выход сильно нагружен ? или при возрастании тока -- просаживается напруга и поэтому таймер гнать начинает ?

Если с таймером гиблое дело -- плз посоветуйте схему драйвера для светодиодов в пределах 50рэ )

===============
нашел схему на ЧипДипе видео
там получается просто включается и выключается ключ при достижении максимального тока ?
т.е в моем случае можно выкинуть дроссель и оставить только пару транзисторов -- один в роли ключа, другой в роли токового датчика ?

_________________
вместо спасибо лучше накиньте кармы,а что чакры запылились


Вернуться наверх
 
 Заголовок сообщения: Re: Независимая регулировка длительности и паузы импульсов.
СообщениеДобавлено: Вт мар 19, 2013 18:31:40 
Родился
Аватар пользователя

Карма: 2
Рейтинг сообщений: 27
Зарегистрирован: Пт окт 22, 2010 14:27:36
Сообщений: 18
Откуда: Нефтекамск (Уфа)
Рейтинг сообщения: 0
Всем доброго здравия!
Спрошу здесь, не буду зря тему создавать...
Подскажите, как реализовать управление яркостью диодов, чтобы они плавно загорались, затем плавно гасли (как желтые маячки на снегоуборочных машинах или на морских буях). Мозгом (как ни странно, на этот раз мозгом) чую, что нужно управлять ШИМом (на 555) по пятой ноге. Может, кто встечал схемы, буду благодарен.
Спасибо.


Вернуться наверх
 
 Заголовок сообщения: Re: Независимая регулировка длительности и паузы импульсов.
СообщениеДобавлено: Вт авг 20, 2013 19:42:23 
Родился

Зарегистрирован: Вс авг 04, 2013 22:50:12
Сообщений: 4
Рейтинг сообщения: 0
Народ, тут соединение есть или нет? А то в книге как-то все смазано (См. картинку)

Теперь про ОУ. У него же еще должны быть два контакта? К плюсу и минусу питания, верно?
У меня есть КР140УД608. Подойдет?


Вложения:
2c7c5ddfd665.jpg [23.43 KiB]
Скачиваний: 1588
Вернуться наверх
 
 Заголовок сообщения: прошу помочь по схеме с таймером
СообщениеДобавлено: Вс окт 13, 2013 10:54:10 
Родился

Зарегистрирован: Вт авг 09, 2011 13:07:59
Сообщений: 12
Рейтинг сообщения: 0
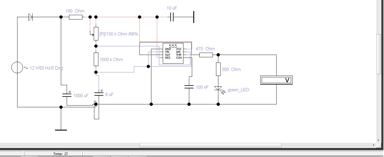
Уважаемые радиокоты! помогите разобраться почему не работает схема для стеклоочистителя на таймере 555. Сразу скажу, что рисунок печатки делал сам (там могут быть ошибки, которые я найти не смог). Реально схема не работает - проверял подключая вместо моторчика светодиод. Импульсы есть, но во-первых очень короткой длительности (светодиод фактически моргает и не думаю, что от такого импульса сработает двигатель, во - вторых импульсы очень частые - удавалось настроить не более 3 сек при том, что подстроечный (не переменный) резистор в положении минимального сопротивления. Пробовал менять емкость конденсатора - эффекта практически нет. Прошу вашей оценки и советов что сделано не так. Да, индикация подачи питания на светодиоде - моя инициатива - на схеме ее нет.
Вложение:
Комментарий к файлу: печатка
стеклоочиститель2.lay [29.89 KiB]
Скачиваний: 943

Вложение:
Комментарий к файлу: схема
time01.gif [4.25 KiB]
Скачиваний: 1548




Сюда перенес.

aen


Вернуться наверх
 
 Заголовок сообщения: Re: прошу помочь по схеме с таймером
СообщениеДобавлено: Вс окт 13, 2013 11:44:19 
Держит паяльник хвостом
Аватар пользователя

Карма: 1
Рейтинг сообщений: 62
Зарегистрирован: Чт янв 13, 2011 13:51:26
Сообщений: 986
Рейтинг сообщения: 0
Лень разбираться с датащитами, но если транзисторы подключины так, как нарисовано по схеме - смело выкидывай их в корзину. Первый уже пробит, а второй просто не работает. (стрелка на транзисторе всегда указывает направление от плюса к минусу).
В остальном - печатка годная.
5 сек работы (максимум) и 22 сек паузы (максимум).
Откинь резистор с 5 ноги. Вместо него между пятой ногой и массой поставь последовательно резистор на 300-500 ом и светодиод. Попробуй запуститься.
Заработало?
Нет?
Отпаяй оба переменника.
Откинь ёмкость 220 мкФ.
На 6-ю ногу припаяй резистор на 1к. Второй контакт резистора коротко ткни в массу.
Включилось?
Нет?
Меняй 555 - что-то с ней не так.
Если включилось - второй контакт резистора теперь коротко ткни в плюс.
Выключилось?
Если включилось и выключилось - меняй электролит.

ЭЭЭ...
Только рассмотрел - первый транзистор должен через сопротивление быть подключён на плюс. А у тебя - на массу.


Вернуться наверх
 
 Заголовок сообщения: Re: прошу помочь по схеме с таймером
СообщениеДобавлено: Вт окт 15, 2013 06:21:42 
Друг Кота

Карма: 33
Рейтинг сообщений: 213
Зарегистрирован: Ср окт 14, 2009 10:37:49
Сообщений: 3956
Откуда: Украина
Рейтинг сообщения: 0
Arwood писал(а):
Лень разбираться с датащитами, но если транзисторы подключины так, как нарисовано по схеме - смело выкидывай их в корзину...

А надо бы разобраться, прежде чем давать советы... Надо взять более качественный рисунок схемы, например здесь. Ну, или все-таки открыть даташит...
Все на схеме правильно подключено, и схема рабочая.
Причину надо искать в правильности монтажа и исправности деталей.


Вернуться наверх
 
 Заголовок сообщения: Re: прошу помочь по схеме с таймером
СообщениеДобавлено: Вт окт 15, 2013 18:36:21 
Держит паяльник хвостом
Аватар пользователя

Карма: 1
Рейтинг сообщений: 62
Зарегистрирован: Чт янв 13, 2011 13:51:26
Сообщений: 986
Рейтинг сообщения: 0
Soir писал(а):
А надо бы разобраться.


Кому надо?
Я никому ничего не обязан. Ни датащиты штудировать, ни качественную схему по тырнетам рыскать.
Но, тем не менее, в отличии от Суара, рассказал методику поиска и ткнул в ошибку на плате.
А Суар протарахтел в комментарии, без малейшей пользы кому либо.


Вернуться наверх
 
 Заголовок сообщения: Re: прошу помочь по схеме с таймером
СообщениеДобавлено: Вт окт 15, 2013 18:50:38 
Друг Кота

Карма: 33
Рейтинг сообщений: 213
Зарегистрирован: Ср окт 14, 2009 10:37:49
Сообщений: 3956
Откуда: Украина
Рейтинг сообщения: 0
Arwood писал(а):
Но, тем не менее, в отличии от Суара, рассказал методику поиска и ткнул в ошибку на плате... А Суар протарахтел в комментарии, без малейшей пользы кому либо.

Пользу от своего сообщения вижу в следующем:
1. Указал что Ваше мнение по поводу ошибок в схеме ошибочное. Это же помощь для webuser? Если ошибки есть - опишите. А то протарахтели: "...если транзисторы подключины так, как нарисовано по схеме - смело выкидывай их в корзину"...
2. Предотвратил (надеюсь не поздно еще) выбрасывание двух транзисторов в корзину по необоснованной причине.
3. Указал где следует искать ошибку.
4. Нашел более качественную схему. По выложенной трудно разобрать нумерацию выводов и тип транзисторов, что очевидно вводит в заблуждение ленивых.
---
Вот и все, что можно было по предоставленной информации... Были бы фотографии изготовленной печатки и собранной платы, можно было бы проверить правильность монтажа. Были бы напряжения на выводах - тоже можно было бы сделать какие-то выводы...
Нет, не все. Перед тем, как писать свое первое сообщение, я проверил работу устройства на симуляторе...
---
Конечно, никто тут никому ничего не должен. Но если лень разобраться со схемой и даташит, то толку в такой Вашей помощи? Вы наоборот, предлагаете webuser'у сделать ошибки.
Arwood писал(а):
...рассказал методику поиска...

По поводу методики спорить не буду, можно и так. Могу только дополнить несколькими замечаниями.
1. Для таких экспериментов совсем не обязательно отпаивать оба переменника. Достаточно вывести их на максимальное сопротивление (В нижнее по схеме положение движка).
2. Если "включилось и выключилось" не факт, что неисправен электролит, есть еще другие элементы, например диоды. Более того, таким экспериментом неисправность электролита не определить. Только в случае его к.з., что можно определить банальной прозвонкой.
3. Если по электролиту к.з. нет, то его кстати, тоже не обязательно выпаивать для того, чтобы "включилось и выключилось" по указанной методике.


Последний раз редактировалось Soir Ср окт 16, 2013 11:44:57, всего редактировалось 1 раз.

Вернуться наверх
 
 Заголовок сообщения: Re: Независимая регулировка длительности и паузы импульсов.
СообщениеДобавлено: Ср окт 16, 2013 04:17:08 
Родился

Зарегистрирован: Вт авг 09, 2011 13:07:59
Сообщений: 12
Рейтинг сообщения: 0
Спасибо всем кто откликнулся. Я думаю, arwood прав на плате есть ошибка. Резистор коллектора первого по схеме транзистора должен идти на +, а на плате он идет на общий. Исправление этой ошибки результата не дает - суть остается та же, паузами хотя бы в пять секунд и не пахнет (Пробовал полностью отключать транзисторы и через сопротивление подключал светодиод прямо на выход таймера). Конденсатор менял - ничего не дает, диоды прозвонил - вроде исправные. Да забыл сказать, что паузы регулируются, нов очень маленьких пределах. Максимальная пауза между импульсами окола 1 сек, при этом подстроечник 22К в положении минимального сопротивления,а переменный резистор в положении максимума сопротивления :facepalm:


Вернуться наверх
 
 Заголовок сообщения: Re: Независимая регулировка длительности и паузы импульсов.
СообщениеДобавлено: Ср окт 16, 2013 06:06:17 
Друг Кота

Карма: 33
Рейтинг сообщений: 213
Зарегистрирован: Ср окт 14, 2009 10:37:49
Сообщений: 3956
Откуда: Украина
Рейтинг сообщения: 0
webuser писал(а):
...Я думаю, arwood прав на плате есть ошибка. Резистор коллектора первого по схеме транзистора должен идти на +, а на плате он идет на общий...

Да, здесь arwood прав. Это ошибка.
Но работа выходного каскада никак не влияет на частоту и скважность импульсов генератора. Искать нужно не в транзисторах, а в цепях, формирующих сигнал. Максимальными пауза и импульс должны быть при максимальном сопротивлении соответствующих переменных резисторов. Если это не так - проверьте правильность подключения диодов и отсутствие замыканий между дорожками печатной платы. Если можно, дайте фото готовой платы с деталями, может что удастся высмотреть.
Если не поздно приду с работы, то вечером ради интереса соберу на макете... хотя когда-то эту схему уже собирал...


Вернуться наверх
 
Показать сообщения за:  Сортировать по:  Вернуться наверх
Начать новую тему Ответить на тему  [ Сообщений: 184 ]    , , , 4, , , ...  

Часовой пояс: UTC + 3 часа


Вы не можете начинать темы
Вы не можете отвечать на сообщения
Вы не можете редактировать свои сообщения
Вы не можете удалять свои сообщения
Вы не можете добавлять вложения

Найти:
Перейти:  


Powered by phpBB © 2000, 2002, 2005, 2007 phpBB Group
Русская поддержка phpBB
Extended by Karma MOD © 2007—2012 m157y
Extended by Topic Tags MOD © 2012 m157y