Например TDA7294

Форум РадиоКот • Просмотр темы - Управление одной кнопкой.
Форум РадиоКот
Здесь можно немножко помяукать :)

Текущее время: Вт ноя 18, 2025 20:03:47

Часовой пояс: UTC + 3 часа


ПРЯМО СЕЙЧАС:



Начать новую тему Ответить на тему  [ Сообщений: 1053 ]    , , 3, , , ...  
Автор Сообщение
Не в сети
 Заголовок сообщения:
СообщениеДобавлено: Пт сен 26, 2008 09:01:35 
Говорящий с текстолитом
Аватар пользователя

Карма: 9
Рейтинг сообщений: 49
Зарегистрирован: Ср окт 04, 2006 22:33:56
Сообщений: 1571
Откуда: М.о.
Рейтинг сообщения: 0
Вот тут у себя что-то нашёл.


Вложения:
Рабочий стол.zip [114.27 KiB]
Скачиваний: 3525
Вернуться наверх
 
Не в сети
 Заголовок сообщения:
СообщениеДобавлено: Пт сен 26, 2008 13:19:19 
Модератор
Аватар пользователя

Карма: 27
Рейтинг сообщений: 58
Зарегистрирован: Пн апр 03, 2006 11:43:25
Сообщений: 4517
Откуда: Санкт - Петербург
Рейтинг сообщения: 0
Медали: 3
Получил миской по аватаре (1) Мявтор 2-й степени (1) Мявтор 3-й степени (1)
electro, советую присмотреться к варианту aen'a. Я эту схему собирал давно, насколько я помню, проблем с начальным состоянием в ней не было. Тем не менее, предложенная схема с дополнительным конденсатором реализует гарантированный сброс при подаче питания, это может быть полезным.

_________________
Оптимизм х (Опыт + Знания) = const


Вернуться наверх
 
Не в сети
 Заголовок сообщения:
СообщениеДобавлено: Пт сен 26, 2008 16:43:14 
Модератор
Аватар пользователя

Карма: 158
Рейтинг сообщений: 1600
Зарегистрирован: Пт апр 28, 2006 15:26:07
Сообщений: 11940
Откуда: Россия.
Рейтинг сообщения: 0
Медали: 2
Мявтор 3-й степени (1) Лучший человек Форума 2017 (1)
Aheir писал(а):
присмотреться к варианту aen'a

Я бы не стал всё это себе приписывать. :)
Просто обобщил то, о чём уже шла речь в теме.


Вернуться наверх
 
Не в сети
 Заголовок сообщения:
СообщениеДобавлено: Сб сен 27, 2008 12:14:07 
Первый раз сказал Мяу!

Зарегистрирован: Вт июл 08, 2008 19:23:37
Сообщений: 22
Рейтинг сообщения: 0
Спасибо всем большое за помощь!


Вернуться наверх
 
Эиком - электронные компоненты и радиодетали
Не в сети
 Заголовок сообщения:
СообщениеДобавлено: Вт окт 14, 2008 05:29:35 
Первый раз сказал Мяу!

Зарегистрирован: Вт окт 14, 2008 03:13:45
Сообщений: 25
Откуда: Донецк
Рейтинг сообщения: 0
Ребята, последняя схема aen действительно работает, но с некоторыми ограничениями:
1) поскольку на каждое нажатие кнопки на выходе D1.1 формируется импульс длительностью порядка 0.5 секунды или более (постоянная времени цепи R1,C1) при попытках нажатия чаще чем 2 раза в секунду будут "проглатываться" счетные импульсы. Может это и не важно для конкретного применения, но это факт.
2) если кнопка удерживается дольше тех-же 500 mS, то дребезг при отпускании просто ни чем не подавляется, т.е. дребезг породит лишний импульс/импульсы (короткие, если C1 не успеет разрядиться или полусекундный, ежели успеет).
Подобные ограничения есть у всех одновибратороподобных схем, и их следует иметь ввиду.


Вернуться наверх
 
Не в сети
 Заголовок сообщения:
СообщениеДобавлено: Вт окт 14, 2008 10:46:53 
Модератор
Аватар пользователя

Карма: 158
Рейтинг сообщений: 1600
Зарегистрирован: Пт апр 28, 2006 15:26:07
Сообщений: 11940
Откуда: Россия.
Рейтинг сообщения: 0
Медали: 2
Мявтор 3-й степени (1) Лучший человек Форума 2017 (1)
AlexBoss писал(а):
последняя схема aen .

Всё правильно. Я ёмкость С1 ставил 0,68 мкф и у меня получалось, что нажимать на кнопку нужно не чаще, чем через секунду. Дальнейшее уменьшение ёмкости ни к чему хорошему не привело. Мы об этом где то говорили. Самое хорошее, это поставить переключающую кнопку и триггер. Там уже в принципе не будет дребезга и ограничений на скорость.
Вот ещё схема. Её я сам не проверял. Может кто ради эксперимента сделает.

Изображение

Вероятно придётся резисторами и конденсатором поиграться. На первый взгляд вроде должна работать.


Вложения:
1.PNG [20.96 KiB]
Скачиваний: 4461
Вернуться наверх
 
Не в сети
 Заголовок сообщения:
СообщениеДобавлено: Ср окт 15, 2008 03:07:19 
Первый раз сказал Мяу!

Зарегистрирован: Вт окт 14, 2008 03:13:45
Сообщений: 25
Откуда: Донецк
Рейтинг сообщения: 0
Работать безусловно будет и ограничений у нее существенно меньше. Верно и насчет
Цитата:
поиграться
RC цепи по входу стробирования, скажем так, не совсем оптимальны.

Цепь разряда 47 n-100 Om формирует короткий дифимпульс на входе С (порядка 5 mkS) и тем самым исключает воздействие дребезга при нажатии за пределами этого интервала времени. Цифра очень хорошая, т.к. редкие контакты (в следствие своей массы) в состоянии дребезжать на частотах порядка 200 kHz. Однако следует помнить, что паразитные параметры разрядной цепи (ESR конденсатора и индуктивность в цепи кнопки) приводят к снижению крутизны фронта дифимпульса и соответственно его амплитуды! Если амплитуда окажется ниже порога срабатывания логики (около 0,5 U питания для КМОП логики) триггер просто перестанет на него реагировать. В этом случае R или С придется увеличить.

Что касается цепи заряда 100 kOm-47 n, то, благодаря ее большой постоянной времени, на время около 5 mS исключается возможность формирования стробирующего импульса достаточной амплитуды во время дребезга при отпускании кнопки из-за разряженности конденсатора. Конечно разные кнопки дребезжат по-разному и в ряде случаев этих 5-ти mS вполне достаточно, однако среднестатистической максимальной длительностью дребезга считают 10 mS. А если предположить, что максимальная частота нажатий кнопки не превысит 10 Hz, то можно безболезнено увеличить постоянную времени цепи заряда до 20 mS (напр. увеличив резистор до 390 kOm), тем самым повысив надежность подавления дребезга при отпускании. Пятикратный запас обеспечит за 100 mS практически полный заряд емкости, что необходино для формирования полноценного импульса при очередном нажатии.

Таким образом единственным недостатком этой схемы является хорошее, но не 100%-но гарантированное подавление дребезга при нажатии.
Надежный вариант можно получить объединив преимущества этой и предыдущей схем:
Точку соединения кнопки и разрядного резистора подключаем не к C входу счетного триггера, а к C входу формирователя импульса DD1.1, его вход D на лог.1, S - на землю, а постоянную времени R1C1 уменьшаем на порядок (напр. 200..510 kOm X 0.1 mkF).
Теперь можно спокойно увеличить разрядный резистор (100 Om) до 1-го или даже 10 kOm, не опасаться дребезга при нажатии, т.к. он гарантировано подавляется одновибратором на DD1.1 в течение 20..50 mS. А дребезг при отпускании (как мы уже выяснили) еффективно давится разряженным на момент отпускания кондером 47 n.
Вуаля!


Вернуться наверх
 
Не в сети
 Заголовок сообщения:
СообщениеДобавлено: Ср окт 15, 2008 11:14:40 
Говорящий с текстолитом
Аватар пользователя

Карма: 9
Рейтинг сообщений: 49
Зарегистрирован: Ср окт 04, 2006 22:33:56
Сообщений: 1571
Откуда: М.о.
Рейтинг сообщения: 0
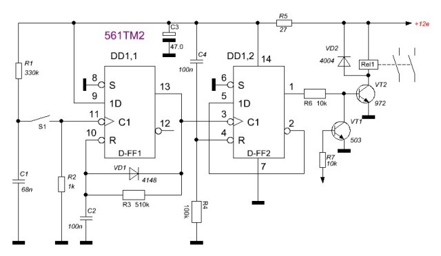
Это так выглядит?


Вложения:
ТМ2.JPG [35.7 KiB]
Скачиваний: 6295
Вернуться наверх
 
Не в сети
 Заголовок сообщения:
СообщениеДобавлено: Чт окт 16, 2008 02:43:15 
Первый раз сказал Мяу!

Зарегистрирован: Вт окт 14, 2008 03:13:45
Сообщений: 25
Откуда: Донецк
Рейтинг сообщения: 0
Цитата:
Это так выглядит?

Совершенно верно.

Уберите только инверсию на входах сброса, установки и стробирования. У 561ТМ2 они все прямые.


Вернуться наверх
 
Не в сети
 Заголовок сообщения:
СообщениеДобавлено: Чт окт 16, 2008 08:51:12 
Модератор
Аватар пользователя

Карма: 158
Рейтинг сообщений: 1600
Зарегистрирован: Пт апр 28, 2006 15:26:07
Сообщений: 11940
Откуда: Россия.
Рейтинг сообщения: 0
Медали: 2
Мявтор 3-й степени (1) Лучший человек Форума 2017 (1)
Я бы ещё С4 увеличил, что бы сигнал сброса был на входе гарантированно, пока не закончатся переходные процессы в схеме при включении. Например одновибратор встанет в исходное положение. Может конечно это и лишнее и там всё успеет.


Вернуться наверх
 
Не в сети
 Заголовок сообщения:
СообщениеДобавлено: Чт окт 16, 2008 22:47:14 
Первый раз сказал Мяу!

Зарегистрирован: Вт окт 14, 2008 03:13:45
Сообщений: 25
Откуда: Донецк
Рейтинг сообщения: 0
Состояние выхода одновибратора на DD1.1 на момент снятия сброса DD1.2 в данном случае не имеет ни какого значения. Даже если там окажется лог.1, то это будет устойчивая 1-ца на которую DD1.2 не реагирует так же, как и на последующий переход из 1 в 0.

Хотя увеличить C4 конечно можно даже на 1..2 порядка. Хуже не будет.


Вернуться наверх
 
Не в сети
 Заголовок сообщения:
СообщениеДобавлено: Вс окт 19, 2008 15:58:58 
Друг Кота
Аватар пользователя

Карма: 28
Рейтинг сообщений: 267
Зарегистрирован: Ср сен 27, 2006 16:18:57
Сообщений: 3459
Рейтинг сообщения: 2
Вы все меня заинтриговали. У меня тоже интерес взыграл. Пришлось придумать собственную схему. Схема и временные диаграммы напряжений на входах триггера в прикошаченном файле. Идея была в том, что на время нажатия и отпускания кнопки (и дребезга тоже), напряжение на входе D триггера запоминается на конденсаторе C3. Этот логический уровень записывается в триггер. После изменения состояния триггера, конденсатор неспеша перезаряжается, и логический уровень на входе D меняется на противоположный. Повторное нажатие кнопки вернёт триггер в прдыдущее состояние.
Оказалось, что я изобрёл велосипед. Похожая схема находится в файле "ВКЛ.jpg" в архиве, который выложил FOLKSDOICH 26 сентября...


Вложения:
drebezg.gif [8.64 KiB]
Скачиваний: 6149
Вернуться наверх
 
Не в сети
 Заголовок сообщения:
СообщениеДобавлено: Вс окт 19, 2008 17:35:20 
Первый раз сказал Мяу!

Зарегистрирован: Вт окт 14, 2008 03:13:45
Сообщений: 25
Откуда: Донецк
Рейтинг сообщения: 0
Замечательно! Нужно только довесить цепь предустановки.
Это предельный по простоте вариант. Проще, (по количеству компонентов) только с переключающей кнопкой.

Дребезг при нажатии не имеет значения, т.к. состояние D входа фиксировано благодаря C3. Дребезг при отпускании эффективно подавляется (в течение 10mS) благодаря R1C2.

Минимальная задержка между первым нажатием кнопки и последующими 0.5сек (постоянная времени R2C3). Потом может получиться, что будет срабатывать и чаще, когда напряжение на C3, а значит и входе D за счет частых переключений будет телепаться в районе порога срабатывания.
Если нужна гарантированная реакция на частые (чаще 2 Hz) нажатия, постоянную R2C3 можно спокойно уменьшить, но не меньше чем до 20..50mS, иначе могут быть проблемы с дребезгом при нажатии.


Вернуться наверх
 
Не в сети
 Заголовок сообщения:
СообщениеДобавлено: Ср окт 22, 2008 14:24:49 
Встал на лапы
Аватар пользователя

Зарегистрирован: Чт фев 28, 2008 23:54:35
Сообщений: 117
Откуда: Воскресенск, МО
Рейтинг сообщения: 0
__Здравствуйте!
__Как я понял, тут, помимо прочего, обсуждают схемы устранения дребезга контактов. Собрал на основе одновибратора:
Изображение
В итоге, оказалось, что, хотя схема и работает, но работает не совсем так, как надо: после прекращения подачи логической единицы на вход, на входе некоторое время (то, которое нужно для избавления от дребезга) эта единица удерживается. А ко входу, ко всему прочему, подключено другое устройство, которое должно срабатывать сразу же, как на вход перестаёт подаваться единица. А срабатывает после задержки, создаваемой вышеуказанной схемой. То есть нужно, чтобы одновибратор не влиял на вход.
__Заранее большое спасибо!


Вернуться наверх
 
Не в сети
 Заголовок сообщения:
СообщениеДобавлено: Ср окт 22, 2008 14:39:18 
Модератор
Аватар пользователя

Карма: 162
Рейтинг сообщений: 2421
Зарегистрирован: Пн июл 07, 2008 10:46:09
Сообщений: 10734
Откуда: Россия
Рейтинг сообщения: 0
Используйте схему "в"
http://lib.qrz.ru/node/5485

_________________
Если хотите, чтобы жизнь улыбалась вам, подарите ей своё хорошее настроение


Вернуться наверх
 
Не в сети
 Заголовок сообщения:
СообщениеДобавлено: Ср окт 22, 2008 15:10:09 
Встал на лапы
Аватар пользователя

Зарегистрирован: Чт фев 28, 2008 23:54:35
Сообщений: 117
Откуда: Воскресенск, МО
Рейтинг сообщения: 0
Света писал(а):
Используйте схему "в"
http://lib.qrz.ru/node/5485
Не совсем это нужно было. У меня на вход подаётся напряжение ("+") от замка зажигания, а кнопка, замыкающая на ноль, будет лишней и я не смогу её привязать к замку зажигания.


Вернуться наверх
 
Не в сети
 Заголовок сообщения:
СообщениеДобавлено: Ср окт 22, 2008 16:08:02 
Модератор
Аватар пользователя

Карма: 158
Рейтинг сообщений: 1600
Зарегистрирован: Пт апр 28, 2006 15:26:07
Сообщений: 11940
Откуда: Россия.
Рейтинг сообщения: 0
Медали: 2
Мявтор 3-й степени (1) Лучший человек Форума 2017 (1)
Поставьте 561АГ1 и всё. Зачем брать суррогатные одновибраторы. Это мы делали 40 лет назад, когда кроме ЛА-шек ничего не было.
http://lib.qrz.ru/?q=node/5473


Последний раз редактировалось aen Ср окт 22, 2008 16:21:32, всего редактировалось 1 раз.

Вернуться наверх
 
Не в сети
 Заголовок сообщения:
СообщениеДобавлено: Ср окт 22, 2008 16:11:28 
Модератор
Аватар пользователя

Карма: 162
Рейтинг сообщений: 2421
Зарегистрирован: Пн июл 07, 2008 10:46:09
Сообщений: 10734
Откуда: Россия
Рейтинг сообщения: 0
Трудно, что-ли, инвертор на входе поставить

_________________
Если хотите, чтобы жизнь улыбалась вам, подарите ей своё хорошее настроение


Вернуться наверх
 
Не в сети
 Заголовок сообщения:
СообщениеДобавлено: Пн окт 27, 2008 21:45:55 
Встал на лапы
Аватар пользователя

Зарегистрирован: Чт фев 28, 2008 23:54:35
Сообщений: 117
Откуда: Воскресенск, МО
Рейтинг сообщения: 0
aen писал(а):
Поставьте 561АГ1 и всё. Зачем брать суррогатные одновибраторы. Это мы делали 40 лет назад, когда кроме ЛА-шек ничего не было.
http://lib.qrz.ru/?q=node/5473

__Не желая ехать на Митинский за одной микросхемой (вот, что лень животворящая делает), решил собрать "суррогатный" одновибратор из того, что есть. Получилось вот что:
Изображение
__Отличия от вышеупомянутого АГ следующие:
__1. Выходной импульс имеет длительность триггер-импульса (если входной импульс короче триггер-импульса) и равная входному импульсу (входной импульс длинее триггер-импульса).
__2. Длительность триггер-импульса (берётся с выхода 13 элемента DD1.2) не является величиной постоянной, а находится в интервале 1-2*C1-R1-импульса, так как генератор DD2.1-DD2.2 запускается сразу после подачи напряжения и не синхронизирован с подачей напряжения на вход.
__3. Отсутствует механизм перезапуска. То есть отчёт начинается с момента первого замыкания кнопки (подачи напряжения на вход).

__Также имеет следующие особенности:
__1. D-триггеры считают до 2, далее происходит блокировка генератора тактовых импульсов, в связи с чем счёт прекращается и ожидается прекращения подачи импульса на вход. При желании, можно сделать счёт до 3, добавив дополнительные И-НЕ-элементы.
__2. На выходе мне нужен был инверсный выход, но при желании прямой можно взять с выхода 4 элемента DD3.2.

__Так вот. Я опубликовал эту схему для нуждающихся в одновибраторах, точнее схемах, устраняющих дребезг контактов, НЕ ВЛИЯЯ при этом НА ВХОДНОЙ СИГНАЛ, то есть не удлинняя его, и на работу которого не влияют другие устройства, подключённые к питанию и входному сигналу, как это делается, например, в следующей схеме:
Изображение
а также для совета к знающим людям, которые могут подбросить идеи по совершенствованию данной схемы.


Вернуться наверх
 
Не в сети
 Заголовок сообщения: Re: Переключатель на К561ТМ2
СообщениеДобавлено: Чт окт 30, 2008 09:54:08 
Это не хвост, это антенна
Аватар пользователя

Карма: 7
Рейтинг сообщений: 72
Зарегистрирован: Вт окт 28, 2008 09:00:18
Сообщений: 1438
Откуда: Украина, Харьков
Рейтинг сообщения: 0
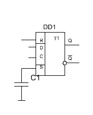
electro писал(а):
Здравствуйте форумчане,у меня вопрос. Хочу сделать электронное реле нажимаешь кнопку включается, еще раз нажимаешь выключается, хочу сделать так как на картинке,но вопрос в том что будет на выходе триггера при включении устройства, нужно что бы при включении был 0, то есть транзистор закрыт, как сделать сброс точно не знаю. Помогите пожалуйста. Огромное спассибо!


Поставь кондёр на вывод R микрухи. В момент включения будет короткий импульс, который и "обнулит" твой тригерок. Если надо поставить "1", тогда на вывод S.


Вложения:
тригер.GIF [1.13 KiB]
Скачиваний: 2373

_________________
Порой мне кажется, что я делаю какое-то дерьмо, но когда я вижу, что делают другие, то я чувствую себя гением...
Вернуться наверх
 
Показать сообщения за:  Сортировать по:  Вернуться наверх
Начать новую тему Ответить на тему  [ Сообщений: 1053 ]    , , 3, , , ...  

Часовой пояс: UTC + 3 часа


Кто сейчас на форуме

Сейчас этот форум просматривают: нет зарегистрированных пользователей и гости: 19


Вы не можете начинать темы
Вы не можете отвечать на сообщения
Вы не можете редактировать свои сообщения
Вы не можете удалять свои сообщения
Вы не можете добавлять вложения

Найти:
Перейти:  


Powered by phpBB © 2000, 2002, 2005, 2007 phpBB Group
Русская поддержка phpBB
Extended by Karma MOD © 2007—2012 m157y
Extended by Topic Tags MOD © 2012 m157y