Например TDA7294

Форум РадиоКот • Просмотр темы - Ультразвуковой увлажнитель воздуха.
Форум РадиоКот
Здесь можно немножко помяукать :)

Текущее время: Сб ноя 22, 2025 05:22:35

Часовой пояс: UTC + 3 часа


ПРЯМО СЕЙЧАС:



Начать новую тему Ответить на тему  [ Сообщений: 160 ]     ... , , , , 8
Автор Сообщение
Не в сети
 Заголовок сообщения: Re: Ультразвуковой увлажнитель воздуха.
СообщениеДобавлено: Чт мар 05, 2015 22:40:46 
Друг Кота

Карма: 43
Рейтинг сообщений: 256
Зарегистрирован: Пн апр 19, 2010 00:04:18
Сообщений: 11994
Откуда: Малороссия
Рейтинг сообщения: 0
я в у\з атомайзер наливал спирт(не шучу) , вставляет нормально, главное спичку не зажигать :))) , наливал чай зеленый крепкий- прикольно :lol:
Цитата:
Дистиллированная вода довольно дорогая
если бы ее делали в больших масштабах там где отходное(мусорное) тепло выше 100 град, то она бы стоила сущие копейки


Вернуться наверх
 
Не в сети
 Заголовок сообщения: Re: Ультразвуковой увлажнитель воздуха.
СообщениеДобавлено: Пн мар 23, 2015 09:07:17 
Родился

Зарегистрирован: Пн мар 23, 2015 08:54:06
Сообщений: 1
Рейтинг сообщения: 0
Здравствуйте! Нужен туман для маленького парничка (500*500*400мм) для укоренения растений. Нашел в инете маленький китайский ультразвуковой генератор тумана (увлажнитель) на 24В (как на картинке). Кто пользовался: долго ли протянет? Может кто также напишет два слова по правилам эксплуатации (типа продолжительность работы, требования к воде ( если есть) и т.п.), а то я с такими чедесами техники и близко не встречался...


Вложения:
ultrazvukovoy-generator-tumana-uvlazhnitel_9d19ee1776623d0_300x300_1.jpg [23.16 KiB]
Скачиваний: 1504
Вернуться наверх
 
Не в сети
 Заголовок сообщения: Re: Ультразвуковой увлажнитель воздуха.
СообщениеДобавлено: Сб окт 10, 2015 19:40:51 
Нашел транзистор. Понюхал.
Аватар пользователя

Зарегистрирован: Сб апр 18, 2009 11:01:12
Сообщений: 161
Откуда: Россия, г. Санкт-Петербург
Рейтинг сообщения: 0
Здравствуйте! Интересует, как вы продвинулись в сторону изготовления ультразвукового распылителя воды? Жду сообщений. С уважением, Дмитрий.

_________________
С уважением, Дмитрий


Вернуться наверх
 
Не в сети
 Заголовок сообщения: Re: Ультразвуковой увлажнитель воздуха.
СообщениеДобавлено: Сб сен 24, 2016 10:51:04 
Первый раз сказал Мяу!

Зарегистрирован: Чт сен 15, 2016 21:06:54
Сообщений: 37
Откуда: Луганск
Рейтинг сообщения: 0
Прошу прощения если немного не в тему,но существуют зубные електрощетки(ультразвуковые 1,6-1,7мгц )очень маленькой мощности(приблизительно 0,1Вт ) и весьма компактные.Вопрос,чтобы повторить такую щетку,нужно сначала выбрать пьезу,а потом генератор для неё?И еще вопрос-можно ли пьезу от зажигалки использовать как излучатель,знаю что такую можно использовать в качестве датчика вибрации.


Вернуться наверх
 
Эиком - электронные компоненты и радиодетали
Не в сети
 Заголовок сообщения: Re: Ультразвуковой увлажнитель воздуха.
СообщениеДобавлено: Пт сен 30, 2016 17:09:07 
Прорезались зубы
Аватар пользователя

Карма: 3
Рейтинг сообщений: 5
Зарегистрирован: Ср июл 16, 2014 12:40:03
Сообщений: 211
Рейтинг сообщения: 0
РадиоМир 2004-09,но самое сложное найти излучатель .


Вложения:
1-24.jpg [25.71 KiB]
Скачиваний: 1509
Вернуться наверх
 
Не в сети
 Заголовок сообщения: Re: Ультразвуковой увлажнитель воздуха.
СообщениеДобавлено: Пт сен 30, 2016 23:12:50 
Держит паяльник хвостом

Зарегистрирован: Сб янв 23, 2010 11:44:23
Сообщений: 996
Откуда: Нижний Новгород
Рейтинг сообщения: 0
Друзья, купил USB ультразвуковой увлажнитель воздуха. Банально - схема преобразования 5 В в частоту 102 кГц (замерил мультиметром) и амплитудой порядка 300 В (возможно, тестер глючит на высокой частоте). И пьезоизлучатель с микропрорезями. Все бы было хорошо, но он зараза отключается ровно через 4 часа. В начале думал, что сломался, а на деле похоже у него в мозгах зашито такое. Никто не подскажет, как вырубить это отключение? Или сделать таймер, который бы раз в 3 часа отключал его на 5-10 сек. Задача такова, что увлажнение нужно всегда, и воды всегда с избытком. Заранее спасибо. Если нужно, могу приложить фото схемы.
P.S. Также подумал, что допустим режим работы: включение 1 мин и выключение 3-5 сек. Таким образом, все будет работать всегда и таймер будет сбрасываться. Кто посоветует простейшую схему такого прерывателя с питанием от 5 В? Но коммутировать нужно будет ток 0,5 А - это либо реле, либо мощный транзистор.
Также подробно посмотрел плату - там даже маркировка с чипа стерта. :( Знал бы чип, можно бы было изменить таймер выключения.


Вернуться наверх
 
Не в сети
 Заголовок сообщения: Re: Ультразвуковой увлажнитель воздуха.
СообщениеДобавлено: Вт ноя 14, 2017 12:40:51 
Родился

Зарегистрирован: Вт ноя 14, 2017 12:25:30
Сообщений: 1
Рейтинг сообщения: 0
Добрый день.
Увидел на форуме ваши фотографии увлажнителя воздуха и его внутренностей (viewtopic.php?p=966252#p966252), которые очень похожи на внутренности моего неисправного увлажнителя воздуха NeoClima NHL-901E. На нем треснул пьезокерамический излучатель.
Можете поделиться информацией, приходилось ли вам ремонтировать такие увлажнители как у меня, может быть менять такие же керамические излучатели, и где их (излучатели) можно заказать (купить)?
Спасибо.


Вернуться наверх
 
Не в сети
 Заголовок сообщения: Re: Ультразвуковой увлажнитель воздуха.
СообщениеДобавлено: Вт ноя 14, 2017 15:21:37 
Друг Кота
Аватар пользователя

Карма: 123
Рейтинг сообщений: 7959
Зарегистрирован: Сб сен 13, 2014 16:27:32
Сообщений: 39199
Откуда: СпиртоГонск созвездия Омега
Рейтинг сообщения: 0
где купить кроме китая не знаю и знать не могу
ченить чаще всего там кроме ключа и пьзо толко течи...заткнуть силиконом или цементом забить

_________________
ZМудрость(Опыт и выдержка) приходит с годами.
Все Ваши беды и проблемы, от недостатка знаний.
Умный и у дурака научится, а дураку и ..
Алберт Ейнштейн не поможет и ВВП не спасет.и МЧС опаздает


Вернуться наверх
 
Не в сети
 Заголовок сообщения: Re: Ультразвуковой увлажнитель воздуха.
СообщениеДобавлено: Вт ноя 14, 2017 15:22:48 
Прорезались зубы
Аватар пользователя

Карма: 3
Рейтинг сообщений: 5
Зарегистрирован: Ср июл 16, 2014 12:40:03
Сообщений: 211
Рейтинг сообщения: 0
Десяток лет назад делал по этой схеме ,но все отложил т.к. нет ни где пьезо . Коль сильно надо ищите тут http://poleznayashtuka.ru/boneco тут https://ru.aliexpress.com/category/2020 ... parts.html и тд и тп


Вложения:
2017-11-14_161806.png [204.29 KiB]
Скачиваний: 984
Вернуться наверх
 
Не в сети
 Заголовок сообщения: Генератор Клаппа на 1.? МГЦ
СообщениеДобавлено: Вс фев 17, 2019 15:06:03 
Родился
Аватар пользователя

Зарегистрирован: Вс фев 17, 2019 13:31:46
Сообщений: 2
Рейтинг сообщения: 0
Здравствуйте помогите пинком в нужную сторону. Суть проблемы купил УЗ излучатель собрал вот эту схему.
Изображение
Транзистор кипяток, несмотря на то что стоит на большом радиаторе. Появилась идея собрать генератор Клаппа на MOSFET-транзисторе?

Изображение

Добавлено after 1 hour 21 minute 55 seconds:
Хочу сделать увлажнитель воздуха тем самым подняв свои навыки)
Мембрана 1.7 МГЦ


Вложения:
membrana.jpg [7.32 KiB]
Скачиваний: 761
1.gif [35.75 KiB]
Скачиваний: 9160


Последний раз редактировалось aen Пн фев 18, 2019 19:48:21, всего редактировалось 2 раз(а).
Сюда перенес.
Вернуться наверх
 
Не в сети
 Заголовок сообщения: Re: Генератор Клаппа на 1.? МГЦ
СообщениеДобавлено: Вс фев 17, 2019 16:34:16 
Друг Кота
Аватар пользователя

Карма: 174
Рейтинг сообщений: 1910
Зарегистрирован: Пт дек 12, 2014 09:36:15
Сообщений: 23143
Откуда: Минск
Рейтинг сообщения: 0
Медали: 2
Получил миской по аватаре (1) Мявтор 3-й степени (1)
Попробуйте изменить режим работы генератора, уменьшить ток потребления (увеличив номинал резистора R2).

Схема генерит на частоте излучателя и не так просто создать новую схему.


Вернуться наверх
 
Не в сети
 Заголовок сообщения: Re: Генератор Клаппа на 1.? МГЦ
СообщениеДобавлено: Вс фев 17, 2019 20:35:46 
Опытный кот
Аватар пользователя

Карма: 15
Рейтинг сообщений: 146
Зарегистрирован: Вс дек 29, 2013 22:05:07
Сообщений: 886
Рейтинг сообщения: 0
какой транзистор?

_________________
Щас, погуглю...


Вернуться наверх
 
Не в сети
 Заголовок сообщения: Re: Генератор Клаппа на 1.? МГЦ
СообщениеДобавлено: Пн фев 18, 2019 15:55:34 
Родился
Аватар пользователя

Зарегистрирован: Вс фев 17, 2019 13:31:46
Сообщений: 2
Рейтинг сообщения: 0
Транзисторы побывал кт805ам, кт972а.
Попробую рассчитать генератор клаппа в ближайшее время.
Может у кого-нибудь есть схема УЗ увлажнителя которую можно собрать для долговременной работы (3-4 часа)


Вернуться наверх
 
Не в сети
 Заголовок сообщения: Re: Ультразвуковой увлажнитель воздуха.
СообщениеДобавлено: Вт фев 19, 2019 08:14:56 
Опытный кот
Аватар пользователя

Карма: 15
Рейтинг сообщений: 146
Зарегистрирован: Вс дек 29, 2013 22:05:07
Сообщений: 886
Рейтинг сообщения: 0
возможная причина перегрева - большое напряжение насыщения транзистора. для КТ805 это 2,5 В, для КТ972 - 1,5 В. если сравнивать с "родным" 2SC4153 - 0,5 В. это про коллектор-эмиттер. а база-эмиттер ещё больше, для КТ805 до 2,5 В. т.е., в базе тоже рассеивается до 0,5 Вт. вот и нагрев.
к тому же необходимое требование к транзистору - его частота должна быть хотя бы в 10 раз больше частоты генерации. т.е. хотя бы 20 МГц. отсюда имеются некоторые сомнения в возможности применения мосфетов.

_________________
Щас, погуглю...


Вернуться наверх
 
Не в сети
 Заголовок сообщения: Re:
СообщениеДобавлено: Ср июл 03, 2019 12:45:00 
Родился

Зарегистрирован: Ср дек 25, 2013 22:54:54
Сообщений: 11
Рейтинг сообщения: 0
пугалку делал по статье с сайта. На мух нихрена ни действует (отловил в квартире пару весенних ранних экземпляров), но кошка просыпается и начинает громко пищать. По себе скажу, что проверяя предел слухового порога мог слышать 20 кГц с трудом, выше - уже нереально.

Выходит, Ретоны, Пчелки и другие - муть полная? Где же мне взять излучатель на 10 кВт, и откуда там взялся такой монстр (что за реактор?)

Поделитесь ссылками
Конструкцию магнитостриктора посмотреть бы или литературу какую нибудь почитать, пластины есть как практически собрать пакет с наименьшими мех работами.На феррите конструктив не предлагать низкая мех прочность.


Вернуться наверх
 
Не в сети
 Заголовок сообщения: Re: Ультразвуковой увлажнитель воздуха.
СообщениеДобавлено: Ср июл 03, 2019 13:31:23 
Друг Кота

Карма: 14
Рейтинг сообщений: 372
Зарегистрирован: Вс фев 15, 2009 01:04:58
Сообщений: 5066
Откуда: Kaluga
Рейтинг сообщения: 0
Если у вас есть пластины нужного сплава - то они уже нужной формы, ибо других не бывает. Литературы по УЗ море.


Вернуться наверх
 
Не в сети
 Заголовок сообщения: Re: Ультразвуковой увлажнитель воздуха.
СообщениеДобавлено: Сб мар 08, 2025 14:16:36 
Нашел транзистор. Понюхал.
Аватар пользователя

Карма: 1
Рейтинг сообщений: 12
Зарегистрирован: Пт сен 02, 2011 09:14:44
Сообщений: 164
Рейтинг сообщения: 0
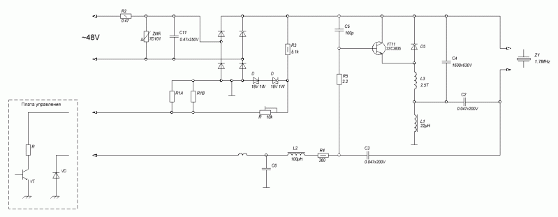
Здравствуйте! Есть такая схема. Как правильно настроить подстроечник?
Изображение


Вложения:
Генератор УЗ испарителя.GIF [13.91 KiB]
Скачиваний: 50
Вернуться наверх
 
Не в сети
 Заголовок сообщения: Re: Ультразвуковой увлажнитель воздуха.
СообщениеДобавлено: Сб мар 08, 2025 18:19:54 
Прорезались зубы
Аватар пользователя

Карма: 3
Рейтинг сообщений: 5
Зарегистрирован: Ср июл 16, 2014 12:40:03
Сообщений: 211
Рейтинг сообщения: 0
Здравствуйте! Есть такая схема. Как правильно настроить подстроечник?
Изображение

Ну наверно отверточкой


Вернуться наверх
 
Не в сети
 Заголовок сообщения: Re: Ультразвуковой увлажнитель воздуха.
СообщениеДобавлено: Вс мар 09, 2025 09:28:11 
Друг Кота
Аватар пользователя

Карма: 50
Рейтинг сообщений: 759
Зарегистрирован: Чт дек 29, 2005 00:18:30
Сообщений: 6568
Откуда: Москва
Рейтинг сообщения: 0
Через С3 там самовозбуждение на максимальной амплитуде. Как многие простые схемы с самовозбуждением достаточно критичны к номиналам конденсаторов и собственно пьезика. Под который расчитана.

_________________
Ничто так не укрепляет взаимное доверие, как 100% предоплата! Дмитрий, ex-RK3AOR.


Вернуться наверх
 
Не в сети
 Заголовок сообщения: Re: Ультразвуковой увлажнитель воздуха.
СообщениеДобавлено: Вс мар 09, 2025 09:58:28 
Поставщик валерьянки для Кота

Карма: 1
Рейтинг сообщений: 149
Зарегистрирован: Пт дек 03, 2010 10:52:25
Сообщений: 2164
Рейтинг сообщения: 0
интересно а если на пластине излучателя вырезать отдельный электрод возбуждать его по средствам обратной связи как бузере или схемах вызова старых кнопочных телефонах


Вернуться наверх
 
Показать сообщения за:  Сортировать по:  Вернуться наверх
Начать новую тему Ответить на тему  [ Сообщений: 160 ]     ... , , , , 8

Часовой пояс: UTC + 3 часа


Кто сейчас на форуме

Сейчас этот форум просматривают: нет зарегистрированных пользователей и гости: 22


Вы не можете начинать темы
Вы не можете отвечать на сообщения
Вы не можете редактировать свои сообщения
Вы не можете удалять свои сообщения
Вы не можете добавлять вложения

Найти:
Перейти:  


Powered by phpBB © 2000, 2002, 2005, 2007 phpBB Group
Русская поддержка phpBB
Extended by Karma MOD © 2007—2012 m157y
Extended by Topic Tags MOD © 2012 m157y