Например TDA7294

Форум РадиоКот • Просмотр темы - Спроектируем левитатор?
Форум РадиоКот
Здесь можно немножко помяукать :)

Текущее время: Ср ноя 05, 2025 17:46:31

Часовой пояс: UTC + 3 часа


ПРЯМО СЕЙЧАС:



Начать новую тему Ответить на тему  [ Сообщений: 1088 ]     ... , , , 54,  
Автор Сообщение
Не в сети
 Заголовок сообщения: Re: Спроектируем левитатор?
СообщениеДобавлено: Вт июн 11, 2019 07:31:07 
Сверлит текстолит когтями
Аватар пользователя

Карма: 18
Рейтинг сообщений: 158
Зарегистрирован: Вс мар 01, 2009 17:49:41
Сообщений: 1273
Откуда: Россия
Рейтинг сообщения: 0
Vladimir--555, это битая ссылка... :dont_know:

Добавлено after 2 minutes 5 seconds:
Самая стабильная, устойчивая и грузоподьемная схема из всех, рассмотренных на форуме-это схема, предложенная hector-ом. https://www.dropbox.com/sh/u87k03rubvp2 ... eW_va?dl=0

_________________
Ваше везение — в ваших руках: водите чёрную кошку на поводке.
Молчание не всегда означает согласие.


Вернуться наверх
 
Не в сети
 Заголовок сообщения: Re: Спроектируем левитатор?
СообщениеДобавлено: Вт июн 11, 2019 11:45:52 
Открыл глаза

Карма: 6
Рейтинг сообщений: 9
Зарегистрирован: Вт окт 02, 2012 20:46:35
Сообщений: 74
Рейтинг сообщения: 0
Неплохо!
Добавлю китайчатины:
https://www.dropbox.com/sh/u87k03rubvp2 ... eW_va?dl=0


Добавлено after 8 minutes 17 seconds:
Небольшое видео работы левитатора по схеме hector-а;
https://www.youtube.com/watch?v=3CQKOLb9iGY


Вернуться наверх
 
Не в сети
 Заголовок сообщения: Re: Спроектируем левитатор?
СообщениеДобавлено: Пн июл 01, 2019 15:19:49 
Встал на лапы
Аватар пользователя

Карма: 3
Рейтинг сообщений: 0
Зарегистрирован: Пт май 13, 2011 19:01:06
Сообщений: 116
Рейтинг сообщения: 0
Добрый день, не у кого нет плат с этого проекта в LAYOUT? Скиньте пожалуйста. :solder:

Неплохо!
Добавлю китайчатины:
https://www.dropbox.com/sh/u87k03rubvp2 ... eW_va?dl=0


Вернуться наверх
 
Не в сети
 Заголовок сообщения: Re: Спроектируем левитатор?
СообщениеДобавлено: Ср июл 10, 2019 18:37:15 
Встал на лапы
Аватар пользователя

Карма: 3
Рейтинг сообщений: 0
Зарегистрирован: Пт май 13, 2011 19:01:06
Сообщений: 116
Рейтинг сообщения: 0
Добрый день, подскажите можно ли в китайской схеме
Вложение:
LEVCHINA.jpg [147.57 KiB]
Скачиваний: 812

заменить выходные биполярные транзисторы на полевые как здесь?
Вложение:
lev.jpg [60.91 KiB]
Скачиваний: 978


Вернуться наверх
 
Эиком - электронные компоненты и радиодетали
Не в сети
 Заголовок сообщения: Re: Спроектируем левитатор?
СообщениеДобавлено: Пт июл 19, 2019 18:48:31 
Первый раз сказал Мяу!

Зарегистрирован: Ср янв 27, 2016 02:46:17
Сообщений: 36
Рейтинг сообщения: 0
Добрый день, подскажите можно ли в китайской схеме
Вложение:
Вложение LEVCHINA.jpg больше недоступно.

заменить выходные биполярные транзисторы на полевые как здесь?
Вложение:
Вложение lev.jpg больше недоступно.



это схема для этого левитатора?


Вложения:
liv23.PNG [150.08 KiB]
Скачиваний: 947
Вернуться наверх
 
Не в сети
 Заголовок сообщения: Re: Спроектируем левитатор?
СообщениеДобавлено: Пт июл 19, 2019 19:09:42 
Встал на лапы
Аватар пользователя

Карма: 3
Рейтинг сообщений: 0
Зарегистрирован: Пт май 13, 2011 19:01:06
Сообщений: 116
Рейтинг сообщения: 0
Да, только тот что у Вас на фото с другими датчиками холла.


Вернуться наверх
 
Не в сети
 Заголовок сообщения: Re: Спроектируем левитатор?
СообщениеДобавлено: Ср авг 07, 2019 15:06:23 
Родился

Зарегистрирован: Ср авг 07, 2019 14:16:18
Сообщений: 1
Рейтинг сообщения: 0
Добрый день,

Хочу купить китайский левитатор (sim18-80). Вот такой:

https://hcnt.en.alibaba.com/product/605 ... i.2.h9oJNI

Эта контора утверждает, что они - единственные, кто смог сделать высоту левитации 8 см. Это действительно так или они лукавят? Особенно с учетом того, что в видео показывают высоту только левитирующего магнита (без груза). А когда кладут груз (500 гр), то уже не замеряют высоту.

И еще я не могу понять, почему этот девайс так дорого стоит. Там действительно такие дорогие комплектующие или это просто маркетинг?


Вернуться наверх
 
Не в сети
 Заголовок сообщения: Re: Спроектируем левитатор?
СообщениеДобавлено: Вс авг 11, 2019 15:54:47 
Родился

Зарегистрирован: Чт апр 18, 2019 18:21:48
Сообщений: 6
Рейтинг сообщения: 0
1. Неодимовые магниты большого диаметра стоят дорого даже в Китае. Здесь их грубо на $200. Остальное (катушки, датчики, контроллер, драйвер, корпус, блок питания) еще $200. Итого по себестоимости $400. У нас на flystand.ru такое продают в разы дороже. Считаю $600 вполне приемлемо.

2. Грузоподъемность можно увеличить количеством кольцевых магнитов. Но соотношение доп.цена\доп.грамм не порадует.

3. Когда приедет, запостите фото. Интересно, какие датчики используют, и как они впихнули силовую часть в такую маленькую плату.


Вернуться наверх
 
Не в сети
 Заголовок сообщения: Re: Спроектируем левитатор?
СообщениеДобавлено: Пн авг 12, 2019 07:03:22 
Грызет канифоль
Аватар пользователя

Карма: 2
Рейтинг сообщений: 46
Зарегистрирован: Сб янв 23, 2016 10:30:29
Сообщений: 251
Рейтинг сообщения: 0
Интересно, какие датчики используют, и как они впихнули силовую часть в такую маленькую плату.

Ну так они (http://www.hcnt.cn/) двигаться вперёд. А на http://flystand.ru/ штампуют какое-то китайское, самое дешёвое поделие (судя по высоте подвеса). :wink:
http://www.levlight.com/levitation-globe/24_183.html
Фото начинки.


Вложения:
IMG_20180809_143935.jpg [240.43 KiB]
Скачиваний: 900
Вернуться наверх
 
Не в сети
 Заголовок сообщения: Re: Спроектируем левитатор?
СообщениеДобавлено: Вт авг 13, 2019 14:27:23 
Родился

Зарегистрирован: Вт авг 13, 2019 14:07:51
Сообщений: 1
Рейтинг сообщения: 0
Можете скинуть схемы и материал по сборке на левитрон hectora?


Вернуться наверх
 
Не в сети
 Заголовок сообщения: Re: Спроектируем левитатор?
СообщениеДобавлено: Пн окт 21, 2019 19:46:15 
Родился

Зарегистрирован: Чт апр 18, 2019 18:21:48
Сообщений: 6
Рейтинг сообщения: 0
Люди добрые, кто может прояснить, зачем нужны резисторы R4 и R31 в схеме от uussh 7-ю постами выше?
Из-за них же, по идее, будет уплывать средняя точка на выходе, а зачем?


Вернуться наверх
 
Не в сети
 Заголовок сообщения: Re: Спроектируем левитатор?
СообщениеДобавлено: Пт авг 28, 2020 19:06:10 
Родился

Зарегистрирован: Сб ноя 08, 2014 19:08:07
Сообщений: 5
Рейтинг сообщения: 0
На печатной плате "крокодила" две катушки не правильно разведены


Вернуться наверх
 
Не в сети
 Заголовок сообщения: Re: Спроектируем левитатор?
СообщениеДобавлено: Ср ноя 11, 2020 14:08:52 
Нашел транзистор. Понюхал.

Карма: 2
Рейтинг сообщений: 11
Зарегистрирован: Пн фев 08, 2016 22:46:08
Сообщений: 151
Рейтинг сообщения: 0
Обзор китайского левитатора со схемой.
Настройка двумя переменными резисторами.
https://m.habr.com/ru/post/485884/
По-моему, что то похожее выкладывал hector


Вернуться наверх
 
Не в сети
 Заголовок сообщения: Re: Спроектируем левитатор?
СообщениеДобавлено: Вт мар 08, 2022 11:01:25 
Встал на лапы
Аватар пользователя

Карма: 4
Рейтинг сообщений: 6
Зарегистрирован: Пн фев 22, 2010 21:00:12
Сообщений: 103
Рейтинг сообщения: 1
Вот моя новая конструкция по схеме crocodil: https://youtu.be/hOmAoPIF5qk


Вернуться наверх
 
Не в сети
 Заголовок сообщения: Re: Спроектируем левитатор?
СообщениеДобавлено: Чт мар 10, 2022 22:44:05 
Грызет канифоль
Аватар пользователя

Карма: 2
Рейтинг сообщений: 46
Зарегистрирован: Сб янв 23, 2016 10:30:29
Сообщений: 251
Рейтинг сообщения: 0
Оригинальная версия левитатора также работает автономно (несколько часов) от внутреннего аккумулятора - это видно из видео его работы.
Кроме того, уже как пару-тройку лет, есть версия этого-же левитатора, но, скажем так, более простая схемотехнически.
Как-нибудь при случае выложу..
:wink:


Вернуться наверх
 
Не в сети
 Заголовок сообщения: Re: Спроектируем левитатор?
СообщениеДобавлено: Пн мар 14, 2022 18:39:46 
Встал на лапы
Аватар пользователя

Карма: 4
Рейтинг сообщений: 6
Зарегистрирован: Пн фев 22, 2010 21:00:12
Сообщений: 103
Рейтинг сообщения: 0
Оригинальная версия левитатора также работает автономно (несколько часов) от внутреннего аккумулятора - это видно из видео его работы.
Кроме того, уже как пару-тройку лет, есть версия этого-же левитатора, но, скажем так, более простая схемотехнически.
Как-нибудь при случае выложу..
:wink:

Когда выложишь схему более простой конструкции?


Вернуться наверх
 
Не в сети
 Заголовок сообщения: Re: Спроектируем левитатор?
СообщениеДобавлено: Чт мар 24, 2022 14:20:05 
Первый раз сказал Мяу!

Зарегистрирован: Ср янв 27, 2016 02:46:17
Сообщений: 36
Рейтинг сообщения: 0
I found this, maybe it can help

http://electronoobs.com/eng_circuitos_tut33_2.php

It has the reversed engineered gerber as well


Вернуться наверх
 
Не в сети
 Заголовок сообщения: Re: Спроектируем левитатор?
СообщениеДобавлено: Чт мар 24, 2022 14:41:40 
Встал на лапы
Аватар пользователя

Карма: 4
Рейтинг сообщений: 6
Зарегистрирован: Пн фев 22, 2010 21:00:12
Сообщений: 103
Рейтинг сообщения: 0
I found this, maybe it can help

http://electronoobs.com/eng_circuitos_tut33_2.php

It has the reversed engineered gerber as well

Такой у меня есть,- заказывал набор из Китая: https://aliexpress.ru/item/400028928221 ... _id=272063


Вернуться наверх
 
Не в сети
 Заголовок сообщения: Re: Спроектируем левитатор?
СообщениеДобавлено: Чт дек 15, 2022 00:26:58 
Родился

Зарегистрирован: Пн ноя 11, 2013 15:30:41
Сообщений: 6
Рейтинг сообщения: 0
https://youtu.be/FIc-O54CIvI
Подвесной пошел...
Платформенный приготовится...


Вернуться наверх
 
Не в сети
 Заголовок сообщения: Re: Спроектируем левитатор?
СообщениеДобавлено: Сб мар 04, 2023 14:38:59 
Родился

Зарегистрирован: Сб мар 04, 2023 14:35:40
Сообщений: 2
Рейтинг сообщения: 0
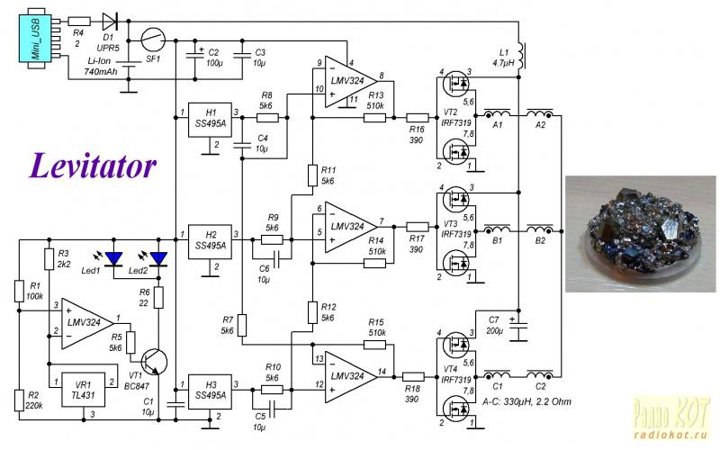
Подскажите, я правильно понял что этой схеме требуется двуполярное питание? https://radiokot.ru/circuit/analog/games/26/07.jpg
Об этом почему то не сказано, но иначе на выходе из ОУ будет всегда плюсовое питание, и будет всегда открываться только один транзистор из сдвоенного IRF7319.


Вернуться наверх
 
Показать сообщения за:  Сортировать по:  Вернуться наверх
Начать новую тему Ответить на тему  [ Сообщений: 1088 ]     ... , , , 54,  

Часовой пояс: UTC + 3 часа


Кто сейчас на форуме

Сейчас этот форум просматривают: нет зарегистрированных пользователей и гости: 36


Вы не можете начинать темы
Вы не можете отвечать на сообщения
Вы не можете редактировать свои сообщения
Вы не можете удалять свои сообщения
Вы не можете добавлять вложения

Найти:
Перейти:  


Powered by phpBB © 2000, 2002, 2005, 2007 phpBB Group
Русская поддержка phpBB
Extended by Karma MOD © 2007—2012 m157y
Extended by Topic Tags MOD © 2012 m157y