Например TDA7294

Форум РадиоКот • Просмотр темы - Передача AM/FM радиосигнала по сети 220 В
Форум РадиоКот
Здесь можно немножко помяукать :)

Текущее время: Вс ноя 30, 2025 23:49:58

Часовой пояс: UTC + 3 часа


ПРЯМО СЕЙЧАС:



Начать новую тему Ответить на тему  [ Сообщений: 14 ] 
Автор Сообщение
Не в сети
 Заголовок сообщения: Передача AM/FM радиосигнала по сети 220 В
СообщениеДобавлено: Сб фев 01, 2025 21:23:17 
Родился
Аватар пользователя

Зарегистрирован: Сб дек 14, 2024 03:24:55
Сообщений: 5
Откуда: Казань
Рейтинг сообщения: 0
Добрый вечер, коллеги! Появилась идея сделать интерком (читай телефон между комнатами). Проект скорее учебный, но и практического смысла не лишен: в своей комнате планирую сделать звукоизоляцию под студию: общаться сквозь толстый слой звукопоглощающего материала будет проблематично. Провести телефонный/ любой другой кабель возможности не имею.

Собственно, какие вопросы возникли на этапе разработки проекта:

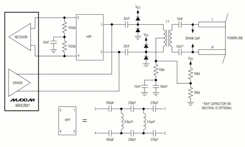
1. В интернете гуляет схема PowerLine адаптера. Как я понял, здесь конденсатор на 10 нФ на фазе отсекает все, что ниже определенной частоты и "выфильтрованный" сигнал отправляется на разделительный транс. Правильно ли я понимаю, что диоды здесь работают как простой детектор, после которого идет хай-пасс фильтр?
Изображение

2. Если я планирую передавать таким путем аналоговый сигнал, насколько далеко он может распространиться в пределах одной фазы в многоквартирном доме?
3. Будет ли сигнал от сети 220 наводить помехи в радиосвязь (то есть, буду ли я слышен через обычную рацию, скажем, CB диапазона, если захочу выставить какой-то из каналов в районе 27 кГЦ на передатчике?)
4. Правильно ли я понимаю, что для передачи сигнала по проводу мне потребуется ничтожно малая мощность излучателя (если его в данном случае можно так назвать)?

Помидорами прошу не забрасывать, я не радиотехник, а студент механической специальности...


Вернуться наверх
 
Не в сети
 Заголовок сообщения: Re: Передача AM/FM радиосигнала по сети 220 В
СообщениеДобавлено: Сб фев 01, 2025 23:14:29 
Нашел транзистор. Понюхал.
Аватар пользователя

Зарегистрирован: Пн сен 23, 2024 07:37:53
Сообщений: 169
Рейтинг сообщения: 0
Главная проблема у вас будет, где взять саму микросхему. Схема из даташита на неё.
1. Нет. Диоды выпрямительные, выпрямляют ток для питания самой схемы скорее всего.
2. Теоретически до трансформаторной будки, а практически мне самому интересно, может кто знает...
3. Если СВ это Си-Би то там 27 МЕГА а не КИЛО герц, а если эС-Вэ, то там от 300 килогерц. Скорее всего нет. Читайте датошит.
4. Да. Потому и помех в эфире не будет.

Даташит вот на всякий случай.


Вложения:
MAX2981.PDF [184.12 KiB]
Скачиваний: 42

_________________
У кошки четыре ноги - ввод, вывод, земля и питание. И хвост для перевода в высокоимпедансное состояние.


Последний раз редактировалось BorMot Сб фев 01, 2025 23:32:06, всего редактировалось 1 раз.
Вернуться наверх
 
Не в сети
 Заголовок сообщения: Re: Передача AM/FM радиосигнала по сети 220 В
СообщениеДобавлено: Сб фев 01, 2025 23:26:45 
Друг Кота
Аватар пользователя

Карма: 107
Рейтинг сообщений: 3801
Зарегистрирован: Пн фев 09, 2009 22:19:49
Сообщений: 24201
Откуда: Когда-то был прекрасный город для людей
Рейтинг сообщения: 0
Между соседними комнатами можно и просто примитивную радиосвязь организовать. Хотя бы на основе детских раций.

Ну а лучшее качество можно получить на паре FM модуляторов и паре любых FM приемниках.


Вернуться наверх
 
Не в сети
 Заголовок сообщения: Re: Передача AM/FM радиосигнала по сети 220 В
СообщениеДобавлено: Вс фев 02, 2025 00:32:01 
Нашел транзистор. Понюхал.
Аватар пользователя

Зарегистрирован: Пн сен 23, 2024 07:37:53
Сообщений: 169
Рейтинг сообщения: 0
Вот есть же тема, там почитайте...
viewtopic.php?f=3&t=4907

_________________
У кошки четыре ноги - ввод, вывод, земля и питание. И хвост для перевода в высокоимпедансное состояние.


Вернуться наверх
 
Эиком - электронные компоненты и радиодетали
Не в сети
 Заголовок сообщения: Re: Передача AM/FM радиосигнала по сети 220 В
СообщениеДобавлено: Вс фев 02, 2025 04:36:59 
Родился
Аватар пользователя

Зарегистрирован: Сб дек 14, 2024 03:24:55
Сообщений: 5
Откуда: Казань
Рейтинг сообщения: 0
27 МЕГА а не КИЛО герц



Да, Си-Би, спасибо большое, на автопилоте уже не ту приставку поставил. Мега, конечно)). По идее ведь в кабеле даже до электрощита уже может уложиться целая, если не несколько, длина волны. А значит, я просто сделал очень эффективную антенну, которая сквозь гипсокартонную оплетку стен будет излучать во все стороны, засоряя эфир для всех, кто работает в этом диапазоне. С LPD и PMR уже легче, из-за характера распространения более коротких волн я, может, и не создам серьезных проблем, но слушать мои "домашние" переговоры и ржать будет, наверное, вся округа... Такое себе))

За даташит большое спасибо! Даже не задумывался, что там настолько комплексная схема... Думал, просто детектор и модулятор....

Добавлено after 10 minutes 6 seconds:
Между соседними комнатами можно и просто примитивную радиосвязь организовать. Хотя бы на основе детских раций.


Да, это самый адекватный вариант. У самого валяются дома две бытовые 16-каналки диапазона PMR-446. Но моя идея немного в другом. Планирую дальше развивать систему, как хоббийный/учебный проект. Хочу реализовать импульсный набор (например, ардуинка на стороне приемника слушает эфир и вылавливает в нем ожидаемую последовательность импульсов). Так можно будет вызывать определенные терминалы (например, послал из своей комнаты 7 импульсов - терминал на кухне понял, что обращаются к нему и включил прием сигнала).

Можно пойти еще круче: кодировать сигнал в соответствии с определенными функциями преобразований. Так хоть конфиденциальность обеспечим.

А вот по поводу помех - проблема действительно серьезная. Уже неоднократно писали, что powerline модемы убивают УКВ эфир на определенных несущих частотах. Будем пытаться подбирать мощность передатчика.

В любом случае, много нового и интересного узнаю: возможно даже регулируемый усилитель ВЧ смогу посчитать (что вряд ли, но попробуем)


Вернуться наверх
 
Не в сети
 Заголовок сообщения: Re: Передача AM/FM радиосигнала по сети 220 В
СообщениеДобавлено: Вс фев 02, 2025 07:52:26 
Вымогатель припоя
Аватар пользователя

Карма: 4
Рейтинг сообщений: 22
Зарегистрирован: Чт мар 05, 2009 05:31:16
Сообщений: 622
Откуда: г. Кемерово
Рейтинг сообщения: 0
Протокол X-10 изобретается заново ? )


Вернуться наверх
 
Не в сети
 Заголовок сообщения: Re: Передача AM/FM радиосигнала по сети 220 В
СообщениеДобавлено: Вс фев 02, 2025 08:06:31 
Друг Кота
Аватар пользователя

Карма: 107
Рейтинг сообщений: 3801
Зарегистрирован: Пн фев 09, 2009 22:19:49
Сообщений: 24201
Откуда: Когда-то был прекрасный город для людей
Рейтинг сообщения: 0
Ну так ради Хочется и Эвересты покоряют...


Вернуться наверх
 
Не в сети
 Заголовок сообщения: Re: Передача AM/FM радиосигнала по сети 220 В
СообщениеДобавлено: Вс фев 02, 2025 11:08:47 
Нашел транзистор. Понюхал.
Аватар пользователя

Зарегистрирован: Пн сен 23, 2024 07:37:53
Сообщений: 169
Рейтинг сообщения: 0
Есть же готовые решения...
Насчет помех в эфире, из моего личного опыта: деревенский дом, древний приемник УКВ-СВ АМ, запитан от сети через самодельный трансформаторный БП. При включении в сеть хотя бы одного современного импульсного БП сплошные помехи. Приходилось их все отключать. Но соседям-то не прикажешь. Так вот от них помехи не доходили вообще.
ИБП сетодиодной ленты наводил помехи в простой СиБи 27 мГц рации уже с батарейным питанием ("писк"). Но "радиус поражения" у всего этого хозяйства совсем небольшой, одно домовладение.


Вернуться наверх
 
Не в сети
 Заголовок сообщения: Re: Передача AM/FM радиосигнала по сети 220 В
СообщениеДобавлено: Вс фев 02, 2025 13:45:24 
Друг Кота
Аватар пользователя

Карма: 96
Рейтинг сообщений: 1493
Зарегистрирован: Вт мар 16, 2010 22:02:27
Сообщений: 15277
Откуда: ДОНЕЦК
Рейтинг сообщения: 0
Ежли хочется чего-то разнообразного... Можно и ультразвуком побаловаться...
По крайней мере током не екнет...
:roll:


Вернуться наверх
 
Не в сети
 Заголовок сообщения: Re: Передача AM/FM радиосигнала по сети 220 В
СообщениеДобавлено: Вс фев 02, 2025 17:31:44 
Друг Кота
Аватар пользователя

Карма: 139
Рейтинг сообщений: 2918
Зарегистрирован: Чт янв 10, 2008 22:01:02
Сообщений: 24587
Откуда: Московская область, Фрязино
Рейтинг сообщения: 0
Можно и ультразвуком побаловаться...

Классическая задача на индукционную передачу сигнала. Две катушки на ферритовых полусердечниках с двух сторон стены. Можно через стекло окна.


Вернуться наверх
 
Не в сети
 Заголовок сообщения: Re: Передача AM/FM радиосигнала по сети 220 В
СообщениеДобавлено: Вс фев 02, 2025 18:32:27 
Друг Кота
Аватар пользователя

Карма: 96
Рейтинг сообщений: 1493
Зарегистрирован: Вт мар 16, 2010 22:02:27
Сообщений: 15277
Откуда: ДОНЕЦК
Рейтинг сообщения: 0
У kiplasokol желание влезть в 220...
:cry:
А катушка на стену (в параллель /вместо динамика радиоприемника/УНЧ) и махонький НЧ приемничек на нескольких КТ315 еще в 80-х как игрушка продавался.
8)


Вернуться наверх
 
Не в сети
 Заголовок сообщения: Re: Передача AM/FM радиосигнала по сети 220 В
СообщениеДобавлено: Вс фев 02, 2025 18:43:30 
Друг Кота
Аватар пользователя

Карма: 139
Рейтинг сообщений: 2918
Зарегистрирован: Чт янв 10, 2008 22:01:02
Сообщений: 24587
Откуда: Московская область, Фрязино
Рейтинг сообщения: 0
А катушка на стену (в параллель /вместо динамика радиоприемника/УНЧ) и махонький НЧ приемничек

Ну для компактности все таки лучше закинуть модуляцию на 0,5...1 МГц.


Вернуться наверх
 
Не в сети
 Заголовок сообщения: Re: Передача AM/FM радиосигнала по сети 220 В
СообщениеДобавлено: Вс фев 16, 2025 05:24:03 
Открыл глаза

Зарегистрирован: Вс апр 16, 2023 04:50:23
Сообщений: 76
Рейтинг сообщения: 0
я так предполагаю чтоб передавать по сети 220 нужно как минимум на каждый потребитель установить фильтр. как правило при прозвонки проводки в стене существует кабельные тестеры, включая его, можно определить проводку до ближайшего потребителя. включив генератор и определить всю проводку в квартире не получится.


Вернуться наверх
 
Не в сети
 Заголовок сообщения: Re: Передача AM/FM радиосигнала по сети 220 В
СообщениеДобавлено: Вс фев 16, 2025 14:06:42 
Грызет канифоль

Карма: 4
Рейтинг сообщений: 40
Зарегистрирован: Ср сен 30, 2015 14:43:36
Сообщений: 259
Откуда: Подмосковье
Рейтинг сообщения: 0
Лет 30 назад проверяли промышленный ППК (прибор приёмно-контрольный) на работоспособность в пределах одного здания при сертификации. Работал нормально, правда время реакции на событие было до 60 секунд и в инструкции была указана нормальная работа ППК с объектовыми приборами только в сети одного силового трансформатора силового щита.


Вернуться наверх
 
Показать сообщения за:  Сортировать по:  Вернуться наверх
Начать новую тему Ответить на тему  [ Сообщений: 14 ] 

Часовой пояс: UTC + 3 часа


Кто сейчас на форуме

Сейчас этот форум просматривают: нет зарегистрированных пользователей и гости: 44


Вы не можете начинать темы
Вы не можете отвечать на сообщения
Вы не можете редактировать свои сообщения
Вы не можете удалять свои сообщения
Вы не можете добавлять вложения

Найти:
Перейти:  


Powered by phpBB © 2000, 2002, 2005, 2007 phpBB Group
Русская поддержка phpBB
Extended by Karma MOD © 2007—2012 m157y
Extended by Topic Tags MOD © 2012 m157y