Например TDA7294

Форум РадиоКот • Просмотр темы - Объясните по китайскому передатчику czh-5c
Форум РадиоКот
Здесь можно немножко помяукать :)

Текущее время: Вт мар 10, 2026 22:19:56

Часовой пояс: UTC + 3 часа


ПРЯМО СЕЙЧАС:



Начать новую тему Ответить на тему  [ Сообщений: 45 ]  1, ,  
Автор Сообщение
 Заголовок сообщения: Объясните по китайскому передатчику czh-5c
СообщениеДобавлено: Чт июл 11, 2013 20:51:39 
Открыл глаза

Зарегистрирован: Пн янв 17, 2011 08:54:55
Сообщений: 43
Откуда: Юрюзань
Рейтинг сообщения: 0
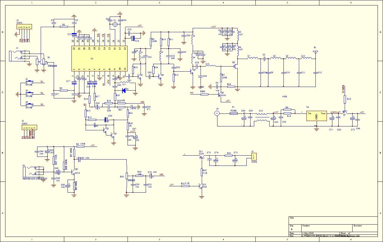
вообщем Коты, выручайте. купил на алиэкспресс себе "CZE-7C 7W stereo PLL FM transmitter" по нашему это передатчик, на 7 Вт, внутри увидел схему от "czh-5c" и оконечник на полевике (фото ниже)
но речь о другом. кое как нашёл от него схему. всё строится на одной микрухе как я понял. и вот с ней хочу сделать одну вещь, а именно перевести данный передатчик в моно режим. вот подскажите, можно или нет? или это всё "полная китайщина" на один раз?
сразу скажу зачем именно "моно" нужно. режим "стерео" фонит, особенно после суток прогрева, скажем так. т.е несущая вообще шумит всячески, причём фон именно от генератора "пилот-тона". я вот полазил по сети, вроде как лечится отключением кварца? он на схеме есть.

передатчик
Вложение:
7W-stereo-PLL-FM-transmitter-broadcast-radio-station.jpg [39.42 KiB]
Скачиваний: 2256


схема
Вложение:
5W-CZH-5C-FM-Transmitter-English-Manual.jpg [129.47 KiB]
Скачиваний: 2814


Оконечник RD06HVF1

_________________
Всё кроме нас.
Сильнее в сотни раз.


Вернуться наверх
 
 Заголовок сообщения: Re: Объясните по китайскому передатчику czh-5c
СообщениеДобавлено: Пт июл 12, 2013 02:26:23 
Прорезались зубы

Зарегистрирован: Ср фев 27, 2013 22:27:00
Сообщений: 249
Откуда: Россия, ЮФО.
Рейтинг сообщения: 0
Уточните, что по вашему "фонит"? Это фон переменного тока (гудение) или навязчивое шипение вроде белого шума? А может это тактовые щелчки заметные только в тишине?
Предположить, что не передатчик прогревается, а блок питания едва тянет нагрузку. Перегревается и начинает фонить - плывёт напряжение питания. Какой блок питания? Импульсный или трансформаторный. Когда устройство работает сутками и неделями необходим хороший источник с большим запасом по току. И желательно трансформаторный. 7 Вт это наверное свыше 2 Ампер ток.
Какие используется антенна и кабель на передачу? Согласование, КСВ и прочее по антенно-фидерному устройству в порядке? Может выходному каскаду тяжело работать с вашей антенной?
Или согласование настолько неважное, что помеха идёт на звуковые провода?
Ещё причиной фона могут быть некачественные в плане экрана звуковые провода. Важна хорошая экранировка. Иногда полезно ферритовые колечки у разъёмов.
Разница потенциалов корпуса источника звука (компьютер?) и корпуса передатчика тоже играет немаловажную роль.
Не ломайте передатчик, найдите причину фона.


Вернуться наверх
 
 Заголовок сообщения: Re: Объясните по китайскому передатчику czh-5c
СообщениеДобавлено: Пт июл 12, 2013 09:53:45 
Открыл глаза

Зарегистрирован: Пн янв 17, 2011 08:54:55
Сообщений: 43
Откуда: Юрюзань
Рейтинг сообщения: 0
LML, спасибо за скорый ответ!
нет конечно, ломать не собираюсь, слишком долго хотел данный передатчик. начнём по порядку.
фонит..блин..ну как объяснить.. наверно всё же "навязчивое шипение". хотя причину может и скажете из того что напишу ниже.
блок питания я взял компьютерный, хоть и старенький но рабочий полностью. под нагрузкой напряжение 12.5 В, ток потребляет около 2 А в максималке. не думаю что из за него. хоте..немного смущают Ваши слова, что лучше бы трансформаторный. а объясните почему? не проблема, купим трансформаторный)
антенна и кабель. кабель (не пинайте сильно) идёт обычная телевизионная RG-6U, центральная жила стальная (обмеднёная, оплётка хрен знает из чего). антенна самодельный диполь. вот я тоже на него грешу. жду в ближайшие дни прибор должны дать, возможно она настроенна на другую частоту, отсуда и фоны.
в остальном.. звук вообще отсоединяю и этот "мусор звуковой" всё равно есть. вообщем наверно будет проще сделать Вам запись и выложить её сюда. в ближайшие дни это сделаю.

файлы в формате ogg
Записанное аудио 12-июл-2013 09-21-44.ogg
Записанное аудио 12-июл-2013 09-26-35.ogg

_________________
Всё кроме нас.
Сильнее в сотни раз.


Вернуться наверх
 
 Заголовок сообщения: Re: Объясните по китайскому передатчику czh-5c
СообщениеДобавлено: Сб июл 13, 2013 23:30:36 
Прорезались зубы

Зарегистрирован: Ср фев 27, 2013 22:27:00
Сообщений: 249
Откуда: Россия, ЮФО.
Рейтинг сообщения: 0
Да, помеха напоминает работу от импульсного блока питания среднего качества. В них не ставят фильтрацию по входу и выходу, экономят, так как для функционирования компьютера это не нужно. Но любители радиосвязи и звукозаписи всегда применяют качественные блоки питания для компьютера. И разумеется качественное питание для внешних устройств.

Советую взять стандартный хорошо заряженный аккумулятор 12 Вольт 7 А.ч из блока бесперебойного питания. Час поработать от него. Если сигнал станет чистым, то проблема именно в питании. Не поленитесь собрать или купить хороший трансформаторный блок питания с запасом по току в 2 раза.

Кабель нужен хороший, с плотной паяемой оплёткой и фольгой под ней.
Волновое сопротивление кабеля должно соответствовать выходу передатчика и антенне. Обычно 50 ом. Антенну посоветую не вертикальный диполь, а Харченко. Смотрите вложение. Сумма сторон каждого квадрата считается по формуле 300/частоту в МГц. То есть для 100 МГц получится 3 метра, каждая сторона одного квадрата по 0,75 метра.
Эта антенна не требует настройки при расчёте на рабочую частоту. Делать её из тонкого дюралевого уголка без рефлектора и устанавливать на крестообразном основании из пластиковых полностью диэлектрических труб.


Вложения:
Harchenko_FM.JPG [13.19 KiB]
Скачиваний: 1423
Вернуться наверх
 
Эиком - электронные компоненты и радиодетали
 Заголовок сообщения: Re: Объясните по китайскому передатчику czh-5c
СообщениеДобавлено: Пн июл 15, 2013 11:45:35 
Открыл глаза

Зарегистрирован: Пн янв 17, 2011 08:54:55
Сообщений: 43
Откуда: Юрюзань
Рейтинг сообщения: 0
LML, спасибо Вам большое! :)) буду в эти дни пробовать от автомобильного аккумулятора. буду надеяться что дело в нём)
кабель придётся поискать, как я понимаю желательно медный.. а вот антенна Харченко. она случаем не направленная? хотя судя по всему нет. в любом случае, скоро надо будет снова садиться :solder: ))

_________________
Всё кроме нас.
Сильнее в сотни раз.


Вернуться наверх
 
 Заголовок сообщения: Re: Объясните по китайскому передатчику czh-5c
СообщениеДобавлено: Пн июл 15, 2013 22:37:36 
Прорезались зубы

Зарегистрирован: Ср фев 27, 2013 22:27:00
Сообщений: 249
Откуда: Россия, ЮФО.
Рейтинг сообщения: 0
Антенна Харченко, когда её делают без рефлектора (отражателя) работает в две стороны (перпендикулярно полотну) в 2 раза эффективнее вертикального диполя. И по краям так же, как вертикальный диполь. Но основным достоинством является то, что она хорошо согласуется с 50 ом кабелем без дополнительных согласований и выполненная по формуле не требует настройки. Сигнал лучше проходит арматуру в железобетоне. Можно сделать из круглых обручей с длиной окружности каждого = длине волны, то есть 3 метра. Даже немного эффективнее.

Кабель с медной или посеребренной паяемой оплёткой то, что нужно. Фольга там может быть и алюминиевая под оплёткой.

Давно пора попробовать нормальный источник питания. Хотя и компьютерный блок питания можно до ума довести с помощью дополнительных дросселей и конденсаторов. Ещё советую качественно заземлить корпуса всех устройств.


Вернуться наверх
 
 Заголовок сообщения: Re: Объясните по китайскому передатчику czh-5c
СообщениеДобавлено: Пн июл 15, 2013 22:50:48 
Сверлит текстолит когтями
Аватар пользователя

Карма: 16
Рейтинг сообщений: 62
Зарегистрирован: Сб апр 21, 2007 10:40:53
Сообщений: 1292
Рейтинг сообщения: 0
Плохо Харченко на передачу работает. Об этом много написано, да и сам Харченко не рекомендовал её для передачи и использовать только для приема.
Вот можно и на CQ НАМ почитать.

Изображение


Вложения:
1 (Средний).GIF [28.64 KiB]
Скачиваний: 6740
Вернуться наверх
 
 Заголовок сообщения: Re: Объясните по китайскому передатчику czh-5c
СообщениеДобавлено: Вт июл 16, 2013 20:23:20 
Открыл глаза

Зарегистрирован: Пн янв 17, 2011 08:54:55
Сообщений: 43
Откуда: Юрюзань
Рейтинг сообщения: 0
причём странность то в чём.. передатчик включишь, час-два работает нормально, потом шуметь начинает..
но дело в другом.. может я ине прав но всё же.. передатчик расчитан на 50 Ом, антенна диполь тоже.. а кабель то на 75. может ещё в этом дело?
пока к сожалению так и не попробовал на другом источнике питания, работаю.. но и не включаю лишний раз.

_________________
Всё кроме нас.
Сильнее в сотни раз.


Вернуться наверх
 
 Заголовок сообщения: Re: Объясните по китайскому передатчику czh-5c
СообщениеДобавлено: Вт июл 16, 2013 20:37:25 
Мудрый кот
Аватар пользователя

Карма: 14
Рейтинг сообщений: 230
Зарегистрирован: Пн янв 12, 2009 01:59:20
Сообщений: 1815
Откуда: Россия.
Рейтинг сообщения: 0
kirushen писал(а):
передатчик включишь, час-два работает нормально, потом шуметь начинает
Ну так явно что то греется и у чего то уходят параметры.
Мы же отсюда проверить это не можем.
Параметры кварцевого генератора не проверяли? Частота у него не уходит?
А возможно еще что.
Там есть еще какие формирующие схемы и балансировки?


Вернуться наверх
 
 Заголовок сообщения: Re: Объясните по китайскому передатчику czh-5c
СообщениеДобавлено: Ср июл 17, 2013 20:57:27 
Открыл глаза

Зарегистрирован: Пн янв 17, 2011 08:54:55
Сообщений: 43
Откуда: Юрюзань
Рейтинг сообщения: 0
SERJ писал(а):
kirushen писал(а):
передатчик включишь, час-два работает нормально, потом шуметь начинает

Там есть еще какие формирующие схемы и балансировки?


думаю что нет.. по большому счёту, как я понял, обычный FMмодулятор с усилком. ну сделан по другому просто. вообщем пока не попробую от аккумулятора так и не станет ясно. завтра должны дать аккум, там и посмотрим..)

_________________
Всё кроме нас.
Сильнее в сотни раз.


Вернуться наверх
 
 Заголовок сообщения: Re: Объясните по китайскому передатчику czh-5c
СообщениеДобавлено: Сб июл 20, 2013 10:51:17 
Друг Кота

Карма: 13
Рейтинг сообщений: 81
Зарегистрирован: Чт сен 20, 2007 14:08:00
Сообщений: 13796
Рейтинг сообщения: 0
у этой мс плохой стереокодер и она не предназначена для высококачественной передачи
по сути ты купил хлам, ибо сейчас силабс делает неплохой передатчик вместе с кодером и вроде бы даже рдс
тут на коте в статьях где-то даже была схема и на вртп тоже есть тема

шипит от ухода частоты кварца самого кодера

_________________
тематические ответы только в форуме, в приват не пишите


Вернуться наверх
 
 Заголовок сообщения: Re: Объясните по китайскому передатчику czh-5c
СообщениеДобавлено: Вс июл 21, 2013 19:23:04 
Открыл глаза

Зарегистрирован: Пн янв 17, 2011 08:54:55
Сообщений: 43
Откуда: Юрюзань
Рейтинг сообщения: 0
kalobyte писал(а):
у этой мс плохой стереокодер и она не предназначена для высококачественной передачи
по сути ты купил хлам, ибо сейчас силабс делает неплохой передатчик вместе с кодером и вроде бы даже рдс
тут на коте в статьях где-то даже была схема и на вртп тоже есть тема

шипит от ухода частоты кварца самого кодера


да я и сам признаюсь и знаю, что это хлам)))
к слову, пробовал и от автономного источника питания и от другого БП, шумы всё те же. буду мириться, что поделать.


Вам нужно прочитать Правила форума.
viewtopic.php?f=19&t=6538
Нарушение Правил форума п. 2.7

aen


Вернуться наверх
 
 Заголовок сообщения: Re: Объясните по китайскому передатчику czh-5c
СообщениеДобавлено: Пн май 11, 2015 21:41:35 
Родился

Зарегистрирован: Сб май 28, 2011 23:12:19
Сообщений: 9
Рейтинг сообщения: 0
Купили такой же передатчик CZE-7C работает сутками и не греется блок ипульсный от регистратора на 5а. кабель 50ом антена вертикальный диаполь расчитаная на 102.5мгц . покрывает весь поселок 5 км и деревня до 20км. сигнал чистый берем с тарелки. от радиостанции . сигнал получается лучше других радиостанций. гармоник нет.помех не делает.!!!! им доволен.


Вернуться наверх
 
 Заголовок сообщения: Re: Объясните по китайскому передатчику czh-5c
СообщениеДобавлено: Вс май 17, 2015 22:06:33 
Родился

Зарегистрирован: Вс май 17, 2015 22:05:11
Сообщений: 1
Рейтинг сообщения: 0
Включаю в этот передатчик в гнездо Audio свой Ipod classic и он перегружаеться. Китайский MP3-плеер ведет себя так же. Кто подскажет, как быть? Микрофонный вход работает ОК...


Вернуться наверх
 
 Заголовок сообщения: Re: Объясните по китайскому передатчику czh-5c
СообщениеДобавлено: Сб июн 20, 2015 23:47:46 
Родился

Карма: -10
Рейтинг сообщений: -14
Зарегистрирован: Сб июн 20, 2015 23:44:28
Сообщений: 8
Откуда: Питер
Рейтинг сообщения: -2
Подскажите, можно ли переделать, чтоб переключалось, в место 1ват, на вата 2-3


Вернуться наверх
 
 Заголовок сообщения: Re: Объясните по китайскому передатчику czh-5c
СообщениеДобавлено: Чт авг 10, 2017 17:38:48 
Открыл глаза

Зарегистрирован: Сб фев 25, 2017 13:33:23
Сообщений: 53
Рейтинг сообщения: 0
вообщем купил я этот st7 проработал он не долго антенна диполь лупил хорошо, был рад.

теперь он более 500 м не усиливает что произошло кто в курсе?


Вернуться наверх
 
 Заголовок сообщения: Re: Объясните по китайскому передатчику czh-5c
СообщениеДобавлено: Чт авг 10, 2017 19:03:40 
Друг Кота
Аватар пользователя

Карма: 72
Рейтинг сообщений: 1165
Зарегистрирован: Чт ноя 20, 2008 04:20:48
Сообщений: 8107
Откуда: КурскЪ
Рейтинг сообщения: 0
Полевик или статикой убило или значение КСВ было в кабеле высокое было-полевику хана.
Смотри выходной каскад передатчика,кабель и антенну.

_________________
Принимаю вас 595+40db на уровне шумов на кухонный приёмник,антенна наружка-магнитная катушка..работает "Акация",вот такая информация.Роман.73!!!
"50 КСВ 075", UA3112SWL
Изображение


Вернуться наверх
 
 Заголовок сообщения: Re: Объясните по китайскому передатчику czh-5c
СообщениеДобавлено: Чт авг 10, 2017 19:05:38 
Потрогал лапой паяльник
Аватар пользователя

Карма: 12
Рейтинг сообщений: 169
Зарегистрирован: Ср сен 21, 2016 17:21:32
Сообщений: 353
Откуда: Россия
Рейтинг сообщения: 0
Но все равно, сначала питание проверить непосредственно на выходном транзисторе.

_________________
Подпись пока не придумал.


Вернуться наверх
 
 Заголовок сообщения: Re: Объясните по китайскому передатчику czh-5c
СообщениеДобавлено: Чт авг 10, 2017 22:23:59 
Открыл глаза

Зарегистрирован: Сб фев 25, 2017 13:33:23
Сообщений: 53
Рейтинг сообщения: 0
Полевик это мицубиси он? Но если бы он здох передатчик бы не работал. Разве не так. В режиме L потребляет 0.31Ампер в Н - 0.25Ампер. К передатчику вообще телескопичка прилагалась. Собрал 1/4 вибратор как положено. Как питание проверить? Какое должно быть то?

Добавлено after 4 minutes:
RD06HVF1 вот эта гадость жахнула думаете. Раньше и БП грелась и радиатор горячий. Теперь холодное!!!

Добавлено after 1 minute 14 seconds:
Кабель и антенна всё четко!


Вернуться наверх
 
 Заголовок сообщения: Re: Объясните по китайскому передатчику czh-5c
СообщениеДобавлено: Пт авг 11, 2017 00:31:05 
Друг Кота
Аватар пользователя

Карма: 72
Рейтинг сообщений: 1165
Зарегистрирован: Чт ноя 20, 2008 04:20:48
Сообщений: 8107
Откуда: КурскЪ
Рейтинг сообщения: 0
И будет работать но с пониженной мощностью.Предыдущий каскад работает же.Через паразитные ёмкости убитого транза вч сигнал пролезает на выход.

Собрал 1/4 вибратор как положено.
А должен быть диполь в полволны длинной с учётом коэфф укорочения и с запиткой в центре кабелем 50ом.
Изображение

_________________
Принимаю вас 595+40db на уровне шумов на кухонный приёмник,антенна наружка-магнитная катушка..работает "Акация",вот такая информация.Роман.73!!!
"50 КСВ 075", UA3112SWL
Изображение


Вернуться наверх
 
Показать сообщения за:  Сортировать по:  Вернуться наверх
Начать новую тему Ответить на тему  [ Сообщений: 45 ]  1, ,  

Часовой пояс: UTC + 3 часа


Вы не можете начинать темы
Вы не можете отвечать на сообщения
Вы не можете редактировать свои сообщения
Вы не можете удалять свои сообщения
Вы не можете добавлять вложения

Найти:
Перейти:  


Powered by phpBB © 2000, 2002, 2005, 2007 phpBB Group
Русская поддержка phpBB
Extended by Karma MOD © 2007—2012 m157y
Extended by Topic Tags MOD © 2012 m157y