Например TDA7294

Форум РадиоКот • Просмотр темы - Вопрос по смесителю на К500ЛМ109 и К590КН8
Форум РадиоКот
Здесь можно немножко помяукать :)

Текущее время: Ср мар 25, 2026 06:38:53

Часовой пояс: UTC + 3 часа


ПРЯМО СЕЙЧАС:



Начать новую тему Ответить на тему  [ Сообщений: 20 ] 
Автор Сообщение
 Заголовок сообщения: Вопрос по смесителю на К500ЛМ109 и К590КН8
СообщениеДобавлено: Вт мар 17, 2026 19:22:10 
Открыл глаза

Зарегистрирован: Вт фев 16, 2016 01:08:12
Сообщений: 62
Откуда: Москва
Рейтинг сообщения: 0
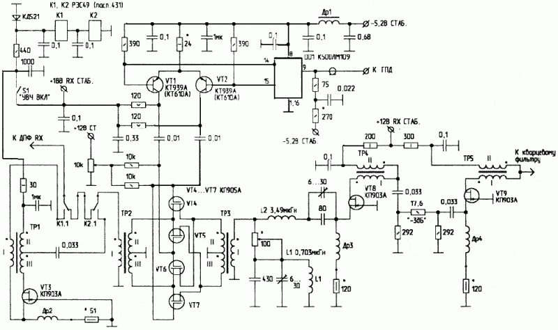
Уважаемые коты, есть мысль улучшить работу приемника ИШИМ 003. А точнее собрать новый смеситель по аналогии с тем, что применяются в трансиверах. Увидел такую модернизацию смесителя:
Изображение

У меня нет ADG774, но есть все микросхемы и транзисторы для аналогичной схемы, применяемой в трансиверах Дроздова и тд.
Только вместо отдельных полевиков буду ставить К590КН8
Изображение

Но возникло несколько вопросов. Первый - никак не пойму, можно ли на вход ЛМ109 подавать синус? Попадалось сообщение, что там должен быть меандр.


Вернуться наверх
 
 Заголовок сообщения: Re: Вопрос по смесителю на К500ЛМ109 и К590КН8
СообщениеДобавлено: Вт мар 17, 2026 20:26:08 
Друг Кота
Аватар пользователя

Карма: 26
Рейтинг сообщений: 839
Зарегистрирован: Сб янв 28, 2006 22:47:24
Сообщений: 6053
Рейтинг сообщения: 0
Этот смеситель точно лучше диодного, при том что на входе УВЧ на обычных маломощных полевиках? Как он улучшит работу Ишим-003?

_________________
Астролябия-сама меряет, было бы что мерять!!!


Вернуться наверх
 
 Заголовок сообщения: Re: Вопрос по смесителю на К500ЛМ109 и К590КН8
СообщениеДобавлено: Ср мар 18, 2026 09:33:43 
Открыл глаза

Зарегистрирован: Вт фев 16, 2016 01:08:12
Сообщений: 62
Откуда: Москва
Рейтинг сообщения: 0
Везде пишут, что смеситель на ключах значительно превосходит диодный по динамическому диапазону. Вроде как шумов будет меньше. Я привел схему переделки на ADG774, ее же не просто так сделали.


Вернуться наверх
 
 Заголовок сообщения: Re: Вопрос по смесителю на К500ЛМ109 и К590КН8
СообщениеДобавлено: Ср мар 18, 2026 09:50:08 
Друг Кота
Аватар пользователя

Карма: 59
Рейтинг сообщений: 705
Зарегистрирован: Вт сен 25, 2012 23:13:41
Сообщений: 6019
Откуда: г.Дзержинск Нижегородской обл.
Рейтинг сообщения: 0
...есть мысль улучшить работу приемника ИШИМ 003.
Это очень плохая мысль. ИШИМ 003 не предназначен для переделок и ремонтов. В его основе модульная конструкция, но производитель "сэкономил" на разъёмах и модули запаяны в кросс-плату намертво. Демонтаж осложняется тем, что любой перегрев чреват отвалом дорожек от гетинакса - тоже, суки, сэкономили!!! Про потёкшие ЖК-дисплеи вообще молчу.
Короче, кроме как в качестве музейного экспоната ИШИМ 003 использовать никак не получится. :(

_________________
Спасение утопающих дело рук самих утопающих.


Вернуться наверх
 
Эиком - электронные компоненты и радиодетали
 Заголовок сообщения: Re: Вопрос по смесителю на К500ЛМ109 и К590КН8
СообщениеДобавлено: Ср мар 18, 2026 12:36:27 
Открыл глаза

Зарегистрирован: Вт фев 16, 2016 01:08:12
Сообщений: 62
Откуда: Москва
Рейтинг сообщения: 0
Мне ИШИМ нужен для прослушивания хулиганов на 3,1 Мгц. Его часто используют для этого. Все гетинаксовые платы я уже выпаял, кондеры заменил, улучшения провел. Остался только смеситель. Поэтому мне уже не страшны отвал дорожек и тд. Жк дисплей норм.


Вернуться наверх
 
 Заголовок сообщения: Re: Вопрос по смесителю на К500ЛМ109 и К590КН8
СообщениеДобавлено: Ср мар 18, 2026 13:03:02 
Друг Кота
Аватар пользователя

Карма: 4
Рейтинг сообщений: 342
Зарегистрирован: Ср мар 31, 2010 09:33:22
Сообщений: 4974
Откуда: Владивосток
Рейтинг сообщения: 0
Цитата:
для прослушивания хулиганов на 3,1 Мгц.

Бери для этого sdr HackRF One
И для автономной работы с ним Portapack H2

_________________
«Когда у общества нет цветовой дифференциации штанов, то нет цели!»

- Позвольте-с вас спросить, почему от вас так отвратительно пахнет?
- Ну, что ж, пахнет... известно. По специальности. Вчера котов душили, душили. (с)


Вернуться наверх
 
 Заголовок сообщения: Re: Вопрос по смесителю на К500ЛМ109 и К590КН8
СообщениеДобавлено: Ср мар 18, 2026 15:28:47 
Друг Кота
Аватар пользователя

Карма: 59
Рейтинг сообщений: 705
Зарегистрирован: Вт сен 25, 2012 23:13:41
Сообщений: 6019
Откуда: г.Дзержинск Нижегородской обл.
Рейтинг сообщения: 0
Все гетинаксовые платы я уже выпаял, кондеры заменил, улучшения провел. Остался только смеситель.
Мдя... Работа проделана большая, но бесполезная - панорамы нет и никогда не будет, а без неё трудно отслеживать хаотично появляющиеся станции. Сейчас полно в продаже приёмников, сделанных по DSP-технологии. Если уж очень хотелось раритета, можно было прикупить военный связной радиоприёмник Р-250 или Волну-К. Они сделаны по уму и в доработках не нуждаются.

_________________
Спасение утопающих дело рук самих утопающих.


Вернуться наверх
 
 Заголовок сообщения: Re: Вопрос по смесителю на К500ЛМ109 и К590КН8
СообщениеДобавлено: Ср мар 18, 2026 15:33:02 
Открыл глаза

Зарегистрирован: Вт фев 16, 2016 01:08:12
Сообщений: 62
Откуда: Москва
Рейтинг сообщения: 0
Ишим уже был. Покупать не надо.

Жаль, что никто по существу не ответил, наверно уже давно на ЭСЛ не собирают, надо на форуме коротколновиков, вероятно, регистрироваться.


Вернуться наверх
 
 Заголовок сообщения: Re: Вопрос по смесителю на К500ЛМ109 и К590КН8
СообщениеДобавлено: Ср мар 18, 2026 16:54:07 
Друг Кота
Аватар пользователя

Карма: 26
Рейтинг сообщений: 839
Зарегистрирован: Сб янв 28, 2006 22:47:24
Сообщений: 6053
Рейтинг сообщения: 0
Да какие тут вопросы? Будет работать ЛМ109 от синуса нужной амплитуды. По крайней мере включите между гетеродином и ею несколько элементов "И".

Только почему бы не сделать сразу формирователь прямоугольных импульсов в гетеродине?

_________________
Астролябия-сама меряет, было бы что мерять!!!


Вернуться наверх
 
 Заголовок сообщения: Re: Вопрос по смесителю на К500ЛМ109 и К590КН8
СообщениеДобавлено: Ср мар 18, 2026 19:35:06 
Открыл глаза

Зарегистрирован: Вт фев 16, 2016 01:08:12
Сообщений: 62
Откуда: Москва
Рейтинг сообщения: 0
Да какие тут вопросы? Будет работать ЛМ109 от синуса нужной амплитуды. По крайней мере включите между гетеродином и ею несколько элементов "И".

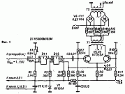
Можно тогда еще вопрос. При использовании в качестве формирователя прямоугольных импульсов микросхемы 74ACT86 применяют схему балансировки. В моем случае она нужна, и если да, то как ее выполнить?
Изображение
Насколько она вообще нужна?


Только почему бы не сделать сразу формирователь прямоугольных импульсов в гетеродине?

Ну гетеродин Ишима уже есть и выдает синус.


Вернуться наверх
 
 Заголовок сообщения: Re: Вопрос по смесителю на К500ЛМ109 и К590КН8
СообщениеДобавлено: Ср мар 18, 2026 19:50:36 
Друг Кота
Аватар пользователя

Карма: 59
Рейтинг сообщений: 705
Зарегистрирован: Вт сен 25, 2012 23:13:41
Сообщений: 6019
Откуда: г.Дзержинск Нижегородской обл.
Рейтинг сообщения: 0
Балансируют для того, чтобы логическая ИМС, выполненная по технологии КМОП, могла работать с аналоговыми сигналами величиной в десятки милливольт. Как будете балансировать Вы - зависит от уровня входного сигнала и схемы её включения.

_________________
Спасение утопающих дело рук самих утопающих.


Вернуться наверх
 
 Заголовок сообщения: Re: Вопрос по смесителю на К500ЛМ109 и К590КН8
СообщениеДобавлено: Ср мар 18, 2026 20:01:35 
Друг Кота
Аватар пользователя

Карма: 26
Рейтинг сообщений: 839
Зарегистрирован: Сб янв 28, 2006 22:47:24
Сообщений: 6053
Рейтинг сообщения: 0
При использовании в качестве формирователя прямоугольных импульсов микросхемы 74ACT86 применяют схему балансировки. В моем случае она нужна, и если да, то как ее выполнить?
Не совсем понял при чем здесь баланс, не совсем понимаю замысел разработчика. Но похоже, что на двух элементах он сделал формирователь импульсов, а регулятором "баланс" добивался максимальной прямоугольности импульсов. Понятно, что оно не просто так разрисовано и повторять надо все.

_________________
Астролябия-сама меряет, было бы что мерять!!!


Вернуться наверх
 
 Заголовок сообщения: Re: Вопрос по смесителю на К500ЛМ109 и К590КН8
СообщениеДобавлено: Чт мар 19, 2026 02:22:29 
Открыл глаза

Зарегистрирован: Вт фев 16, 2016 01:08:12
Сообщений: 62
Откуда: Москва
Рейтинг сообщения: 0
Цитата:
При использовании в качестве формирователя прямоугольных импульсов микросхемы 74ACT86 применяют схему балансировки. В моем случае она нужна, и если да, то как ее выполнить?Не совсем понял при чем здесь баланс, не совсем понимаю замысел разработчика. Но похоже, что на двух элементах он сделал формирователь импульсов, а регулятором "баланс" добивался максимальной прямоугольности импульсов. Понятно, что оно не просто так разрисовано и повторять надо все.

Я схему на 7486 привел для примера балансировки. А делать буду на 500ЛМ109. Вот и хочу спросить, если кто то собирал на ЛМ109, как нужно балансировать сигнал на ней?

Балансируют для того, чтобы логическая ИМС, выполненная по технологии КМОП, могла работать с аналоговыми сигналами величиной в десятки милливольт. Как будете балансировать Вы - зависит от уровня входного сигнала и схемы её включения.


Ну там напряжение гетеродина воздействует на микросхему. Я думаю, там больше десятков милливольт гораздо, хотя и не измерял его. Приемник пока не у меня рядом.


Вернуться наверх
 
 Заголовок сообщения: Re: Вопрос по смесителю на К500ЛМ109 и К590КН8
СообщениеДобавлено: Чт мар 19, 2026 13:08:55 
Друг Кота
Аватар пользователя

Карма: 26
Рейтинг сообщений: 839
Зарегистрирован: Сб янв 28, 2006 22:47:24
Сообщений: 6053
Рейтинг сообщения: 0
Я не собирал конкретно то что на картинке. Но с ЛМ109 тоже надо будет мутить все эти резисторы-конденсаторы чтобы получить прямоугольные импульсы из синусоиды с небольшой амплитудой. Или подавать ей на вход синусоиду вольт на 5, которая в Ишиме вряд ли обнаружится.

_________________
Астролябия-сама меряет, было бы что мерять!!!


Вернуться наверх
 
 Заголовок сообщения: Re: Вопрос по смесителю на К500ЛМ109 и К590КН8
СообщениеДобавлено: Чт мар 19, 2026 16:43:35 
Открыл глаза

Зарегистрирован: Вт фев 16, 2016 01:08:12
Сообщений: 62
Откуда: Москва
Рейтинг сообщения: 0
Да, вероятно надо как то переделать входную часть микросхемы. Все таки надо спросить подробности на форуме коротковолновиков, возможно у людей есть опыт в этих нюансах. Спасибо за подсказки!


Вернуться наверх
 
 Заголовок сообщения: Re: Вопрос по смесителю на К500ЛМ109 и К590КН8
СообщениеДобавлено: Чт мар 19, 2026 16:50:23 
Друг Кота
Аватар пользователя

Карма: 59
Рейтинг сообщений: 705
Зарегистрирован: Вт сен 25, 2012 23:13:41
Сообщений: 6019
Откуда: г.Дзержинск Нижегородской обл.
Рейтинг сообщения: 0
Зачем куда-то далеко ходить? Всё и здесь узнать можно.
Я думаю, там больше десятков милливольт гораздо, хотя и не измерял его.
В ИШИМе имеется электронная шкала настройки, которая уже использует частоту гетеродина. Можно просто взять сигнал с её формирователя импульсов.

_________________
Спасение утопающих дело рук самих утопающих.


Вернуться наверх
 
 Заголовок сообщения: Re: Вопрос по смесителю на К500ЛМ109 и К590КН8
СообщениеДобавлено: Чт мар 19, 2026 19:34:32 
Открыл глаза

Зарегистрирован: Вт фев 16, 2016 01:08:12
Сообщений: 62
Откуда: Москва
Рейтинг сообщения: 0
Да, идея неплохая. Жаль только шкалу обычно отключают. И плата расположена очень неудобно. Я ее даже не снимал. Но разобраться в схеме шкалы можно попробовать.


Вернуться наверх
 
 Заголовок сообщения: Re: Вопрос по смесителю на К500ЛМ109 и К590КН8
СообщениеДобавлено: Пт мар 20, 2026 13:20:15 
Открыл глаза

Зарегистрирован: Вт фев 16, 2016 01:08:12
Сообщений: 62
Откуда: Москва
Рейтинг сообщения: 0
Всех приветствую!
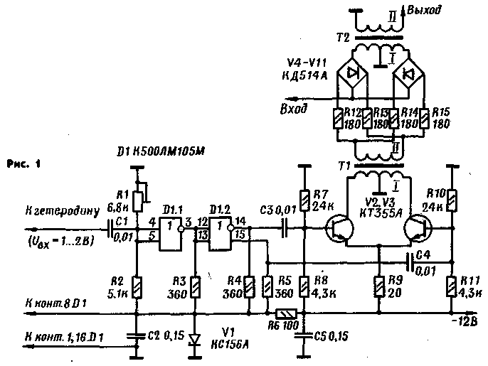
Вот нашелся вариант хороший. Сам Дроздов подключал свои смесители к синусу. Журнал Радио, 82 год, 11 месяц.
И балансировка есть. Теперь надо объединить две схемы.

Изображение


Вернуться наверх
 
 Заголовок сообщения: Re: Вопрос по смесителю на К500ЛМ109 и К590КН8
СообщениеДобавлено: Пт мар 20, 2026 13:39:13 
Друг Кота
Аватар пользователя

Карма: 59
Рейтинг сообщений: 705
Зарегистрирован: Вт сен 25, 2012 23:13:41
Сообщений: 6019
Откуда: г.Дзержинск Нижегородской обл.
Рейтинг сообщения: 0
stepan_a, ну ежели сам Дроздов, тады ой...
А где Вы будете брать в ИШИМе питающее напряжение -12 В? Родной блок питания такого не производит.

_________________
Спасение утопающих дело рук самих утопающих.


Вернуться наверх
 
 Заголовок сообщения: Re: Вопрос по смесителю на К500ЛМ109 и К590КН8
СообщениеДобавлено: Пт мар 20, 2026 14:35:58 
Открыл глаза

Зарегистрирован: Вт фев 16, 2016 01:08:12
Сообщений: 62
Откуда: Москва
Рейтинг сообщения: 0
Николай_С писал(а):
stepan_a, ну ежели сам Дроздов, тады ой...

Я имел ввиду, что изначально приведенную мной схему смесителя Дроздов использовал в двухдиапазонном трансивере телеграфном. Но там, как я понял, импульсы прямоугольные от гетеродина у него. Поэтому и написал, что в 82 году была оказывается схема и на синус.

-12 вольт в Ишиме нет, но я хочу взять за основу первую схему, где надо -5.2 вольта, а их получить от обмотки (6,3 В) для лампочек подсветки.


Вернуться наверх
 
Показать сообщения за:  Сортировать по:  Вернуться наверх
Начать новую тему Ответить на тему  [ Сообщений: 20 ] 

Часовой пояс: UTC + 3 часа


Вы не можете начинать темы
Вы не можете отвечать на сообщения
Вы не можете редактировать свои сообщения
Вы не можете удалять свои сообщения
Вы не можете добавлять вложения

Найти:
Перейти:  


Powered by phpBB © 2000, 2002, 2005, 2007 phpBB Group
Русская поддержка phpBB
Extended by Karma MOD © 2007—2012 m157y
Extended by Topic Tags MOD © 2012 m157y