Например TDA7294

Форум РадиоКот • Просмотр темы - Сверхдлинноволновый трансивер
Форум РадиоКот
Здесь можно немножко помяукать :)

Текущее время: Чт ноя 27, 2025 19:13:07

Часовой пояс: UTC + 3 часа


ПРЯМО СЕЙЧАС:



Начать новую тему Ответить на тему  [ Сообщений: 374 ]  1, , , , ...  
Автор Сообщение
Не в сети
 Заголовок сообщения: Сверхдлинноволновый трансивер
СообщениеДобавлено: Вт июн 27, 2023 18:52:40 
Встал на лапы

Зарегистрирован: Вт июн 27, 2023 18:21:03
Сообщений: 129
Рейтинг сообщения: 0
Добрый день!
Задача следующая: хочу сделать переговорное устройство в очень-очень длинноволновом диапазоне. На частоте эдак 25-30 кГц. Для чего такое надо? Спелеология, связь подземли с поверхностью.

Предыстория.
Есть успешный опыт использования односторонней индукционной всязи в условиях подземли. Радиомаяк из двух катушек диаметром полметра, на одной генератор 1500 Гц с усилителем на другой приёмник с фильтрами на операционнике. В спелеосреде эти штуки называют "рулями". Нижний руль выставляется под землёй по уровню строго вертикально. Перемещаясь по поверхности с приёмником получается довольно точно определить положение передатчика. Но это - для топосъёмки. А ещё хочется добавить двухстороннюю голосовую связь. Первоначально была идея совместить переговорное устройство с "рулями". Проведя серию экспериментов я понял, что прямая передача голосового сигнала при помощи "рулей" невозможна. Это связано с тем, что без резонанса дальность индукционной связи неприемлемо мала. А с резонансом передать полосу 300-3000 Гц невозможно из-за узкой полосы пропускания колебательного контура. В итоге, всё пришло к тому, что требуется отдельное переговорное устройство с модуляцией на максимально низкой частоте. Это и есть 25-30 кГц.

Пока затея видится так:
1. Антенны - катушки Д150-200мм.
2. Передатчик с амплитудной модуляцией.
3. Приёмник - прямого усиления.
4. Питание - 3 аккума 18650.
5. Мощность на передаче - чем больше тем лучше (в разумных пределах). Не жалко ампер 5.
Реально же она будет ограничена напряжением пробоя конденсаторов контура. На "рулях" у меня киловольтные плёночные кондёры и амплитуда 830В. И потребляет передатчик всего 300 мА. Как туда "вдуть" побольше я не придумал.

Буду признателен за любые советы и предложения.


Вернуться наверх
 
Не в сети
 Заголовок сообщения: Re: Сверхдлинноволновый трансивер
СообщениеДобавлено: Вт июн 27, 2023 20:29:04 
Друг Кота
Аватар пользователя

Карма: 31
Рейтинг сообщений: 863
Зарегистрирован: Пт сен 10, 2021 15:19:36
Сообщений: 6035
Откуда: Протвино
Рейтинг сообщения: 0
я бы предложеил заменить AM на NFM, передатчик и приемник это не усложнит а энергоэффективность будет выше и с помехами бороться будет прощще.

а приемник наверное лучше прямого преобразования, c предусилителем или нет, для таких частот все должно быть элементарно.

можно сделать генератор несущей в виде асимметричного мультивибратора управляемого напряжением со скважностью скажем 1/4..1/8 и его выходом раскачивать усилитель мощности класса D нагруженный антенной и с усилителем звука на вход ГУН

а в режиме приема питание с выходного каскада снимается и наш силовой ключ работает смесителем 8)
а вместо звука на вход ГУН подается напряжение подстройки частоты.

тоесть 1 счетверенный ОУ (или даж сдвоенный если жестко экономить усилители ;) ) 1 fet , и по десятку R,C ))

кстати такая частота прямо подталкивает к DSP реализации. причем если напрячь мозг то хватит какогонить оч слабенького mcu, вроде avr tiny.


Вернуться наверх
 
Не в сети
 Заголовок сообщения: Re: Сверхдлинноволновый трансивер
СообщениеДобавлено: Вт июн 27, 2023 22:48:48 
Друг Кота

Карма: -1
Рейтинг сообщений: 74
Зарегистрирован: Вт мар 13, 2012 12:16:13
Сообщений: 8837
Откуда: .ru
Рейтинг сообщения: 0
Илья МГУ писал(а):
хочу сделать переговорное устройство в очень-очень длинноволновом диапазоне. На частоте эдак 25-30 кГц.

я бы сделал приёмник прямого усиления эдак 25-30 кГц с узкополосной ЧМ.

подобные приёмники я уже делал для радиоуправления... только там супергетеродин с низкой ПЧ 25-30 кГц и узкополосной ЧМ...

https://www.radiokot.ru/forum/viewtopic ... 8&t=185219

ещё тут на сайте уже обсуждали...

https://www.radiokot.ru/forum/viewtopic ... 8&t=163151
http://www.radiocxema.h1n.ru/2018/02/27 ... ка-27-мгц/

Добавлено after 2 minutes 56 seconds:
единственная проблема будет опасность возбуждения... из-за высокого усиления 25-30 кГц...
потребуется хорошая экранировка...
в остальном проблем не вижу))
:tea:

передатчик 25-30 кГц... можно любой... на мощных транзисторах... работающих в ключевом режиме...
правда гармоник будет дофига)) ну и ладно.
:tea:


Вернуться наверх
 
Не в сети
 Заголовок сообщения: Re: Сверхдлинноволновый трансивер
СообщениеДобавлено: Вт июн 27, 2023 23:11:05 
Встал на лапы

Зарегистрирован: Вт июн 27, 2023 18:21:03
Сообщений: 129
Рейтинг сообщения: 0
Про частотную модуляцию даже не думал. Неужели она реализуема на столь низкой частоте? А если так, то какой полосы там должно хватить для передачи голоса?
Кстати, усилитель D-класса я и предполагал использовать для оконечного каскада. То есть, задающий генератор с модулятором и звуковой усилитель на выходе.


Вернуться наверх
 
Эиком - электронные компоненты и радиодетали
Не в сети
 Заголовок сообщения: Re: Сверхдлинноволновый трансивер
СообщениеДобавлено: Вт июн 27, 2023 23:20:13 
Друг Кота
Аватар пользователя

Карма: 31
Рейтинг сообщений: 863
Зарегистрирован: Пт сен 10, 2021 15:19:36
Сообщений: 6035
Откуда: Протвино
Рейтинг сообщения: 0
roman.com писал(а):
правда гармоник будет дофига)) ну и ладно.

на таких частотах проблем с добротностью антенны-контура быть не должно вообще :dont_know:
а гармоники это как минимум потери кпд :)

Илья МГУ писал(а):
у меня киловольтные плёночные кондёры и амплитуда 830В. И потребляет передатчик всего 300 мА. Как туда "вдуть" побольше я не придумал.
у вас D каскад с питанием ~10V? вкачиваете однотактным через отвод катушки или двухтактником через емкостной делитель? какая скважность?
и какое напряжение в антенне приемника получалось на 1.5kHz?

зы а такто 1.6kV конденсаторы довольно популярны (дешевы), да и можно последовательно насоединять... ;)


Вернуться наверх
 
Не в сети
 Заголовок сообщения: Re: Сверхдлинноволновый трансивер
СообщениеДобавлено: Вт июн 27, 2023 23:51:45 
Встал на лапы

Зарегистрирован: Вт июн 27, 2023 18:21:03
Сообщений: 129
Рейтинг сообщения: 0
Нашёл готовый передатчик на 22.5 кГц :)
https://dzen.ru/a/YytZJ7IppRlPaYYM

Добавлено after 7 minutes 34 seconds:
у вас D каскад с питанием ~10V? вкачиваете однотактным через отвод катушки или двухтактником через емкостной делитель? какая скважность?
и какое напряжение в антенне приемника получалось на 1.5kHz?

зы а такто 1.6kV конденсаторы довольно популярны (дешевы), да и можно последовательно насоединять... ;)


Там наитупейший LC генератор из одного инвертора, двух кондёров и катушки, эмиттерный повторитель, за ним подстроечный делитель уровня сигнала и D-каскад. Генератор выдаёт почти синусоиду. Катушка 400 витков, закачиваю через 10 витков. И да, питание 11В.
Напряжение от приёмника... так от расстояния зависит. Если полметра, то 8 вольт. На пределе дальности не мерил.

1.6 кВ кондёры конечно есть, но мне и 830 не очень нравится. Среда влажная, боюсь что шить начнёт.


Вернуться наверх
 
Не в сети
 Заголовок сообщения: Re: Сверхдлинноволновый трансивер
СообщениеДобавлено: Ср июн 28, 2023 08:30:59 
Друг Кота
Аватар пользователя

Карма: 31
Рейтинг сообщений: 863
Зарегистрирован: Пт сен 10, 2021 15:19:36
Сообщений: 6035
Откуда: Протвино
Рейтинг сообщения: 0
Про частотную модуляцию даже не думал. Неужели она реализуема на столь низкой частоте? А если так, то какой полосы там должно хватить для передачи голоса?
Кстати, усилитель D-класса я и предполагал использовать для оконечного каскада. То есть, задающий генератор с модулятором и звуковой усилитель на выходе.

крнечно, странно почему не возникло вопросов с возможностью AM ;)

у NFM полоса будет = полосе модулирующего сигнала ~2kHz минимум для разборчивой речи.

в случае же AM общая полоса будет примерно в 2.5 раза шире и использоваться приемником скорее всего будет ~30% этой полосы (и энергии).

думаю для эксперимента надо сделать генератор-модулятор 15..80kHz, а по какой схеме - для такой частоты подозреваю с десяток разумных вариантов.
если лень придумывать можно начать с 555 с утаскиванием порога компаратора модулирующим сигналом.
еще можно подумать об автоматическом поиске резонанса антенны генератором.
и 3-4 диапазона (переключать конденсаторы например).


Вернуться наверх
 
Не в сети
 Заголовок сообщения: Re: Сверхдлинноволновый трансивер
СообщениеДобавлено: Ср июн 28, 2023 09:13:57 
Друг Кота

Карма: 49
Рейтинг сообщений: 547
Зарегистрирован: Чт фев 20, 2014 18:57:55
Сообщений: 19490
Рейтинг сообщения: 0
Вы сами слушали NFM при 2кГц ? Меньше 7-8 уже такое себе. На таких частотах из миникомпа и звуковой карты (со звуковой картой) можно уже sdr замутить с любым видом модуляции с любой полосой (linux + sdr софт).

единственная проблема будет опасность возбуждения... из-за высокого усиления 25-30 кГц...

Генератор с инвертером запустят рядом и не будет проблемы с усилением, а возможно и связи не будет :))) :))) :)))

_________________
"Вся военная пропаганда, все крики, ложь и ненависть исходят от людей, которые на эту войну не пойдут !" / Джордж Оруэлл /
"Война - это,когда за интересы других,гибнут совершенно безвинные люди." / Уинстон Черчилль /


Вернуться наверх
 
Не в сети
 Заголовок сообщения: Re: Сверхдлинноволновый трансивер
СообщениеДобавлено: Ср июн 28, 2023 09:55:41 
Друг Кота
Аватар пользователя

Карма: 31
Рейтинг сообщений: 863
Зарегистрирован: Пт сен 10, 2021 15:19:36
Сообщений: 6035
Откуда: Протвино
Рейтинг сообщения: 0
Morroc писал(а):
Вы сами слушали NFM при 2кГц ? Меньше 7-8 уже такое себе. На таких частотах из миникомпа и звуковой карты (со звуковой картой) можно уже sdr замутить с любым видом модуляции с любой полосой (linux + sdr софт).


я делал ~3kHz на 80. да, звук как из подводной лодки :)), голоса малоразличимы, но речь вполне разборчива! :music: . я предположил что предел 2kHz, но это надо проверять. anw +-5% девиация на 30kHz думаю будет приемлема, а в приемнике сразу будет и fm и довольно глубокая am :)

насчет sdr, боюсь с компьютером по подземным речкам лазать такое себе :lol: но да, dsp в какмто виде мне тож кажется самой практичной идеей.

зы а вот борьба с самовозбужденим усилителей на частотах до 100kHz не кажется мне проблемой нусовсем :dont_know: :)


Вернуться наверх
 
Не в сети
 Заголовок сообщения: Re: Сверхдлинноволновый трансивер
СообщениеДобавлено: Ср июн 28, 2023 12:27:04 
Встал на лапы

Зарегистрирован: Вт июн 27, 2023 18:21:03
Сообщений: 129
Рейтинг сообщения: 0
я бы сделал приёмник прямого усиления эдак 25-30 кГц с узкополосной ЧМ.


Такое бывает? Покопавшись в теме, пришёл к выводу, что детектирование NFM - задача весьма сексуальная. Простых решений я чего-то не нашёл. По сути, только гетеродин и доп. примочки. Признаюсь честно, мой уровень сильно пониже таких задач. Всё что с промежуточной частотой мне интуитивно непонятно.

Добавлено after 2 minutes 54 seconds:
На таких частотах из миникомпа и звуковой карты (со звуковой картой) можно уже sdr замутить с любым видом модуляции с любой полосой (linux + sdr софт).


Задача - не замутить, а успешно использовать. Только компактный вариант размером с не самую маленькую ходилку-говорилку. Ардуиноподобные решения тут вряд ли прокатят, а на большее нет места.

Добавлено after 3 minutes 15 seconds:
я бы предложеил заменить AM на NFM, передатчик и приемник это не усложнит а энергоэффективность будет выше и с помехами бороться будет прощще.
а приемник наверное лучше прямого преобразования, c предусилителем или нет, для таких частот все должно быть элементарно.


С передачей разобрался, справлюсь. Пока убивает сложность приёма. Если это элементарно, может кинете ссылочку на работоспособный прототип?


Вернуться наверх
 
Не в сети
 Заголовок сообщения: Re: Сверхдлинноволновый трансивер
СообщениеДобавлено: Ср июн 28, 2023 12:30:15 
Друг Кота
Аватар пользователя

Карма: 72
Рейтинг сообщений: 1153
Зарегистрирован: Чт ноя 20, 2008 04:20:48
Сообщений: 8075
Откуда: КурскЪ
Рейтинг сообщения: 0
Есть специализированные мелкосхемы,в структуре которых есть ЧД или они полностью явояются ЧД.
А остальное это в НИИ надо обращаться с такими технологиями связи,а не на радиолюбительский форум :)

_________________
Принимаю вас 595+40db на уровне шумов на кухонный приёмник,антенна наружка-магнитная катушка..работает "Акация",вот такая информация.Роман.73!!!
"50 КСВ 075", UA3112SWL
Изображение


Вернуться наверх
 
Не в сети
 Заголовок сообщения: Re: Сверхдлинноволновый трансивер
СообщениеДобавлено: Ср июн 28, 2023 13:00:54 
Друг Кота
Аватар пользователя

Карма: 31
Рейтинг сообщений: 863
Зарегистрирован: Пт сен 10, 2021 15:19:36
Сообщений: 6035
Откуда: Протвино
Рейтинг сообщения: 0
Илья МГУ писал(а):
что детектирование NFM - задача весьма сексуальная. Простых решений я чего-то не нашёл. По сути, только гетеродин и доп.

не верьте впечатлениям!)
я ж написал вам нужен приемник прямого преобразования (ППП, DCR ) почитайте Полякова, он много сделал для популяризации этой очень интересной концепции
из которой вырасли в том числе sdr.
для вашей частоты ничего лучшего - просто ненадо! чтоб примерно прикинуть сложность вот пример вч приемника:
Изображение
для 30-100kHz он точно ничуть не сложнее если не наоборот ;)

гетеродин на ту же или кратную частоту, смеситель в виде коммутатора на ~1/4..1/8 периода, простейший фнч и усилитель ~x1000+ на 1 ОУ и все!

если захотите - смогу на досуге набросать стартовую схемку.


на ардуине (avr) вполне несложно сделать генератор-модулятор выдающий сразу нужные ~1/4 периода для ключа накачки и dcr смесителя, c pll подстройкой под антенну, переключением диапазонов итп. это все вполне полезно и даст фичи от которых без mcu скорее всего захочется отказаться :)

все перечисленное это задача для tiny13 8) ...если есть опыт с алгоритмами для маленьких mcu. ну или на какойнить mega328, если доступен только ардуина-way каша-кодинга ;)


Вернуться наверх
 
Не в сети
 Заголовок сообщения: Re: Сверхдлинноволновый трансивер
СообщениеДобавлено: Ср июн 28, 2023 14:01:57 
Друг Кота

Карма: -1
Рейтинг сообщений: 74
Зарегистрирован: Вт мар 13, 2012 12:16:13
Сообщений: 8837
Откуда: .ru
Рейтинг сообщения: 0
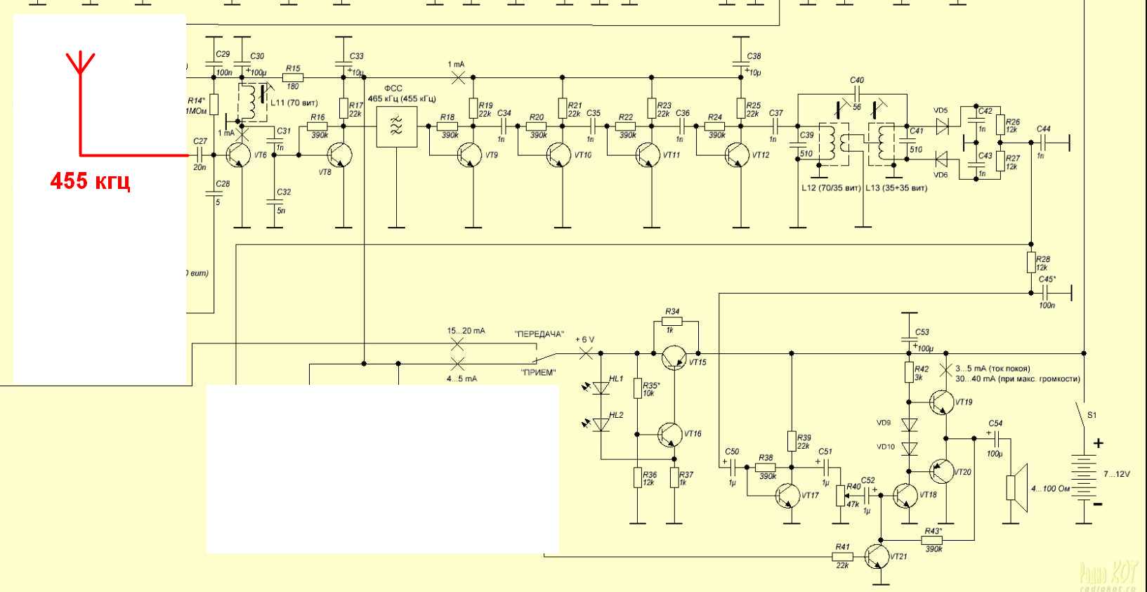
Илья МГУ писал(а):
Покопавшись в теме, пришёл к выводу, что детектирование NFM - задача весьма сексуальная. Простых решений я чего-то не нашёл.

1. берём мою рацию...
https://www.radiokot.ru/circuit/analog/ ... ansmit/30/
2. выкидываем всё лишнее... получаем приёмник прямого усиления на 455 кгц... с узкополосной ЧМ
Вложение:
Screenshot_2.jpg [76.68 KiB]
Скачиваний: 89

перестраиваем 455 кгц на 30 кгц...
сидим и слушаем))

правда возбуд будет переть при плохой экранировке... но это мелочи))
:tea:

Добавлено after 4 minutes 47 seconds:
Признаюсь честно, мой уровень сильно пониже таких задач. Всё что с промежуточной частотой мне интуитивно непонятно.

самые лучшие (по избирательности... чувствительности... забитию... и т.д.) приёмники - супергетеродины.
за 100 лет ничего лучше не придумали))
:tea:

поэтому берём готовый приёмник ДВ на 150...250 кгц...
Вложение:
Screenshot_1.jpg [69.65 KiB]
Скачиваний: 89

делаем к нему простой передатчик ДВ на 150...250 кгц...
Вложение:
Screenshot_3.jpg [61.54 KiB]
Скачиваний: 86

сидим и радуемся))
:tea:


Вернуться наверх
 
Не в сети
 Заголовок сообщения: Re: Сверхдлинноволновый трансивер
СообщениеДобавлено: Ср июн 28, 2023 14:16:52 
Друг Кота
Аватар пользователя

Карма: 31
Рейтинг сообщений: 863
Зарегистрирован: Пт сен 10, 2021 15:19:36
Сообщений: 6035
Откуда: Протвино
Рейтинг сообщения: 0
roman.com, на 95% уверен что возбуд в вашей схеме прячется в странном усилителе VT9-VT12, при таком количестве фаз сигнала на шине питания и паразитных емкостях это скорее норма :) вы своим транзисторам не даете усиливать такой жесткой широкополосной оос, тоакого же усиления до 500kHz несложно добиться на 2 транзисторах, 4 резисторах и 3 конденсаторах (против 4-8-5) c непосредственной связью по пт и общей частотозависимой оос, с тем же потреблением и с существенно меньшей возбудимостью :music:


Вернуться наверх
 
Не в сети
 Заголовок сообщения: Re: Сверхдлинноволновый трансивер
СообщениеДобавлено: Ср июн 28, 2023 14:43:06 
Друг Кота

Карма: 49
Рейтинг сообщений: 547
Зарегистрирован: Чт фев 20, 2014 18:57:55
Сообщений: 19490
Рейтинг сообщения: 0
Задача - не замутить, а успешно использовать. Только компактный вариант размером с не самую маленькую ходилку-говорилку. Ардуиноподобные решения тут вряд ли прокатят, а на большее нет места.

Можно было бы испытать разные виды модуляции. SSB скорее всего эффективней NFM выйдет и экономичнее, в аналоге сложнее, а в цифре пофигу было бы.

_________________
"Вся военная пропаганда, все крики, ложь и ненависть исходят от людей, которые на эту войну не пойдут !" / Джордж Оруэлл /
"Война - это,когда за интересы других,гибнут совершенно безвинные люди." / Уинстон Черчилль /


Вернуться наверх
 
Не в сети
 Заголовок сообщения: Re: Сверхдлинноволновый трансивер
СообщениеДобавлено: Ср июн 28, 2023 15:55:54 
Друг Кота
Аватар пользователя

Карма: 31
Рейтинг сообщений: 863
Зарегистрирован: Пт сен 10, 2021 15:19:36
Сообщений: 6035
Откуда: Протвино
Рейтинг сообщения: 0
ssb будет существенно сложнее вкачивать D каскадом (нужен будет довольно высокочастотный pwm) или прийдется терять эффективность на выходном каскаде.
в смысле приема на dcr - они одинаковы, у nfm проще цеплятся без модулирующего сигнала.

чисто исследовательски - заманчиво былоб построить прямой sdr на какомнить stm32, но врядли это будет практически лучше того что я выше предложил. точнее будет лучше для повторяемости но в разработку влетит огромная куча человекочасов, адекватная только для крупной серии.


Вернуться наверх
 
Не в сети
 Заголовок сообщения: Re: Сверхдлинноволновый трансивер
СообщениеДобавлено: Ср июн 28, 2023 16:01:15 
Друг Кота

Карма: -1
Рейтинг сообщений: 74
Зарегистрирован: Вт мар 13, 2012 12:16:13
Сообщений: 8837
Откуда: .ru
Рейтинг сообщения: 0
AlexS4 писал(а):
на 95% уверен что возбуд в вашей схеме прячется в странном усилителе VT9-VT12

нет.
возбуд в схеме прячется в большом усилении... т.к. супергетеродин с одним преобразованием...
надо делать супер с двумя преобразованиями... тогда возбуда не будет.
лень))
:tea:
AlexS4 писал(а):
тоакого же усиления до 500kHz несложно добиться на 2 транзисторах, 4 резисторах и 3 конденсаторах (против 4-8-5)

нет.
на 4 резисторах добиться большого усиления намного проще чем на 2 транзисторах...
увеличиваем количество каскадов и одновременно снижаем усиление в каждом отдельном каскаде - это классика схемостроения))
:)
а сама схема - аналог классической заводской схемы.
Вложение:
К174ХА6.jpg [186.68 KiB]
Скачиваний: 74

:tea:


Вернуться наверх
 
Не в сети
 Заголовок сообщения: Re: Сверхдлинноволновый трансивер
СообщениеДобавлено: Ср июн 28, 2023 17:17:25 
Друг Кота
Аватар пользователя

Карма: 31
Рейтинг сообщений: 863
Зарегистрирован: Пт сен 10, 2021 15:19:36
Сообщений: 6035
Откуда: Протвино
Рейтинг сообщения: 0
Цитата:
нет.
на 4 резисторах добиться большого усиления намного проще чем на 2 транзисторах...
увеличиваем количество каскадов и одновременно снижаем усиление в каждом отдельном каскаде - это классика схемостроения))

:)))
roman.com, у нас есть отличный арбитр и зовут его SPICE :tea:

Спойлерпотом добавьте в вашу схему паразитные RL в шину питания и С к коллекторным резисторам и посмотрите как ваши каскады переговариваются между собой по ним :))
просто для меня классика схемотехники это Widlar, для когото другого - ктото другой :dont_know:

Изображение
netlist:
СпойлерGND C4-1 R4-1 Q1-E SRC1-2 OSC1-2
Vcc R3-2 R2-2
unnamed_net6 OSC1-1 C3-2
unnamed_net5 SRC1-1 C1-1
unnamed_net4 C4-2 R1-2 R4-2 Q2-E
unnamed_net3 C3-1 R3-1 Q2-C
unnamed_net2 Q2-B R2-1 Q1-C
unnamed_net1 C1-2 R1-1 Q1-B


прошу прощения у ТС за этот оффтопчик, постараюсь его не продолжать :?


Вернуться наверх
 
Не в сети
 Заголовок сообщения: Re: Сверхдлинноволновый трансивер
СообщениеДобавлено: Ср июн 28, 2023 18:04:54 
Встал на лапы

Зарегистрирован: Вт июн 27, 2023 18:21:03
Сообщений: 129
Рейтинг сообщения: 0
Илья МГУ писал(а):
что детектирование NFM - задача весьма сексуальная. Простых решений я чего-то не нашёл. По сути, только гетеродин и доп.

не верьте впечатлениям!)
я ж написал вам нужен приемник прямого преобразования (ППП, DCR ) почитайте Полякова, он много сделал для популяризации этой очень интересной концепции
из которой вырасли в том числе sdr.
для вашей частоты ничего лучшего - просто ненадо! чтоб примерно прикинуть сложность вот пример вч приемника:
Изображение


если захотите - смогу на досуге набросать стартовую схемку.


Схема не сложная. Слепо изготовить ровно такую же я смогу. Но беспокоюсь за настройку. И поменять некоторые номиналы под свою частоту я тоже затрудняюсь. Ввиду отсутствия понимания многих процессов.
Если поможете, возьмусь.

Ещё бы хотелось сравнить, чего следует ждать от ППП и ППУ от Романа.


Вернуться наверх
 
Не в сети
 Заголовок сообщения: Re: Сверхдлинноволновый трансивер
СообщениеДобавлено: Ср июн 28, 2023 18:28:35 
Друг Кота
Аватар пользователя

Карма: 31
Рейтинг сообщений: 863
Зарегистрирован: Пт сен 10, 2021 15:19:36
Сообщений: 6035
Откуда: Протвино
Рейтинг сообщения: 0
dcr под 30kHz оптимальная схема ощутимо отличается конечно, генератор наверняка будет другой ;) , например асимметричный мультивибратор на 30kHz ~1:4 со смесителем на 1 диоде. унч - любой на любой вкус, я бы выбрал на ОУ. нч фильтр - LC или RC 2го порядка, можно в усилитель 2ю ступень ввести в оос. вход - просто полностю контур через кремниевый диод подключаем к фнч и раскачиваем со стороны фнч через резистор нашим генератором. это все ~20 компанантов. настройка сводится к настройке контура-антенны и частоты генератора на частоту передатчика. при сильном сигнале это наверно можно мультиметром с частотомером сделать ;)


Вернуться наверх
 
Показать сообщения за:  Сортировать по:  Вернуться наверх
Начать новую тему Ответить на тему  [ Сообщений: 374 ]  1, , , , ...  

Часовой пояс: UTC + 3 часа


Кто сейчас на форуме

Сейчас этот форум просматривают: нет зарегистрированных пользователей и гости: 19


Вы не можете начинать темы
Вы не можете отвечать на сообщения
Вы не можете редактировать свои сообщения
Вы не можете удалять свои сообщения
Вы не можете добавлять вложения

Найти:
Перейти:  


Powered by phpBB © 2000, 2002, 2005, 2007 phpBB Group
Русская поддержка phpBB
Extended by Karma MOD © 2007—2012 m157y
Extended by Topic Tags MOD © 2012 m157y