А почему ваш выбор пал именно на эту схему?
Точно то же самое, можно получить на КМОП микросхемах серии CD4000* или 561 серии. А ещё лучше- сделать её на 555 таймере- частота генерации не будет зависеть от напряжения питания.
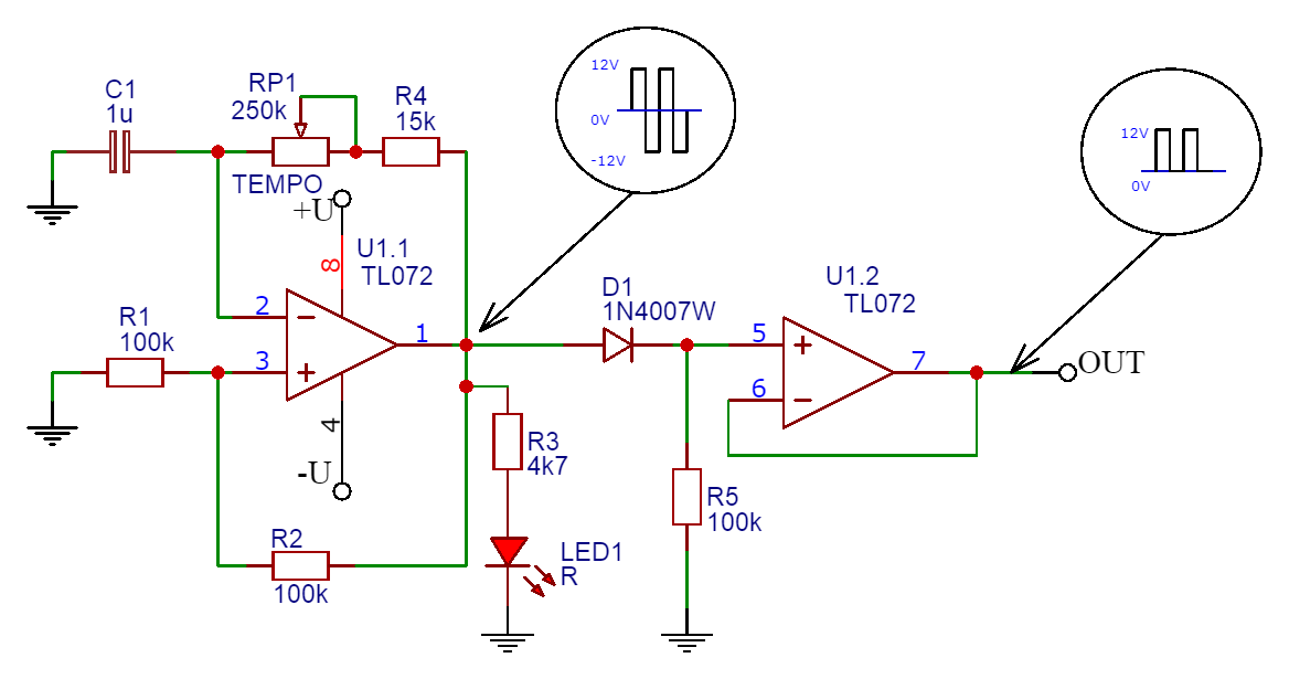
1- Запитать от однополярного источника эту схему можно двумя способами- сделать "искусственную среднюю точку" на резисторах, и повторить эту схему, но- у вас амплитуда сигнала будет всего от "нуля" до 3,5 вольт.
2- сделать "искусственную среднюю точку" на резисторах, подключить туда левый вывод С1, и левый вывод R1, а сигнал снимать с "минуса" батарейки и первого вывода микросхемы. Тогда у вас будут однополярные импульсы от "примерно 1-го вольта" до "примерно 8 вольт"
Спойлер

Вложение:
зы.. Вторую половинку микросхемы можно оставить, но- закоротить D1.
Спойлер

Вложение: