Например TDA7294

Форум РадиоКот • Просмотр темы - Автомагнитола Старт 203 перестройка УКВ
Форум РадиоКот
Здесь можно немножко помяукать :)

Текущее время: Сб мар 14, 2026 18:55:00

Часовой пояс: UTC + 3 часа


ПРЯМО СЕЙЧАС:



Начать новую тему Ответить на тему  [ Сообщений: 19 ] 
Автор Сообщение
 Заголовок сообщения: Автомагнитола Старт 203 перестройка УКВ
СообщениеДобавлено: Ср ноя 17, 2021 18:29:28 
Встал на лапы

Зарегистрирован: Ср сен 15, 2021 05:33:28
Сообщений: 97
Рейтинг сообщения: 0
Здравствуйте. Автомагнитола Старт 203А хотелось бы поднять частоту УКВ на современный 88-108 Мгц.
Помогите советом пожалуйста. У меня руки вроде прямые :))

Схему блока УКВ вставить что то не получаеться :o

Добавлено after 3 minutes 47 seconds:
[url=https://img.radiokot.ru/files/146356/medium/2obiar4a6s.jpg]


Вернуться наверх
 
 Заголовок сообщения: Re: Автомагнитола Старт 203 перестройка УКВ
СообщениеДобавлено: Ср ноя 17, 2021 19:09:13 
Друг Кота
Аватар пользователя

Карма: 72
Рейтинг сообщений: 1165
Зарегистрирован: Чт ноя 20, 2008 04:20:48
Сообщений: 8107
Откуда: КурскЪ
Рейтинг сообщения: 0
УКВ конвертер на микросхеме 174ПС1
Изображение
https://www.qrz.ru/schemes/contribute/u ... 74ps1.html
Изображение
https://audio-cxem.ru/radiopriem/konver ... 74ps1.html

_________________
Принимаю вас 595+40db на уровне шумов на кухонный приёмник,антенна наружка-магнитная катушка..работает "Акация",вот такая информация.Роман.73!!!
"50 КСВ 075", UA3112SWL
Изображение


Вернуться наверх
 
 Заголовок сообщения: Re: Автомагнитола Старт 203 перестройка УКВ
СообщениеДобавлено: Чт ноя 18, 2021 04:00:40 
Встал на лапы

Зарегистрирован: Ср сен 15, 2021 05:33:28
Сообщений: 97
Рейтинг сообщения: 0
RA3WSI, Спасибо. Что скажите о этой схеме?


Вложения:
укв конвертер.JPG [81.5 KiB]
Скачиваний: 248
Вернуться наверх
 
 Заголовок сообщения: Re: Автомагнитола Старт 203 перестройка УКВ
СообщениеДобавлено: Чт ноя 18, 2021 08:52:59 
Друг Кота

Карма: 49
Рейтинг сообщений: 550
Зарегистрирован: Чт фев 20, 2014 18:57:55
Сообщений: 19494
Рейтинг сообщения: 0
Если подобные схемы раньше не собирали, то искать попроще - это приключения на свою задницу, на 174пс или sa612/ne602 самое то в этом случае. Еще есть на la1185 и ее аналогах.

_________________
"Вся военная пропаганда, все крики, ложь и ненависть исходят от людей, которые на эту войну не пойдут !" / Джордж Оруэлл /
"Война - это,когда за интересы других,гибнут совершенно безвинные люди." / Уинстон Черчилль /


Последний раз редактировалось Morroc Чт ноя 18, 2021 08:56:02, всего редактировалось 1 раз.

Вернуться наверх
 
Эиком - электронные компоненты и радиодетали
 Заголовок сообщения: Re: Автомагнитола Старт 203 перестройка УКВ
СообщениеДобавлено: Чт ноя 18, 2021 08:55:09 
Собутыльник Кота

Карма: 14
Рейтинг сообщений: 472
Зарегистрирован: Вс фев 02, 2020 09:12:37
Сообщений: 2804
Рейтинг сообщения: 0
Хламосборщик писал(а):
Что скажите о этой схеме?

коротко - бред....)))))


Вернуться наверх
 
 Заголовок сообщения: Re: Автомагнитола Старт 203 перестройка УКВ
СообщениеДобавлено: Чт ноя 18, 2021 10:44:24 
Встал на лапы

Зарегистрирован: Ср сен 15, 2021 05:33:28
Сообщений: 97
Рейтинг сообщения: 0
1en2, Как не странно работает))

Добавлено after 2 minutes 25 seconds:
Morroc, Спасибо. Собрал конвертер на полевике КП 307А ловит 10 станций. А мне и хватит)


Вернуться наверх
 
 Заголовок сообщения: Re: Автомагнитола Старт 203 перестройка УКВ
СообщениеДобавлено: Чт ноя 18, 2021 12:30:15 
Друг Кота
Аватар пользователя

Карма: 197
Рейтинг сообщений: 8652
Зарегистрирован: Пн ноя 30, 2009 03:00:01
Сообщений: 43588
Откуда: Нерезиновая
Рейтинг сообщения: 0
УКВ конвертер на микросхеме 174ПС1

А что, между этими двумя схемами есть какая- то разница? Только значения номиналов применённых деталей....


Вернуться наверх
 
 Заголовок сообщения: Re: Автомагнитола Старт 203 перестройка УКВ
СообщениеДобавлено: Чт ноя 18, 2021 13:42:18 
Встал на лапы

Зарегистрирован: Ср сен 15, 2021 05:33:28
Сообщений: 97
Рейтинг сообщения: 0
RA3WSI, Нет у меня К174ПС1. В Чип и Дип 210 руб. за штуку


Вернуться наверх
 
 Заголовок сообщения: Re: Автомагнитола Старт 203 перестройка УКВ
СообщениеДобавлено: Чт ноя 18, 2021 15:57:17 
Друг Кота
Аватар пользователя

Карма: 72
Рейтинг сообщений: 1165
Зарегистрирован: Чт ноя 20, 2008 04:20:48
Сообщений: 8107
Откуда: КурскЪ
Рейтинг сообщения: 0
SA612 аналог

Добавлено after 49 seconds:
УКВ конвертер на микросхеме 174ПС1

А что, между этими двумя схемами есть какая- то разница? Только значения номиналов применённых деталей....

Дал две разных ссылки))

_________________
Принимаю вас 595+40db на уровне шумов на кухонный приёмник,антенна наружка-магнитная катушка..работает "Акация",вот такая информация.Роман.73!!!
"50 КСВ 075", UA3112SWL
Изображение


Вернуться наверх
 
 Заголовок сообщения: Re: Автомагнитола Старт 203 перестройка УКВ
СообщениеДобавлено: Чт ноя 18, 2021 16:25:27 
Встал на лапы

Зарегистрирован: Ср сен 15, 2021 05:33:28
Сообщений: 97
Рейтинг сообщения: 0
RA3WSI, Спасибо большое. Постараюсь найти К174ПС1. Пока что собрал Конвертер на полевике КП307А ловит 10 станций. На этом и остановился. Видел в сети еще много схем конвертеров, но плату травить лень. А этот на 4 деталях собрал на картонке проколов отверстия шилом и все :)))


Вернуться наверх
 
 Заголовок сообщения: Re: Автомагнитола Старт 203 перестройка УКВ
СообщениеДобавлено: Пт ноя 19, 2021 01:31:34 
Друг Кота

Карма: 49
Рейтинг сообщений: 550
Зарегистрирован: Чт фев 20, 2014 18:57:55
Сообщений: 19494
Рейтинг сообщения: 0
Если ловит то и фиг с ним, сильно лучше не будет, наверное.

_________________
"Вся военная пропаганда, все крики, ложь и ненависть исходят от людей, которые на эту войну не пойдут !" / Джордж Оруэлл /
"Война - это,когда за интересы других,гибнут совершенно безвинные люди." / Уинстон Черчилль /


Вернуться наверх
 
 Заголовок сообщения: Re: Автомагнитола Старт 203 перестройка УКВ
СообщениеДобавлено: Пт ноя 19, 2021 04:36:40 
Встал на лапы

Зарегистрирован: Ср сен 15, 2021 05:33:28
Сообщений: 97
Рейтинг сообщения: 0
Morroc, Нормально ловит 10 станций. Ну это в городе примерно 10 км. от передающего центра. Весной на дачу свезу как там будет ловить.

Добавлено after 16 minutes 14 seconds:
В этой схеме кроме полевого, биполярный транзистор можно применить. Ато я КП кое как нашел 1шт. Мало ли придется еще собирать.


Вложения:
укв конвертер.JPG [81.5 KiB]
Скачиваний: 198
Вернуться наверх
 
 Заголовок сообщения: Re: Автомагнитола Старт 203 перестройка УКВ
СообщениеДобавлено: Вс ноя 21, 2021 19:52:00 
Собутыльник Кота

Карма: 14
Рейтинг сообщений: 472
Зарегистрирован: Вс фев 02, 2020 09:12:37
Сообщений: 2804
Рейтинг сообщения: 0
а каким образом частота приёма держится ?....или к антенне не подходить и не трогать ?


Вернуться наверх
 
 Заголовок сообщения: Re: Автомагнитола Старт 203 перестройка УКВ
СообщениеДобавлено: Пн ноя 22, 2021 13:23:53 
Друг Кота

Карма: 49
Рейтинг сообщений: 550
Зарегистрирован: Чт фев 20, 2014 18:57:55
Сообщений: 19494
Рейтинг сообщения: 0
Ага ) АПЧГ наверное подтягивает.

_________________
"Вся военная пропаганда, все крики, ложь и ненависть исходят от людей, которые на эту войну не пойдут !" / Джордж Оруэлл /
"Война - это,когда за интересы других,гибнут совершенно безвинные люди." / Уинстон Черчилль /


Вернуться наверх
 
 Заголовок сообщения: Re: Автомагнитола Старт 203 перестройка УКВ
СообщениеДобавлено: Пн ноя 22, 2021 13:37:41 
Друг Кота
Аватар пользователя

Карма: 123
Рейтинг сообщений: 7959
Зарегистрирован: Сб сен 13, 2014 16:27:32
Сообщений: 39197
Откуда: СпиртоГонск созвездия Омега
Рейтинг сообщения: 0
это хрень заработает толка на савсе гвносхемных кривых приемниках
на нормалных никогда
смеситель на 1диоде толком никогда не работал наслабом сигнале

_________________
ZМудрость(Опыт и выдержка) приходит с годами.
Все Ваши беды и проблемы, от недостатка знаний.
Умный и у дурака научится, а дураку и ..
Алберт Ейнштейн не поможет и ВВП не спасет.и МЧС опаздает


Вернуться наверх
 
 Заголовок сообщения: Re: Автомагнитола Старт 203 перестройка УКВ
СообщениеДобавлено: Вт ноя 23, 2021 09:10:31 
Встал на лапы

Зарегистрирован: Ср сен 15, 2021 05:33:28
Сообщений: 97
Рейтинг сообщения: 0
1en2, Morroc, musor, Схема работает более менее от 5 до 10 станций. Пробовал подключать к приемникам ОКЕАН 209, ВЭФ 260 СИГМА, САЛЮТ 001, УРАЛ АВТО 2, Старт 203 Стерео, ВЕГА 326, ВЕГА 323. Это где пробовал только я. Люди тоже пробовали говорят что нормально. Конечно не прям фонтан эмоций, но подкупает простата сборки не нужно плату травить на картонке собрал и все.

Добавлено after 4 minutes 21 second:
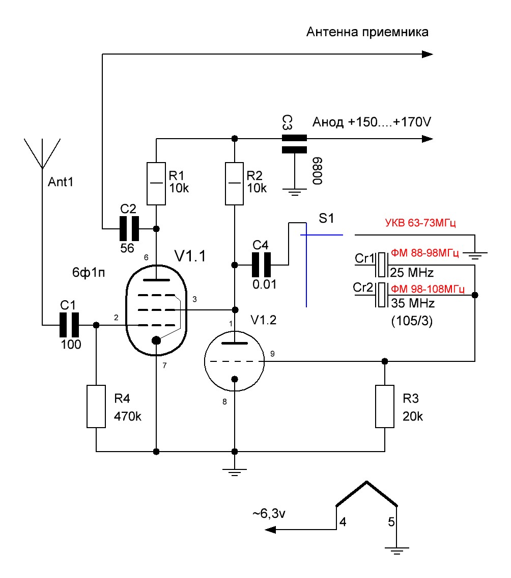
Для ламповых приемников если не хочу лезть в сильно мудреный блок УКВ обычно использую схему на 6Ф1П переключатель замаскировал и все

Добавлено after 1 minute 52 seconds:
Что скажите о этой схеме. Может кто собирал?


Вложения:
prostoy-ukv-konverter.jpg [25.17 KiB]
Скачиваний: 130
21765_original.jpg [95.35 KiB]
Скачиваний: 113
Вернуться наверх
 
 Заголовок сообщения: Re: Автомагнитола Старт 203 перестройка УКВ
СообщениеДобавлено: Вт ноя 23, 2021 10:09:33 
Друг Кота

Карма: 49
Рейтинг сообщений: 550
Зарегистрирован: Чт фев 20, 2014 18:57:55
Сообщений: 19494
Рейтинг сообщения: 0
Конвертер на лампе то из каких соображений ? На качество звука точно не влияет )

Транзисторный вероятно рабочий если выполнить аккуратно, но такие варианты "все в одном" скорее для опытных.

_________________
"Вся военная пропаганда, все крики, ложь и ненависть исходят от людей, которые на эту войну не пойдут !" / Джордж Оруэлл /
"Война - это,когда за интересы других,гибнут совершенно безвинные люди." / Уинстон Черчилль /


Вернуться наверх
 
 Заголовок сообщения: Re: Автомагнитола Старт 203 перестройка УКВ
СообщениеДобавлено: Вт ноя 23, 2021 12:16:26 
Друг Кота
Аватар пользователя

Карма: 107
Рейтинг сообщений: 3339
Зарегистрирован: Сб фев 11, 2017 15:59:13
Сообщений: 14979
Откуда: 57 RUS
Рейтинг сообщения: 0
Я собирал последовательный FM/УКВ конвертер по такой схеме, работает хорошо:

Изображение
Описание:
http://smham.ucoz.ru/publ/9-1-0-305

В качестве корпуса использовал попавшийся под руку тв фильтр:
Изображение
Изображение
подачу питания сделал по антенному кабелю:
Изображение

_________________
НАРОДОВЛАСТИЕ а не кланово-олигархическая дерьмократия!!!
Цифровому рабству, навязываемому цифровым олигархатом - НЕТ!


Вернуться наверх
 
 Заголовок сообщения: Re: Автомагнитола Старт 203 перестройка УКВ
СообщениеДобавлено: Вт ноя 23, 2021 13:07:58 
Встал на лапы

Зарегистрирован: Ср сен 15, 2021 05:33:28
Сообщений: 97
Рейтинг сообщения: 0
Morroc, А почему бы и не на лампе. Анодное есть в ламповом приемнике или радиоле, накал тоже обязан быть. Да и еще одна лампа согреет в зимние Сибирские вечера :))

Добавлено after 3 minutes 50 seconds:
gsmart, Тоже думал про эту схему собрать или не собрать. Ну раз вы говорите что схема работает нормально соберу :)


Вернуться наверх
 
Показать сообщения за:  Сортировать по:  Вернуться наверх
Начать новую тему Ответить на тему  [ Сообщений: 19 ] 

Часовой пояс: UTC + 3 часа


Вы не можете начинать темы
Вы не можете отвечать на сообщения
Вы не можете редактировать свои сообщения
Вы не можете удалять свои сообщения
Вы не можете добавлять вложения

Найти:
Перейти:  


Powered by phpBB © 2000, 2002, 2005, 2007 phpBB Group
Русская поддержка phpBB
Extended by Karma MOD © 2007—2012 m157y
Extended by Topic Tags MOD © 2012 m157y