Например TDA7294

Форум РадиоКот • Просмотр темы - предложите схему начинающему коротволновнику
Форум РадиоКот
Здесь можно немножко помяукать :)

Текущее время: Сб мар 14, 2026 10:50:01

Часовой пояс: UTC + 3 часа


ПРЯМО СЕЙЧАС:



Начать новую тему Ответить на тему  [ Сообщений: 20 ] 
Автор Сообщение
 Заголовок сообщения: предложите схему начинающему коротволновнику
СообщениеДобавлено: Ср сен 01, 2021 21:11:27 
Родился

Зарегистрирован: Чт авг 19, 2021 13:53:33
Сообщений: 7
Рейтинг сообщения: 0
вот захотел собрать очередной любительский кв радиоприемник, предложите пожалуйста проверенных схем.

Добавлено after 22 minutes 30 seconds:
Так как я начинающий деталек у меня не много, гт308 МП 26 39 40 42 , кт 315 3102 603 306 , s9014 s9018


Вернуться наверх
 
 Заголовок сообщения: Re: предложите схему начинающему коротволновнику
СообщениеДобавлено: Ср сен 01, 2021 21:12:13 
Собутыльник Кота

Карма: 14
Рейтинг сообщений: 472
Зарегистрирован: Вс фев 02, 2020 09:12:37
Сообщений: 2804
Рейтинг сообщения: 0
"очередной" - это не техническое требование к приёмнику....а смысл какой предлагать, если оно то сложно, то деталей нет, то диапазон не тот и т.д ???????.........ищите сами, что вам подходит для "очередного"...


Вернуться наверх
 
 Заголовок сообщения: Re: предложите схему начинающему коротволновнику
СообщениеДобавлено: Ср сен 01, 2021 23:04:21 
Держит паяльник хвостом
Аватар пользователя

Карма: 2
Рейтинг сообщений: 154
Зарегистрирован: Ср окт 04, 2017 20:47:40
Сообщений: 997
Рейтинг сообщения: 0
Очередной? Да пожалуйста (только хардкор и никаких транзисторов вообще :) ):
ПРМ -
https://oldmemory.ru/?file=svoimi-rukami-25

Простейшая радиостанция 28-29,7 Мгц на двух лампах
https://radiolamp.net/news/2-prostejsha ... ampah.html

Ну и
http://radio-stv.ru/radiosvyaz-kv-i-ukv ... lyudatelya

А вообще, для не забаненых в Инетах - схем полно на любой вкус. Удачи. :solder:


Вернуться наверх
 
 Заголовок сообщения: Re: предложите схему начинающему коротволновнику
СообщениеДобавлено: Ср сен 01, 2021 23:22:42 
Говорящий с текстолитом
Аватар пользователя

Карма: 17
Рейтинг сообщений: 181
Зарегистрирован: Пт дек 12, 2008 21:12:14
Сообщений: 1604
Откуда: Moscow
Рейтинг сообщения: 0
Ну если уж совсем немного то такие


Вложения:
схема-финал.gif [34.45 KiB]
Скачиваний: 206
ппп.jpeg [51.08 KiB]
Скачиваний: 156

_________________
Еси хочешь чтоб комп был быстрым - ставь Пингвин,- он будет чистым
Вернуться наверх
 
Эиком - электронные компоненты и радиодетали
 Заголовок сообщения: Re: предложите схему начинающему коротволновнику
СообщениеДобавлено: Ср сен 01, 2021 23:29:46 
Друг Кота
Аватар пользователя

Карма: 72
Рейтинг сообщений: 1165
Зарегистрирован: Чт ноя 20, 2008 04:20:48
Сообщений: 8107
Откуда: КурскЪ
Рейтинг сообщения: 0
Конструкции приемников Сергея US5MSQ.
Грамотный радиолюбитель.
https://us5msq.com.ua/category/radiopriemniki/
Выбирай.

_________________
Принимаю вас 595+40db на уровне шумов на кухонный приёмник,антенна наружка-магнитная катушка..работает "Акация",вот такая информация.Роман.73!!!
"50 КСВ 075", UA3112SWL
Изображение


Последний раз редактировалось RA3WSI Ср сен 01, 2021 23:43:34, всего редактировалось 2 раз(а).

Вернуться наверх
 
 Заголовок сообщения: Re: предложите схему начинающему коротволновнику
СообщениеДобавлено: Ср сен 01, 2021 23:33:53 
Друг Кота
Аватар пользователя

Карма: 26
Рейтинг сообщений: 839
Зарегистрирован: Сб янв 28, 2006 22:47:24
Сообщений: 6006
Рейтинг сообщения: 0
Поляков "Приемник коротковолновика наблюдателя".

_________________
Астролябия-сама меряет, было бы что мерять!!!


Вернуться наверх
 
 Заголовок сообщения: Re: предложите схему начинающему коротволновнику
СообщениеДобавлено: Чт сен 02, 2021 14:44:23 
Родился

Зарегистрирован: Чт авг 19, 2021 13:53:33
Сообщений: 7
Рейтинг сообщения: 0
"очередной" - это не техническое требование к приёмнику....а смысл какой предлагать, если оно то сложно, то деталей нет, то диапазон не тот и т.д ???????.........ищите сами, что вам подходит для "очередного"...

Я хотел услышать людей которые хотят помочь , а не человека который зашёл на форум не пойми для чего


Вернуться наверх
 
 Заголовок сообщения: Re: предложите схему начинающему коротволновнику
СообщениеДобавлено: Чт сен 02, 2021 14:53:00 
Друг Кота
Аватар пользователя

Карма: 72
Рейтинг сообщений: 1165
Зарегистрирован: Чт ноя 20, 2008 04:20:48
Сообщений: 8107
Откуда: КурскЪ
Рейтинг сообщения: 0
Я ссылку на сайт выше дал.Загляни туда.Там много проверенных схем приемников.

_________________
Принимаю вас 595+40db на уровне шумов на кухонный приёмник,антенна наружка-магнитная катушка..работает "Акация",вот такая информация.Роман.73!!!
"50 КСВ 075", UA3112SWL
Изображение


Вернуться наверх
 
 Заголовок сообщения: Re: предложите схему начинающему коротволновнику
СообщениеДобавлено: Чт сен 02, 2021 14:53:54 
Родился

Зарегистрирован: Чт авг 19, 2021 13:53:33
Сообщений: 7
Рейтинг сообщения: 0
Конструкции приемников Сергея US5MSQ.
Грамотный радиолюбитель.
https://us5msq.com.ua/category/radiopriemniki/
Выбирай.


Спасибо за сайт я (так понял Сергея Беленецкого) я решил буду делать вот этот приемник , только полевики найти надо.


Вернуться наверх
 
 Заголовок сообщения: Re: предложите схему начинающему коротволновнику
СообщениеДобавлено: Чт сен 02, 2021 15:15:11 
Друг Кота
Аватар пользователя

Карма: 72
Рейтинг сообщений: 1165
Зарегистрирован: Чт ноя 20, 2008 04:20:48
Сообщений: 8107
Откуда: КурскЪ
Рейтинг сообщения: 0
Да он самый.А полевики можно приобрести или в Чип дипе или на али.

_________________
Принимаю вас 595+40db на уровне шумов на кухонный приёмник,антенна наружка-магнитная катушка..работает "Акация",вот такая информация.Роман.73!!!
"50 КСВ 075", UA3112SWL
Изображение


Вернуться наверх
 
 Заголовок сообщения: Re: предложите схему начинающему коротволновнику
СообщениеДобавлено: Чт сен 02, 2021 15:19:27 
Родился

Зарегистрирован: Чт авг 19, 2021 13:53:33
Сообщений: 7
Рейтинг сообщения: 0
https://us5msq.com.ua/prostoj-trexdiapazonnyj-ppp/


Вернуться наверх
 
 Заголовок сообщения: Re: предложите схему начинающему коротволновнику
СообщениеДобавлено: Чт сен 02, 2021 22:09:24 
Держит паяльник хвостом
Аватар пользователя

Карма: 2
Рейтинг сообщений: 154
Зарегистрирован: Ср окт 04, 2017 20:47:40
Сообщений: 997
Рейтинг сообщения: 0
Цитата:
Кот радиолюбитель
Я хотел услышать людей которые хотят помочь , а не человека который зашёл на форум не пойми для чего
Позвольте напомнить - здесь вам никто ничего не должен! И замечание было вполне оправдано и ничем вас не обижало. Только было выражено, хоть и субъективное, но желание видеть более ясное описание вашего вопроса.
Если это для вас возможно, то имейте чувство такта в общении с людьми.


Вернуться наверх
 
 Заголовок сообщения: Re: предложите схему начинающему коротволновнику
СообщениеДобавлено: Пт сен 03, 2021 18:26:12 
Друг Кота

Карма: 49
Рейтинг сообщений: 550
Зарегистрирован: Чт фев 20, 2014 18:57:55
Сообщений: 19494
Рейтинг сообщения: 0
Меня тоже слово очередной смущает. Он наверное должен чем то отличаться от предыдущих ? Чем ? Короче ТЗ нужно какое то - диапазоны, эмф или кф или вообще ппп, синтез или обычный гпд и всякое такое, а вообще их в интернете море, если искать и в англоязычном сегменте, то море х3, простые приемники обычно на микросхемах вроде sa612/ne602, la1185 и т.п.

Добавлено after 4 hours 50 minutes 23 seconds:
Вот такая сейчас есть модная тема http://www.cqham.ru/forum/showthread.ph ... E5-QCX-SSB

_________________
"Вся военная пропаганда, все крики, ложь и ненависть исходят от людей, которые на эту войну не пойдут !" / Джордж Оруэлл /
"Война - это,когда за интересы других,гибнут совершенно безвинные люди." / Уинстон Черчилль /


Вернуться наверх
 
 Заголовок сообщения: Re: предложите схему начинающему коротволновнику
СообщениеДобавлено: Сб сен 04, 2021 02:37:17 
Говорящий с текстолитом
Аватар пользователя

Карма: 17
Рейтинг сообщений: 181
Зарегистрирован: Пт дек 12, 2008 21:12:14
Сообщений: 1604
Откуда: Moscow
Рейтинг сообщения: 0
Она то и модная но человеку то с начальными знаниями трудно
наверное освоить программирование и поэтому нужна классика
т е обыкновенная схема включающая БП, УНЧ(на выбор) и сам
ВЧ тракт из доступных деталей.
Полевики можно из старых селекторов каналов от ТВ которые
уже не нужны с переходом на цифровое ТВ
Там как раз на входе стоит.
Да можно просто: -Если сделать конвертер к радиоприемнику
имеющему диаппазон 41м всего то sa612 и полевик на входе.


Вложения:
cnv.gpeg.jpg [32.77 KiB]
Скачиваний: 117

_________________
Еси хочешь чтоб комп был быстрым - ставь Пингвин,- он будет чистым
Вернуться наверх
 
 Заголовок сообщения: Re: предложите схему начинающему коротволновнику
СообщениеДобавлено: Сб сен 04, 2021 09:24:10 
Друг Кота

Карма: 49
Рейтинг сообщений: 550
Зарегистрирован: Чт фев 20, 2014 18:57:55
Сообщений: 19494
Рейтинг сообщения: 0
Да ну какое там программирование... приемник на паре транзисторов дольше собирать, чем такое "программирование" осваивать.

ВЧ тракт из доступных деталей.
Полевики можно из старых селекторов каналов от ТВ которые
уже не нужны с переходом на цифровое ТВ

Селекторы может и не нужны, а телевизоры я смотрю никто не выкинул - на всех приставки висят и продолжают работать :)) Проще заказать по почте, чем искать что то такое, не у всех же шкафы забиты электронным барахлом. То кварцы с мат. плат предлагают вапаять, то фильтры и микросхемы из радиотелефонов, то вот детали из селектора... вангую, что у ТС этого ничего нет и не будет :))

_________________
"Вся военная пропаганда, все крики, ложь и ненависть исходят от людей, которые на эту войну не пойдут !" / Джордж Оруэлл /
"Война - это,когда за интересы других,гибнут совершенно безвинные люди." / Уинстон Черчилль /


Вернуться наверх
 
 Заголовок сообщения: Re: предложите схему начинающему коротволновнику
СообщениеДобавлено: Пн сен 06, 2021 11:36:29 
Потрогал лапой паяльник
Аватар пользователя

Карма: 15
Рейтинг сообщений: 99
Зарегистрирован: Пн окт 22, 2012 16:12:32
Сообщений: 338
Откуда: Иркутск, R0SBW
Рейтинг сообщения: 0
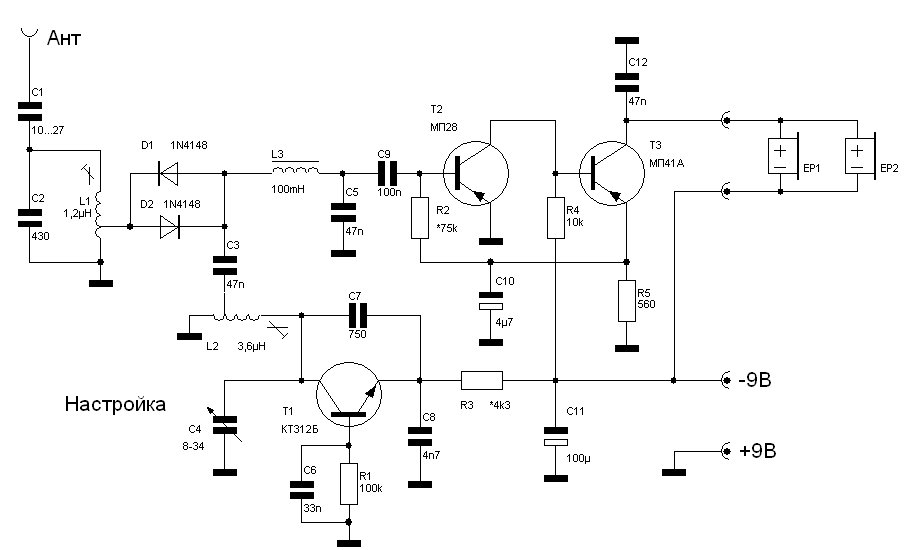
Мой взгляд на приёмник начинающего коротковолновика.
1. ППП на 80 м (Например Lidia-80).
2. Супергетеродин на 20 м (ПЧ – 8863 кГц, КФ).
Общие замечания. Максимально использовать микросхемы.
Избегать применения германиевых транзисторов.
Конструктивно разбивать схему на функциональные узлы.
Небольшие, отдельные платы проще изготавливать, настраивать, заменять.
Предусмотреть БАТАРЕЙНОЕ питание (особенно для ППП).
Схема моего варианта ППП прилагается.

http://img.radiokot.ru/files/81138/medi ... kapd7n.JPG
http://img.radiokot.ru/files/81138/medi ... kasmlj.JPG
На фотографиях супергетеродин на 20м. Модульный принцип.


Вложения:
Простой ППП_80_с.png [217.38 KiB]
Скачиваний: 141

_________________
Пацаны, не бойтесь меня – ни чему ХОРОШЕМУ я Вас не научу!
Вернуться наверх
 
 Заголовок сообщения: Re: предложите схему начинающему коротволновнику
СообщениеДобавлено: Ср сен 08, 2021 12:47:17 
Вымогатель припоя

Зарегистрирован: Вс сен 10, 2006 00:04:03
Сообщений: 546
Рейтинг сообщения: 0
Мой взгляд на приёмник начинающего коротковолновика.
1. ППП на 80 м (Например Lidia-80).

Фигня ваша лидия. Собирал я ее. Супротив поляковского на ХА2 абы что. ППП на трех транзисторах и то лучше работал
Да и вообще,честно признавшись - рассыпуха уже вчерашний день.Или покупать какой-нибудь Tecsun PL-660 или ваять что-то подобное на тамошней микросхеме - проектов в сети навалом


Вернуться наверх
 
 Заголовок сообщения: Re: предложите схему начинающему коротволновнику
СообщениеДобавлено: Ср сен 08, 2021 16:56:59 
Потрогал лапой паяльник
Аватар пользователя

Карма: 15
Рейтинг сообщений: 99
Зарегистрирован: Пн окт 22, 2012 16:12:32
Сообщений: 338
Откуда: Иркутск, R0SBW
Рейтинг сообщения: 0
В АВТОРСКОМ варианте "Lidia_80" имеются ошибки. Их заметили многие.
В предложенной мной схеме они поправлены.
ППП Полякова, то же, делал. Норм. Однако, время, компоненты, технологии ...

_________________
Пацаны, не бойтесь меня – ни чему ХОРОШЕМУ я Вас не научу!


Вернуться наверх
 
 Заголовок сообщения: Re: предложите схему начинающему коротволновнику
СообщениеДобавлено: Ср сен 08, 2021 19:12:58 
Друг Кота
Аватар пользователя

Карма: 26
Рейтинг сообщений: 839
Зарегистрирован: Сб янв 28, 2006 22:47:24
Сообщений: 6006
Рейтинг сообщения: 0
ППП на 80 м (Например Lidia-80)

Фигня ваша лидия.

В АВТОРСКОМ варианте "Lidia_80" имеются ошибки. Их заметили многие.
В предложенной мной схеме они поправлены.

Узбагойтесь уже. Топикстартер неделю на форум не заходит и все эти лидии-мидии ему до одного места.
Позвольте теме провалится вниз раздела, чтобы глаза не мозолила.

_________________
Астролябия-сама меряет, было бы что мерять!!!


Вернуться наверх
 
 Заголовок сообщения: Re: предложите схему начинающему коротволновнику
СообщениеДобавлено: Сб сен 18, 2021 20:26:41 
Собутыльник Кота

Карма: -24
Рейтинг сообщений: -888
Зарегистрирован: Вт янв 19, 2021 17:56:15
Сообщений: 2749
Рейтинг сообщения: 0
Кот радиолюбитель,
Вот простенький приемник как АМ так и SSB модуляцию принимает. Диапазон 20 метров любительский и около него))).
Используйте ваши кт3102 в нч части и кт315 в вч.
Антенная длинный провод.


Вложения:
приемник.png [3.35 KiB]
Скачиваний: 152
Вернуться наверх
 
Показать сообщения за:  Сортировать по:  Вернуться наверх
Начать новую тему Ответить на тему  [ Сообщений: 20 ] 

Часовой пояс: UTC + 3 часа


Вы не можете начинать темы
Вы не можете отвечать на сообщения
Вы не можете редактировать свои сообщения
Вы не можете удалять свои сообщения
Вы не можете добавлять вложения

Найти:
Перейти:  


Powered by phpBB © 2000, 2002, 2005, 2007 phpBB Group
Русская поддержка phpBB
Extended by Karma MOD © 2007—2012 m157y
Extended by Topic Tags MOD © 2012 m157y