Например TDA7294

Форум РадиоКот • Просмотр темы - Простейший УКВ ЧМ радиоприёмник с низкой ПЧ.
Форум РадиоКот
Здесь можно немножко помяукать :)

Текущее время: Пн дек 15, 2025 18:35:55

Часовой пояс: UTC + 3 часа


ПРЯМО СЕЙЧАС:



Начать новую тему Ответить на тему  [ Сообщений: 18 ] 
Автор Сообщение
Не в сети
 Заголовок сообщения: Простейший УКВ ЧМ радиоприёмник с низкой ПЧ.
СообщениеДобавлено: Вт мар 19, 2019 02:00:03 
Модератор
Аватар пользователя

Карма: 158
Рейтинг сообщений: 1600
Зарегистрирован: Пт апр 28, 2006 15:26:07
Сообщений: 11940
Откуда: Россия.
Рейтинг сообщения: 3
Медали: 2
Мявтор 3-й степени (1) Лучший человек Форума 2017 (1)
Решил попробовать сделать максимально простой вещательный ЧМ приемник. Приемник Захарова оказался довольно «капризным» в работе, а сверхрегенератор имеет слишком низкое качество звука, поэтому выбрал схему с низкой промежуточной частотой.
Приемник предназначен только для приема местных станций. Подключать к нему наружную антенну для приема удаленных станций нет смысла, т.к. она соберет все низкочастотные промышленные помехи и забьет приемник.

Схем подобных приемников довольно много в старых журналах, но копировать их на современных транзисторах нет смысла.

Промежуточная частота получается в полосе 50 – 250 кГц. Сначала хотел на входе сделать УВЧ, но потом оказалось, что он и без УВЧ принимает местные станции с антенной всего лишь 10 см, но все равно схему с простейшим УВЧ выложу ниже. Как говорил, чувствительность приемника с УВЧ для меня оказалась избыточной.
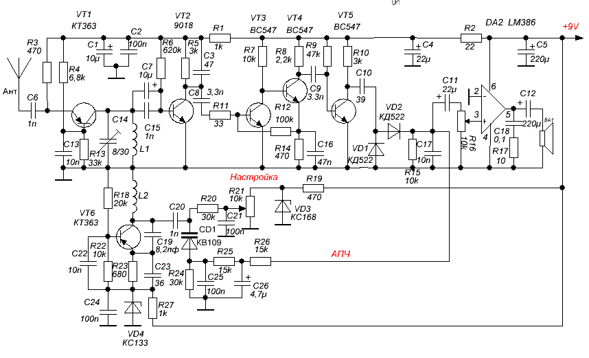
Схема получилась такая.

Изображение

VT1 – смеситель.
VT5 – гетеродин. В гетеродине применен транзистор p-n-p. Просто с этим транзистором удобнее паять, т.к. получается меньше проводов.
Катушка L1 и L2 расположены соосно на расстоянии 4 мм друг от друга. Так сигнал гетеродина поступает на вход смесителя.
У меня приемник работает в полосе 100 - 108 МГц, поэтому входной контур сделал неперестраиваемый.
Гетеродин можно сделать и на n-p-n транзисторе 9018

Изображение

Катушки бескаркасные. Намотаны на оправке диаметром 5 мм проводом диаметром 0,5 мм.
L1 – 6 витков.
L2 – 5 витков.
VT2 - VT3 это УПЧ.
VT4 транзисторный ключ. На выходе ключа получаем практически прямоугольные импульсы с промежуточной частотой. С выхода ключа сигнал поступает на импульсный частотный детектор. Он отличается от амплитудного детектора тем, что конденсатор связи С10 ставится раз 200 – 300 меньше, чем в амплитудном детекторе.
В приемнике есть АПЧ, хотя можно и без неё, но с АПЧ настойка на станцию более удобная.

Настройка обычная. Крутим R18 и устанавливаем на варикапе максимальное напряжение. Сдвигая-раздвигая витки катушки L2 добиваемся частоты генерации чуть больше 108 МГц.
Дальше пытаемся поймать какую либо станцию в середине диапазона, в моем случае в районе 104 МГц. Крутим подстроечный конденсатор С13 и добиваемся наилучшего приема. Иногда бывает, что в одном конце диапазона прием лучше, а в другом хуже. В этом случае нужно найти компромисс покрутив подстроечный конденсатор С13. Если входной контур сильно расстроен, то возможно возбуждение и прием с шумами и помехами. Понятно, что входной контур, как и гетеродинный можно подстраивать и сдвиганием-раздвиганием витков. У меня станции работают в диапазоне 100 – 108 МГц, поэтому особых проблем при настройке не возникло.

Последовательно с резистором настройки со стороны общего провода можно поставить ограничивающий резистор. Он будет ограничивать частоту гетеродина снизу. Я не стал делать, т.к. в дальнейшем вместо резистора настройки поставлю четыре подстроечных резистора, что бы получить фиксированные настройки на наши четыре станции.

Расположение деталей такое же, как нарисовано на схеме. Схему понятно лучше делать на печатной плате или сделать на «пятачках» по методу Жутяева, но я спаял на макетке. Макетка — это просто пластина из полистирола размером 60х50 мм(такую нашел). Выводы деталей нагреваются паяльником и вплавляются в полистирол.
Можнаж получается довольно жесткий.
Выводы деталей нужно стараться делать, как можно короче.
При наладке у меня включенная плата упала со стола на пол и при этом даже настройка на станцию не сбилась.
Это без УНЧ.

Изображение

Если кто то решит все таки сделать в приемнике УВЧ, то схема с УВЧ выглядит так.

Изображение

УВЧ полезен не только для увеличения чувствительности. Он в принципе необходим, если хотим подключить наружную антенну. УВЧ будет являться развязкой между входным контуром и антенной, поэтому антенна не будет расстраивать входной контур.
Контура на входе нет, т.к. если его ставить, то приходится вводить настройку контуров в УВЧ с помощью варикапов, что усложняет и конструкцию, а главное настройку.
Транзистор в УВЧ поставил p-n-p просто из за удобства. В принципе можно, как писал выше про гетеродин, поставить n-p-n транзистор, например 9018 по стандартной схеме.

Делал подобный приемник в которой в преобразователе частоты применена микросхема SA612, но стало жалко на это дело микросхему микросхему и поставил транзисторы, а на микросхеме сделал простенькую радиостанцию с АМ на 27 МГц. Цель была заменить сверхрегенератор в простейших радиостанциях, но что бы была очень простая настройка.

Делалось это просто от безделья.
А это я принимаю наши местные станции на антенну длиной где то 50 см

https://yadi.sk/d/rdNXc5-lgsHmYw

Изображение

Подробнее написал здесь http://www.radiocxema.h1n.ru/

Там на сайте несколько вариантов подобных УКВ приемников.
Есть даже с двойным преобразованием.
http://www.radiocxema.h1n.ru/2018/03/23 ... сложности/
Первая ПЧ там 10,7 МГц, а вторая ПЧ по сути является схема с низкой ПЧ.


Вложения:
1.png [130 байт]
Скачиваний: 11284
УВЧ.GIF [23.89 KiB]
Скачиваний: 13151
Гетеродин.GIF [8.16 KiB]
Скачиваний: 13268
вещЧМ.GIF [21.85 KiB]
Скачиваний: 13467
Вернуться наверх
 
Не в сети
 Заголовок сообщения: Re: Простейший УКВ ЧМ радиоприёмник
СообщениеДобавлено: Вт мар 19, 2019 07:26:15 
Вымогатель припоя
Аватар пользователя

Карма: 12
Рейтинг сообщений: 95
Зарегистрирован: Вс сен 08, 2013 21:36:22
Сообщений: 699
Откуда: 27.200 Мгц
Рейтинг сообщения: 0
Станции не плавают, в смысле если сделать на фиксированую частоту подстраивать не нужно? А фото приёмничка можно, я так понял Вы его уже изготовили.

_________________
Пока сам себя не пнёшь с места не сдвинешься


Вернуться наверх
 
Не в сети
 Заголовок сообщения: Re: Простейший УКВ ЧМ радиоприёмник
СообщениеДобавлено: Вт мар 19, 2019 09:25:20 
Грызет канифоль
Аватар пользователя

Карма: 3
Рейтинг сообщений: 24
Зарегистрирован: Вт мар 15, 2016 23:30:43
Сообщений: 292
Откуда: Краснодарский край
Рейтинг сообщения: 0
Если там апч, то с чего станциям плавать?


Вернуться наверх
 
Не в сети
 Заголовок сообщения: Re: Простейший УКВ ЧМ радиоприёмник
СообщениеДобавлено: Вт мар 19, 2019 13:24:34 
Друг Кота
Аватар пользователя

Карма: 35
Рейтинг сообщений: 82
Зарегистрирован: Чт окт 08, 2009 00:43:16
Сообщений: 3284
Рейтинг сообщения: 5
Раз уж речь пошла о УКВ ЧМ радиоприемниках с низкой ПЧ и счетным детектором, стоит вспомнить схему из ж. "Радио" №2 за 1968 год, стр. 58-59.

Изображение

Вложение:
FMTUN.png [158.71 KiB]
Скачиваний: 16399


Вернуться наверх
 
Эиком - электронные компоненты и радиодетали
Не в сети
 Заголовок сообщения: Re: Суперсверхрегенератор.
СообщениеДобавлено: Вс дек 15, 2019 16:02:25 
Родился

Зарегистрирован: Вс сен 29, 2019 19:09:14
Сообщений: 4
Рейтинг сообщения: 0
Был изготовлен приемник по схеме:
http://www.radiocxema.h1n.ru/2019/03/19 ... м-приемни/
Произошли изменения по параметрам катушки и подключению антенны, соответственно и по принимаемым частотам.
Катушки: (сечение провода лакированного - 0.5 мм)
L1 - 5 витков
L2 - 4 витка
Конденсатор подстроечный 5 - 60 пкФ во входном конутре
Резистор переменный для контура гетеродина заменен на 1 кОм (плавнее подстройка)
АПЧ предусмотрена, но на снимках отпаяна, т.к. с ней трудно настроиться на нужную частоту (АПЧ перестраивает прием на сильную станцию)
Штырьки, что торчат из платы выставлены с целью - экспериментирования
Примеры работы нескольких станции есть в видео
Идеально (без помех) удавалось настроиться на станции 107.6 ФМ и 101.3 ФМ (думаю, что зависит от входного контура, т.е. настроишь его на 103.8 фм, к примеру, сможешь гетеродином выставить качество без помех. Долго, если отсутствует осциллограф или частотомер.
Приемник нуждается в доработке по одновременной смене частоты в контура гетеродина и в контуре входном.
При попытке заменить во входном контуре подстроечный конденсатор на варикап удалось выйти на станцию с зеркальным каналом т.е. попал на 93.90 и на 94.40 одновременно, на остальные станции в это время доступ с лютыми помехами) Помни! Если ставишь варикап, то поставь и на 1000 ПкФ конденсатор, как в гетеродине последовательно с варикапом, а то КЗ будет.
При попытке заменить в обоих контурах емкость на сдвоенный конденсатор (дуплекс) было много помех.

Схема приемника исходная:
Изображение


Антенна (диполь от телевизора) в моем случае была подключена через коаксиальный кабель и через баллун на ферритовом кольце 2000НН
по схеме в изображении ниже. Центральная жила коаксиала идет напрямую к катушке и в это время подключена к одному из усов антенны диполя, а оплетка заземляется вместе с выходом трансформатора. Второй ус диполя (антенна от телевизора) идет через катушку на землю с
Изображение - скрин схемы с баллуном


Изображение - фото приемника


Изображение - цоколевка варикапа кс168

Пример работы приемника на частотах от 91.4 до 107.6 МГц - https://www.youtube.com/channel/UCy_XKq ... q1A/videos (Есть шум помех, будьте готовы)



Остались лишь вопросы по улучшению данной схемы в плане более быстрой настройки на нужную станцию: одновременная смена частоты на входном конктуре и на контуре гетеродина. Есть ли варианты?


Вложения:
Простой ФМ приемник 88 - 108 МГц.lay [65.61 KiB]
Скачиваний: 701
Вернуться наверх
 
Не в сети
 Заголовок сообщения: Re: Простейший УКВ ЧМ радиоприёмник с низкой ПЧ.
СообщениеДобавлено: Вс дек 15, 2019 18:19:07 
Собутыльник Кота
Аватар пользователя

Карма: 14
Рейтинг сообщений: 121
Зарегистрирован: Сб май 21, 2016 11:04:52
Сообщений: 2977
Откуда: Беларусь
Рейтинг сообщения: 0
да... такой кусок стеклотекстолита на низкую ПЧ ушел...

Добавлено after 2 minutes 1 second:
поставить входной контур и заварикапть его одновременно с гетеродином

А для чего стабилитрон кс133 в эммитерной цепи транзистора гетеродина?

Добавлено after 30 seconds:
А далече ли ретранслятор?


Вернуться наверх
 
Не в сети
 Заголовок сообщения: Re: Простейший УКВ ЧМ радиоприёмник с низкой ПЧ.
СообщениеДобавлено: Вс дек 15, 2019 19:24:34 
Модератор
Аватар пользователя

Карма: 158
Рейтинг сообщений: 1600
Зарегистрирован: Пт апр 28, 2006 15:26:07
Сообщений: 11940
Откуда: Россия.
Рейтинг сообщения: 0
Медали: 2
Мявтор 3-й степени (1) Лучший человек Форума 2017 (1)
У меня примерно такой же приемник сейчас рядом лежит.
Сначала ответьте на несколько вопросов, т.к. без этих ваших пояснений трудно что то советовать по существу.
Какие у Вас условия приема?
Зачем подключили внешнюю антенну?
Антенна (диполь от телевизора) в моем случае была подключена через коаксиальный кабель
Вот я писал.
Приемник предназначен только для приема местных станций. Подключать к нему наружную антенну для приема удаленных станций нет смысла, т.к. она соберет все низкочастотные промышленные помехи и забьет приемник.
Это он принимает свои местные станции.
А это я принимаю наши местные станции на антенну длиной где то 50 см

https://yadi.sk/d/rdNXc5-lgsHmYw
Для приема на внешнюю антенну схему приемника нужно корректировать.

Какой диапазон у приемника Вам нужен?
У автора он заужен.
У меня приемник работает в полосе 100 - 108 МГц, поэтому входной контур сделал неперестраиваемый.
Насчет конденсатора.
При попытке заменить в обоих контурах емкость на сдвоенный конденсатор (дуплекс) было много помех.
Конденсатор переменной емкости для УКВ приемника имеет максимальную емкость 30 пф и выглядит так.

Изображение

Размер у него намного меньше вашего.
Ваш же КПЕ предназначен для приемников ДВ, СВ, КВ.
Тем более, что КПЕ в приемнике УКВ нельзя подключать длинными проводами, как это сделано у Вас.
АПЧ предусмотрена, но на снимках отпаяна, т.к. с ней трудно настроиться на нужную частоту (АПЧ перестраивает прием на сильную станцию)
Полосу захвата АПЧ можно уменьшить уменьшая резистор R21 и увеличивая R22, R23. Поставьте для начала R21 5,1 кОм
Приемник нуждается в доработке по одновременной смене частоты в контура гетеродина и в контуре входном. Есть варианты?
Есть варианты. Будет время, нарисую. Тем более, что у меня сейчас уже ночь.
цоколевка варикапа кс168
Это стабилитрон, а не варикап. Варикап на схеме обозначен как CD1 и называется КВ109

Насчет печатки.

ВЧ часть приемника, это смеситель и гетеродин и разводка этой части схемы должна делаться в соответствии с правилами ВЧ монтажа.
Вход приемника - это база-эмиттер смесителя. Точка эмиттера, это тоска общей земли ВЧ части схемы. Я большой красной точкой обозначил.

Изображение

Красными линиями обозначил "длиннющие" дорожки идущие к этой общей точке, что на ВЧ недопустимо. Паразитная индуктивность этих дорожек сравнима у вас с индуктивностями катушек, что стоят в приемнике.
У Вас получилось даже так, что часть дорожки идущая от входной катушки и катушки гетеродина имеют общую часть, которую я широкой красной линией нарисовал.
Если возникли трудности в разводки по правилам ВЧ монтажа, то лучше одну сторону печатки сделать сплошной "землей" или заливать "землей все промежутки между дорожками, что бы "земля" всегда была рядом и к ней не нужно тянуть длинные дорожки.

Насчет настройки.
Так настраивали?
Настройка обычная. Крутим R18 и устанавливаем на варикапе максимальное напряжение. Сдвигая-раздвигая витки катушки L2 добиваемся частоты генерации чуть больше 108 МГц.
Дальше пытаемся поймать какую либо станцию в середине диапазона, в моем случае в районе 104 МГц. Крутим подстроечный конденсатор С13 и добиваемся наилучшего приема. Иногда бывает, что в одном конце диапазона прием лучше, а в другом хуже. В этом случае нужно найти компромисс покрутив подстроечный конденсатор С13. Если входной контур сильно расстроен, то возможно возбуждение и прием с шумами и помехами.
В зависимости от ваших ответов, можно будет уже давать конкретные ответы.


Вложения:
1.gif [71.19 KiB]
Скачиваний: 11298
1.png [77.6 KiB]
Скачиваний: 11202
Вернуться наверх
 
Не в сети
 Заголовок сообщения: Re: Простейший УКВ ЧМ радиоприёмник с низкой ПЧ.
СообщениеДобавлено: Пн дек 16, 2019 20:23:29 
Родился

Зарегистрирован: Вс сен 29, 2019 19:09:14
Сообщений: 4
Рейтинг сообщения: 0
Цитата:
А для чего стабилитрон кс133 в эммитерной цепи транзистора гетеродина?
Для стабилизации напряжения с 9 вольт для записки гетеродина ]

Добавлено after 7 hours 59 minutes 29 seconds:
Какие у Вас условия приема?
Ответ:
-Местные станции передаются с вышки на расстоянии в 6 км от приемника и вокруг приемника много квартир
При первоначальной сборке с антенной в 15 см и с катушками как в инструкции у автора с большими помехами был прием, а как только подключил антенну-диполь прием стал лучше, т.е. отношение сигнал/шум увеличилось
Требуемый диапозон - 91.4 - 107.6 ФМ
Зачем подключили внешнюю антенну? - Было интересно попробовать с нею


Какой диапазон у приемника Вам нужен?
Ответ: Требуемый диапозон - 91.4 - 107.6 ФМ



Насчет печатки.
Если возникли трудности в разводки по правилам ВЧ монтажа, то лучше одну сторону печатки сделать сплошной "землей" или заливать "землей все промежутки между дорожками, что бы "земля" всегда была рядом и к ней не нужно тянуть длинные дорожки.
Ответ : Т.е. если сейчас соорудить "корпус" со стороны печати и припаять к нему землю, исчезнет паразитная индуктивность



Насчет настройки.
Так настраивали?
Настройка обычная. Крутим R18 и устанавливаем на варикапе максимальное напряжение. Сдвигая-раздвигая витки катушки L2 добиваемся частоты генерации чуть больше 108 МГц.
Дальше пытаемся поймать какую либо станцию в середине диапазона, в моем случае в районе 104 МГц. Крутим подстроечный конденсатор С13 и добиваемся наилучшего приема. Иногда бывает, что в одном конце диапазона прием лучше, а в другом хуже. В этом случае нужно найти компромисс покрутив подстроечный конденсатор С13. Если входной контур сильно расстроен, то возможно возбуждение и прием с шумами и помехами.
Цитата:
В зависимости от ваших ответов, можно будет уже давать конкретные ответы.

Ответ:
Моя настройка ограничивалась кручением конденсатора C13 на станцию (интуитивно) и подстройкой частоты гетеродина после частоты контура при помощи R18 (повышение качества станции что на входном контуре выставлена или ловля лежащих рядом станций - т.е. очень походит на это при всех проведенных манипуляциях)


По кондеру-дуплексу, который на видео - в этом случае его задействовал только на одну секцию - для плавности, т.е. не используя как дуплекс


+++++ Стабилитрон кс168 - это не варикап, а стабилитрон и в картинке указана верная цеколевка

Добавлено after 46 minutes 2 seconds:
Цитата:
А для чего стабилитрон кс133 в эммитерной цепи транзистора гетеродина?
Для стабилизации напряжения с 9 вольт для записки гетеродина ]

Добавлено after 7 hours 59 minutes 29 seconds:
Какие у Вас условия приема?
Ответ:
-Местные станции передаются с вышки на расстоянии в 6 км от приемника и вокруг приемника много квартир
При первоначальной сборке с антенной в 15 см и с катушками как в инструкции у автора с большими помехами был прием, а как только подключил антенну-диполь прием стал лучше, т.е. отношение сигнал/шум увеличилось
Требуемый диапозон - 91.4 - 107.6 ФМ
Зачем подключили внешнюю антенну? - Было интересно попробовать с нею


Какой диапазон у приемника Вам нужен?
Ответ: Требуемый диапозон - 91.4 - 107.6 ФМ



Насчет печатки.
Если возникли трудности в разводки по правилам ВЧ монтажа, то лучше одну сторону печатки сделать сплошной "землей" или заливать "землей все промежутки между дорожками, что бы "земля" всегда была рядом и к ней не нужно тянуть длинные дорожки.
Ответ : Т.е. если сейчас соорудить "корпус" со стороны печати и припаять к нему землю, исчезнет паразитная индуктивность



Насчет настройки.
Так настраивали?
Настройка обычная. Крутим R18 и устанавливаем на варикапе максимальное напряжение. Сдвигая-раздвигая витки катушки L2 добиваемся частоты генерации чуть больше 108 МГц.
Дальше пытаемся поймать какую либо станцию в середине диапазона, в моем случае в районе 104 МГц. Крутим подстроечный конденсатор С13 и добиваемся наилучшего приема. Иногда бывает, что в одном конце диапазона прием лучше, а в другом хуже. В этом случае нужно найти компромисс покрутив подстроечный конденсатор С13. Если входной контур сильно расстроен, то возможно возбуждение и прием с шумами и помехами.
В зависимости от ваших ответов, можно будет уже давать конкретные ответы.

Ответ:
Моя настройка ограничивалась кручением конденсатора C13 на станцию (интуитивно) и подстройкой частоты гетеродина после частоты контура при помощи R18 (повышение качества станции что на входном контуре выставлена или ловля лежащих рядом станций - т.е. очень походит на это при всех проведенных манипуляциях)


По кондеру-дуплексу, который на видео - в этом случае его задействовал только на одну секцию - для плавности, т.е. не используя как дуплекс


+++++ Стабилитрон кс168 - это не варикап, а стабилитрон и в картинке указана верная цеколевка[/uquote]



Попробовал сменить антенну на 50 см и подсоединил текстолит - он расстроился теперь :cry:


Вернуться наверх
 
Не в сети
 Заголовок сообщения: Re: Асинхронный приёмник прямого преобразования.
СообщениеДобавлено: Вт дек 17, 2019 17:47:55 
Модератор
Аватар пользователя

Карма: 158
Рейтинг сообщений: 1600
Зарегистрирован: Пт апр 28, 2006 15:26:07
Сообщений: 11940
Откуда: Россия.
Рейтинг сообщения: 0
Медали: 2
Мявтор 3-й степени (1) Лучший человек Форума 2017 (1)
если сейчас соорудить "корпус" со стороны печати и припаять к нему землю, исчезнет паразитная индуктивность
Нет.
Кроме этого все точки схемы, что соединяются с "общим проводом" нужно непосредственно припаять к этому экрану.
Вот как здесь делали.
https://radiokot.ru/forum/viewtopic.php ... 6#p2832906
Паял я на макетке.
Просто оторвал крышку от футляра CD диска и снизу приделал сплошную землю. Вырезал её из банки кофе «Нескафе»

Изображение

В месте, где нужно припаять к «общему проводу» просто сверлится дырка сверлом 1 мм и припаивается. На картинке это видно.

Сверху монтаж выглядит так.

Изображение

Белыми квадратиками я пометил точки, где я сверлил дырки и соединял с общим проводом. Вверху «красным» подписал расположение блокировочных конденсаторов. Блокировочный конденсатор стоит непосредственно возле каждой катушки и соединяется с общим проводом без всяких длинных проводников.
Также следует обратить внимание на расположение катушек относительно друг друга.
В общем при изготовлении печатки нужно придерживаться подобной компоновки независимо от того, будет или печатка или какой другой способ монтажа. На "пятачках" по Жутяеву по моему самое удобное.

Более совершенная схема приемника удовлетворяющая вашим запросам находится здесь.
http://www.radiocxema.h1n.ru/2019/12/20 ... мник-с-ни/
Это приемник делался одновременно с этим простым приемников.
Делалось по принципу:»Что будет, если сделать так?»
Основное отличие, что в этом приемнике стоит фильтр с полосой 50-250 кГц на основе ФНЧ и ФВЧ. Они включены последовательно. ФВЧ имеет частоту среза 50 кГц, а ФНЧ 250 кГц.
Также добавил УВЧ, что дало не только увеличение чувствительности, а и устранило влияние антенны на настройку контура на входе приемника.
ЧД в данном приемнике собран по более сложной схеме.


Изображение

Обобщенная статья по всем подобным приемникам здесь.
http://www.radiocxema.h1n.ru/2020/07/16 ... низкой-пч/
Там есть еще и такая схема.

Изображение


Вложения:
1.gif [32.15 KiB]
Скачиваний: 17708
Вернуться наверх
 
Не в сети
 Заголовок сообщения: Экономичный радиоприемник С.Мартынов Радио 2003 12
СообщениеДобавлено: Пн апр 20, 2020 11:27:51 
Родился

Зарегистрирован: Пн апр 20, 2020 10:40:46
Сообщений: 1
Рейтинг сообщения: 0
Доброго времени суток! Собрал сей девайс:
Экономичный радиоприемник С.Мартынов Радио 2003 12
http://www.chipinfo.ru/literature/radio ... 19-22.html
Собирал только FM. Замучился с настройкой. Кроме шумов ничего не поймал. Усилитель ПЧ работает. Как понять работает ли гетеродин? Прошу помощи, пожалуйста!!!

Добавлено after 7 minutes 20 seconds:
http://img.radiokot.ru/files/140011/26o4rhienm.jpg

Добавлено after 4 minutes 34 seconds:
Изображение


Вернуться наверх
 
Не в сети
 Заголовок сообщения: Re: Экономичный радиоприемник С.Мартынов Радио 2003 12
СообщениеДобавлено: Пн апр 20, 2020 11:35:35 
Собутыльник Кота

Карма: 14
Рейтинг сообщений: 472
Зарегистрирован: Вс фев 02, 2020 09:12:37
Сообщений: 2804
Рейтинг сообщения: 0
если работает, то при замыкании катушки должен меняться ток транзистора гетеродина
или другим приёмником попытаться поймать сигнал гетеродина
===
катушка подозрительно длинная для 100 МГц...


Вернуться наверх
 
Не в сети
 Заголовок сообщения: Re: Экономичный радиоприемник С.Мартынов Радио 2003 12
СообщениеДобавлено: Пн май 11, 2020 17:29:16 
Встал на лапы
Аватар пользователя

Карма: 5
Рейтинг сообщений: 11
Зарегистрирован: Сб янв 12, 2013 01:09:39
Сообщений: 118
Откуда: Донецк
Рейтинг сообщения: 0
...при замыкании катушки должен меняться ток транзистора гетеродина
...
катушка подозрительно длинная для 100 МГц...

Подозрительная, как и вся задумка автора той схемы.
Там транзисторы должны работать в режиме микротоков. Измерить которые без хороших приборов проблематично. Вдобавок, как труЪ-радиолюбитель, автор не потрудился указать на публикуемой схеме даже режимы по пост. напряжениям.
Удивительно, что может сподвигнуть на сборку подобного изврата в нынешнее время, когда на экономичность наплевать из-за наличия лития по бросовым ценам, а чудовищные конструкции из 100500+ транзисторов давно заменены надёжными и доступными микросборками? Радио на каких-нибудь TA7358+TA7303+LM386 будет на голову выше по характеристикам, и намного проще в сборке и наладке. :facepalm:


Вернуться наверх
 
Не в сети
 Заголовок сообщения: Что за тип радиоприемника? Не встречал такого.
СообщениеДобавлено: Пт сен 18, 2020 00:38:27 
Грызет канифоль
Аватар пользователя

Зарегистрирован: Вс окт 20, 2019 13:03:56
Сообщений: 252
Рейтинг сообщения: 0
Не супергетеродин, не сверхрегенератор. Че-то не похоже ни что из того к чему привык.


Вложения:
235451610_625fa6fd217ce2151ffbd32f1823d936.gif [24.92 KiB]
Скачиваний: 616
Вернуться наверх
 
Не в сети
 Заголовок сообщения: Re: Что за тип радиоприемника? Не встречал такого.
СообщениеДобавлено: Пт сен 18, 2020 00:45:51 
Друг Кота
Аватар пользователя

Карма: 107
Рейтинг сообщений: 3308
Зарегистрирован: Сб фев 11, 2017 15:59:13
Сообщений: 14792
Откуда: 57 RUS
Рейтинг сообщения: 0
УКВ приёмник с низкой ПЧ.
Типа такого:
https://www.radiokot.ru/forum/viewtopic ... 8&t=163151

_________________
НАРОДОВЛАСТИЕ а не дерьмократия!!!
Суверенным и независимым может считаться только то государство, против которого англосаксонские разносчики кланово-олигархической дерьмократии и еврогейских "ценностей" со своими пособниками ввели санкции!


Вернуться наверх
 
Не в сети
 Заголовок сообщения: Re: Простейший УКВ ЧМ радиоприёмник с низкой ПЧ.
СообщениеДобавлено: Пн окт 12, 2020 23:29:10 
Встал на лапы
Аватар пользователя

Зарегистрирован: Вс дек 19, 2010 14:37:45
Сообщений: 148
Рейтинг сообщения: 0
VT2 - VT3 это УПЧ.
VT4 транзисторный ключ. На выходе ключа получаем практически прямоугольные импульсы с промежуточной частотой. С выхода ключа сигнал поступает на импульсный частотный детектор. Он отличается от амплитудного детектора тем, что конденсатор связи С10 ставится раз 200 – 300 меньше, чем в амплитудном детекторе.


:idea: Подскажите, у меня с VT4 проблема. поставил 2N3904 на базе 0,65 вольта,
на коллекторе 0,1. Пробовал шунтировать базу, добавил в коллектор еще 3кОм,
не помогло. Транзистор исправный Ку = 212;
На базу приходит несколько мегагерц, правда приборчик показывает не стабильно..


Вернуться наверх
 
Не в сети
 Заголовок сообщения: Re: Простейший УКВ ЧМ радиоприёмник с низкой ПЧ.
СообщениеДобавлено: Пт апр 09, 2021 17:41:31 
Встал на лапы
Аватар пользователя

Карма: 4
Рейтинг сообщений: 20
Зарегистрирован: Пн мар 07, 2011 15:06:32
Сообщений: 83
Откуда: Murom
Рейтинг сообщения: 10
Повторил приемник уважаемого aen из сообщения выше
Его описание на его же сайте http://www.radiocxema.h1n.ru/2020/07/16 ... %bf%d1%87/ Достойная поделка! Настраивал по сайту: вывел гетеродин на диапазон и выставил напряжение на коллекторе УПЧ, и ВСЁ! Смотрел гетеродин через SDR-RTL. Когда приемник заработал, подключил провод АПЧ и увидел на панораме SDR-RTL сигнал гетеродина выше приемного на 333кГц и в зависимости от громкости передачи колеблется в пределах 2-3кГц. В частотный детектор поставил BC547 и разницы с 9018 не услышал. Платы сделал как конструктор из функциональных блоков с его сайта, что бы можно было попробовать разные фильтры, УПЧ и.т.д Стабилитрон в смесителе заменил на TL431 с резистивым делителем, получил 6,5в. Номиналы деталей сразу в файле спринта. Затупил и вытравил зеркально, но для транзисторов пофиг :wink: Спринт правильный Изображение Изображение Изображение


Вложения:
Сборка.gif [30.12 KiB]
Скачиваний: 428
приемник.lay6 [219.57 KiB]
Скачиваний: 465
Вернуться наверх
 
Не в сети
 Заголовок сообщения: Re: Простейший УКВ ЧМ радиоприёмник с низкой ПЧ.
СообщениеДобавлено: Пн апр 12, 2021 21:48:14 
Собутыльник Кота
Аватар пользователя

Карма: 14
Рейтинг сообщений: 121
Зарегистрирован: Сб май 21, 2016 11:04:52
Сообщений: 2977
Откуда: Беларусь
Рейтинг сообщения: 0
Когда то, пару лет назад, загорелся сделать этот приемник и искал печатку. Aen тогда ответил, печатки нет , все собираю на макетках. Уходит много времени и надо большая концентрация, особенно если в схемах есть микросхемы.


Вернуться наверх
 
Не в сети
 Заголовок сообщения: Re: Простейший УКВ ЧМ радиоприёмник с низкой ПЧ.
СообщениеДобавлено: Пн апр 12, 2021 21:53:47 
Друг Кота

Карма: 49
Рейтинг сообщений: 547
Зарегистрирован: Чт фев 20, 2014 18:57:55
Сообщений: 19492
Рейтинг сообщения: 0
Без микросхем было бы ощутимо больше деталей, так что проще с микросхемами.

_________________
"Вся военная пропаганда, все крики, ложь и ненависть исходят от людей, которые на эту войну не пойдут !" / Джордж Оруэлл /
"Война - это,когда за интересы других,гибнут совершенно безвинные люди." / Уинстон Черчилль /


Вернуться наверх
 
Показать сообщения за:  Сортировать по:  Вернуться наверх
Начать новую тему Ответить на тему  [ Сообщений: 18 ] 

Часовой пояс: UTC + 3 часа


Кто сейчас на форуме

Сейчас этот форум просматривают: нет зарегистрированных пользователей и гости: 36


Вы не можете начинать темы
Вы не можете отвечать на сообщения
Вы не можете редактировать свои сообщения
Вы не можете удалять свои сообщения
Вы не можете добавлять вложения

Найти:
Перейти:  


Powered by phpBB © 2000, 2002, 2005, 2007 phpBB Group
Русская поддержка phpBB
Extended by Karma MOD © 2007—2012 m157y
Extended by Topic Tags MOD © 2012 m157y