Например TDA7294

Форум РадиоКот • Просмотр темы - Простейший супергетеродин
Форум РадиоКот
Здесь можно немножко помяукать :)

Текущее время: Чт мар 12, 2026 13:14:14

Часовой пояс: UTC + 3 часа


ПРЯМО СЕЙЧАС:



Начать новую тему Ответить на тему  [ Сообщений: 227 ]  1, , , , ...  
Автор Сообщение
 Заголовок сообщения: Простейший супергетеродин
СообщениеДобавлено: Сб ноя 18, 2017 04:52:47 
Опытный кот
Аватар пользователя

Карма: 19
Рейтинг сообщений: 26
Зарегистрирован: Ср мар 15, 2017 23:40:22
Сообщений: 898
Рейтинг сообщения: 0
Нашел я вот такую схему: http://www.jmk-project.narod.ru/L-radio ... tr/182.htm
Вообще у меня есть книга в бумажном варианте. Я до этого сургетеродины не собирал, только ППУ и регенераторы. Интересно попробовать. На сколько сложно настроить эту схему и можно ли переделать её под питане 4,5в?

_________________
Андрей осторожно взял у нее коробочку и с удивлением
убедился, что это радиоприемник.
- Вот это да! - пробормотал он - Неужели детекторный?
(братья Стругацкие, Град обреченный)


Вернуться наверх
 
 Заголовок сообщения: Re: Простейший супергетеродин
СообщениеДобавлено: Сб ноя 18, 2017 08:00:27 
Друг Кота
Аватар пользователя

Карма: 64
Рейтинг сообщений: 1102
Зарегистрирован: Ср ноя 17, 2010 23:10:55
Сообщений: 5837
Откуда: Ижевск LO66NU
Рейтинг сообщения: 0
Не сложней регенератора (разве что с сопряжением поначалу придется по-пыхтеть :))) ), под 4.5В можно сдвинуть, подобрав резисторы смещения, чтобы на эмиттерах сохранить те же напряжения, что и при 9В (токи чтоб остались те же).

_________________
В начале жизнь мучает вопросами, в конце - ответами...


Вернуться наверх
 
 Заголовок сообщения: Re: Простейший супергетеродин
СообщениеДобавлено: Сб ноя 18, 2017 10:12:45 
Друг Кота

Карма: 49
Рейтинг сообщений: 550
Зарегистрирован: Чт фев 20, 2014 18:57:55
Сообщений: 19494
Рейтинг сообщения: 0
Чет я прям не знаю зачем делать "простейший супергетеродин". Это как простейший компьютер делать - калькулятор получится :) Ради интереса можно.

_________________
"Вся военная пропаганда, все крики, ложь и ненависть исходят от людей, которые на эту войну не пойдут !" / Джордж Оруэлл /
"Война - это,когда за интересы других,гибнут совершенно безвинные люди." / Уинстон Черчилль /


Вернуться наверх
 
 Заголовок сообщения: Re: Простейший супергетеродин
СообщениеДобавлено: Сб ноя 18, 2017 11:35:38 
Друг Кота
Аватар пользователя

Карма: 197
Рейтинг сообщений: 8643
Зарегистрирован: Пн ноя 30, 2009 03:00:01
Сообщений: 43578
Откуда: Нерезиновая
Рейтинг сообщения: 0
Нашел я вот такую схему: http://www.jmk-project.narod.ru/L-radio ... tr/182.htm

У того же Борисова есть книжка "Блочный приемник начинающего радиолюбителя."
В электронном виде её можно найти тут:
http://publ.lib.ru/ARCHIVES/M/''Massova ... .html#0882
она в выпуске- «Массовая радиобиблиотека». Выпуск 0882.
В этой книжке для детей сделан "постепенный переход" от простейшего радиоприёмника к супергетеродину, при чем- в варианте отдельных блоков.

Переделать схему на 4,5 вольта- скорее всего- можно, просто придётся подогнать режимы работы транзисторов.


Вернуться наверх
 
Эиком - электронные компоненты и радиодетали
 Заголовок сообщения: Re: Простейший супергетеродин
СообщениеДобавлено: Сб ноя 18, 2017 12:35:14 
Потрогал лапой паяльник
Аватар пользователя

Карма: 4
Рейтинг сообщений: 99
Зарегистрирован: Сб апр 15, 2017 02:30:29
Сообщений: 376
Откуда: Россия
Рейтинг сообщения: 0
Ваша схема со совмещённым гетеродином, она на мой взгляд неудачния, сложней в настройки и менее устойчивая, раньше это делали для экономии транзисторов, а сейчас хоть зачем?
Лучше соберите схему с отдельным гетеродином.
Изображение


Вернуться наверх
 
 Заголовок сообщения: Re: Простейший супергетеродин
СообщениеДобавлено: Сб ноя 18, 2017 15:56:59 
Грызет канифоль

Карма: 10
Рейтинг сообщений: 10
Зарегистрирован: Чт сен 21, 2017 20:48:39
Сообщений: 272
Рейтинг сообщения: 0
/-/ekit схема которую предложил вам Zyklon-B не полная отсутствует развязка по ВЧ межкаскадная хотя с отд-гет я поддерживаю (и как в штатах на СВ радиовещание ещЁ не прекращают ? а на ДВ радиовещание ведЁтся ?) 8)


Вернуться наверх
 
 Заголовок сообщения: Re: Простейший супергетеродин
СообщениеДобавлено: Сб ноя 18, 2017 16:22:10 
Опытный кот
Аватар пользователя

Карма: 19
Рейтинг сообщений: 26
Зарегистрирован: Ср мар 15, 2017 23:40:22
Сообщений: 898
Рейтинг сообщения: 0
В штатах вещание прекращать на СВ и не собираются. На ДВ уже лет 30 никто не вещает. Ночью на 8-ми транзисторный ППУ ловлю 10 - 12 станций. Я там посмотрю что сделать можно с приёмником. С книгой "Блочный приёмник" ознакамливаюсь в данный момент.

_________________
Андрей осторожно взял у нее коробочку и с удивлением
убедился, что это радиоприемник.
- Вот это да! - пробормотал он - Неужели детекторный?
(братья Стругацкие, Град обреченный)


Вернуться наверх
 
 Заголовок сообщения: Re: Простейший супергетеродин
СообщениеДобавлено: Сб ноя 18, 2017 16:32:52 
Грызет канифоль

Карма: 10
Рейтинг сообщений: 10
Зарегистрирован: Чт сен 21, 2017 20:48:39
Сообщений: 272
Рейтинг сообщения: 0
/-/ekit - да понятно унас днЁм пусто вечером начинается прохождение дальних станций (а что у вас на FМ качество радиовещания хорошее ? у нас не очень) 8)


Вернуться наверх
 
 Заголовок сообщения: Re: Простейший супергетеродин
СообщениеДобавлено: Сб ноя 18, 2017 16:34:41 
Опытный кот
Аватар пользователя

Карма: 19
Рейтинг сообщений: 26
Зарегистрирован: Ср мар 15, 2017 23:40:22
Сообщений: 898
Рейтинг сообщения: 0
Нееее. Днём станций 5-7 нормально принимаю. На УКВ-2 и УКВ-3 ЧМ вещание в полне хорошее.

_________________
Андрей осторожно взял у нее коробочку и с удивлением
убедился, что это радиоприемник.
- Вот это да! - пробормотал он - Неужели детекторный?
(братья Стругацкие, Град обреченный)


Вернуться наверх
 
 Заголовок сообщения: Re: Простейший супергетеродин
СообщениеДобавлено: Сб ноя 18, 2017 16:39:51 
Грызет канифоль

Карма: 10
Рейтинг сообщений: 10
Зарегистрирован: Чт сен 21, 2017 20:48:39
Сообщений: 272
Рейтинг сообщения: 0
/-/ekit писал(а):
УКВ-2 и УКВ-3
УКВ-2(88-108мгц) УКВ-3-? какие частоты 8)


Вернуться наверх
 
 Заголовок сообщения: Re: Простейший супергетеродин
СообщениеДобавлено: Сб ноя 18, 2017 16:48:03 
Потрогал лапой паяльник
Аватар пользователя

Карма: 4
Рейтинг сообщений: 99
Зарегистрирован: Сб апр 15, 2017 02:30:29
Сообщений: 376
Откуда: Россия
Рейтинг сообщения: 0
/-/ekit, как у вас с помехами на средних волнах обстоит обстановка? У нас порой слушать невозможно, сплошное рычание-пердение забивает приём на средних волнах.


Вернуться наверх
 
 Заголовок сообщения: Re: Простейший супергетеродин
СообщениеДобавлено: Сб ноя 18, 2017 17:01:48 
Грызет канифоль

Карма: 10
Рейтинг сообщений: 10
Зарегистрирован: Чт сен 21, 2017 20:48:39
Сообщений: 272
Рейтинг сообщения: 0
видно связь через океан неустойчивая


Вернуться наверх
 
 Заголовок сообщения: Re: Простейший супергетеродин
СообщениеДобавлено: Сб ноя 18, 2017 17:32:35 
Опытный кот
Аватар пользователя

Карма: 19
Рейтинг сообщений: 26
Зарегистрирован: Ср мар 15, 2017 23:40:22
Сообщений: 898
Рейтинг сообщения: 0
Ну днём помех вообще нет. Когда темно слушать на СВ не возможно с 8 вечера до часу ночи, а после часу помех в принципе как таковых нет (если телефон на зарядку не ставить :) ) Я думал что УКВ-2 это с 88 до 100 МГц, а УКВ-3 это 100 - 108....

_________________
Андрей осторожно взял у нее коробочку и с удивлением
убедился, что это радиоприемник.
- Вот это да! - пробормотал он - Неужели детекторный?
(братья Стругацкие, Град обреченный)


Вернуться наверх
 
 Заголовок сообщения: Re: Простейший супергетеродин
СообщениеДобавлено: Сб ноя 18, 2017 17:36:23 
Модератор
Аватар пользователя

Карма: 158
Рейтинг сообщений: 1600
Зарегистрирован: Пт апр 28, 2006 15:26:07
Сообщений: 11940
Откуда: Россия.
Рейтинг сообщения: 0
Медали: 2
Мявтор 3-й степени (1) Лучший человек Форума 2017 (1)
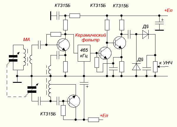
В настоящее время "простой супергетеродин" можно еще упростить применив в УПЧ вместо контуров, широко-распространенные керамические фильтры на 465(455) кГц, что упростит конструкцию и настройку приемника.
АРУ в простейшем супергетеродине тоже можно не делать.

Изображение


Вложения:
1.PNG [18.79 KiB]
Скачиваний: 6156
Вернуться наверх
 
 Заголовок сообщения: Re: Простейший супергетеродин
СообщениеДобавлено: Сб ноя 18, 2017 17:37:32 
Опытный кот
Аватар пользователя

Карма: 19
Рейтинг сообщений: 26
Зарегистрирован: Ср мар 15, 2017 23:40:22
Сообщений: 898
Рейтинг сообщения: 0
А что за керамический фильтр такой?

_________________
Андрей осторожно взял у нее коробочку и с удивлением
убедился, что это радиоприемник.
- Вот это да! - пробормотал он - Неужели детекторный?
(братья Стругацкие, Град обреченный)


Вернуться наверх
 
 Заголовок сообщения: Re: Простейший супергетеродин
СообщениеДобавлено: Сб ноя 18, 2017 17:49:09 
Модератор
Аватар пользователя

Карма: 158
Рейтинг сообщений: 1600
Зарегистрирован: Пт апр 28, 2006 15:26:07
Сообщений: 11940
Откуда: Россия.
Рейтинг сообщения: 0
Медали: 2
Мявтор 3-й степени (1) Лучший человек Форума 2017 (1)
В гугле набери.
Сейчас они стоят в ЛЮБОМ радиоприемнике.
Могут выглядеть так.

Изображение


Вернуться наверх
 
 Заголовок сообщения: Re: Простейший супергетеродин
СообщениеДобавлено: Сб ноя 18, 2017 17:54:22 
Друг Кота
Аватар пользователя

Карма: 64
Рейтинг сообщений: 1102
Зарегистрирован: Ср ноя 17, 2010 23:10:55
Сообщений: 5837
Откуда: Ижевск LO66NU
Рейтинг сообщения: 0
Или наши.

_________________
В начале жизнь мучает вопросами, в конце - ответами...


Вернуться наверх
 
 Заголовок сообщения: Re: Простейший супергетеродин
СообщениеДобавлено: Сб ноя 18, 2017 17:58:28 
Потрогал лапой паяльник
Аватар пользователя

Карма: 4
Рейтинг сообщений: 99
Зарегистрирован: Сб апр 15, 2017 02:30:29
Сообщений: 376
Откуда: Россия
Рейтинг сообщения: 0
/-/ekit, пьезокерамический фильтр:
https://avrora-binib.ru/products/pezoke ... 2360751897


Вернуться наверх
 
 Заголовок сообщения: Re: Простейший супергетеродин
СообщениеДобавлено: Сб ноя 18, 2017 18:02:17 
Опытный кот
Аватар пользователя

Карма: 19
Рейтинг сообщений: 26
Зарегистрирован: Ср мар 15, 2017 23:40:22
Сообщений: 898
Рейтинг сообщения: 0
Такой?

СпойлерИзображение



Буквально только что выпаял из платы полуразобранного китайского приёмника

_________________
Андрей осторожно взял у нее коробочку и с удивлением
убедился, что это радиоприемник.
- Вот это да! - пробормотал он - Неужели детекторный?
(братья Стругацкие, Град обреченный)


Вернуться наверх
 
 Заголовок сообщения: Re: Простейший супергетеродин
СообщениеДобавлено: Сб ноя 18, 2017 18:22:49 
Потрогал лапой паяльник
Аватар пользователя

Карма: 4
Рейтинг сообщений: 99
Зарегистрирован: Сб апр 15, 2017 02:30:29
Сообщений: 376
Откуда: Россия
Рейтинг сообщения: 0
Да, такой, только у нас стандарт ПЧ 465 кГц, а загранишный стандарт ПЧ 455 кГц.


Вернуться наверх
 
Показать сообщения за:  Сортировать по:  Вернуться наверх
Начать новую тему Ответить на тему  [ Сообщений: 227 ]  1, , , , ...  

Часовой пояс: UTC + 3 часа


Вы не можете начинать темы
Вы не можете отвечать на сообщения
Вы не можете редактировать свои сообщения
Вы не можете удалять свои сообщения
Вы не можете добавлять вложения

Найти:
Перейти:  


Powered by phpBB © 2000, 2002, 2005, 2007 phpBB Group
Русская поддержка phpBB
Extended by Karma MOD © 2007—2012 m157y
Extended by Topic Tags MOD © 2012 m157y