Например TDA7294

Форум РадиоКот • Просмотр темы - Помогите собрать приёмник для прослушивания дальнобойщиков
Форум РадиоКот
Здесь можно немножко помяукать :)

Текущее время: Пт янв 02, 2026 23:29:51

Часовой пояс: UTC + 3 часа


ПРЯМО СЕЙЧАС:



Начать новую тему Ответить на тему  [ Сообщений: 312 ]    , , , , 5, , , ...  
Автор Сообщение
Не в сети
 Заголовок сообщения: Re: AM 27МГц для общения с дальнобоями
СообщениеДобавлено: Чт фев 18, 2016 18:42:27 
Модератор
Аватар пользователя

Карма: 158
Рейтинг сообщений: 1600
Зарегистрирован: Пт апр 28, 2006 15:26:07
Сообщений: 11940
Откуда: Россия.
Рейтинг сообщения: 0
Медали: 2
Мявтор 3-й степени (1) Лучший человек Форума 2017 (1)
сэм53 писал(а):
можно отключить кварцевый генератор, а вместо него подать сигнал от такого же , только без кварца.
Да в этом гетеродине можно просто кварц заменить на конденсатор в единицы десятки нанофарад и крутить сердечник для настройки.
Только вот Вы сами то, прежде чем советовать подобное, когда пробовали настроить LC генератор на данные частоты сердечником с точностью хотя бы 1 кГц, да при этом что бы частота хотя бы держалась с этой точностью минут 15 ? :)

Т.е. точность установки частоты нужна будет Изображение, а долговременная стабильность за час хотя бы раза в три больше, т.е. Изображение
Дальнобойщики у нас не едут сплошным потоком.
Мне нужно включить и ждать, возможно целый день.

Это вам не широкополосная ЧМ, что в радиовещании на УКВ, где полоса пропускания приемника порядка 200 кГц, а в приемнике есть или АПЧ или в современных применен синтезатор частоты, что эквивалентно применению кварцевой стабилизации.


Вложения:
2.JPG [1.08 KiB]
Скачиваний: 2285
1.JPG [1.39 KiB]
Скачиваний: 2193
Вернуться наверх
 
Не в сети
 Заголовок сообщения: Re: AM 27МГц для общения с дальнобоями
СообщениеДобавлено: Чт фев 18, 2016 18:49:09 
Это не хвост, это антенна

Карма: 7
Рейтинг сообщений: 148
Зарегистрирован: Пт янв 01, 2016 13:00:20
Сообщений: 1453
Откуда: Москва
Рейтинг сообщения: 0
В радиовещательных приемниках даже на 70-110Мгц никогда кварцев не было и нет, а музыку слушаем сутками


Вернуться наверх
 
Не в сети
 Заголовок сообщения: Re: AM 27МГц для общения с дальнобоями
СообщениеДобавлено: Чт фев 18, 2016 20:17:51 
Открыл глаза

Зарегистрирован: Чт фев 13, 2014 22:36:20
Сообщений: 48
Рейтинг сообщения: 0
aen писал(а):
Когда то я делал подобное.

Изображение

Но проблемы остаются те же, что я написал выше.
Это доставать нужные кварцы и фильтры в УПЧ.

Делал по подобной схеме АМ приёмники (ПС1+ХА10) неоднократно, входной контур прямо на ноги 7-8 пс1, антенна через катушку связи. Чутья вполне хватало- на спиральную антенну в моменты прохождения были слышны дальние станции. ПС1 лучше брать из старой аппаратуры- там они хорошего качества.


Вернуться наверх
 
Не в сети
 Заголовок сообщения: Re: AM 27МГц для общения с дальнобоями
СообщениеДобавлено: Пт фев 19, 2016 07:24:30 
Прорезались зубы

Карма: -1
Рейтинг сообщений: -37
Зарегистрирован: Чт фев 11, 2016 11:20:23
Сообщений: 223
Откуда: Мск
Рейтинг сообщения: 0
aen писал(а):
Когда то я делал подобное.

Изображение

Но проблемы остаются те же, что я написал выше.
Это доставать нужные кварцы и фильтры в УПЧ.

А есть ли первоисточник или указать значение конденсаторов без наминала, когда только цифры это микрофарады?


Последний раз редактировалось bortnik27 Пт фев 19, 2016 14:59:20, всего редактировалось 1 раз.

Вернуться наверх
 
Эиком - электронные компоненты и радиодетали
Не в сети
 Заголовок сообщения: Re: AM 27МГц для общения с дальнобоями
СообщениеДобавлено: Пт фев 19, 2016 07:51:27 
Встал на лапы

Карма: -9
Рейтинг сообщений: -8
Зарегистрирован: Пт авг 20, 2010 20:04:04
Сообщений: 114
Откуда: город ДОНЕЦК
Рейтинг сообщения: 0
С2;C4-C8;C17-C19(это пикофарады). С 0,1(это микрофарады)


Вернуться наверх
 
Не в сети
 Заголовок сообщения: Re: AM 27МГц для общения с дальнобоями
СообщениеДобавлено: Пт фев 19, 2016 15:08:44 
Прорезались зубы

Карма: -1
Рейтинг сообщений: -37
Зарегистрирован: Чт фев 11, 2016 11:20:23
Сообщений: 223
Откуда: Мск
Рейтинг сообщения: 0
aleksbam писал(а):
С2;C4-C8;C17-C19(это пикофарады). С 0,1(это микрофарады)

т.е. С4 и С5 это 2.2нф?


Вернуться наверх
 
Не в сети
 Заголовок сообщения: Re: AM 27МГц для общения с дальнобоями
СообщениеДобавлено: Пт фев 19, 2016 17:50:29 
Встал на лапы

Карма: -9
Рейтинг сообщений: -8
Зарегистрирован: Пт авг 20, 2010 20:04:04
Сообщений: 114
Откуда: город ДОНЕЦК
Рейтинг сообщения: 0
ТАК точно!


Вернуться наверх
 
Не в сети
 Заголовок сообщения: Re: AM 27МГц для общения с дальнобоями
СообщениеДобавлено: Пт фев 19, 2016 22:40:11 
Прорезались зубы

Карма: -1
Рейтинг сообщений: -37
Зарегистрирован: Чт фев 11, 2016 11:20:23
Сообщений: 223
Откуда: Мск
Рейтинг сообщения: 0
Изображение
А вот и покупочки, обзавелся кварцем и фильтром как говорил garryadmin теперь нарою остальные детали. Воппрос: можно ли в схеме использовать полярные электролитические конденсаторы?


Garryadmin писал(а):
- убрать конденсатор С1
- подключить антенну к отводу катушки L1 сделанному на 1/5 - 1/4 части витков от нижнего конца.

tda1083 можно ведь заменить на к174ха10? и можно ли не полярные конденсаторы заменить на полярные?




Исправил.
Вам нужно прочитать Правила форума.
viewtopic.php?f=19&t=6538
Нарушение Правил форума п. 2.2
Насчет К174ХА10.
Если есть возможность, то лучше покупайте импорт.
Часто наши микросхемы оказываются некачественные, хотя как повезет.
aen


Вернуться наверх
 
Не в сети
 Заголовок сообщения: Re: AM 27МГц для общения с дальнобоями
СообщениеДобавлено: Сб фев 20, 2016 07:59:51 
Встал на лапы

Карма: -9
Рейтинг сообщений: -8
Зарегистрирован: Пт авг 20, 2010 20:04:04
Сообщений: 114
Откуда: город ДОНЕЦК
Рейтинг сообщения: 0
Как правильно включить антенну. Все зависит от того какая у Вас антенна. Я обычно включаю на частоте приема сигнал генератора по возможности наименьшим уровнем,который излучаеться в эфир,и принимается антенной. Затем выход каскада УВЧ-на осциллограф. И начинаю подбирать наилучшую связь(сердечник -латунный,а после феромагнитый ) вкручиваю в катушку. Если с латунным сигнал растет -это значит что можно уменьшить количество витков и параллельную емкость, а если уровень сигнала растет с феромагнитным сердечником -то это говорит,что можно добавить виток-два в катушке(перемотать) и увеличить емкость параллельного кондера. И попробовать с отводом в катушке. У Вас пока приборов нет(с этого все начинали),зато есть желание,а это главное! По поводу кондеров не понял.(С11,С12,С16,С24 и С26)-они полярные. Из двух полярных кондеров можно сделать не полярный -соединив их(конденсаторы) последовательно-плюс к плюсу- только емкость уменьшится. И еще это СИ- БИ диапазон когда начнется прохождение то можете услышать станцию,находящуюся за тысячу километров! Удачи Вам- и терпения!!!


Вернуться наверх
 
Не в сети
 Заголовок сообщения: Re: AM 27МГц для общения с дальнобоями
СообщениеДобавлено: Сб фев 20, 2016 11:48:42 
Прорезались зубы

Карма: -1
Рейтинг сообщений: -37
Зарегистрирован: Чт фев 11, 2016 11:20:23
Сообщений: 223
Откуда: Мск
Рейтинг сообщения: 0
aleksbam писал(а):
Как правильно включить антенну. Все зависит от того какая у Вас антенна. Я обычно включаю на частоте приема сигнал генератора по возможности наименьшим уровнем,который излучаеться в эфир,и принимается антенной. Затем выход каскада УВЧ-на осциллограф. И начинаю подбирать наилучшую связь(сердечник -латунный,а после феромагнитый ) вкручиваю в катушку. Если с латунным сигнал растет -это значит что можно уменьшить количество витков и параллельную емкость, а если уровень сигнала растет с феромагнитным сердечником -то это говорит,что можно добавить виток-два в катушке(перемотать) и увеличить емкость параллельного кондера. И попробовать с отводом в катушке. У Вас пока приборов нет(с этого все начинали),зато есть желание,а это главное! По поводу кондеров не понял.(С11,С12,С16,С24 и С26)-они полярные. Из двух полярных кондеров можно сделать не полярный -соединив их(конденсаторы) последовательно-плюс к плюсу- только емкость уменьшится. И еще это СИ- БИ диапазон когда начнется прохождение то можете услышать станцию,находящуюся за тысячу километров! Удачи Вам- и терпения!!!

Спасибо, а Вы имеете в виду последовательно, но плюс к плюсу, ведь в привычном понимании плюс к плюсу это параллельно) и еще емкость считать по обычной формуле последовательного соединения? А просто не полярный заменить полярным без последствий нельзя?
А еще сразу извиняюсь за глупый вопрос а КП307А как подключать у него 4 ноги а на схеме 3?


Последний раз редактировалось aen Сб фев 20, 2016 13:58:26, всего редактировалось 2 раз(а).
Нарушение Правил форума п. 2.7


Вернуться наверх
 
Не в сети
 Заголовок сообщения: Re: AM 27МГц для общения с дальнобоями
СообщениеДобавлено: Сб фев 20, 2016 15:08:11 
Потрогал лапой паяльник
Аватар пользователя

Карма: 11
Рейтинг сообщений: 110
Зарегистрирован: Пн май 24, 2010 19:33:41
Сообщений: 342
Откуда: Москва
Рейтинг сообщения: 0
bortnik27 писал(а):
А вот и покупочки

Поздравляю! Половина дела сделано! :wink:
bortnik27 писал(а):
Воппрос: можно ли в схеме использовать полярные электролитические конденсаторы?

Там где они стоят, конечно, нужно. Это те конденсаторы у которых одна из обкладок обозначена "+" - С11, С12, С14, С16, С18, С23, С24 и С26.
bortnik27 писал(а):
и можно ли не полярные конденсаторы заменить на полярные?
А зачем? Да и не получится у вас их заменить, у них минимальная емкость 0,5мкФ (0,1 где-то видел). Каждый тип конденсатора предназначен для своей цели и если она вам пока не ясна, то и не надо ничего менять, потом сами разберётесь ;)
bortnik27 писал(а):
tda1083 можно ведь заменить на к174ха10?
Да, они взаимозаменяемы.
aen писал(а):
Если есть возможность, то лучше покупайте импорт.
Часто наши микросхемы оказываются некачественные, хотя как повезет.
aen
aen как всегда прав :beer: Пиво тоже лучше импортное :beer:
Поставьте вместо микросхемы панельку и сможете проверить как они работают и что лучше. Хотя у меня есть несколько ХА10-х и проблем с ними не наблюдается.
bortnik27 писал(а):
А еще сразу извиняюсь за глупый вопрос а КП307А как подключать у него 4 ноги а на схеме 3?
Четвертый вывод подключен к корпусу транзистора. Обычно, его соединяют с общим проводом схемы (в данной схеме "-" питания).
Изображение


Вернуться наверх
 
Не в сети
 Заголовок сообщения: Re: AM 27МГц для общения с дальнобоями
СообщениеДобавлено: Сб фев 20, 2016 18:36:51 
Прорезались зубы

Карма: -1
Рейтинг сообщений: -37
Зарегистрирован: Чт фев 11, 2016 11:20:23
Сообщений: 223
Откуда: Мск
Рейтинг сообщения: 0
Garryadmin писал(а):
А зачем? Да и не получится у вас их заменить, у них минимальная емкость 0,5мкФ (0,1 где-то видел). Каждый тип конденсатора предназначен для своей цели и если она вам пока не ясна, то и не надо ничего менять, потом сами разберётесь ;)

Просто полярных больше и искать легче(из имеющихся) см.фото
Garryadmin писал(а):
Поставьте вместо микросхемы панельку и сможете проверить как они работают и что лучше. Хотя у меня есть несколько ХА10-х и проблем с ними не наблюдается.

Ну разумеется замена вынужденная была а вот про панельку не догадался, такого опыта нет) при том что попались на глаза в магазине но не подумал.
И еще один вопрос новичка для самых терпеливых. Вот пара фоток:
СпойлерИзображениеИзображение

Что там на фото?))) Синее с двумя точками, красное с двумя точками (821j) и желтый sr 562k, конденсаторы? Жетый это фиьтр на четыреста петьдесят ШЕСТЬ кГц? И те конденсаторы которые там видны электроилитические они же полярные? Там указан минус?
И что этотза транзисторы С3311 они не бьются нигде даташита нет.


Вернуться наверх
 
Не в сети
 Заголовок сообщения: Re: AM 27МГц для общения с дальнобоями
СообщениеДобавлено: Сб фев 20, 2016 18:54:46 
Встал на лапы

Карма: -9
Рейтинг сообщений: -8
Зарегистрирован: Пт авг 20, 2010 20:04:04
Сообщений: 114
Откуда: город ДОНЕЦК
Рейтинг сообщения: 0
Красный 821J- это конденсатор 820пикофарад, если былобы 822J-это уже8220пикофарад,желтый фильтр=456кгц,синие слева на фото конденсаторы.

Там синие может быть дроссели,плохо видно.Вы посмотрите под ними на плате нарисована катушка(индуктив)?


Последний раз редактировалось aen Сб фев 20, 2016 20:17:09, всего редактировалось 1 раз.
Нарушение Правил форума п. 2.2


Вернуться наверх
 
Не в сети
 Заголовок сообщения: Re: AM 27МГц для общения с дальнобоями
СообщениеДобавлено: Сб фев 20, 2016 21:46:17 
Прорезались зубы

Карма: -1
Рейтинг сообщений: -37
Зарегистрирован: Чт фев 11, 2016 11:20:23
Сообщений: 223
Откуда: Мск
Рейтинг сообщения: 0
aen писал(а):
Когда то я делал подобное.

Изображение

Но проблемы остаются те же, что я написал выше.
Это доставать нужные кварцы и фильтры в УПЧ.

Нужен первоисточник или подробная информация, что там с катушками и какой конденсатор нужен заместо R7 и какая собственно там катушка) Жду ответа с нетерпением)
P.S. а на другие частоты приемник по данной схеме можно настроить? и как осуществляется настройка?
P.P.S. а как еще подключать фильтр опят те же 4 ноги на схеме три. Тоже корпус?


Вернуться наверх
 
Не в сети
 Заголовок сообщения: Re: AM 27МГц для общения с дальнобоями
СообщениеДобавлено: Вс фев 21, 2016 14:05:34 
Друг Кота

Карма: -1
Рейтинг сообщений: 86
Зарегистрирован: Вт мар 13, 2012 12:16:13
Сообщений: 8896
Откуда: .ru
Рейтинг сообщения: 1
заместо R7 там обычная катушка ПЧ 455 кГц ... от старого приёмника.

А вообще... если делать АМ, то я бы наверное выбрал микросхему К174ХА2 (или зарубежные аналоги). Весь приёмник в одной микросхеме.

http://nauchebe.net/2012/08/priemnik-27 ... e-k174xa2/

К174ХА2 по упрощенной типовой схеме.
http://www.vsegta.ru/pru/pru08.htm

К174ХА2 популярная микросхема. Часто встречается в старых приёмниках... http://radiotrician.ru/newskiy.php

На ней даже собирают простые рации ... http://radiolubitel.moy.su/blog/prostaj ... 2-03-16-18

И т.д. Вообщем схем очень много... Правда мало кто делает АМ, все болше на ЧМ.

Не знаю почему дальнобойщики выбрали АМ, хотя все таксисты, радиолюбители и все службы на 27 работают с ЧМ.

Уровень шума у К174ХА2 примерно такой же как у К174ПС1 ... Поэтому нет разницы на чём собирать приёмник. В любом случае чувствительность будет одинаково плохой)) Но зато на К174ХА2 получим меньше деталей)))

А ещё у К174ХА2 есть выход "уровень сигнала". Удобная штука для настройки приёмника и контроля уровня сигнала бальнобойщиков. :)

У К174ХА2 один недостаток - много катушек.

фильтр 4 ноги: 1-вход 2-выход 3,4-общий (на массу). Расположение выводов фильтра точно не помню. :roll:
Вложение:
trx.gif [31.7 KiB]
Скачиваний: 828

Ну если уже купили К174ПС1, то собирайте на ней. :tea:


Вернуться наверх
 
Не в сети
 Заголовок сообщения: Re: AM 27МГц для общения с дальнобоями
СообщениеДобавлено: Пн фев 22, 2016 00:03:24 
Прорезались зубы

Карма: -1
Рейтинг сообщений: -37
Зарегистрирован: Чт фев 11, 2016 11:20:23
Сообщений: 223
Откуда: Мск
Рейтинг сообщения: 0
aen писал(а):
Можно и усовершенствовать.
Вместо R4 поставить контур на промежуточную частоту.
Вместо R7 поставить контур на промежуточную частоту, что нарисован на схеме внизу, справа.
Контура должны быть в экранах.

скажите какие катушки и конденсаторы использовать и к каким выводам ставить контур вместо R4, 1,2? И по остальным катушкам какая должна быть индуктивность?
aen писал(а):
Когда то я делал подобное, но чуть посложнее.
Изображение


Скажите какие должны быть катушки. И можно ли делать передатчик на отдельной плате думаю сделать ее по типу тангенты в отдельном корпусе. И еще вопрос катушки на каких то сердечниках? И можно ли подключать ее к 12В или как ее пределать под 12В и стоит ли оно того(будет ли усиление сигнала и приема)?Очень жду от вас ответа ))
Garryadmin писал(а):
- убрать конденсатор С1
- подключить антенну к отводу катушки L1 сделанному на 1/5 - 1/4 части витков от нижнего конца..

А что с остальными катушками. И вообще как и из чего их мотать или они все одинаковые. Лучше конечно индуктивность сказать - провода есть разные
roman.com писал(а):

фильтр 4 ноги: 1-вход 2-выход 3,4-общий (на массу). Расположение выводов фильтра точно не помню. :roll:
Ну если уже купили К174ПС1, то собирайте на ней. :tea:

За пояснения спасибо. Да уже купил ПС1
Нужна информация по катушкам что как из чего)
Не пропадайте дорогие друзья очень нужен Ваш опыт и ценные советы. Все потихоньку движется главное чтобы вы не забывали.

И еще, пишите какие есть мысли на счет тангенты. Думаю ее подключил через джек 3.5 есть же на 4 контакта будет как раз два на антену и питание должно получиться.

Всем хороших выходных, автра отдыхаем. :beer:


Вернуться наверх
 
Не в сети
 Заголовок сообщения: Re: AM 27МГц для общения с дальнобоями
СообщениеДобавлено: Пн фев 22, 2016 13:24:25 
Это не хвост, это антенна

Карма: 7
Рейтинг сообщений: 148
Зарегистрирован: Пт янв 01, 2016 13:00:20
Сообщений: 1453
Откуда: Москва
Рейтинг сообщения: 0
Для успешной работы нужно сделать простенький волномер и вч головку , например на диоде Д18. Без этого настройка будет долгим ребусом.


Вернуться наверх
 
Не в сети
 Заголовок сообщения: Re: AM 27МГц для общения с дальнобоями
СообщениеДобавлено: Вт фев 23, 2016 02:44:01 
Потрогал лапой паяльник
Аватар пользователя

Карма: 11
Рейтинг сообщений: 110
Зарегистрирован: Пн май 24, 2010 19:33:41
Сообщений: 342
Откуда: Москва
Рейтинг сообщения: 0
bortnik27 писал(а):
Вот пара фоток... Что там на фото?)))
На фото отличная плата приемника с цифровым синтезатором частоты 8) Правда, кто-то уже покопался в ней и некоторые детали отсутствуют :cry:
bortnik27 писал(а):
Синее с двумя точками, красное с двумя точками (821j) и желтый sr 562k, конденсаторы
Синие детали с двумя точками - это дроссели, верхние точки показывают значение индуктивности, точки с боков - множитель и допуск. Красная деталь с двумя черными точками - это конденсатор. 821j - 820 пФ +-5% Желтая деталь - конденсатор 5,6 нФ +-10%
bortnik27 писал(а):
Жетый это фиьтр на четыреста петьдесят ШЕСТЬ кГц?
Нет, это керамический резонатор на 19кГц. Он нужен микросхеме LA1830 для стереодемодулятора.
bortnik27 писал(а):
И те конденсаторы которые там видны электроилитические они же полярные? Там указан минус?
Всё верно, это электролитические полярные конденсаторы, 1мкФ 50В и 10мкФ 16В. Минус обозначен белой полосой, внутри знак "-"
bortnik27 писал(а):
И что этотза транзисторы С3311 они не бьются нигде даташита нет.
Очень даже бьются - это 2SC3311. Так себе транзисторы, примерно как КТ3102Б, только напряжение побольше.
bortnik27 писал(а):
что там с катушками и какой конденсатор нужен заместо R7 и какая собственно там катушка
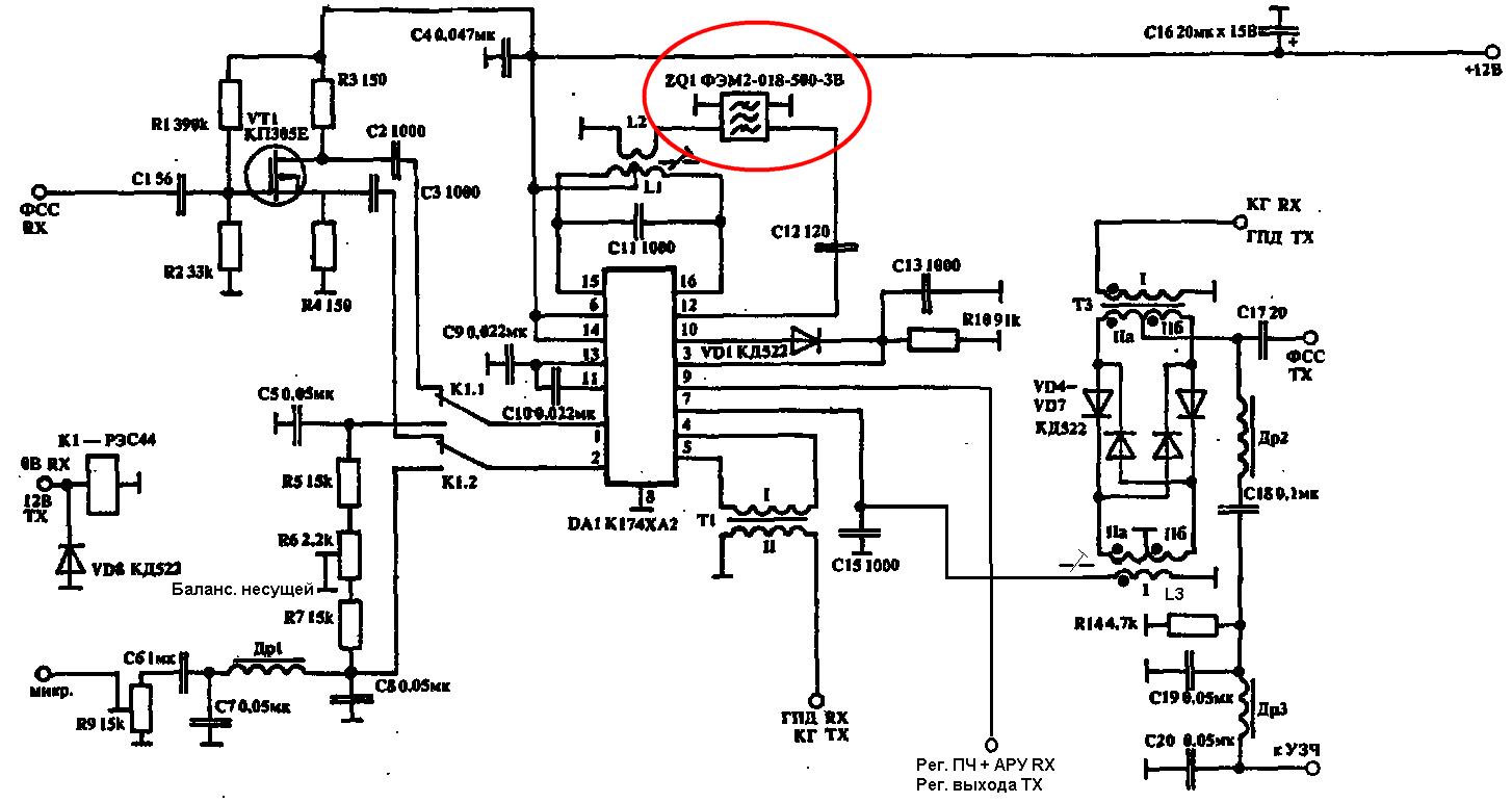
Посмотрите описание микросхемы ХА10 (прикрепил файл) - там есть пример схемы приемника на 27МГц. Соответственно, вместо R7 (на вашей схеме он используется для упрощения и исключения дополнительного элемента настройки) там используется более "правильная" нагрузка УПЧ - контур, состоящий из катушки L6 и конденсатора C5. Я вам рекомендую пока не делать этой замены, для вас и так сложно, собирайте по схеме с резистором R7, потом как освоите - поменяете.
bortnik27 писал(а):
а на другие частоты приемник по данной схеме можно настроить? и как осуществляется настройка?
Конечно, можно. Поменяйте кварцевый резонатор и подстройте входной контур :)
bortnik27 писал(а):
а как еще подключать фильтр опят те же 4 ноги на схеме три. Тоже корпус?
Да, тоже корпус (точнее, общий провод). Один вывод - вход, другой - выход и два вывода - общий провод. Цоколевку прикрепил.
roman.com писал(а):
я бы наверное выбрал микросхему К174ХА2 (или зарубежные аналоги). Весь приёмник в одной микросхеме.
Это как раз К174ХА10 - приемник в одной микросхеме, а у К174ХА2 нет УНЧ. И даже детектора нет :)))
bortnik27 писал(а):
скажите какие катушки и конденсаторы использовать и к каким выводам ставить контур вместо R4, 1,2? И по остальным катушкам какая должна быть индуктивность?
Конденсаторы керамические, катушка у вас будет только одна - во входном контуре. R4 оставьте на месте, не мудрите, соберите сначала простую схему с минимумом настроек. Поверьте, это вполне рабочая схема с очень не плохими характеристиками.
bortnik27 писал(а):
И еще вопрос катушки на каких то сердечниках?
Катушка на каркасе, а каркас с сердечником ;) Сердечник используется для настройки контура на нужную частоту. Катушку можно купить здесь:
http://www.quartz1.com/price/model.php? ... 2&ext=3982
там уже есть сердечник с ручкой подстройки, но может придется еще смотать пару витков, чтобы попасть в середину диапазона подстройки.
bortnik27 писал(а):
И можно ли подключать ее к 12В или как ее пределать под 12В и стоит ли оно того(будет ли усиление сигнала и приема)?
Схема рассчитана на питание от 9 Вольт, поэтому 12 Вольт можно подключить через стабилизатор напряжения, например, на микросхеме L7809. Увеличение напряжения питания этой схемы ни к чему хорошему не приведет, увеличится шум и появиться самовозбуждение, к тому же, ХА10 12Вольт не выдержит.
bortnik27 писал(а):
И еще, пишите какие есть мысли на счет тангенты. Думаю ее подключил через джек 3.5 есть же на 4 контакта будет как раз два на антену и питание должно получиться.
Так не получится. Во первых, четырех контактов не хватит (забыли про переключатель прием-передача), а во вторых, антенный провод не оптимально прокладывать совместно с микрофонным, будут сильные наводки. Его лучше оставить в основном блоке.
Ещё раз настойчиво рекомендую собрать отдельно приемник (лучше на макетной плате), а когда разберетесь с ним, настроите как надо, примете "дальнобойщиков", порадуетесь, вот тогда будете думать про передатчик :beer:


Вложения:
ФП1П1-60-01&ФП1П1-60-02.pdf [51.7 KiB]
Скачиваний: 753
k174xa10.pdf [1.26 MiB]
Скачиваний: 1493
Вернуться наверх
 
Не в сети
 Заголовок сообщения: Re: AM 27МГц для общения с дальнобоями
СообщениеДобавлено: Вт фев 23, 2016 20:23:51 
Прорезались зубы
Аватар пользователя

Карма: 26
Рейтинг сообщений: 66
Зарегистрирован: Вс июл 10, 2011 14:41:10
Сообщений: 223
Рейтинг сообщения: 0
Вот,на мой взгляд хорошие решение, переключатель приём-передача.


Вложения:
PICT0955.JPG [99.7 KiB]
Скачиваний: 873
Вернуться наверх
 
Не в сети
 Заголовок сообщения: Re: AM 27МГц для общения с дальнобоями
СообщениеДобавлено: Вт фев 23, 2016 21:42:40 
Прорезались зубы

Карма: -1
Рейтинг сообщений: -37
Зарегистрирован: Чт фев 11, 2016 11:20:23
Сообщений: 223
Откуда: Мск
Рейтинг сообщения: 0
PicNik писал(а):
Вот,на мой взгляд хорошие решение, переключатель приём-передача.

не понятно, плохо видно


Вернуться наверх
 
Показать сообщения за:  Сортировать по:  Вернуться наверх
Начать новую тему Ответить на тему  [ Сообщений: 312 ]    , , , , 5, , , ...  

Часовой пояс: UTC + 3 часа


Кто сейчас на форуме

Сейчас этот форум просматривают: нет зарегистрированных пользователей и гости: 30


Вы не можете начинать темы
Вы не можете отвечать на сообщения
Вы не можете редактировать свои сообщения
Вы не можете удалять свои сообщения
Вы не можете добавлять вложения

Найти:
Перейти:  


Powered by phpBB © 2000, 2002, 2005, 2007 phpBB Group
Русская поддержка phpBB
Extended by Karma MOD © 2007—2012 m157y
Extended by Topic Tags MOD © 2012 m157y