Например TDA7294

Форум РадиоКот • Просмотр темы - Проверенные схемы Радиомикрофонов
Форум РадиоКот
Здесь можно немножко помяукать :)

Текущее время: Вс мар 22, 2026 21:07:32

Часовой пояс: UTC + 3 часа


ПРЯМО СЕЙЧАС:



Начать новую тему Ответить на тему  [ Сообщений: 765 ]     ... , , , 35, , , ,  
Автор Сообщение
 Заголовок сообщения: Re: Проверенные схемы Радиомикрофонов
СообщениеДобавлено: Пт авг 22, 2025 18:38:30 
Говорящий с текстолитом

Карма: 11
Рейтинг сообщений: 98
Зарегистрирован: Вт янв 05, 2016 10:14:25
Сообщений: 1687
Откуда: поселок Мелеуз
Рейтинг сообщения: 0
В упор не вижу-25 мгц x 2 x 2 = 100 мгц это умножение,а не сдвиг на 1 МГц!Там даже схемы сдвига не вижу...И я пишу про девиацию,а не про сдвиг! Я не пытаюсь спорить,просто может ссылка у вас не правильная?


Вернуться наверх
 
 Заголовок сообщения: Re: Проверенные схемы Радиомикрофонов
СообщениеДобавлено: Пт авг 22, 2025 19:36:05 
Друг Кота

Карма: 1
Рейтинг сообщений: 91
Зарегистрирован: Вт мар 13, 2012 12:16:13
Сообщений: 9064
Откуда: .ru
Рейтинг сообщения: 0
а не надо тыкать по ссылкам... и читать одни заголовки...
надо перейти туда же... на форум... и читать... вдумчиво... с перекурами))
там на форуме всё есть...

https://www.radiokot.ru/forum/viewtopic ... start=1670


Вернуться наверх
 
 Заголовок сообщения: Re: Проверенные схемы Радиомикрофонов
СообщениеДобавлено: Пт авг 22, 2025 20:18:57 
Говорящий с текстолитом

Карма: 11
Рейтинг сообщений: 98
Зарегистрирован: Вт янв 05, 2016 10:14:25
Сообщений: 1687
Откуда: поселок Мелеуз
Рейтинг сообщения: 0
Хорошо,по ссылке ходить не буду,читать 103 страницы той темы тоже не собираюсь.И остаюсь при своем мнении-широкую полосу в fm-диапазоне при кварцевой стабилизации частоты получить не возможно! Лучше уж синтез-в этой теме фото своего радиомикрофона на LMX2306 я приводил.Удачи!


Вернуться наверх
 
 Заголовок сообщения: Re: Проверенные схемы Радиомикрофонов
СообщениеДобавлено: Пт авг 22, 2025 21:04:52 
Друг Кота
Аватар пользователя

Карма: 32
Рейтинг сообщений: 972
Зарегистрирован: Пт сен 10, 2021 15:19:36
Сообщений: 6561
Откуда: Протвино
Рейтинг сообщения: 0
roman.com писал(а):
ну... тогда и pll синтезатор можно вообще оставить в покое... а сделать обычную фазовую модуляцию.
интересно... сколько максимум можно получить при обычной фазовой модуляции...


речь же шла о wfm, если можешь диференцировать (сложный) голосовой сигнал по времени во всем спектре частот без значимых для восприятия искажений то никаких проблем :)))

если вопрос был про глубину fm при pm то тут ничего сложого:

изменение частоты(девиация) = индексу модуляции pm на производную модулирующего сигнала по времени
также как изменение фазы = индексу модуляции fm на интеграл модулирующего сигнала за время на котором сравниваются фазы.

прямых математических ограничений на макс девиацию или макс сдвиг фазы - нет :dont_know:
но конкретная аппаратная реализация вполне может иметь такие ограничения :))


Вернуться наверх
 
Эиком - электронные компоненты и радиодетали
 Заголовок сообщения: Re: Проверенные схемы Радиомикрофонов
СообщениеДобавлено: Пт авг 22, 2025 21:31:24 
Друг Кота

Карма: 1
Рейтинг сообщений: 91
Зарегистрирован: Вт мар 13, 2012 12:16:13
Сообщений: 9064
Откуда: .ru
Рейтинг сообщения: 0
широкую полосу в fm-диапазоне при кварцевой стабилизации частоты получить не возможно!

ну невозможно... значит невозможно))
кто захочет сделать перейдёт по ссылке...

Изображение

Изображение

Изображение

а я пойду дальше слушать свой передатчик... 25 мгц x 2 x 2 = 100 мгц

Изображение

:music:

с кварцевой широкополосной ЧМ... который сделать невозможно))
:)))
AlexS4 писал(а):
также как изменение фазы = индексу модуляции fm на интеграл модулирующего сигнала за время на котором сравниваются фазы.

AlexS4 писал(а):
прямых математических ограничений на макс девиацию или макс сдвиг фазы - нет

ну... вообще как бы... но...))
AlexS4 писал(а):
но конкретная аппаратная реализация вполне может иметь такие ограничения

там же на форуме брали фазовый модулятор от РС "Лён-Б".
на Си-Би работает чётко )) там же видео записали))

на FM ещё не пробовали...
:roll:


Вернуться наверх
 
 Заголовок сообщения: Re: Проверенные схемы Радиомикрофонов
СообщениеДобавлено: Пн авг 25, 2025 14:43:32 
Друг Кота
Аватар пользователя

Карма: 174
Рейтинг сообщений: 1910
Зарегистрирован: Пт дек 12, 2014 09:36:15
Сообщений: 23450
Откуда: Минск
Рейтинг сообщения: 0
Медали: 2
Получил миской по аватаре (1) Мявтор 3-й степени (1)
roman.com писал(а):
ну невозможно... значит невозможно))
кто захочет сделать перейдёт по ссылке...


Верно, в 90-х я делал похожую схему и получал широкополосную ЧМ.

Настрока очень щепетильная, но сделать можно.


Вернуться наверх
 
 Заголовок сообщения: Re: Проверенные схемы Радиомикрофонов
СообщениеДобавлено: Вс авг 31, 2025 00:52:38 
Грызет канифоль
Аватар пользователя

Карма: 5
Рейтинг сообщений: -13
Зарегистрирован: Вс сен 18, 2022 22:53:43
Сообщений: 294
Откуда: Москва
Рейтинг сообщения: 0
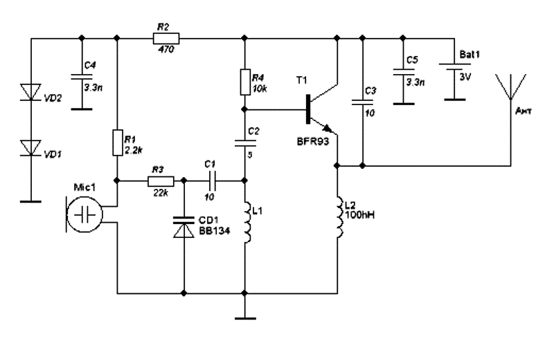
Радиомикрофон на 1 транзисторе с питанием на 3 вольта

Схема радиомикрофона

Изображение

Описание радиомикрофона

Схема однотранзисторного РМ на 425 мегц, является простейшей, легко повторяемой, но имеет небольшую стабилизацию частоты в следствии подсадки питания. При падении напряжения на варикапе, а он является основной частотозадающей емкостью и уходит частота. Для устранения этого , напряжение питания микрофона стабилизировано двумя последовательно включенными кремневыми диодами.
Генератор представляет собой емкосную трехточку с общим коллектором. Обратная связь осуществляется через делитель емкости база-эмитер и С3. Диоды кремниевые, из отечественных КД105, 221 и др.
Параметры контура 3 витка 0.3 мм на оправке 2 мм.

_________________
Товарищ, верь: пройдёт она - И дерьмократия, и гласность! И вот тогда ГосБезопасность Припомнит ваши имена...


Вернуться наверх
 
 Заголовок сообщения: Re: Проверенные схемы Радиомикрофонов
СообщениеДобавлено: Вс авг 31, 2025 01:11:43 
Встал на лапы
Аватар пользователя

Карма: 2
Рейтинг сообщений: 19
Зарегистрирован: Пт авг 15, 2025 08:28:19
Сообщений: 125
Рейтинг сообщения: 0
Диоды кремниевые, из отечественных КД105, 221 и др..

Они здесь не нужны, - лишнее потребление 3 мА.


Вернуться наверх
 
 Заголовок сообщения: Re: Проверенные схемы Радиомикрофонов
СообщениеДобавлено: Вс авг 31, 2025 09:58:00 
Модератор
Аватар пользователя

Карма: 159
Рейтинг сообщений: 4081
Зарегистрирован: Пт янв 23, 2009 19:20:05
Сообщений: 45831
Рейтинг сообщения: 0
Медали: 1
Получил миской по аватаре (1)
Нужны, это средство стабилизации частоты... Но, я бы вместо них поставил мелкий красный светодиод - он и индикатором работы будет заодно... (но нужно сравнивать ТКН...)


Вернуться наверх
 
 Заголовок сообщения: Re: Проверенные схемы Радиомикрофонов
СообщениеДобавлено: Вс авг 31, 2025 10:46:43 
Грызет канифоль
Аватар пользователя

Карма: 5
Рейтинг сообщений: -13
Зарегистрирован: Вс сен 18, 2022 22:53:43
Сообщений: 294
Откуда: Москва
Рейтинг сообщения: 0
Полностью согласен, диоды нужны они стабилизируют частоту и радиомикрофон стабильно работает, светодиод я тоже ставил он хорошо стабилизирует частоту и работает еще как индикатор включения радиомикрофона. Без диодов частота плавает особенно когда снижается напряжение питания микрофона и приходится подстраивать приемник.

_________________
Товарищ, верь: пройдёт она - И дерьмократия, и гласность! И вот тогда ГосБезопасность Припомнит ваши имена...


Вернуться наверх
 
 Заголовок сообщения: Re: Проверенные схемы Радиомикрофонов
СообщениеДобавлено: Вс авг 31, 2025 12:15:14 
Друг Кота
Аватар пользователя

Карма: 32
Рейтинг сообщений: 972
Зарегистрирован: Пт сен 10, 2021 15:19:36
Сообщений: 6561
Откуда: Протвино
Рейтинг сообщения: 0
для снижения излишков потребления - можно R1 и R2 увеличить в 5..10 раз.


Вернуться наверх
 
 Заголовок сообщения: Re: Проверенные схемы Радиомикрофонов
СообщениеДобавлено: Вс авг 31, 2025 21:18:08 
Встал на лапы
Аватар пользователя

Карма: 2
Рейтинг сообщений: 19
Зарегистрирован: Пт авг 15, 2025 08:28:19
Сообщений: 125
Рейтинг сообщения: 0
это средство стабилизации частоты...

Не сильно поможет, бо в подобных схемах на стабильность влияет даже "температура воды в прибалтике" :)
Делал по мотивам незаслуженно обойдённого вниманием микрофона "Комар" с ШИМ модуляцией.
Вложение:
т!.GIF [7.35 KiB]
Скачиваний: 133

Не требует настройки (только выставить пол питания на коллекторе).
По простоте и стабильности равных нет.

Научите как развернуть картинку в сообщении?


Вернуться наверх
 
 Заголовок сообщения: Re: Проверенные схемы Радиомикрофонов
СообщениеДобавлено: Вт сен 09, 2025 18:18:22 
Грызет канифоль
Аватар пользователя

Карма: 5
Рейтинг сообщений: -13
Зарегистрирован: Вс сен 18, 2022 22:53:43
Сообщений: 294
Откуда: Москва
Рейтинг сообщения: -3
Радиомикрофон на микросхеме и на 2 транзисторах с питанием от 9-12 вольт

Схема радиомикрофона

Изображение

Радиомикрофон УКВ ЧМ на микросхеме К140УД6А, VT1-KT358B VT-KT645A
Катушка L -содержит 8 витков провода на стерже гелевой ручки. Питание радиомикрофона от 9 до 12 вольт

_________________
Товарищ, верь: пройдёт она - И дерьмократия, и гласность! И вот тогда ГосБезопасность Припомнит ваши имена...


Вернуться наверх
 
 Заголовок сообщения: Re: Проверенные схемы Радиомикрофонов
СообщениеДобавлено: Пт сен 12, 2025 11:23:32 
Грызет канифоль
Аватар пользователя

Карма: 5
Рейтинг сообщений: -13
Зарегистрирован: Вс сен 18, 2022 22:53:43
Сообщений: 294
Откуда: Москва
Рейтинг сообщения: 0
Радиомикрофон на 3 транзисторах с питанием на 4.5 вольт

Схема радиомикрофона

Изображение

Описание радиомикрофона

Радиомикрофон работает в диапазоне частот 88-108 мгц. Транзисторы используются BC547 2N3904 2N2222. Антенна имеет длинну 165 см. Чувствительность микрофона такова, что очень отчетливо слышен шопот в комнате. Радиомикрофон питается от батарейки 4.5 вольт

_________________
Товарищ, верь: пройдёт она - И дерьмократия, и гласность! И вот тогда ГосБезопасность Припомнит ваши имена...


Вернуться наверх
 
 Заголовок сообщения: Re: Проверенные схемы Радиомикрофонов
СообщениеДобавлено: Пт сен 12, 2025 12:33:39 
Друг Кота

Карма: 1
Рейтинг сообщений: 91
Зарегистрирован: Вт мар 13, 2012 12:16:13
Сообщений: 9064
Откуда: .ru
Рейтинг сообщения: 0
Лучше публикуйте схемы на радиолампах !
Хоть прикольно будет ))
:idea: :idea: :idea:
:))

Добавлено after 1 minute 10 seconds:
Лучше публикуйте схемы на радиолампах !
Хоть прикольно будет ))
:idea: :idea: :idea:
:))


Вернуться наверх
 
 Заголовок сообщения: Re: Проверенные схемы Радиомикрофонов
СообщениеДобавлено: Пт сен 12, 2025 14:57:37 
Друг Кота
Аватар пользователя

Карма: 4
Рейтинг сообщений: 342
Зарегистрирован: Ср мар 31, 2010 09:33:22
Сообщений: 4967
Откуда: Владивосток
Рейтинг сообщения: 0
ГУ-50 наномодификации .
Ториевой ( 229*Th ) накачкой катода вместо накала )

_________________
«Когда у общества нет цветовой дифференциации штанов, то нет цели!»

- Позвольте-с вас спросить, почему от вас так отвратительно пахнет?
- Ну, что ж, пахнет... известно. По специальности. Вчера котов душили, душили. (с)


Вернуться наверх
 
 Заголовок сообщения: Re: Проверенные схемы Радиомикрофонов
СообщениеДобавлено: Пт сен 12, 2025 19:13:37 
Друг Кота
Аватар пользователя

Карма: 32
Рейтинг сообщений: 972
Зарегистрирован: Пт сен 10, 2021 15:19:36
Сообщений: 6561
Откуда: Протвино
Рейтинг сообщения: 0
вариант поскромнее - нувисторы )
Изображение
https://ru.wikipedia.org/wiki/%D0%9D%D1 ... 0%BE%D1%80


Вернуться наверх
 
 Заголовок сообщения: Re: Проверенные схемы Радиомикрофонов
СообщениеДобавлено: Сб сен 13, 2025 13:04:56 
Друг Кота

Карма: 1
Рейтинг сообщений: 91
Зарегистрирован: Вт мар 13, 2012 12:16:13
Сообщений: 9064
Откуда: .ru
Рейтинг сообщения: 0
ну зачем же эксклюзив))
можно же что-то простое и доступное.

Добавлено after 3 minutes 9 seconds:
проверенное и рабочее...

Изображение

вот вам и Радиомикрофон))
:tea:

правда глушит все вокруг... но не важно)) главное что Радиомикрофон работает.


Вложения:
Screenshot_2.jpg [35.06 KiB]
Скачиваний: 494
Screenshot_1.jpg [95.13 KiB]
Скачиваний: 88
Вернуться наверх
 
 Заголовок сообщения: Re: Проверенные схемы Радиомикрофонов
СообщениеДобавлено: Чт сен 18, 2025 22:22:23 
Грызет канифоль
Аватар пользователя

Карма: 5
Рейтинг сообщений: -13
Зарегистрирован: Вс сен 18, 2022 22:53:43
Сообщений: 294
Откуда: Москва
Рейтинг сообщения: -3
Радиомикрофон на 1 транзисторе с питанием на 1.5 вольт

Схема радиомикрофона и описание

Изображение

_________________
Товарищ, верь: пройдёт она - И дерьмократия, и гласность! И вот тогда ГосБезопасность Припомнит ваши имена...


Вернуться наверх
 
 Заголовок сообщения: Re: Проверенные схемы Радиомикрофонов
СообщениеДобавлено: Чт сен 18, 2025 22:31:57 
Говорящий с текстолитом

Карма: 11
Рейтинг сообщений: 98
Зарегистрирован: Вт янв 05, 2016 10:14:25
Сообщений: 1687
Откуда: поселок Мелеуз
Рейтинг сообщения: 0
Ты забыл добавить первоисточник- https://vrtp.ru/index.php?showtopic=168 ... st&p=43625


Вернуться наверх
 
Показать сообщения за:  Сортировать по:  Вернуться наверх
Начать новую тему Ответить на тему  [ Сообщений: 765 ]     ... , , , 35, , , ,  

Часовой пояс: UTC + 3 часа


Вы не можете начинать темы
Вы не можете отвечать на сообщения
Вы не можете редактировать свои сообщения
Вы не можете удалять свои сообщения
Вы не можете добавлять вложения

Найти:
Перейти:  


Powered by phpBB © 2000, 2002, 2005, 2007 phpBB Group
Русская поддержка phpBB
Extended by Karma MOD © 2007—2012 m157y
Extended by Topic Tags MOD © 2012 m157y