Например TDA7294

Форум РадиоКот • Просмотр темы - Помогите с КВ передатчиком.
Форум РадиоКот
Здесь можно немножко помяукать :)

Текущее время: Чт мар 12, 2026 13:45:10

Часовой пояс: UTC + 3 часа


ПРЯМО СЕЙЧАС:



Начать новую тему Ответить на тему  [ Сообщений: 861 ]    , , , 4, , , ...  
Автор Сообщение
 Заголовок сообщения: Re: помогите с передатчиком на лампе
СообщениеДобавлено: Пт сен 23, 2011 09:49:51 
Вымогатель припоя
Аватар пользователя

Карма: 3
Рейтинг сообщений: 4
Зарегистрирован: Вт апр 05, 2011 15:04:30
Сообщений: 513
Откуда: СССР
Рейтинг сообщения: 0
спасибо :)


Вернуться наверх
 
 Заголовок сообщения: Re: помогите с передатчиком на лампе
СообщениеДобавлено: Сб окт 01, 2011 18:16:40 
Вымогатель припоя
Аватар пользователя

Карма: 3
Рейтинг сообщений: 4
Зарегистрирован: Вт апр 05, 2011 15:04:30
Сообщений: 513
Откуда: СССР
Рейтинг сообщения: 0
Да, вот еще что. Т2 из вышеупомянутой схемы АМ-передатчика как я думаю д.б. такой же мощности что и Т4? Т.к. Т2 в цнпи эмиттера Т4, и ток эмиттера равен току коллектора...


Вернуться наверх
 
 Заголовок сообщения: Re: помогите с передатчиком на лампе
СообщениеДобавлено: Сб окт 01, 2011 18:28:11 
Вымогатель припоя
Аватар пользователя

Карма: 3
Рейтинг сообщений: 4
Зарегистрирован: Вт апр 05, 2011 15:04:30
Сообщений: 513
Откуда: СССР
Рейтинг сообщения: 0
По ходу еще 1 вопрос: какой в резонансном УМ транзистор поставить - КТ805БМ (15-30Вт, гран.частота прд тока - 20МГц) или КТ940 (10Вт с радиатором при 100 вольтах на коллекторе и 90МГц гран.частота прд тока)?


Вернуться наверх
 
 Заголовок сообщения: Re: помогите с передатчиком на лампе
СообщениеДобавлено: Сб окт 01, 2011 18:50:17 
Друг Кота
Аватар пользователя

Карма: 64
Рейтинг сообщений: 1102
Зарегистрирован: Ср ноя 17, 2010 23:10:55
Сообщений: 5837
Откуда: Ижевск LO66NU
Рейтинг сообщения: 0
Ни тот, не другой. Первый из них низкочастотный (800-я серия), второй - высоковольтный. В УМРЧ годятся только 600-е и 900-е, (603, 606, 608, 610, 626, 903, 904, 907, 920, 922, 925, 930...), другие будут работать очень плохо.

_________________
В начале жизнь мучает вопросами, в конце - ответами...


Вернуться наверх
 
Эиком - электронные компоненты и радиодетали
 Заголовок сообщения: Re: помогите с передатчиком на лампе
СообщениеДобавлено: Сб окт 01, 2011 19:21:41 
Друг Кота
Аватар пользователя

Карма: 72
Рейтинг сообщений: 1165
Зарегистрирован: Чт ноя 20, 2008 04:20:48
Сообщений: 8107
Откуда: КурскЪ
Рейтинг сообщения: 0
Достанеш "ромашки"кт920е или кт925 и будет тебе счастье!

_________________
Принимаю вас 595+40db на уровне шумов на кухонный приёмник,антенна наружка-магнитная катушка..работает "Акация",вот такая информация.Роман.73!!!
"50 КСВ 075", UA3112SWL
Изображение


Вернуться наверх
 
 Заголовок сообщения: Re: помогите с передатчиком на лампе
СообщениеДобавлено: Вс окт 02, 2011 07:46:42 
Вымогатель припоя
Аватар пользователя

Карма: 3
Рейтинг сообщений: 4
Зарегистрирован: Вт апр 05, 2011 15:04:30
Сообщений: 513
Откуда: СССР
Рейтинг сообщения: 0
Спасибо, будем искать.
Но повторюсь, транзистор модулятора должен быть такой же мощи что и транзистор буферного каскада? (см.последнюю схему АМ-прд)


Вернуться наверх
 
 Заголовок сообщения: Re: помогите с передатчиком на лампе
СообщениеДобавлено: Вс окт 02, 2011 07:52:14 
Друг Кота
Аватар пользователя

Карма: 64
Рейтинг сообщений: 1102
Зарегистрирован: Ср ноя 17, 2010 23:10:55
Сообщений: 5837
Откуда: Ижевск LO66NU
Рейтинг сообщения: 0
Да, разумеется, ведь через них идет один и тот-же ток.

_________________
В начале жизнь мучает вопросами, в конце - ответами...


Вернуться наверх
 
 Заголовок сообщения: Re: помогите с передатчиком на лампе
СообщениеДобавлено: Вс окт 02, 2011 13:22:23 
Вымогатель припоя
Аватар пользователя

Карма: 3
Рейтинг сообщений: 4
Зарегистрирован: Вт апр 05, 2011 15:04:30
Сообщений: 513
Откуда: СССР
Рейтинг сообщения: 0
Не подскажите ли, какого номинала должен быть R4 в вышеупомянутой схеме? или его нужно делать подстроечным чтоб выставить нужную глубину модуляции?


Вернуться наверх
 
 Заголовок сообщения: Re: помогите с передатчиком на лампе
СообщениеДобавлено: Вс окт 02, 2011 14:55:48 
Модератор
Аватар пользователя

Карма: 158
Рейтинг сообщений: 1600
Зарегистрирован: Пт апр 28, 2006 15:26:07
Сообщений: 11940
Откуда: Россия.
Рейтинг сообщения: 0
Медали: 2
Мявтор 3-й степени (1) Лучший человек Форума 2017 (1)
Ерунда твоя модуляция. По такой схеме импульсная работает, а амплитудная получается полная ерунда. Вот здесь такое обсуждали.
http://vrtp.ru/index.php?showtopic=13188&st=120
Там тоже не поверили и решили доказать, что можно путное из такой схемы получить, но в итоге получился "пшик" как и предупреждали. Вот уже приводили нормальную схему АМ передатчика. Если мощность большая не нужна, то питание можно снизить. Транзисторы VT4 и VT8 взять меньшей мощности. Транзисторы можно и другие поставить вплоть до КТ315 и КТ361. Например вместо КТ603 поставить два параллельно соединенных КТ315 и т.д.
Частоту тоже можно изменить на нужную.

Изображение


Вложения:
1.JPG [100.62 KiB]
Скачиваний: 11769
Вернуться наверх
 
 Заголовок сообщения: Re: помогите с передатчиком на лампе
СообщениеДобавлено: Вс окт 09, 2011 13:13:20 
Вымогатель припоя
Аватар пользователя

Карма: 3
Рейтинг сообщений: 4
Зарегистрирован: Вт апр 05, 2011 15:04:30
Сообщений: 513
Откуда: СССР
Рейтинг сообщения: 0
Алёша. писал(а):
Вот уже приводили нормальную схему АМ передатчика.
Спасибо, но я свю схему уже спаял... чтож, попытаюсь прирвести свою схему в норм.состояние.


Вернуться наверх
 
 Заголовок сообщения: Re: помогите с передатчиком на лампе
СообщениеДобавлено: Вс окт 09, 2011 20:59:04 
Друг Кота
Аватар пользователя

Карма: 72
Рейтинг сообщений: 1165
Зарегистрирован: Чт ноя 20, 2008 04:20:48
Сообщений: 8107
Откуда: КурскЪ
Рейтинг сообщения: 0
Чтож тогда похвалишся качеством модуляшки и дальностью. :)

_________________
Принимаю вас 595+40db на уровне шумов на кухонный приёмник,антенна наружка-магнитная катушка..работает "Акация",вот такая информация.Роман.73!!!
"50 КСВ 075", UA3112SWL
Изображение


Вернуться наверх
 
 Заголовок сообщения: Re: помогите с передатчиком на лампе
СообщениеДобавлено: Пн окт 10, 2011 17:32:06 
Вымогатель припоя
Аватар пользователя

Карма: 3
Рейтинг сообщений: 4
Зарегистрирован: Вт апр 05, 2011 15:04:30
Сообщений: 513
Откуда: СССР
Рейтинг сообщения: 0
А вот и схема:


Вложения:
ам прд.GIF [7.4 KiB]
Скачиваний: 791
Вернуться наверх
 
 Заголовок сообщения: Re: помогите с передатчиком на лампе
СообщениеДобавлено: Пн окт 10, 2011 17:59:39 
Вымогатель припоя
Аватар пользователя

Карма: 3
Рейтинг сообщений: 4
Зарегистрирован: Вт апр 05, 2011 15:04:30
Сообщений: 513
Откуда: СССР
Рейтинг сообщения: 0
включил, но не заработал ГПД. Подключил параллельно R2 кварцевый резонатор на 4,7 с чем-то мегагерц, и на этой частоте я обнаружил мощную несущую. А вот с контуром не работает! Детали все целые, проверял. Друзья, подскажите что делать


Вернуться наверх
 
 Заголовок сообщения: Re: помогите с передатчиком на лампе
СообщениеДобавлено: Пн окт 10, 2011 18:10:28 
Друг Кота
Аватар пользователя

Карма: 64
Рейтинг сообщений: 1102
Зарегистрирован: Ср ноя 17, 2010 23:10:55
Сообщений: 5837
Откуда: Ижевск LO66NU
Рейтинг сообщения: 0
Убери С5 и проверь генерацию. А вообще С1 и С2 попробуй уменьшить до 51-100 пик, 1Н хороши только с кварцем.

_________________
В начале жизнь мучает вопросами, в конце - ответами...


Вернуться наверх
 
 Заголовок сообщения: Re: помогите с передатчиком на лампе
СообщениеДобавлено: Пт окт 14, 2011 19:05:40 
Вымогатель припоя
Аватар пользователя

Карма: 3
Рейтинг сообщений: 4
Зарегистрирован: Вт апр 05, 2011 15:04:30
Сообщений: 513
Откуда: СССР
Рейтинг сообщения: 0
В воскресенье возьмусь за паяльник.
Сразу заменю транзистор модулятора на трансформатор (чтоб обеспечить 120%ую модуляцию и т.д....). Какой трансформатор ставить? Какая должна быть индуктивность его обмоток?(по этому параметру буду ориентироваться при выборе)


Вернуться наверх
 
 Заголовок сообщения: Re: помогите с передатчиком на лампе
СообщениеДобавлено: Сб окт 15, 2011 13:50:40 
Вымогатель припоя
Аватар пользователя

Карма: 3
Рейтинг сообщений: 4
Зарегистрирован: Вт апр 05, 2011 15:04:30
Сообщений: 513
Откуда: СССР
Рейтинг сообщения: 0
Вот так:


Вложения:
ам прд.GIF [6.64 KiB]
Скачиваний: 876
Вернуться наверх
 
 Заголовок сообщения: Re: помогите с передатчиком на лампе
СообщениеДобавлено: Сб окт 15, 2011 14:22:24 
Модератор
Аватар пользователя

Карма: 158
Рейтинг сообщений: 1600
Зарегистрирован: Пт апр 28, 2006 15:26:07
Сообщений: 11940
Откуда: Россия.
Рейтинг сообщения: 0
Медали: 2
Мявтор 3-й степени (1) Лучший человек Форума 2017 (1)
В твоей схеме вторичную обмотку нужно зашунтировать конденсатором, а лучше так сделать.
viewtopic.php?p=117802#p117802

Там передатчик маломощный и трансформатор.
aen писал(а):
Модуляционный трансформатор площадью сечения 0,5 кв. см. Первичная обмотка 500 витков, вторичная 600.
В твоем случае его нужно сделать габаритами побольше.

Изображение

На схеме рамочная антенна, но это сути не меняет.


Вложения:
1.JPG [21.09 KiB]
Скачиваний: 3019
Вернуться наверх
 
 Заголовок сообщения: Re: помогите с передатчиком на лампе
СообщениеДобавлено: Сб окт 15, 2011 14:31:24 
Друг Кота
Аватар пользователя

Карма: 72
Рейтинг сообщений: 1165
Зарегистрирован: Чт ноя 20, 2008 04:20:48
Сообщений: 8107
Откуда: КурскЪ
Рейтинг сообщения: 0
Кот ПофиG писал(а):
А вот и схема:

Блин ну и схема. :)

_________________
Принимаю вас 595+40db на уровне шумов на кухонный приёмник,антенна наружка-магнитная катушка..работает "Акация",вот такая информация.Роман.73!!!
"50 КСВ 075", UA3112SWL
Изображение


Вернуться наверх
 
 Заголовок сообщения: Re: помогите с передатчиком на лампе
СообщениеДобавлено: Сб окт 15, 2011 19:23:55 
Друг Кота
Аватар пользователя

Карма: 72
Рейтинг сообщений: 1165
Зарегистрирован: Чт ноя 20, 2008 04:20:48
Сообщений: 8107
Откуда: КурскЪ
Рейтинг сообщения: 0
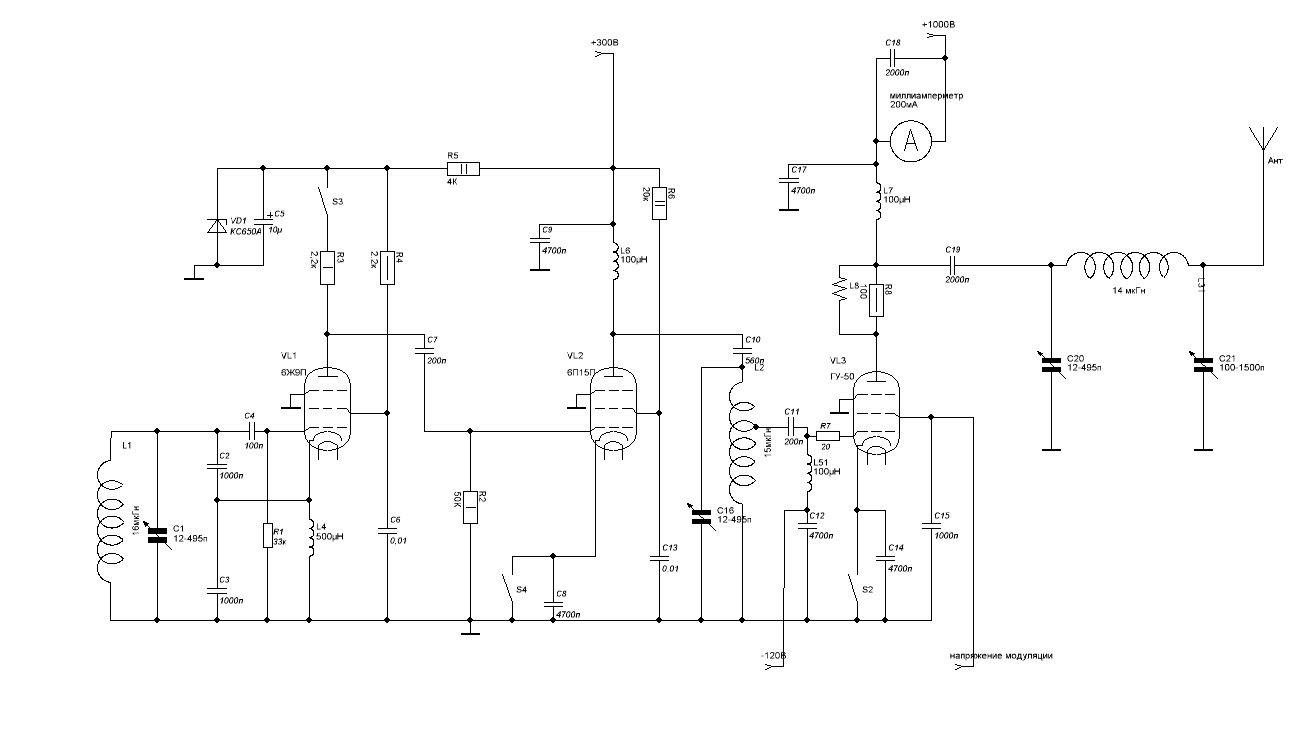
Изображение
Вложение:
АМ прд ГУ-50.gif [20.28 KiB]
Скачиваний: 654

Вложение:
Шармань с СУ третий вар.JPG [57.81 KiB]
Скачиваний: 554

_________________
Принимаю вас 595+40db на уровне шумов на кухонный приёмник,антенна наружка-магнитная катушка..работает "Акация",вот такая информация.Роман.73!!!
"50 КСВ 075", UA3112SWL
Изображение


Вернуться наверх
 
 Заголовок сообщения: Re: помогите с передатчиком на лампе
СообщениеДобавлено: Вс окт 16, 2011 07:14:46 
Вымогатель припоя
Аватар пользователя

Карма: 3
Рейтинг сообщений: 4
Зарегистрирован: Вт апр 05, 2011 15:04:30
Сообщений: 513
Откуда: СССР
Рейтинг сообщения: 0
aen, спасибо! :))
aen писал(а):
В твоем случае его нужно сделать габаритами побольше.
получается габариты трансформатора выбираются в зависимости от мощи передатчика?

И, если не трудно, скажите какова индуктивность обмоток при количестве витков 500-600?

Роман, ну как бы у меня передатчик не ламповый, но шарманка все-таки на 3 мгц... :roll:


Вернуться наверх
 
Показать сообщения за:  Сортировать по:  Вернуться наверх
Начать новую тему Ответить на тему  [ Сообщений: 861 ]    , , , 4, , , ...  

Часовой пояс: UTC + 3 часа


Вы не можете начинать темы
Вы не можете отвечать на сообщения
Вы не можете редактировать свои сообщения
Вы не можете удалять свои сообщения
Вы не можете добавлять вложения

Найти:
Перейти:  


Powered by phpBB © 2000, 2002, 2005, 2007 phpBB Group
Русская поддержка phpBB
Extended by Karma MOD © 2007—2012 m157y
Extended by Topic Tags MOD © 2012 m157y