Например TDA7294

Форум РадиоКот • Просмотр темы - Проверенные схемы Радиомикрофонов
Форум РадиоКот
Здесь можно немножко помяукать :)

Текущее время: Сб ноя 22, 2025 23:19:43

Часовой пояс: UTC + 3 часа


ПРЯМО СЕЙЧАС:



Начать новую тему Ответить на тему  [ Сообщений: 718 ]     ... , , , 24, , , ...  
Автор Сообщение
Не в сети
 Заголовок сообщения: Re: Проверенные схемы Радиомикрофонов
СообщениеДобавлено: Ср окт 09, 2024 14:11:36 
Друг Кота
Аватар пользователя

Карма: 31
Рейтинг сообщений: 861
Зарегистрирован: Пт сен 10, 2021 15:19:36
Сообщений: 6025
Откуда: Протвино
Рейтинг сообщения: 4
по нч тож ржака
lm324 c половиной болтающихся в воздухе усилителей
странный выбор номиналов,
и 5 электролитов (особенно пара С3С4 забавна) на 2 усилителя, которых 2 - видимо чтоб хотяб 1/2 IC использовать :)))


Вернуться наверх
 
Не в сети
 Заголовок сообщения: Re: Проверенные схемы Радиомикрофонов
СообщениеДобавлено: Ср окт 09, 2024 14:48:55 
Друг Кота

Карма: 6
Рейтинг сообщений: 303
Зарегистрирован: Вт авг 26, 2008 14:36:02
Сообщений: 5248
Откуда: москва
Рейтинг сообщения: 0
Тут все свалено в кучу в разных схемах, то ЧМ то АМ модуляция


Вернуться наверх
 
Не в сети
 Заголовок сообщения: Re: Проверенные схемы Радиомикрофонов
СообщениеДобавлено: Ср окт 09, 2024 15:25:29 
Друг Кота
Аватар пользователя

Карма: 31
Рейтинг сообщений: 861
Зарегистрирован: Пт сен 10, 2021 15:19:36
Сообщений: 6025
Откуда: Протвино
Рейтинг сообщения: 0
сэм, в подавляющем числе простых схем модуляций сразу 2 и даже 3( FM~PM) :music:

fm и nfm приемникам паразитная am обычно пофиг, вовсяк до тех пор пока уровень сигнала достаточный.

в классических схемах специально ж принимают меры для подавления паразитной AM например, самая серьезная причина заботиться об ненужной AM - чтоб эффективнее использовать выходной тракт.

при AM - неизбежно возникает паразитная PM но это все тоже относится к эффективности использования полосы и передаваемой мощности и решается SSB например, для не-dsp схем это все становится сложнее чем хотелось бы и врядли имеет смысл для "сверхближней" связи :dont_know:


Вернуться наверх
 
Не в сети
 Заголовок сообщения: Re: Проверенные схемы Радиомикрофонов
СообщениеДобавлено: Ср окт 09, 2024 23:03:13 
Грызет канифоль
Аватар пользователя

Карма: 5
Рейтинг сообщений: -10
Зарегистрирован: Вс сен 18, 2022 22:53:43
Сообщений: 267
Откуда: Москва
Рейтинг сообщения: 0
Радиомикрофон работающий на частоте 418 мГц с питанием на 7.5 вольт

Принципиальная схема радиомикрофона

Изображение

Плата радиомикрофона

Изображение

Описание радиомикрофона

Радиомикрофон на
Частота 418 мГц
Модуляция NFM
Стабилизация частоты SAW
выходная мощность мВт
7,5в ;110 мА 370 мВт
Время непрерывной работы радиомикрофона в
активном режиме не менее 5 часов
в режиме ожидания 2-3 недели
Дальность действия :
Прямая видимость ,антенна 16,5 см 2,5 кМ
Прямая видимость ,наружная антенна на
крыше 5-ти этажном доме 10 кМ

_________________
Товарищ, верь: пройдёт она - И дерьмократия, и гласность! И вот тогда ГосБезопасность Припомнит ваши имена...


Вернуться наверх
 
Эиком - электронные компоненты и радиодетали
Не в сети
 Заголовок сообщения: Re: Проверенные схемы Радиомикрофонов
СообщениеДобавлено: Пт окт 11, 2024 15:02:10 
Друг Кота
Аватар пользователя

Карма: 174
Рейтинг сообщений: 1910
Зарегистрирован: Пт дек 12, 2014 09:36:15
Сообщений: 23146
Откуда: Минск
Рейтинг сообщения: 0
Медали: 2
Получил миской по аватаре (1) Мявтор 3-й степени (1)
Виктор50 писал(а):
Радиомикрофон работающий на частоте 418 мГц с питанием на 7.5 вольт


Насколько мне известно, самые популярные были р-микрофоны с питанием от 220в.

Это удлинители, тройники или выполненные в сетевых розетках... :dont_know:

У вас есть такие схемы? Там главная проблема, это побороть фон сети. Антенной является сама электросеть .


Вернуться наверх
 
Не в сети
 Заголовок сообщения: Re: Проверенные схемы Радиомикрофонов
СообщениеДобавлено: Пт окт 11, 2024 17:31:25 
Грызет канифоль
Аватар пользователя

Карма: 5
Рейтинг сообщений: -10
Зарегистрирован: Вс сен 18, 2022 22:53:43
Сообщений: 267
Откуда: Москва
Рейтинг сообщения: 0
Радиомикрофон на 2 транзисторах с питанием от сети 220 вольт

Принципиальная схема радиомикрофона

Изображение

Описание радиомикрофона

Двухполупериодный выпрямитель напряжения сети собран на диодах VD2 и VD3, напряжение на него подается от сети через гасящие резисторы R4, R5, а с выхода выпрямителя стабилизируются VD1 (около 8 В).
Благодаря каскодному соединению транзисторов (ОЭ-ОБ) потребляемый схемой ток достаточно мал. Поэтому при большом падении напряжения на резисторах R4, R5 ток через них оказывается малым и мала выделяемая мощность.
На транзисторе VT2 собран усилитель звукового сигнала, на базу которого через конденсатор С5 подается сигнал с микрофона ВМ1. На транзисторе VT1 реализована схема генератора высокой частоты. Частотная модуляция происходит благодаря изменениям коллекторного тока транзистора VT2, а значит и транзистора VT1.
Для работы сетевого радиомикрофона на частоте 70 МГц катушка L1 наматывается на оправке диаметром 4 мм и содержит 5 витков провода ПЭВ диаметром 0,56 мм с шагом 1,5 мм.

_________________
Товарищ, верь: пройдёт она - И дерьмократия, и гласность! И вот тогда ГосБезопасность Припомнит ваши имена...


Вернуться наверх
 
Не в сети
 Заголовок сообщения: Re: Проверенные схемы Радиомикрофонов
СообщениеДобавлено: Пт окт 11, 2024 18:03:53 
Друг Кота

Карма: 6
Рейтинг сообщений: 303
Зарегистрирован: Вт авг 26, 2008 14:36:02
Сообщений: 5248
Откуда: москва
Рейтинг сообщения: 0
В основном, тут АМ, частотная будет, как паразитная. И нет тут каскодной схемы.


Последний раз редактировалось сэм Пт окт 11, 2024 19:24:14, всего редактировалось 1 раз.

Вернуться наверх
 
Не в сети
 Заголовок сообщения: Re: Проверенные схемы Радиомикрофонов
СообщениеДобавлено: Пт окт 11, 2024 19:07:04 
Друг Кота
Аватар пользователя

Карма: 174
Рейтинг сообщений: 1910
Зарегистрирован: Пт дек 12, 2014 09:36:15
Сообщений: 23146
Откуда: Минск
Рейтинг сообщения: 0
Медали: 2
Получил миской по аватаре (1) Мявтор 3-й степени (1)
сэм писал(а):
В основном, тут АМ, частотная будет, как паразитная


И это верно.

Схема примитивная... В своё время занимался такими схемами, но они были гораздо сложнее и мощнее, с электронным фильтром по питанию.


Вернуться наверх
 
Не в сети
 Заголовок сообщения: Re: Проверенные схемы Радиомикрофонов
СообщениеДобавлено: Пт окт 11, 2024 21:30:10 
Грызет канифоль
Аватар пользователя

Карма: 5
Рейтинг сообщений: -10
Зарегистрирован: Вс сен 18, 2022 22:53:43
Сообщений: 267
Откуда: Москва
Рейтинг сообщения: 0
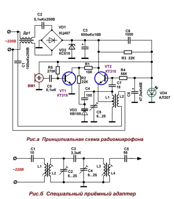
Радиомикрофон с питанием от сети 220 вольт на 2 транзисторах

Принципиальная схема радиомикрофона

Изображение

Описание радиомикрофона

Основное достоинство этого радиомикрофона (Рис.а) в том, что он питается от сети 220 В, а в качестве антенны использует провода этой же сети. Приёмник принимает сигналы либо через антенну, либо через специальный сетевой адаптер. Дроссели ДР1 и ДР2 намотаны на каркасах от ВЧ катушек переносных приёмников и содержит по 100 витков провода ПЭВ 0,1 мм. Катушки L1 и L2 намотаны на малогабаритных каркасах диаметром 5 мм и высотой 12 мм с подстроечными сердечниками из феррита. Для диапазона 27 МГц катушка L1 содержит 10 витков с отводом от середины, а катушка L2 имеет 2 витка провода ПЭВ 0,3 мм.
Конденсаторы С1 и С2 должны быть на напряжение не менее 300 В. Диодную сборку КЦ407А можно заменить простыми диодами типа КД105, КД208. Вместо стабилитрона VD2 можно применить любой другой с напряжением стабилизации 8 – 12 В.
Для приёма сигналов этого радиомикрофона применяется специальный адаптер, схема которого представлена на Рис.б. Катушки L2 – L4 и конденсаторы С2 – С4 образуют двухконтурный ФСС. Катушки L1 – L4 намотаны на каркасах от ВЧ катушек приёмников, содержат 2, 14, 14 и 5 витков, соответственно, проводом ПЭВ 0,23 мм. Конденсатор С1 на напряжение 300 В, С2 и С4 – подстроечные.

_________________
Товарищ, верь: пройдёт она - И дерьмократия, и гласность! И вот тогда ГосБезопасность Припомнит ваши имена...


Вернуться наверх
 
Не в сети
 Заголовок сообщения: Re: Проверенные схемы Радиомикрофонов
СообщениеДобавлено: Вс окт 13, 2024 14:16:07 
Друг Кота
Аватар пользователя

Карма: 174
Рейтинг сообщений: 1910
Зарегистрирован: Пт дек 12, 2014 09:36:15
Сообщений: 23146
Откуда: Минск
Рейтинг сообщения: 0
Медали: 2
Получил миской по аватаре (1) Мявтор 3-й степени (1)
Виктор50 писал(а):
Радиомикрофон с питанием от сети 220 вольт на 2 транзисторах


Замечание.

Конденсатор гасящий С2 должен иметь емкость не менее 0,47 мкф для хорошей стабилизации напряжения питания.

Он должен не гудеть при работе, для этого по возможности его нужно завернуть в поролон и расположить подальше от микрофона.


Вернуться наверх
 
Не в сети
 Заголовок сообщения: Re: Проверенные схемы Радиомикрофонов
СообщениеДобавлено: Вс окт 13, 2024 17:43:42 
Грызет канифоль
Аватар пользователя

Карма: 5
Рейтинг сообщений: -10
Зарегистрирован: Вс сен 18, 2022 22:53:43
Сообщений: 267
Откуда: Москва
Рейтинг сообщения: 0
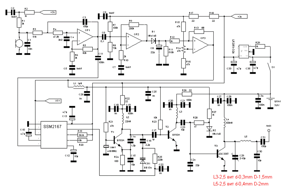
Радиомикрофон на 3 транзисторах с питанием на 3 вольта

Принципиальная схема радиомикрофона

Изображение

Описание радиомикрофона

Радиомикрофон работает на частоте 96 мГц

Конденсаторы С10 10pF, а С12 100pF. Катушка L1 имеет 6 витков провода ПЭВ 0.3 мм на оправке 3 мм, Катушка L 2 имеет 40 витков провода ПЭВ 0.1 мм на резисторе 100 ком. Катушка L3 имеет 8 витков провода ПЭВ 0.3 мм на оправке 3 мм. Транзисторы Т1 КТ3102В, Т2 КТ 399А Т3 КТ368А

_________________
Товарищ, верь: пройдёт она - И дерьмократия, и гласность! И вот тогда ГосБезопасность Припомнит ваши имена...


Вернуться наверх
 
Не в сети
 Заголовок сообщения: Re: Проверенные схемы Радиомикрофонов
СообщениеДобавлено: Ср окт 16, 2024 01:34:59 
Грызет канифоль
Аватар пользователя

Карма: 5
Рейтинг сообщений: -10
Зарегистрирован: Вс сен 18, 2022 22:53:43
Сообщений: 267
Откуда: Москва
Рейтинг сообщения: 0
Радиомикрофон на 3 транзисторах с питанием от телефонной линии

Принципиальная схема радиомикрофона

Изображение

Описание схемы радиомикрофона

Радиомикрофон позволяют прослушивать не только сам телефонный разговор, но и разговоры в помещении, где этот радиомикрофон установлен, причем при положенной трубке телефона.
Недостаток этих устройств — малая мощность, т. к. они питаются от телефонной линии и не могут потреблять ток более 1 мА.
Выпрямительный мост КЦ407 подключается параллельно телефонной линии. Напряжение в линии при положенной трубке составляет около 60 В. Это напряжение прикладывается к блоку питания, выполненному на элементах DA1, R1, VT1, VT2.
Микросхема DA1 типа КЖ101 представляет собой стабилизатор тока, работающий при напряжениях 1,8—120 В.
Антенна изготовлена из куска медного провода длиной 60—100 см.
Катушки радиомикрофона бескаркасные, диаметром 2,5 мм, намотаны виток к витку:
катушка L1 имеет 8 витков провода ПЭВ 0,3 мм;
катушка L2 имеет 6 витков провода ПЭВ 0,3 мм.
При настройке устройства добиваются получения максимального сигнала высокой частоты, изменяя индуктивности катушек L1 и L2. Настройкой резистора R1 добиваются, чтобы ток в точке «А» был равен 1,5 мА.

_________________
Товарищ, верь: пройдёт она - И дерьмократия, и гласность! И вот тогда ГосБезопасность Припомнит ваши имена...


Вернуться наверх
 
Не в сети
 Заголовок сообщения: Re: Проверенные схемы Радиомикрофонов
СообщениеДобавлено: Чт окт 31, 2024 10:20:15 
Первый раз сказал Мяу!

Зарегистрирован: Чт апр 13, 2023 21:57:16
Сообщений: 31
Рейтинг сообщения: 0
Здравствуйте. Ищу схему простого (относительно) СВ передатчика на +-5ватт, без редких компонентов. Есть у вас такая?

P.S. 6п3с не предлагать)


Вернуться наверх
 
Не в сети
 Заголовок сообщения: Re: Проверенные схемы Радиомикрофонов
СообщениеДобавлено: Чт окт 31, 2024 10:28:24 
Друг Кота

Карма: 6
Рейтинг сообщений: 303
Зарегистрирован: Вт авг 26, 2008 14:36:02
Сообщений: 5248
Откуда: москва
Рейтинг сообщения: 0
Нужен примерный перечень ваших деталей


Вернуться наверх
 
Не в сети
 Заголовок сообщения: Re: Проверенные схемы Радиомикрофонов
СообщениеДобавлено: Чт окт 31, 2024 10:46:54 
Первый раз сказал Мяу!

Зарегистрирован: Чт апр 13, 2023 21:57:16
Сообщений: 31
Рейтинг сообщения: 0
Нужен примерный перечень ваших деталей

Может "сначала стулья"? Просто у меня не сильно много радиодеталей, а докупить нужные возможность есть.


Вернуться наверх
 
Не в сети
 Заголовок сообщения: Re: Проверенные схемы Радиомикрофонов
СообщениеДобавлено: Чт окт 31, 2024 12:39:59 
Друг Кота
Аватар пользователя

Карма: 31
Рейтинг сообщений: 861
Зарегистрирован: Пт сен 10, 2021 15:19:36
Сообщений: 6025
Откуда: Протвино
Рейтинг сообщения: 0
Zergon8086,
можно так например
Изображение
прочитай про магнитные (рамочные, петлевые) антенны
витков 2..6 хорошего толстого d 1+mm медного провода или пучком из тонких обмоточных проводов (напр d0.2..0.3mm x10)
отвод примерно от середины. размер петли прикинуть по индуктивности (2 pi F)^-2=LC подстраивать можно сминая петлю (меняя ее площадь)

раз есть осциллоскоп - удобнее начать с вч генератора, собрать только его, Q1,C1,C2,A1 R1 на +Vсс временно. и добиться генерации на ~ нужной частоте.


Вернуться наверх
 
Не в сети
 Заголовок сообщения: Re: Проверенные схемы Радиомикрофонов
СообщениеДобавлено: Чт окт 31, 2024 15:18:35 
Первый раз сказал Мяу!

Зарегистрирован: Чт апр 13, 2023 21:57:16
Сообщений: 31
Рейтинг сообщения: 0
Zergon8086,
можно так например
Изображение
прочитай про магнитные (рамочные, петлевые) антенны
витков 2..6 хорошего толстого d 1+mm медного провода или пучком из тонких обмоточных проводов (напр d0.2..0.3mm x10)
отвод примерно от середины. размер петли прикинуть по индуктивности (2 pi F)^-2=LC подстраивать можно сминая петлю (меняя ее площадь)

раз есть осциллоскоп - удобнее начать с вч генератора, собрать только его, Q1,C1,C2,A1 R1 на +Vсс временно. и добиться генерации на ~ нужной частоте.


Спасибо за схему, попробую собрать) В качестве антенны хотел использовать полуволновой диполь, можно его? Или лучше рамочную.

Добавлено after 3 minutes 24 seconds:
Zergon8086,
можно так например
Изображение
прочитай про магнитные (рамочные, петлевые) антенны
витков 2..6 хорошего толстого d 1+mm медного провода или пучком из тонких обмоточных проводов (напр d0.2..0.3mm x10)
отвод примерно от середины. размер петли прикинуть по индуктивности (2 pi F)^-2=LC подстраивать можно сминая петлю (меняя ее площадь)

раз есть осциллоскоп - удобнее начать с вч генератора, собрать только его, Q1,C1,C2,A1 R1 на +Vсс временно. и добиться генерации на ~ нужной частоте.


Спасибо за схему, попробую собрать)


Вернуться наверх
 
Не в сети
 Заголовок сообщения: Re: Проверенные схемы Радиомикрофонов
СообщениеДобавлено: Чт окт 31, 2024 16:38:35 
Друг Кота

Карма: -1
Рейтинг сообщений: 70
Зарегистрирован: Вт мар 13, 2012 12:16:13
Сообщений: 8826
Откуда: .ru
Рейтинг сообщения: 0
Ищу схему простого (относительно) СВ передатчика на +-5ватт, без редких компонентов.

для чего ? для вещания ? на 3 мгц ? где живут все хулиганы ? ))
я бы делал по классике... с отельным задающим генератором и отдельным усилителем... с фильтрами и т.д.


Вернуться наверх
 
Не в сети
 Заголовок сообщения: Re: Проверенные схемы Радиомикрофонов
СообщениеДобавлено: Чт окт 31, 2024 21:46:41 
Друг Кота
Аватар пользователя

Карма: 31
Рейтинг сообщений: 861
Зарегистрирован: Пт сен 10, 2021 15:19:36
Сообщений: 6025
Откуда: Протвино
Рейтинг сообщения: 0
Zergon8086 писал(а):
В качестве антенны хотел использовать полуволновой диполь, можно его? Или лучше рамочную.

100-200m полуволновой диполь - то еще развлечение чтоб соорудить :)))
почемуто мне кажется что рамочная повеселее :music: для этого диапазона магнитная (рамочная) антенна увы безальтернативна.

если расстояния небольшие то можно совсем маленькую d1m или меньше
а такто на ~1MHz , даже рамка чтоб давала хотяб 1% эффективности должна быть метра 3 в диаметре. а диполь с такой же эффективностью метров 50.
вот хорошая статья http://www.cqham.ru/ant_mr.htm


ps ненадо квотить сообщение если оно рядом :)


Вернуться наверх
 
Не в сети
 Заголовок сообщения: Re: Проверенные схемы Радиомикрофонов
СообщениеДобавлено: Вс ноя 03, 2024 23:36:58 
Первый раз сказал Мяу!

Зарегистрирован: Чт апр 13, 2023 21:57:16
Сообщений: 31
Рейтинг сообщения: 0
При 5в схема потребляет ~4.5а, транзистор сильно греется. При включении напряжение на коллекторе "плывет" вверх примерно на полвольта, потом возвращается обратно. В чем может быть проблема?

Транзистор всегда открыт, генерация судя по всему не идет. Но почему?


Последний раз редактировалось Zergon8086 Вс ноя 03, 2024 23:53:39, всего редактировалось 1 раз.

Вернуться наверх
 
Показать сообщения за:  Сортировать по:  Вернуться наверх
Начать новую тему Ответить на тему  [ Сообщений: 718 ]     ... , , , 24, , , ...  

Часовой пояс: UTC + 3 часа


Кто сейчас на форуме

Сейчас этот форум просматривают: Самый ! и гости: 23


Вы не можете начинать темы
Вы не можете отвечать на сообщения
Вы не можете редактировать свои сообщения
Вы не можете удалять свои сообщения
Вы не можете добавлять вложения

Найти:
Перейти:  


Powered by phpBB © 2000, 2002, 2005, 2007 phpBB Group
Русская поддержка phpBB
Extended by Karma MOD © 2007—2012 m157y
Extended by Topic Tags MOD © 2012 m157y