Например TDA7294

Форум РадиоКот • Просмотр темы - Посоветуйте схему простого радиоприёмника!
Форум РадиоКот
Здесь можно немножко помяукать :)

Текущее время: Пн мар 23, 2026 07:49:55

Часовой пояс: UTC + 3 часа


ПРЯМО СЕЙЧАС:



Начать новую тему Ответить на тему  [ Сообщений: 473 ]     ... , , , 20, , , ,  
Автор Сообщение
 Заголовок сообщения: Re: средневолновый приемник прямого усиления на имс К174ХА10
СообщениеДобавлено: Чт авг 25, 2016 12:35:40 
Мудрый кот
Аватар пользователя

Карма: 35
Рейтинг сообщений: 279
Зарегистрирован: Сб июл 30, 2011 08:40:10
Сообщений: 1713
Откуда: Россия
Рейтинг сообщения: 0
Женек--- писал(а):
Если кто-то уже делал УКВ- приемники на ХА10 или аналогах, поделитесь соображениями и опытом по этому вопросу
У нас есть тема по данному вопросу.
viewtopic.php?p=1825303#p1825303
aen писал(а):
Здесь про работу на УКВ приемника на данной микросхеме почитайте.
http://pro-radio.ru/air/2871/

Изображение



Вернуться наверх
 
 Заголовок сообщения: Re: средневолновый приемник прямого усиления на имс К174ХА10
СообщениеДобавлено: Чт авг 25, 2016 12:37:39 
Модератор
Аватар пользователя

Карма: 162
Рейтинг сообщений: 2450
Зарегистрирован: Пн июл 07, 2008 10:46:09
Сообщений: 10739
Откуда: Россия
Рейтинг сообщения: 0
Женек--- писал(а):
...Если кто-то уже делал УКВ- приемники на ХА10 или аналогах, поделитесь соображениями и опытом по этому вопросу
http://www.radiokot.ru/forum/viewtopic. ... 9#p1770369

_________________
Если хотите, чтобы жизнь улыбалась вам, подарите ей своё хорошее настроение


Вернуться наверх
 
 Заголовок сообщения: Re: Посоветуйте схему средневолнового радиоприёмника!
СообщениеДобавлено: Пн авг 29, 2016 18:43:54 
Потрогал лапой паяльник
Аватар пользователя

Карма: -3
Рейтинг сообщений: -73
Зарегистрирован: Чт сен 16, 2010 16:21:20
Сообщений: 329
Рейтинг сообщения: 0
После вот этой новости:
murzistor писал(а):
В России АМ-вещание свернули года два назад, из-за "затратности", хотя в других странах станции работают!
...
Информация отсюда: http://www.cqham.ru/forum/showthread.ph ... %F2/page62
просматриваю диапазоны ДВ-СВ довольно часто, но кроме помех практически ничего там нет... :cry:

Приемник - вот такой:

Изображение

он всеволновый, с ферритовой и телескопической антеннами - но ничего осмысленного не слышу...

Не думаю, что любой приемник прямого усиления на ДВ-СВ что-то "услышит" особенно в городе.


Вложения:
ECB_RS-9106.jpg [36.74 KiB]
Скачиваний: 3146
Вернуться наверх
 
 Заголовок сообщения: Re: Посоветуйте схему средневолнового радиоприёмника!
СообщениеДобавлено: Вт авг 30, 2016 03:41:13 
Друг Кота
Аватар пользователя

Карма: 57
Рейтинг сообщений: 371
Зарегистрирован: Ср май 04, 2016 23:18:38
Сообщений: 6054
Рейтинг сообщения: 0
Lavr, там же я указал, что ночью на СВ можно принять зарубежные радиостанции, даже в городе в доме, даже на приёмник прямого усиления.
Днём - ничего.
А вы где живёте и когда слушаете радио?

Сейчас, 3:30 ночи, Рязань, приёмник "Кварц".
Магнитная антенна с севера на юг.
Хорошо слышно ретрансляцию "Вести-ФМ" из Григориополя, хотя и с замираниями. Говорят, это пропаганда для Украины.
"Радио Свобода", на русском. "Слушайте нас на всей территории России"
Религиозная станция. По другой информации (кто-то где-то написал), религиозные станции вещают из России, слабыми передатчиками.
Иностранная речь - три станции, на романских языках, судя по звучанию.
Какое-то ближневосточное пение.

Как-то слышал киевскую пропаганду, и, что характерно, на русском. И ещё, раньше, белорусское радио на русском и белорусском.

4:10. Специально восстановил ППУ, слышно "Вести ФМ". Сквозь неё "Радио Свобода", плохая избирательность, пропадает при замирании. Ещё две - тоже тихо.
УВЧ - 2 современных транзистора, УНЧ - МП39, два МП42Б, выходной трансформатор, "Вести ФМ" работает на динамик. DX, однако!
Один виток провода - и приёмник стал регенеративным. Но всё равно не фонтан. Избирательность всё ещё фиговая, самовозбуждение.

То ли лыжи не едут, то ли современные приёмники не катят... Или он у вас сломан?

Lavr писал(а):
Так усилитель ВЧ приёмника Верютина как раз и разработан, чтобы НЕ настраивать каждый транзистор по отдельности! :)))
Так а если один будет в оптимальном режиме, а второй при этом не будет? По-моему, лучше каждый нормально настроить, а при общей настройке возможно настроить только один.

_________________
Ваше открытие опровергает науку? Нет, это наука опровергает ваш бред.
Истина никогда не бывает посередине. Ведь середина на стороне того, кто больше лжёт.
Не стыдно писать в МЯЯЯУ! - стыдно вести себя не как порядочный Радио Кот. :)


Вернуться наверх
 
Эиком - электронные компоненты и радиодетали
 Заголовок сообщения: Re: Посоветуйте схему средневолнового радиоприёмника!
СообщениеДобавлено: Вт авг 30, 2016 21:25:00 
Потрогал лапой паяльник
Аватар пользователя

Карма: -3
Рейтинг сообщений: -73
Зарегистрирован: Чт сен 16, 2010 16:21:20
Сообщений: 329
Рейтинг сообщения: 0
murzistor писал(а):
Lavr, там же я указал, что ночью на СВ можно принять зарубежные радиостанции, даже в городе в доме, даже на приёмник прямого усиления.
Днём - ничего.
А вы где живёте и когда слушаете радио?
В доме я живу, даже когда слушаю радио! 8) (Каков вопрос - таков ответ) :)))
Ну ясное дело, что если география разная, то у Вас что-то слышно, а у меня - нет.
Но мне-то интересно, слышно ли что-то у меня, а не в Рязани... :)

murzistor писал(а):
По-моему, лучше каждый нормально настроить, а при общей настройке возможно настроить только один.
Нет - это по-вашему так кажется...
На самом деле они все 3 транзистора из-за непосредственных гальванических связей будут находиться
в очень хорошем линейном режиме для малого ВЧ сигнала.
Режим всех трёх по постоянному току выставляется одновременно.
Коэффициент передачи - произведение КУ всех трех каскадов, который "загрубляется" ООС.

Я не знаю, что подразумевается под словом "оптимально", но если это будут 3 каскада ОЭ с емкостными
связями, то будет больше потерь усиления на согласовании высокого вЫходного сопротивления предыдущего каскада с низким входным - последующего.
И никакого выигрыша из-за "оптимальности" просто не будет.


P.S. Можно, конечно, и посчитать все параметры этого усилителя, но и так очевидно, что эта схема
не зря стала победителем конкурса журнала "Радио"...
:)))


Последний раз редактировалось Lavr Вт авг 30, 2016 22:10:53, всего редактировалось 1 раз.

Вернуться наверх
 
 Заголовок сообщения: Re: Посоветуйте схему средневолнового радиоприёмника!
СообщениеДобавлено: Вт авг 30, 2016 22:01:49 
Потрогал лапой паяльник
Аватар пользователя

Карма: -3
Рейтинг сообщений: -73
Зарегистрирован: Чт сен 16, 2010 16:21:20
Сообщений: 329
Рейтинг сообщения: 0
Прошел по диапазону СВ прямо сейчас (23:00) - на 550КГц слабенько есть какое-то вещание Украины.
Остальное - сплошные помехи...
Да и украинский сигнал не такого уж качества, чтобы рекомендовать ловить его приемником прямого усиления без внешней антенны.


Вернуться наверх
 
 Заголовок сообщения: Re: Посоветуйте схему средневолнового радиоприёмника!
СообщениеДобавлено: Ср авг 31, 2016 07:20:41 
Говорящий с текстолитом
Аватар пользователя

Карма: 17
Рейтинг сообщений: 181
Зарегистрирован: Пт дек 12, 2008 21:12:14
Сообщений: 1604
Откуда: Moscow
Рейтинг сообщения: 0
В Москве прослушивается какая то религиозная станция похоже РАДОНЕЖ больше ничего не слышно из за помех
и шума от частотных преобразователей. ночью много европейсих и украинских станций но нужна хорошая антенна
с длинным стержнем и УВЧ с хорошими динамическими характеристиками.
Правда там ошибка в схеме Увч запятые затерли ,но в общем направление правильное
так как прямое включение контура МА и применение Полевого танзистора на входе позволяет снять
максимальную ЭДС полезного сигнала образованную стержнем МА.
Детектор можно взять от Верютина а УНЧ ну какой понравится. Основной критерий ну чтобы не шумел
и по этому нужно выберать транзисторы на вход. Очень хорошие старые-П27 применяемые еще в прослушках
КГБ Ну можно кт3102Е например, они нормированы по шумам.


Вложения:
амприем.jpg [62.93 KiB]
Скачиваний: 1029

_________________
Еси хочешь чтоб комп был быстрым - ставь Пингвин,- он будет чистым
Вернуться наверх
 
 Заголовок сообщения: Re: Посоветуйте схему средневолнового радиоприёмника!
СообщениеДобавлено: Ср авг 31, 2016 13:30:47 
Потрогал лапой паяльник
Аватар пользователя

Карма: -3
Рейтинг сообщений: -73
Зарегистрирован: Чт сен 16, 2010 16:21:20
Сообщений: 329
Рейтинг сообщения: 0
int4880053 писал(а):
Очень хорошие старые-П27 применяемые еще в прослушках КГБ.
Ну Вы еще вспомните МП39Б... :))) Хотя у меня и те и другие есть, но как бы и век-то уже другой... 8)

Собственно все мои прослушки СВ связаны вот с чем: хотел я посоветовать как-то знакомым увлечь своего ребенка радиолюбительством.
И начать с детекторного приемника и приемника прямого усиления...
Ну и хорошо что я сразу диапазон СВ прослушал - сразу понял, что "красивый фокус" может обернуться "полным обломинго". :cry:
Это самому можно крутить разные каскады и настройки, а для ребенка - желательно чтобы получилось сразу.
А что там может получиться - если приличного сигнала на СВ практически нет... :(


Вернуться наверх
 
 Заголовок сообщения: Re: Посоветуйте схему средневолнового радиоприёмника!
СообщениеДобавлено: Ср авг 31, 2016 15:43:31 
Друг Кота
Аватар пользователя

Карма: 57
Рейтинг сообщений: 371
Зарегистрирован: Ср май 04, 2016 23:18:38
Сообщений: 6054
Рейтинг сообщения: 0
Есть еще КВ! Я на "Радиотехнику Т-101" принимаю Китай сквозь "интернет из розетки"! Мощные передатчики у них.
Но я не собирал ещё КВ-приёмник, даже реген.

В схеме int4880053 в УВЧ коллекторный резистор 51 кОм при питании 3 В.
А в моей схеме УВЧ коллекторные резисторы 1.5 кОм при питании 3.6 В.
Это как влияет на приём?

_________________
Ваше открытие опровергает науку? Нет, это наука опровергает ваш бред.
Истина никогда не бывает посередине. Ведь середина на стороне того, кто больше лжёт.
Не стыдно писать в МЯЯЯУ! - стыдно вести себя не как порядочный Радио Кот. :)


Вернуться наверх
 
 Заголовок сообщения: Re: Посоветуйте схему средневолнового радиоприёмника!
СообщениеДобавлено: Ср авг 31, 2016 16:51:33 
Потрогал лапой паяльник
Аватар пользователя

Карма: -3
Рейтинг сообщений: -73
Зарегистрирован: Чт сен 16, 2010 16:21:20
Сообщений: 329
Рейтинг сообщения: 0
murzistor писал(а):
В схеме int4880053 в УВЧ коллекторный резистор 51 кОм при питании 3 В.
А в моей схеме УВЧ коллекторные резисторы 1.5 кОм при питании 3.6 В.
Это как влияет на приём?

Это влияет на режим и на Ку каскада обычно.
В линейном режиме малого сигнала схемы ОЭ с достаточной точностью считается:

Ку = Rк/(Rэ + rэ)

где - сопротивление в цепи эмиттера (если есть, иначе Rэ = 0), оно снижает Ку, т.к. вводит ООС по току, но дает устойчивость по температурному режиму.
- внутреннее сопротивление цепи эмиттера, обычно 100...300 Ом - сильно зависит от температуры.


Вернуться наверх
 
 Заголовок сообщения: Re: Посоветуйте схему средневолнового радиоприёмника!
СообщениеДобавлено: Ср авг 31, 2016 17:22:57 
Говорящий с текстолитом
Аватар пользователя

Карма: 17
Рейтинг сообщений: 181
Зарегистрирован: Пт дек 12, 2008 21:12:14
Сообщений: 1604
Откуда: Moscow
Рейтинг сообщения: 0
murzistor писал(а):

В схеме int4880053 в УВЧ коллекторный резистор 51 кОм при питании 3 В.
А в моей схеме УВЧ коллекторные резисторы 1.5 кОм при питании 3.6 В.
Это как влияет на приём?

я же писал что там запятые затерты -5,1к и в истоке то же в зависимости от тока стока и
напряжения отсечки. этот резистор примерно 330ом и питать увч лучше от 9в а не от 3.
Вся фишка в том что сейчас такое простое радио ребенку не попробовать, а раньше на уроках физики
детекторный приемник проходили. Учитель выбросил в окно провод длинный на дерево и были слышны радиостанции
Новый век принес новые проблемы. Теперь средневолновый передатчик много жрет да металла на антенны много.
Да и из за помех голос "большого брата не прослушивается, а " большой брат любит экономить.
Вот еще изобретение Полякова-- да и здесь R4 -3,3k Диоды можно любые германиевые Д9 ,Гд507
Д18 и д20 например хорошо работают(можно найти в старых телевизорах. Транзистор 303 можно
поставить с любой буквой но если нет А или Б то для Г ,-Е нужно добавить резистор в исток
примерно 330-470ом и зашунтировать его емкостью 10n или более
Емкость С4 образует положительную ООС так что почти регенератор. Эта емкость настолько мала что ее можно
получить конструктивно или скрутив два провода вместе намотав один на другой или прижимая латунный лепесток
к печатной дорожке..... ну вариантов много или подстроечник 3-10пф и 1пф последовательно с ним
Можно попробовать на 3-4мгц (75м) Катушка МА должна иметь при этом 18 витков толстого медного провода
с небольшим шагом примерно 0.5мм Диаметр провода не сильно критичен-примерно 08-1.2mm можно
в шелковой изоляции или эмалевой . Стержень 400нн чем длиннее тем лучьше (от вЕФ 202 хороший)
Конденсатор С1 убрать в этом случае а последовательно с КПЕ поставить 220пф или применить КПЕ до 150пф
Резистор R7 добавляет начальный ток диодам тем самым увеличивает чувствительность дедектора-
можно подогнать потом под конкретные диоды а вначале можно не ставить.


Вложения:
амприем1.jpg [72.42 KiB]
Скачиваний: 848

_________________
Еси хочешь чтоб комп был быстрым - ставь Пингвин,- он будет чистым
Вернуться наверх
 
 Заголовок сообщения: Re: Посоветуйте схему средневолнового радиоприёмника!
СообщениеДобавлено: Ср авг 31, 2016 18:04:51 
Друг Кота
Аватар пользователя

Карма: 57
Рейтинг сообщений: 371
Зарегистрирован: Ср май 04, 2016 23:18:38
Сообщений: 6054
Рейтинг сообщения: 0
А полевиков-то у меня нету!
Есть где-то блок из телевизора, но надо ещё найти... И я с полевиками на "вы", ещё спалю их при выпаивании...
Ещё mosfet из БП есть.
Можно ли обойтись биполярными? Повторитель поставить или ещё как-то?

_________________
Ваше открытие опровергает науку? Нет, это наука опровергает ваш бред.
Истина никогда не бывает посередине. Ведь середина на стороне того, кто больше лжёт.
Не стыдно писать в МЯЯЯУ! - стыдно вести себя не как порядочный Радио Кот. :)


Вернуться наверх
 
 Заголовок сообщения: Re: Посоветуйте схему средневолнового радиоприёмника!
СообщениеДобавлено: Ср авг 31, 2016 18:14:39 
Говорящий с текстолитом
Аватар пользователя

Карма: 17
Рейтинг сообщений: 181
Зарегистрирован: Пт дек 12, 2008 21:12:14
Сообщений: 1604
Откуда: Moscow
Рейтинг сообщения: 0
Полевики можно выдрать из старого селектора каналов от телека они там на 4 ноги двухзатворные обычно
но в этом случае нужно подобрать напряжение на 2ом затворе, а без них не обойтись.
303полно в старых телеках или 307 что почти то же самое да и на рынках их полно они дешевые от обычного паяльника
они не дохнут. Канал у них просто найти -он тестером прозванивается-остальные затворы.
перед выпаиванием нужно срисовать куда чего подавалось чтоб запомнить разводку ,,
обычно это какой нибудь BF

_________________
Еси хочешь чтоб комп был быстрым - ставь Пингвин,- он будет чистым


Вернуться наверх
 
 Заголовок сообщения: Re: Посоветуйте схему средневолнового радиоприёмника!
СообщениеДобавлено: Чт сен 01, 2016 15:22:29 
Потрогал лапой паяльник
Аватар пользователя

Карма: -3
Рейтинг сообщений: -73
Зарегистрирован: Чт сен 16, 2010 16:21:20
Сообщений: 329
Рейтинг сообщения: 0
murzistor писал(а):
Есть еще КВ! Я на "Радиотехнику Т-101" принимаю Китай ...
Но я не собирал ещё КВ-приёмник, даже реген.

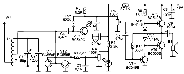
Я хотя и помню, что на КВ приемник прямого усиления неэффективен из-за низкой избирательности,
но чисто из интересу прогуглил на фразу "приемник прямого усиления на КВ"... :)))
И попались мне две схемы (в принципе фактически одинаковые), которые мне ну ооооочень понравились!
(Тем более, что они будут работать как на КВ, так и на СВ и УКВ)

Изображение
http://radiostorage.net/?area=news/1388


Изображение
http://kazus.ru/shemes/showpage/0/1426/1.html

И что мне в них больше всего нравится - так вот это устройство на двух транзисторах рядом с контуром.
Его тут назвают "умножитель добротности" и "заторможенный генератор" - сути не меняет ("барьерный генератор" - тоже он), работает он практически всегда и с пол-пинка! :roll:
Я им как-то занимался, правда в связи с приемом на УКВ - но он и там хорош...
Встречал такую схему даже на ДМВ и СВЧ, где он работал с полосковыми линиями.


Вложения:
Shema-ko.png [53.96 KiB]
Скачиваний: 6122
scheme_encr-67.jpg [66.69 KiB]
Скачиваний: 3127
Вернуться наверх
 
 Заголовок сообщения: Re: Посоветуйте схему средневолнового радиоприёмника!
СообщениеДобавлено: Вс сен 25, 2016 07:58:23 
Друг Кота
Аватар пользователя

Карма: 57
Рейтинг сообщений: 371
Зарегистрирован: Ср май 04, 2016 23:18:38
Сообщений: 6054
Рейтинг сообщения: 0
Это же регенератор. Просто в интернете, наверное, неправильно назвали.

А я вот чего удумал:
Именно для средних волн.
Если магнитную антенну сильно нагружать, то избирательность падает, а сила сигнала увеличивается.
Что, если нагрузить антенну прямо на биполярный транзистор, чтобы она принимала весь диапазон, а дальше - преобразование вверх (например, ПЧ 2 МГц) и два контура ПЧ, или реген на фиксированную частоту, или фильтр (подходящего для АМ нет), или второе преобразование хоть на 100 кГц.

Рабочая идея, есть смысл собирать?

_________________
Ваше открытие опровергает науку? Нет, это наука опровергает ваш бред.
Истина никогда не бывает посередине. Ведь середина на стороне того, кто больше лжёт.
Не стыдно писать в МЯЯЯУ! - стыдно вести себя не как порядочный Радио Кот. :)


Вернуться наверх
 
 Заголовок сообщения: Re: Посоветуйте схему средневолнового радиоприёмника!
СообщениеДобавлено: Вс сен 25, 2016 12:33:58 
Потрогал лапой паяльник
Аватар пользователя

Карма: -3
Рейтинг сообщений: -73
Зарегистрирован: Чт сен 16, 2010 16:21:20
Сообщений: 329
Рейтинг сообщения: 0
murzistor писал(а):
Это же регенератор. Просто в интернете, наверное, неправильно назвали.
Нет - назвали всё правильно, хотя слово "регенератор" тоже подходит. :)))
Основная идея лучше всего выражается как раз фразой: "заторможенный генератор" - т.е. генератор на краю процесса генерации, но не генерирующий без входного сигнала.
Входной сигнал срывает его в запуск генерации и он подкидывает энергию в контур сообразно входному сигналу.
Тем самым он компенсирует потери в катушке, и отсюда он - "умножитель добротности".
Так что если мы одинаково понимаем суть - название выбираем, которое более душЕ созвучно! 8)

murzistor писал(а):
Рабочая идея, есть смысл собирать?
Ну так за глаза мало кто рискнет однозначно сказать - рабочая она или нет... пробовать надо.


Вернуться наверх
 
 Заголовок сообщения: Re: Посоветуйте схему средневолнового радиоприёмника!
СообщениеДобавлено: Вс сен 25, 2016 15:19:53 
Держит паяльник хвостом
Аватар пользователя

Карма: 42
Рейтинг сообщений: 393
Зарегистрирован: Ср июн 27, 2007 17:09:12
Сообщений: 970
Рейтинг сообщения: 0
murzistor писал(а):
Что, если нагрузить антенну прямо на биполярный транзистор, чтобы она принимала весь диапазон, а дальше - преобразование вверх (например, ПЧ 2 МГц) и два контура ПЧ, или реген на фиксированную частоту, или фильтр (подходящего для АМ нет), или второе преобразование хоть на 100 кГц.

Рабочая идея, есть смысл собирать?
Такой что ли?
viewtopic.php?p=2637978#p2637978
aen писал(а):
Делали еще в 70-х годах прошлого столетия.
Можно посмотреть ж. Радио 5-1979 год.
У нас это называлось "Широкополосная преселекция"
Сейчас подобные приемники называются "с преобразованием вверх"

Изображение

А это схема, начиная с входных цепей и заканчивая смесителем на 10,7 МГц.
Дальше нужен УПЧ по любой схеме.

Изображение

Там еще есть продолжение в другом журнале.

Также в то же примерно время у нас выпускался радиовещательный приемник "с широкополосной преселекцией"
Забыл как он назывался, но при необходимости можно даже схему найти.

В те времена основная трудность была, это изготовление синтезатора, а без синтезатора сделать гетеродин для подобного приемника было проблематично.
Само собой фильтр 10,7 МГц должен быть с полосой порядка 8 - 10 кГц

А это другой.
viewtopic.php?p=2638040#p2638040
aen писал(а):
Подобная структурная схема позволяет довольно легко сделать подобный приемник.
Вот например 0,1 - 30 МГц.
Код:
Позволяет принимать сигналы радиовещательных, любительских и служебных радиостанций в диапазонах длинных, средних и коротких волн.

http://www.cqham.ru/swl_receiver.htm

Изображение

Основная трудность, это синтезатор частоты с нужным перекрытием и нужным шагом перестройки.
Кстати на схеме он не нарисован, но в статье по ссылке есть его схема и описание.


Вернуться наверх
 
 Заголовок сообщения: Re: Посоветуйте схему средневолнового радиоприёмника!
СообщениеДобавлено: Вс сен 25, 2016 15:39:57 
Друг Кота
Аватар пользователя

Карма: 57
Рейтинг сообщений: 371
Зарегистрирован: Ср май 04, 2016 23:18:38
Сообщений: 6054
Рейтинг сообщения: 0
Меня интересует в данном случае конструкция магнитной антенны где-то на 0.5 ... 2 МГц. Чтобы её не перестраивать. Это, получается, надо "убавить" добротность до 2?
Как лучше сделать? Контур напрямую к биполярному транзистору?
А я живу в городе; говорят, магнитная антенна лучше защищена от помех.

_________________
Ваше открытие опровергает науку? Нет, это наука опровергает ваш бред.
Истина никогда не бывает посередине. Ведь середина на стороне того, кто больше лжёт.
Не стыдно писать в МЯЯЯУ! - стыдно вести себя не как порядочный Радио Кот. :)


Вернуться наверх
 
 Заголовок сообщения: Re: Посоветуйте схему средневолнового радиоприёмника!
СообщениеДобавлено: Вс сен 25, 2016 15:54:44 
Держит паяльник хвостом
Аватар пользователя

Карма: 42
Рейтинг сообщений: 393
Зарегистрирован: Ср июн 27, 2007 17:09:12
Сообщений: 970
Рейтинг сообщения: 0
murzistor писал(а):
Меня интересует в данном случае конструкция магнитной антенны где-то на 0.5 ... 2 МГц. Чтобы её не перестраивать.
Можно посмотреть, как это сделано в приемнике DEGEN
http://elwo.ru/publ/skhemy_prijomnikov/ ... 16-1-0-242

Изображение

Там введена ООС для расширения полосы.
Где то в Интернете есть подробное описание работы этой схемы.
Вложение:
1.GIF [14.09 KiB]
Скачиваний: 4238


Вернуться наверх
 
 Заголовок сообщения: Re: Посоветуйте схему средневолнового радиоприёмника!
СообщениеДобавлено: Сб окт 01, 2016 04:26:36 
Друг Кота
Аватар пользователя

Карма: 57
Рейтинг сообщений: 371
Зарегистрирован: Ср май 04, 2016 23:18:38
Сообщений: 6054
Рейтинг сообщения: 0
Я поменял катушку и КПЕ на нормальные. (По крайней мере, приём стал лучше.) За полночь поймал с десяток станций СВ и несколько ДВ, с другой катушкой. Так что, видимо, приёмник прямого усиления - для начинающих самое то, а вовсе не детекторный.

Lavr писал(а):
На самом деле они все 3 транзистора из-за непосредственных гальванических связей будут находиться в очень хорошем линейном режиме для малого ВЧ сигнала. Режим всех трёх по постоянному току выставляется одновременно. Коэффициент передачи - произведение КУ всех трех каскадов, который "загрубляется" ООС.
Я всё-таки не верю в непосредственную связь. А если один транзистор будет "недооткрыт", а другой "переоткрыт"? А при подборе резисторов ток одного транзистора зависит от тока другого... Нет, не пойдёт.
Другое дело - настроить ток одного транзистора, затем другого. При замене одного транзистора его ток подстраивается. Это подходит, кстати, для схем, публикуемых для сборки читателями, у которых может не оказаться транзисторов такого-то типа. Всё же, по-моему, пока нет необходимости усиливать постоянный ток, нет необходимости и в непосредственной связи.

А про ООС - так ООС можно и так добавить - чисто против самовозбуждения, если оно есть.

_________________
Ваше открытие опровергает науку? Нет, это наука опровергает ваш бред.
Истина никогда не бывает посередине. Ведь середина на стороне того, кто больше лжёт.
Не стыдно писать в МЯЯЯУ! - стыдно вести себя не как порядочный Радио Кот. :)


Вернуться наверх
 
Показать сообщения за:  Сортировать по:  Вернуться наверх
Начать новую тему Ответить на тему  [ Сообщений: 473 ]     ... , , , 20, , , ,  

Часовой пояс: UTC + 3 часа


Вы не можете начинать темы
Вы не можете отвечать на сообщения
Вы не можете редактировать свои сообщения
Вы не можете удалять свои сообщения
Вы не можете добавлять вложения

Найти:
Перейти:  


Powered by phpBB © 2000, 2002, 2005, 2007 phpBB Group
Русская поддержка phpBB
Extended by Karma MOD © 2007—2012 m157y
Extended by Topic Tags MOD © 2012 m157y