Например TDA7294

Форум РадиоКот • Просмотр темы - Прием SSB на радиовещательный приемник.
Форум РадиоКот
Здесь можно немножко помяукать :)

Текущее время: Вт мар 17, 2026 10:02:23

Часовой пояс: UTC + 3 часа


ПРЯМО СЕЙЧАС:



Начать новую тему Ответить на тему  [ Сообщений: 270 ]     ... , , , 13,  
Автор Сообщение
 Заголовок сообщения: 2-й геродин для Ишима.
СообщениеДобавлено: Вт июл 03, 2018 11:35:05 
Открыл глаза
Аватар пользователя

Зарегистрирован: Ср ноя 04, 2015 20:19:10
Сообщений: 44
Откуда: ДОНБАСС ДОНЕЦК
Рейтинг сообщения: 0
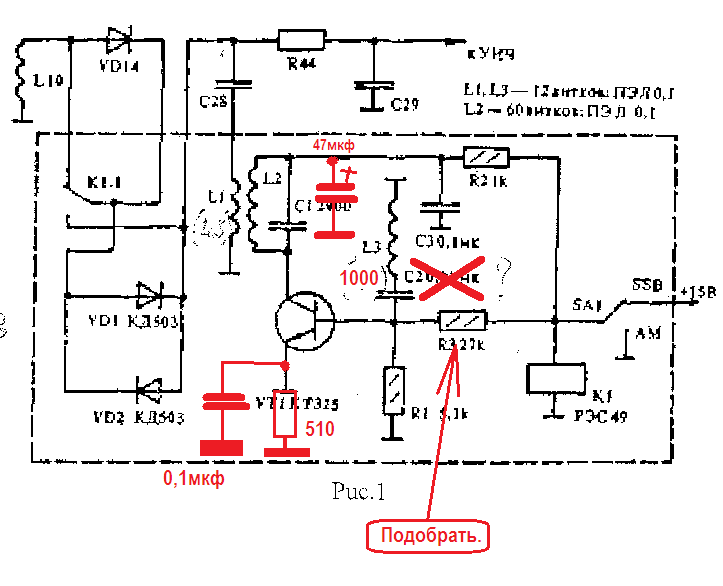
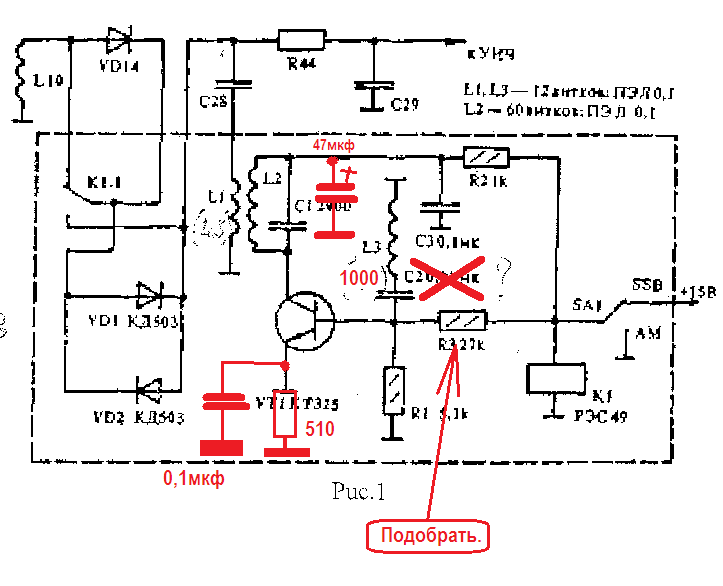
2-й геродин для Ишима.

Собрал схемку(в первоисточнике не нашел).На выходе пачки импульсов как нарисовал.Чстотомер,правда показал 465 кгц.Потом сдох осцил.Смущает емкость С2 0,01 в цепи L3.Кто нибудь собирал такое?

Изображение


Вложения:
1.gif [37.88 KiB]
Скачиваний: 5066
ishim.tif [201.71 KiB]
Скачиваний: 688
Вернуться наверх
 
 Заголовок сообщения: Re: 2-й геродин для Ишима.
СообщениеДобавлено: Вт июл 03, 2018 12:12:05 
Модератор
Аватар пользователя

Карма: 158
Рейтинг сообщений: 1600
Зарегистрирован: Пт апр 28, 2006 15:26:07
Сообщений: 11940
Откуда: Россия.
Рейтинг сообщения: 0
Медали: 2
Мявтор 3-й степени (1) Лучший человек Форума 2017 (1)
На выходе пачки импульсов как нарисовал.
Сделать так.

Изображение


Вложения:
2.png [22.65 KiB]
Скачиваний: 6840
Вернуться наверх
 
 Заголовок сообщения: Re: Прием SSB на радиовещательный приемник.
СообщениеДобавлено: Вт июл 03, 2018 13:01:51 
Открыл глаза
Аватар пользователя

Зарегистрирован: Ср ноя 04, 2015 20:19:10
Сообщений: 44
Откуда: ДОНБАСС ДОНЕЦК
Рейтинг сообщения: 0
Спасибо за подсказку,будем переделывать.


Вернуться наверх
 
 Заголовок сообщения: Re: Прием SSB на радиовещательный приемник.
СообщениеДобавлено: Вт июл 03, 2018 13:14:24 
Модератор
Аватар пользователя

Карма: 158
Рейтинг сообщений: 1600
Зарегистрирован: Пт апр 28, 2006 15:26:07
Сообщений: 11940
Откуда: Россия.
Рейтинг сообщения: 0
Медали: 2
Мявтор 3-й степени (1) Лучший человек Форума 2017 (1)
Подробнее можно почитать в книжке.

Титце У., Шенк К. Полупроводниковая схемотехника: Справочное руководство. Пер. с нем. М.: Мир, 1982.
http://books.sernam.ru/book_ps.php?id=200
Стр. 294
Изображение

Изображение

Вот именно из за малой повторяемости и необходимости индивидуальной настройки, генератор Мейснера на практике применяют довольно редко.


Вложения:
2.png [13.75 KiB]
Скачиваний: 6581
1.png [330.44 KiB]
Скачиваний: 7843
Вернуться наверх
 
Эиком - электронные компоненты и радиодетали
 Заголовок сообщения: Re: Прием SSB на радиовещательный приемник.
СообщениеДобавлено: Ср июл 04, 2018 09:52:04 
Открыл глаза
Аватар пользователя

Зарегистрирован: Ср ноя 04, 2015 20:19:10
Сообщений: 44
Откуда: ДОНБАСС ДОНЕЦК
Рейтинг сообщения: 0
Я больше практик,за теорию спасибо.Пытаюсь починить осциллограф,потом возьмусь за генератор


Вернуться наверх
 
 Заголовок сообщения: Re: Прием SSB на радиовещательный приемник.
СообщениеДобавлено: Пт июл 06, 2018 15:26:53 
Нашел транзистор. Понюхал.

Зарегистрирован: Чт апр 25, 2013 09:58:52
Сообщений: 151
Рейтинг сообщения: 0
Кто ни будь придумал, как приспособить бытовой DSP-приемник (такие например как Tecsun PL-606/310/380...), чтоб можно слушать радиолюбителей в режиме SSB ???


Вернуться наверх
 
 Заголовок сообщения: Re: Прием SSB на радиовещательный приемник.
СообщениеДобавлено: Пт июл 13, 2018 15:00:12 
Держит паяльник хвостом
Аватар пользователя

Карма: 16
Рейтинг сообщений: 215
Зарегистрирован: Вс дек 02, 2012 16:58:33
Сообщений: 950
Откуда: от туда
Рейтинг сообщения: 0
Да. Не очень хорошо, но можно.
Вот на видео:
https://www.youtube.com/watch?v=82PUDuKzQRQ


Вернуться наверх
 
 Заголовок сообщения: Re: Прием SSB на радиовещательный приемник.
СообщениеДобавлено: Чт авг 16, 2018 09:16:46 
Первый раз сказал Мяу!

Зарегистрирован: Вт мар 03, 2009 20:32:49
Сообщений: 31
Откуда: Мой папа был турецко-подданым (или поддатым )
Рейтинг сообщения: 0
У кого сохранились старые СВ - КВ приёмники, - не спешите их
выбрасывать. В них можно вдохнуть вторую жизнь.
Причём без громоздких монструозных схем, - которые зачастую
сложнее самого приёмника.
Сейчас это не более, чем игрушка. А в стране победившего
социализма, чтобы услышать ""Севооборот""" с Севой Новгородцевым
нужно было проявить смекалку.
Копаясь однажды в приёмнике, заметил, что когда хапаешь голыми
руками в определённых местах )))) то звучание сильно меняется.
Оказалось, что ничего нового. Обычная ПОС.
Причём по ПЧ.
Методом тыка подключил регулируемую RC - цепочку со второго
транзистора на первый и ошалел ))))
""Голоса"" звучали громче Маяка . Всё было забито служебными станциями.
Вплоть до того, что было слышно какие-то радиотелефоны, - нечто вроде
переговоров экипажей судов с домом.
Ввести ПОС в ПЧ несложно - иногда достаточно снять экраны с контуров ПЧ.
Если не устраивают полумеры, то можно просто намотнуть проводок в изоляции
поверх контуров и либо сближением либо резистором регулировать связь.
Хотя в принципе можно и последовательную RC - цепочку впаять.
И вывести ручку на переднюю панель.
Причём решается сразу масса проблем.
Если добиться лёгкой генерации, то SSB идёт очень хорошо.
Полоса без всяких фильтров очень узкая.
С заменой транзисторов чутьё было около 1 мкВ.


Вернуться наверх
 
 Заголовок сообщения: Re: Прием SSB на радиовещательный приемник.
СообщениеДобавлено: Ср сен 12, 2018 08:02:42 
Нашел транзистор. Понюхал.

Зарегистрирован: Чт апр 25, 2013 09:58:52
Сообщений: 151
Рейтинг сообщения: 0
Да. Не очень хорошо, но можно.
Вот на видео:
https://www.youtube.com/watch?v=82PUDuKzQRQ


Это я смотрел, здесь пример с аналоговым приемником.
А вот примеров с цифровыми DSP-приемниками нигде не нашел...?

Добавлено after 18 minutes 3 seconds:
в принципе можно и последовательную RC - цепочку впаять.
И вывести ручку на переднюю панель.
Причём решается сразу масса проблем.
Если добиться лёгкой генерации, то SSB идёт очень хорошо.
Полоса без всяких фильтров очень узкая.


А можно подробнее, как это сделать практически с цепочкой RC?
Был личный опыт? Какой использовался приемник?


Вернуться наверх
 
 Заголовок сообщения: Re: Прием SSB на радиовещательный приемник.
СообщениеДобавлено: Ср сен 26, 2018 02:31:05 
Первый раз сказал Мяу!

Зарегистрирован: Вт мар 03, 2009 20:32:49
Сообщений: 31
Откуда: Мой папа был турецко-подданым (или поддатым )
Рейтинг сообщения: 0
Я личный опыт и описываю.
А приёмник у меня был ВЭФ-202. Потому что дальше стал
собирать радево сам.
Если просто поиграться, то достаточно спаять цепочку последовательно
ёмкость 0,1 или 0,01 мкФ и подстроечный резистор 100 кОм с эмиттера
или с коллектора второго каскада ПЧ на базу первого транзистора ПЧ.
Фсё.
Второй вариант такой : В эмиттере второго транзистора заменить
постоянный резистор переменным и с движка через кондёр - тоже к базе первого.
Чтобы не возиться, я просто параллельно эмиттерному резистору
переменный подключал.
После этого приёмник начинает принимать всё, кроме нужных станций ))
Керамического фильтра в моём приёмнике почему-то не было.
А штатный ФСС не справлялся с таким аццким эфиром.
Поэтому удалив пару контуров из ФСС вполне успешно поставил
керамический фильтр.
Ну и для снижения шумов первые пару транзисторов менял на ГТ313 вроде.
А дальше уже проще новый приёмник собрать.


Вернуться наверх
 
 Заголовок сообщения: Re: Прием SSB на радиовещательный приемник.
СообщениеДобавлено: Пт сен 28, 2018 17:53:33 
Вымогатель припоя
Аватар пользователя

Карма: 12
Рейтинг сообщений: 95
Зарегистрирован: Вс сен 08, 2013 21:36:22
Сообщений: 699
Откуда: 27.200 Мгц
Рейтинг сообщения: 0
Любой приёмник даже цифровой можно заставить принимать ssb сигнал. Первый способ это добавить несущую в упч и генератор на керамическом резонаторе будет весьма мал и стабилен.
Второй вариани который можно внедрить в любой приёмник это добавить несущую уже на основную частоту приёма. Тут лучше dds синтезатор использовать ибо стабильность нужна уже хорошая и настраиваться придется уже с точностью до 10 Гц.

_________________
Пока сам себя не пнёшь с места не сдвинешься


Вернуться наверх
 
 Заголовок сообщения: ssb в радиовещательном приёмнике
СообщениеДобавлено: Чт дек 19, 2019 14:15:20 
Родился

Зарегистрирован: Ср дек 18, 2019 10:31:58
Сообщений: 8
Рейтинг сообщения: 0
Многие радиолюбители хотели бы послушать живой эфир ,когда переговариваются спортсмены-радиолюбители.
Отпугивает сложность спортивной аппаратуры для повторения,цена.
В какой-то мере и бытовые приёмники могут дать возможность послушать спортсменов, да и просто радиолюбителей, проводящих связи на любительских диапазонах.
Для примера-Океан 214-мысль была простая- намотать катушки лучше , чем на заводе это вряд ли,поэтому
были использованы диапазонные планки с заводскими катушками без перемотки, менялись конденсаторы:

диапазон 80м на планке кв4

С25,С24,С22-300
С26,С23,С21-430

Получилось 3,5-3,8 мгц


Вернуться наверх
 
 Заголовок сообщения: Re: Прием SSB на радиовещательный приемник.
СообщениеДобавлено: Пт дек 20, 2019 18:06:31 
Родился

Зарегистрирован: Ср дек 18, 2019 10:31:58
Сообщений: 8
Рейтинг сообщения: 0
40м
На планке кв3-контура не перематываются, но устанавливаются в отверстия подстроечные конденсаторы кпк
и их концы подпаиваются навесным монтажом соответственно к контактам планки 3 и 4, 10 и 11, 19 и 18.
С28,С30,С33- 300
С29,С31,С32- 68

Настраивал по деген1103- антенну дегена вблизи катушки гетеродина,и,выставив на дегене нужную частоту гетеродина океана214, при вращении сердечника катушки гетеродина океан214,добивался появления этой частоты
по индикатору дегена.Ну ,кпримеру, настраиваем 80 м
На дегене устанавливаем частоту 3965 кгц. кпе океана в положении ,когда макс ёмкость.
Крутим сердечник кат. гетеродина океан214 до появления сигнала на дегене по индикатору дегена.
Это нижняя граница 80 м диапазона.Перестроив кпе в положение мин ёмкости можно посмотреть по дегену
верхнюю границу.


Вернуться наверх
 
 Заголовок сообщения: Re: Прием SSB на радиовещательный приемник.
СообщениеДобавлено: Пн янв 27, 2020 22:42:55 
Родился

Зарегистрирован: Ср янв 15, 2020 21:55:41
Сообщений: 2
Рейтинг сообщения: 0
Давно использую проверенную схемку с пьезофильтром.
Удачно себя зарекомендовала в моих приёмниках: Tecsun R-808, Atlanfa AT- 105, магнитоле Sony CFS-B5S (шикарный был приём любителей на 40 м благодаря переменнику точной подстройки на КВ ) ну и в сканере Icom IC-R5, причём если в выше названных можно было добиться результата просто наводкой то в японце из-за хорошей экранировки каскадов пришлось сигнал подать в точку на плате, а по причине малого места корпус транзистора сточил до минимума. Примеры приёма есть тут:
https://drive.google.com/drive/folders/ ... sp=sharing
На данный момент хочу попробовать принять SSB на DSP приёмник HanRongDa HRD-737. Какие будут соображения, как лучше подмешать сигнал?


Вложения:
Схемка.jpg [54.55 KiB]
Скачиваний: 979
Плата HRD-737.jpg [165.68 KiB]
Скачиваний: 653
Вернуться наверх
 
 Заголовок сообщения: Re: Прием SSB на радиовещательный приемник.
СообщениеДобавлено: Вт янв 28, 2020 01:13:53 
Друг Кота
Аватар пользователя

Карма: 107
Рейтинг сообщений: 3340
Зарегистрирован: Сб фев 11, 2017 15:59:13
Сообщений: 14986
Откуда: 57 RUS
Рейтинг сообщения: 0
scvor писал(а):
На данный момент хочу попробовать принять SSB на DSP приёмник HanRongDa HRD-737. Какие будут соображения, как лучше подмешать сигнал?

Никак, DSP приёмник это по сути приёмник прямого усиления, где процессор методом математического анализа и посредством цифровых фильтров выделяет нужную частоту из потока, и демодулирует её в нч.

_________________
НАРОДОВЛАСТИЕ а не кланово-олигархическая дерьмократия!!!
Цифровому рабству, навязываемому цифровым олигархатом - НЕТ!


Вернуться наверх
 
 Заголовок сообщения: Re: Прием SSB на радиовещательный приемник.
СообщениеДобавлено: Пт янв 31, 2020 12:42:02 
Родился

Зарегистрирован: Ср янв 15, 2020 21:55:41
Сообщений: 2
Рейтинг сообщения: 0
Принял SSB на DSP приёмник HanRongDa HRD-737 наводкой от рядом расположенной магнитолы:
https://drive.google.com/open?id=1MX0ST ... CcDnNIjQ2L


Вернуться наверх
 
 Заголовок сообщения: Re: Мелкие вопросы по радиотехнике
СообщениеДобавлено: Сб май 30, 2020 08:51:45 
Сверлит текстолит когтями
Аватар пользователя

Карма: 39
Рейтинг сообщений: 1148
Зарегистрирован: Пн июн 15, 2015 10:01:37
Сообщений: 1102
Рейтинг сообщения: 0
На одном из сайтов была опубликована схема детектора смесительного типа .
Изображение

Проблема в отсутствии нужного двухзатворного полевика.

Собственно:
1.Возможно ли каким либо образом заменить один двухзатворный полевик, например двумя однозатворными?
Каким образом их включить ?
2 . В оригинале схема применялась для приемника "Ишим" .
Возможно ли прикрутить такое в любой другой приемник ( ВЭФ , или Океан например) ?




Сюда перенес.
aen


Вернуться наверх
 
 Заголовок сообщения: Re: Мелкие вопросы по радиотехнике
СообщениеДобавлено: Сб май 30, 2020 09:38:06 
Друг Кота
Аватар пользователя

Карма: 64
Рейтинг сообщений: 1102
Зарегистрирован: Ср ноя 17, 2010 23:10:55
Сообщений: 5837
Откуда: Ижевск LO66NU
Рейтинг сообщения: 0
Применить можно в любом приемнике с ПЧ 465 КГц. Полевик с одним затвором можно даже один если нижний конец С6 подать на исток, а сам исток соединить с общим проводом через резюк ~ 1К.
вообще-то двухзатворников не так уж и мало - КП306, КП350, ну или дюже распространенный ныне BF998.

_________________
В начале жизнь мучает вопросами, в конце - ответами...


Вернуться наверх
 
 Заголовок сообщения: Re: Мелкие вопросы по радиотехнике
СообщениеДобавлено: Сб май 30, 2020 10:13:54 
Сверлит текстолит когтями
Аватар пользователя

Карма: 1
Рейтинг сообщений: 23
Зарегистрирован: Чт авг 21, 2014 11:11:48
Сообщений: 1298
Откуда: краснодарский край
Рейтинг сообщения: 0
А отправляемся на свалку,если дома такого нет,находим старый телевизор и в селекторе каналов отыскиваем несколько двухзатворных полевиков. :)
Еще в тюнерах музыкальных центров.


Вернуться наверх
 
 Заголовок сообщения: Re: Мелкие вопросы по радиотехнике
СообщениеДобавлено: Сб май 30, 2020 21:51:19 
Сверлит текстолит когтями
Аватар пользователя

Карма: 39
Рейтинг сообщений: 1148
Зарегистрирован: Пн июн 15, 2015 10:01:37
Сообщений: 1102
Рейтинг сообщения: 0
вообще-то двухзатворников не так уж и мало - КП306, КП350, ну или дюже распространенный ныне BF998.

В том то и проблема, на "cамоизоляции" фиг где найдешь эти двухзатворники.

главный колбасист писал(а):
А отправляемся на свалку,если дома такого нет,находим старый телевизор и в селекторе каналов отыскиваем несколько двухзатворных полевиков. :)
Еще в тюнерах музыкальных центров.

:shock: это в каких тюнерах такое? В 3ЦУСТ они ни разу не встречалось. Речь идёт о "современных" кинескопных ТВ?


Вернуться наверх
 
Показать сообщения за:  Сортировать по:  Вернуться наверх
Начать новую тему Ответить на тему  [ Сообщений: 270 ]     ... , , , 13,  

Часовой пояс: UTC + 3 часа


Вы не можете начинать темы
Вы не можете отвечать на сообщения
Вы не можете редактировать свои сообщения
Вы не можете удалять свои сообщения
Вы не можете добавлять вложения

Найти:
Перейти:  


Powered by phpBB © 2000, 2002, 2005, 2007 phpBB Group
Русская поддержка phpBB
Extended by Karma MOD © 2007—2012 m157y
Extended by Topic Tags MOD © 2012 m157y