Например TDA7294

Форум РадиоКот • Просмотр темы - Помогите собрать приёмник для прослушивания дальнобойщиков
Форум РадиоКот
Здесь можно немножко помяукать :)

Текущее время: Сб дек 27, 2025 06:31:36

Часовой пояс: UTC + 3 часа


ПРЯМО СЕЙЧАС:



Начать новую тему Ответить на тему  [ Сообщений: 312 ]     ... , , , 12, , , ,  
Автор Сообщение
Не в сети
 Заголовок сообщения: Re: Помогите собрать приёмник для послушивания дальнобойщико
СообщениеДобавлено: Пт июл 19, 2019 14:33:24 
Собутыльник Кота
Аватар пользователя

Карма: 14
Рейтинг сообщений: 121
Зарегистрирован: Сб май 21, 2016 11:04:52
Сообщений: 2977
Откуда: Беларусь
Рейтинг сообщения: 0
а как шумоподавитель делается в этих схемах.


Вернуться наверх
 
Не в сети
 Заголовок сообщения: Re: Помогите собрать приёмник для послушивания дальнобойщико
СообщениеДобавлено: Пт июл 19, 2019 14:53:23 
Прорезались зубы
Аватар пользователя

Карма: 12
Рейтинг сообщений: 70
Зарегистрирован: Ср сен 05, 2018 16:56:07
Сообщений: 200
Откуда: Россия.
Рейтинг сообщения: 0
В АМ приемниках шумоподавитель обычно не делают, т.к. правильно настроенный АМ приемник шумит слабо, а шумоподавитель все таки снижает порог чувствительности и можно не услышать слабую станция.
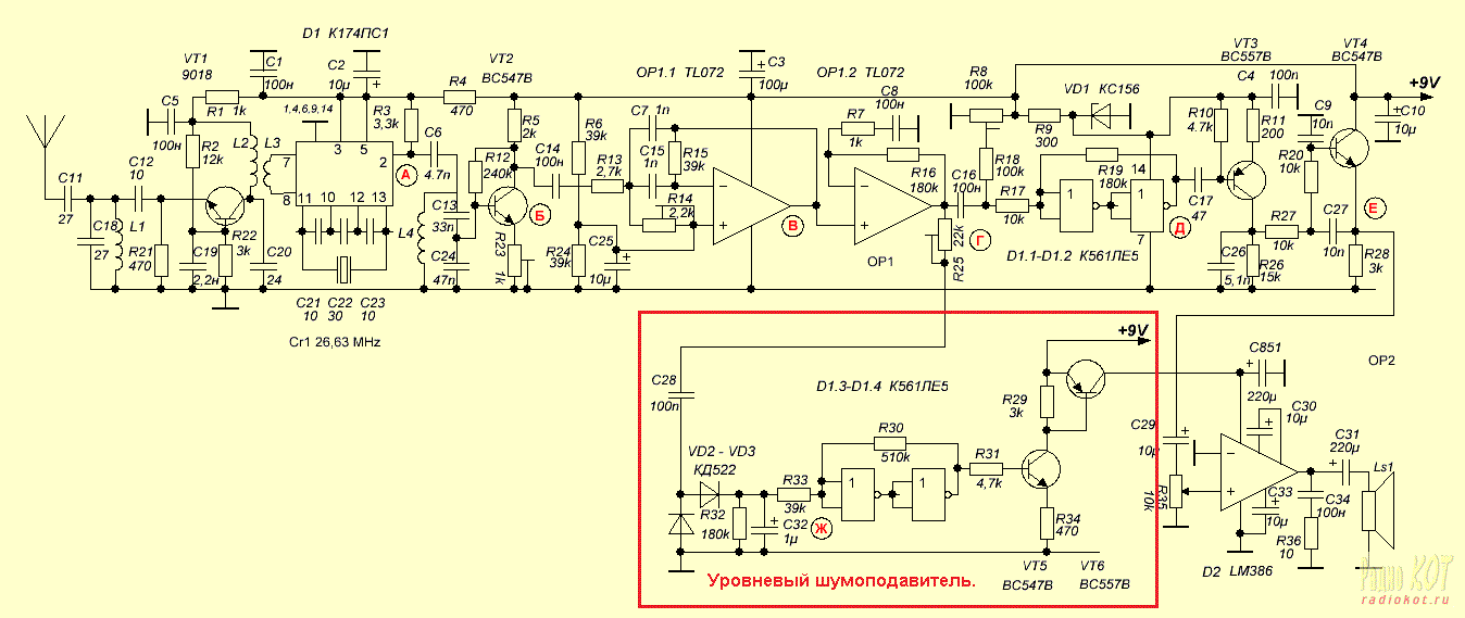
Хотя можно ввести "уровневый шумоподавитель" по принципу описанному здесь.
https://radiokot.ru/artfiles/6445/
При появлении сигнала достаточной мощности, подается питание на УНЧ.
СпойлерИзображение

Принцип шумоподавителя в том, что снимаем напряжение с выхода ПЧ(точка «Г») через регулятор уровня на резисторе R25, выпрямляем его диодами VD2, VD3 и подаем на триггер Шмидта на элементах D1.3 – D1.4 При появлении сигнала передатчика уровень напряжение на выходе ПЧ увеличивается и на выходе триггера Шмидта появляется высокий уровень, который поступает на ключ VT5, VT6 и через этот ключ подается напряжение питания на УНЧ. Резистором R25 подбираем уровень напряжения при котором происходит четкое срабатывание шумоподавителя.


Вложения:
1.gif [40.81 KiB]
Скачиваний: 673
Вернуться наверх
 
Не в сети
 Заголовок сообщения: Re: Помогите собрать приёмник для послушивания дальнобойщико
СообщениеДобавлено: Вс авг 04, 2019 21:40:45 
Собутыльник Кота
Аватар пользователя

Карма: 14
Рейтинг сообщений: 121
Зарегистрирован: Сб май 21, 2016 11:04:52
Сообщений: 2977
Откуда: Беларусь
Рейтинг сообщения: 0
Вот еще такой вопрос , вот столкнулся буквально недавно. Собрал приемник КП303, к174пс1, фильтр 465 , к174ха10

Все работает, чувствительность хорошая.
Именно когда к контуру подносишь, у меня там контур (12 витков провода + КПЕ) вместо кварца.
Но с настройкой проблема. Руку относишь подносишь, уходит настройка.
Выходит экранировать все нужно?

Изображение


Вернуться наверх
 
Не в сети
 Заголовок сообщения: Re: Помогите собрать приёмник для послушивания дальнобойщико
СообщениеДобавлено: Вс авг 04, 2019 22:17:51 
Прорезались зубы
Аватар пользователя

Карма: 12
Рейтинг сообщений: 70
Зарегистрирован: Ср сен 05, 2018 16:56:07
Сообщений: 200
Откуда: Россия.
Рейтинг сообщения: 0
Выходит экранировать все нужно?
Не нужно экранировать.
Нужно опять прочитать распечатки книжки, что у Вас остались.
Уже много данный вопрос в теме обсуждали.
помниться и я пробовал без кварца обойтись. Как-то бесславно это все закончилось. Но остались распечатки из умной книжки, после прочтения которых, пришлось бросить эти потуги.
Если приемник нужен именно для приема дальнобойщиков, т.е. на частоту 27,135 МГц, а соответствующего кварца нет, то катушки нужно ставить не вместо кварца в гетеродине, а вместо керамического фильтра, как сделали здесь.
http://www.radiocxema.h1n.ru/2018/10/16 ... %B8%D0%B5/
Для начала сделать хотя бы двухконтурный.
Вот еще про ФСС.
aen писал(а):
Трехконтурный вполне заменить керамический фильтр, а четырехконтурный может быть даже и лучше, чем китайская керамика. Главное нужные каркасы найти.
Для начала вникните почитав хотя бы здесь.

Изображение Изображение

Хотя про это много написано. Главное суть поймите. Настройка ФСС не очень то простая, т.к. настройка там не на максимум сигнала, а немного по другому.
Хотя возникает другая проблема, если нужны маленькие габариты. Это найти подходящие каркасы для катушек, что бы получить достаточную добротность.


Добавлено after 59 minute 38 seconds:
Посмотрел в Интернете и оказалось, что кварц на 26,67 МГц свободно можно купить во многих местах за 5 руб и интерес пропал, т.к. все это на данный момент можно оставить в прошлом.

А это схема простого интеполяционного генератора.
https://radiokot.ru/forum/viewtopic.php?f=28&t=165743


Вернуться наверх
 
Эиком - электронные компоненты и радиодетали
Не в сети
 Заголовок сообщения: Re: Помогите собрать приёмник для послушивания дальнобойщико
СообщениеДобавлено: Пн авг 05, 2019 11:00:22 
Друг Кота

Карма: 49
Рейтинг сообщений: 547
Зарегистрирован: Чт фев 20, 2014 18:57:55
Сообщений: 19492
Рейтинг сообщения: 0
Именно когда к контуру подносишь, у меня там контур (12 витков провода + КПЕ) вместо кварца.
Но с настройкой проблема. Руку относишь подносишь, уходит настройка.
Выходит экранировать все нужно?

Анекдот помните про бабушку у врача ? :)) А вы не подносите.
В корпус засунуть и, если он пластиковый, фольгой изнутри обклеить - можно будет рукой хвататься, хуже другое - от температуры и само по себе на таких частотах уже плавает настройка, нужны подходящие керамические катушки от какой нибудь военной рст, подбор тке конденсаторов (не минимальный, а с обратным катушке знаком) и всякое такое (можно еще тут полистать http://www.cqham.ru/forum/showthread.ph ... -%C3%CF%C4). Как вариант сделать генератор на имеющемся кварце > 20 МГц и смешать с более низкочастотным и стабильным на обычном контуре. Даешь синтезатор (можно будет послушать еще кого нибудь, кроме дальнобойщиков) ! :))

_________________
"Вся военная пропаганда, все крики, ложь и ненависть исходят от людей, которые на эту войну не пойдут !" / Джордж Оруэлл /
"Война - это,когда за интересы других,гибнут совершенно безвинные люди." / Уинстон Черчилль /


Вернуться наверх
 
Не в сети
 Заголовок сообщения: Re: Помогите собрать приёмник для послушивания дальнобойщико
СообщениеДобавлено: Пн авг 05, 2019 11:41:01 
Вымогатель припоя
Аватар пользователя

Карма: 5
Рейтинг сообщений: 145
Зарегистрирован: Вс июл 07, 2019 16:12:46
Сообщений: 550
Рейтинг сообщения: 0
с настройкой проблема. Руку относишь подносишь, уходит настройка.
Выходит экранировать все нужно?

В корпус засунуть и, если он пластиковый, фольгой изнутри обклеить
от температуры и само по себе на таких частотах уже плавает настройка, нужны подходящие керамические катушки от какой нибудь военной рст, подбор тке конденсаторов (не минимальный, а с обратным катушке знаком)
Как вариант сделать генератор на имеющемся кварце > 20 МГц и смешать с более низкочастотным и стабильным на обычном контуре.

Неужели такая проблема найти кварц на нужную частоту? Ее и раньше-то не было, а уж сейчас и подавно :shock:

_________________
Делай то, что тебе нравится и ты никогда не будешь работать


Вернуться наверх
 
Не в сети
 Заголовок сообщения: Re: Помогите собрать приёмник для послушивания дальнобойщико
СообщениеДобавлено: Пн авг 05, 2019 12:11:46 
Друг Кота

Карма: 49
Рейтинг сообщений: 547
Зарегистрирован: Чт фев 20, 2014 18:57:55
Сообщений: 19492
Рейтинг сообщения: 0
В ящике нет такого, видимо :) Вообще приемник на одну частоту - это скучно как то.

_________________
"Вся военная пропаганда, все крики, ложь и ненависть исходят от людей, которые на эту войну не пойдут !" / Джордж Оруэлл /
"Война - это,когда за интересы других,гибнут совершенно безвинные люди." / Уинстон Черчилль /


Вернуться наверх
 
Не в сети
 Заголовок сообщения: Re: Помогите собрать приёмник для послушивания дальнобойщико
СообщениеДобавлено: Пн авг 05, 2019 12:57:53 
Собутыльник Кота
Аватар пользователя

Карма: 14
Рейтинг сообщений: 121
Зарегистрирован: Сб май 21, 2016 11:04:52
Сообщений: 2977
Откуда: Беларусь
Рейтинг сообщения: 0
сухим бюрократическим языком : нет в наличии такого кварца и на самом деле скучновато на одной частоте сидеть.

Попробую экранировать.., а там посмотрим.

Добавлено after 1 minute 29 seconds:
Re: Помогите собрать приёмник для послушивания дальнобойщиков
ЭлектроKOT писал(а):
Как вариант сделать генератор на имеющемся кварце > 20 МГц и смешать с более низкочастотным и стабильным на обычном контуре.


а как это делается?


Вернуться наверх
 
Не в сети
 Заголовок сообщения: Re: Помогите собрать приёмник для послушивания дальнобойщико
СообщениеДобавлено: Пн авг 05, 2019 13:04:56 
Вымогатель припоя
Аватар пользователя

Карма: 5
Рейтинг сообщений: 145
Зарегистрирован: Вс июл 07, 2019 16:12:46
Сообщений: 550
Рейтинг сообщения: 0
и на самом деле скучновато на одной частоте сидеть.

Morroc писал(а):
Как вариант сделать генератор на имеющемся кварце > 20 МГц и смешать с более низкочастотным и стабильным на обычном контуре.


а как это делается?

Тогда уж лучше сразу синтезатор.

_________________
Делай то, что тебе нравится и ты никогда не будешь работать


Вернуться наверх
 
Не в сети
 Заголовок сообщения: Re: Помогите собрать приёмник для послушивания дальнобойщико
СообщениеДобавлено: Пн авг 05, 2019 13:31:40 
Модератор
Аватар пользователя

Карма: 158
Рейтинг сообщений: 1600
Зарегистрирован: Пт апр 28, 2006 15:26:07
Сообщений: 11940
Откуда: Россия.
Рейтинг сообщения: 0
Медали: 2
Мявтор 3-й степени (1) Лучший человек Форума 2017 (1)
а как это делается?
Удобнее на SA(NE)612
http://nauchebe.net/2014/05/balansnye-s ... krosxemax/
Для СВ-радиостанций, работающих по сетке частот, обычно используют цифровые синтезаторы. Учитывая, что при приеме сигналов используется автоподстройка на частоту канала, можно собрать простой аналоговый синтезатор частот, плавно перестраиваемых по диапазону.

Изображение
Рис. 39.22. Схема синтезатора частот на основе микросхемы SA612А

Частотно-модулированный «аналоговый» синтезатор, представленный на рис. 39.22 [39.9], выгодно отличается повышенной стабильностью частоты вырабатываемого сигнала, что обусловлено применением высокочастотного кварцевого резонатора на частоту 24 МГц. Плавная перестройка осуществляется в диапазоне частот 27,0—27,3 МГц. Гетеродин с электронной перестройкой работает в диапазоне частот 3,0—3,3 МГц.
Катушка индуктивности L1 содержит 20 витков; L2 — 9; L3 — 2; L4 — 8; L5 — 3 (подбор); L6 35 витков провода ПЭВ-1 0,23 мм, намотка виток к витку. Катушки L2 и L3, как и L4 и L5 расположены на общих каркасах.


Хотя можно сделать на К174ПС1 или даже на транзисторах.
https://radiokot.ru/forum/viewtopic.php ... 9#p2601059
Изображение

В любом случае принцип один.
Изображение

Само собой, если делать для приемника, то цепи модуляции на схемах нужно убрать.

В приемнике интерполяционный генератор можно непосредственно вставить в саму схему приемника. При этом получится приемник с двумя преобразованием.
За одно это улучшит избирательность по зеркальному каналу.
Выбор кварцев довольно свободный.
Например имею кварц 25 МГц, что стоят в сетевых карточках. Их же найти в новых материнках.
Делаем по такой схеме.

Изображение

Сложение частот кварцевого гетеродина и перестраиваемого LC-генератора на сравнительно низкую частоту 3,67 МГц происходит в самой схеме приемника. Частота LC-генератора сравнительно низкая, поэтому получение плавной настройки и стабильности сильно упрощается.

Смеситель_1 и кварцевый гетеродин 25 МГц можно по любой схеме, хоть на транзисторах, хоть например на К174ПС1 или SA(NE)612
В принципе частота этого кварца некритична. При использовании другого кварца изменится только LC-фильтр и частота LC-гетеродина.
Смеситель_2 и УПЧ 465 кГц тоже можно на транзисторах или на той же К174ХА10

А это пробовали простейшую схему подобного генератора.
https://radiokot.ru/forum/viewtopic.php?f=28&t=165743


Вложения:
1.gif [21.05 KiB]
Скачиваний: 1596
1.jpg [45.08 KiB]
Скачиваний: 2750
1.gif [15.51 KiB]
Скачиваний: 2671
Вернуться наверх
 
Не в сети
 Заголовок сообщения: Re: Помогите собрать приёмник для послушивания дальнобойщико
СообщениеДобавлено: Пн авг 05, 2019 15:37:24 
Друг Кота

Карма: 49
Рейтинг сообщений: 547
Зарегистрирован: Чт фев 20, 2014 18:57:55
Сообщений: 19492
Рейтинг сообщения: 0
Тогда уж лучше сразу синтезатор.

Стопудово. Заодно ардуину попрограммировать :)) Но несколько затратней.

_________________
"Вся военная пропаганда, все крики, ложь и ненависть исходят от людей, которые на эту войну не пойдут !" / Джордж Оруэлл /
"Война - это,когда за интересы других,гибнут совершенно безвинные люди." / Уинстон Черчилль /


Вернуться наверх
 
Не в сети
 Заголовок сообщения: Re: Помогите собрать приёмник для прослушивания дальнобойщик
СообщениеДобавлено: Пн авг 05, 2019 21:40:34 
Грызет канифоль
Аватар пользователя

Карма: 3
Рейтинг сообщений: 24
Зарегистрирован: Вт мар 15, 2016 23:30:43
Сообщений: 292
Откуда: Краснодарский край
Рейтинг сообщения: 0
Собрал я этот приёмник
СпойлерИзображение

несколько в ином варианте и без увч на полевике. Одного контура на входе мало, на гармониках гетеродина ловит и фм вещалки и даже погодного робота с местного аэропорта. Маленький диапазон получается, иначе либо 3й гармошкой влазием в фм-диапазон либо 4й. Странно то что у меня хоть в руках верти - частота не плавает.

Добавлено after 38 minutes 20 seconds:
Re: Помогите собрать приёмник для послушивания дальнобойщиков
Лучше на 49 мегагерц уйти там почище будет.


Вернуться наверх
 
Не в сети
 Заголовок сообщения: Re: Помогите собрать приёмник для прослушивания дальнобойщик
СообщениеДобавлено: Пн авг 05, 2019 23:41:59 
Родился

Зарегистрирован: Пн авг 05, 2019 23:37:54
Сообщений: 1
Рейтинг сообщения: 0
Лучше на 49 мегагерц уйти там почище будет.
Отличная идея.
Надо будет завтра с утречка дальнобойщикам сказать, пусть на 49 МГц переходят.
А к вечеру все дальнобойщики дружно и перейдут.


Вернуться наверх
 
Не в сети
 Заголовок сообщения: Re: Помогите собрать приёмник для прослушивания дальнобойщик
СообщениеДобавлено: Вт авг 06, 2019 06:32:51 
Грызет канифоль
Аватар пользователя

Карма: 3
Рейтинг сообщений: 24
Зарегистрирован: Вт мар 15, 2016 23:30:43
Сообщений: 292
Откуда: Краснодарский край
Рейтинг сообщения: 0
Отличная идея.
Надо будет завтра с утречка дальнобойщикам сказать, пусть на 49 МГц переходят.
А к вечеру все дальнобойщики дружно и перейдут.

Да-да! Обязательно сообщи! Хотя что-то мне подсказывает что они на твоё предложение не согласятся...
:)))

Добавлено after 12 minutes 33 seconds:
Re: Помогите собрать приёмник для послушивания дальнобойщико
Удобнее на SA(NE)612
Для СВ-радиостанций, работающих по сетке частот, обычно используют цифровые синтезаторы. Учитывая, что при приеме сигналов используется автоподстройка на частоту канала, можно собрать простой аналоговый синтезатор частот, плавно перестраиваемых по диапазону.
Хотя можно сделать на К174ПС1 или даже на транзисторах.

Проще на MC145106 сделать.
хотя в принципе есть и готовое и проверенное Изображение


Вернуться наверх
 
Не в сети
 Заголовок сообщения: Re: Помогите собрать приёмник для прослушивания дальнобойщик
СообщениеДобавлено: Вт авг 06, 2019 10:31:05 
Друг Кота

Карма: 49
Рейтинг сообщений: 547
Зарегистрирован: Чт фев 20, 2014 18:57:55
Сообщений: 19492
Рейтинг сообщения: 0
Проще на MC145106 сделать.


Мудрено как то. По мне так проще отдельный генератор-синтезатор сделать на si5351 или китайском готовом модуле на ad985x. Именно в плане "проще" - соединил готовые платки с готовой ардуиной и сразу работает, никакой привязки к генераторам/кварцам в приемнике и потом пригодится для чего нибудь другого.

_________________
"Вся военная пропаганда, все крики, ложь и ненависть исходят от людей, которые на эту войну не пойдут !" / Джордж Оруэлл /
"Война - это,когда за интересы других,гибнут совершенно безвинные люди." / Уинстон Черчилль /


Вернуться наверх
 
Не в сети
 Заголовок сообщения: Re: Помогите собрать приёмник для прослушивания дальнобойщик
СообщениеДобавлено: Вт авг 06, 2019 10:37:31 
Грызет канифоль
Аватар пользователя

Карма: 3
Рейтинг сообщений: 24
Зарегистрирован: Вт мар 15, 2016 23:30:43
Сообщений: 292
Откуда: Краснодарский край
Рейтинг сообщения: 0
Morroc А чё там мудрёного? Особенно учитывая что здесь порой такие заумные конструкции выкладывают и говорят что просто :)))
Щас пойду свой авиаприёмник переделывать - делов-то два контура сменить и прошивку.


Вернуться наверх
 
Не в сети
 Заголовок сообщения: Re: Помогите собрать приёмник для прослушивания дальнобойщик
СообщениеДобавлено: Вт авг 06, 2019 11:22:06 
Друг Кота

Карма: 49
Рейтинг сообщений: 547
Зарегистрирован: Чт фев 20, 2014 18:57:55
Сообщений: 19492
Рейтинг сообщения: 0
Morroc А чё там мудрёного?

Ну она как бы частью конструкции становится. Если конструкция отработана, наверное, так и проще, а если самостоятельные эксперименты, как по мне - проще отдельный независимый генератор иметь.

Особенно учитывая что здесь порой такие заумные конструкции выкладывают и говорят что просто :)))

брешут :))

_________________
"Вся военная пропаганда, все крики, ложь и ненависть исходят от людей, которые на эту войну не пойдут !" / Джордж Оруэлл /
"Война - это,когда за интересы других,гибнут совершенно безвинные люди." / Уинстон Черчилль /


Вернуться наверх
 
Не в сети
 Заголовок сообщения: Re: Помогите собрать приёмник для прослушивания дальнобойщик
СообщениеДобавлено: Ср авг 07, 2019 01:56:32 
Грызет канифоль
Аватар пользователя

Карма: 3
Рейтинг сообщений: 24
Зарегистрирован: Вт мар 15, 2016 23:30:43
Сообщений: 292
Откуда: Краснодарский край
Рейтинг сообщения: 0
Пришлось повозиться с намоткой катушки в контуре в гетеродина и его включением. Работает, ловит. Всё оказалось просто - даже как-то неинтересно стало....

Добавлено after 5 hours 32 seconds:
Re: Помогите собрать приёмник для прослушивания дальнобойщиков
Да у нас оказывается на 27.110 вовсю болтают, на 27.135 намного реже.

Добавлено after 4 hours 48 minutes 51 second:
Re: Помогите собрать приёмник для прослушивания дальнобойщиков
Ещё поймал на 27.225, водилы а матерились как сапожники :facepalm:
И последний сеанс на 27.130 - спать укладывались.
На СВ жизнь ещё теплится, так что на одну частоту приёмник делать неинтересно.


Вернуться наверх
 
Не в сети
 Заголовок сообщения: Re: Помогите собрать приёмник для прослушивания дальнобойщик
СообщениеДобавлено: Ср авг 07, 2019 16:17:32 
Собутыльник Кота
Аватар пользователя

Карма: 14
Рейтинг сообщений: 121
Зарегистрирован: Сб май 21, 2016 11:04:52
Сообщений: 2977
Откуда: Беларусь
Рейтинг сообщения: 0
а как реально сделали, КПЕ поставили?
и еще как в этой схеме сделать АРУ?
Изображение

Добавлено after 5 minutes 50 seconds:
Re: Помогите собрать приёмник для прослушивания дальнобойщиков
Изображение


Вернуться наверх
 
Не в сети
 Заголовок сообщения: Re: Помогите собрать приёмник для прослушивания дальнобойщик
СообщениеДобавлено: Ср авг 07, 2019 16:39:09 
Грызет канифоль
Аватар пользователя

Карма: 3
Рейтинг сообщений: 24
Зарегистрирован: Вт мар 15, 2016 23:30:43
Сообщений: 292
Откуда: Краснодарский край
Рейтинг сообщения: 0
olegue Да выкинь ты эту схему. У меня готовый приёмник с синтезатором частоты на авиадиапазон был.
Увч LA1185, упч TA2003, унч TA7368. С одним преобразованием частоты. Поэтому переделка минимальна: сменить три контура и прошивку в синтезаторе.
Накидал как я делал - даже некоторые номиналы проставил, остальное можно взять из даташита и дорисовать входную часть. Если делать: то не тот обрезок что ты даёшь а нормально - по уму.
СпойлерИзображение


И ещё: у к174пс1 необязательно запускать весь гетеродин, можно включить и одну половину. Работать будет практически также, на глаз и слух разницы невидно :)))

Изображение


Вернуться наверх
 
Показать сообщения за:  Сортировать по:  Вернуться наверх
Начать новую тему Ответить на тему  [ Сообщений: 312 ]     ... , , , 12, , , ,  

Часовой пояс: UTC + 3 часа


Кто сейчас на форуме

Сейчас этот форум просматривают: Majestic-12 [Bot] и гости: 21


Вы не можете начинать темы
Вы не можете отвечать на сообщения
Вы не можете редактировать свои сообщения
Вы не можете удалять свои сообщения
Вы не можете добавлять вложения

Найти:
Перейти:  


Powered by phpBB © 2000, 2002, 2005, 2007 phpBB Group
Русская поддержка phpBB
Extended by Karma MOD © 2007—2012 m157y
Extended by Topic Tags MOD © 2012 m157y