Например TDA7294

Форум РадиоКот • Просмотр темы - Радиостанция CB(Си-Би)
Форум РадиоКот
Здесь можно немножко помяукать :)

Текущее время: Пн дек 22, 2025 07:29:08

Часовой пояс: UTC + 3 часа


ПРЯМО СЕЙЧАС:



Начать новую тему Ответить на тему  [ Сообщений: 2069 ]     ... , , , 92, , , ...  
Автор Сообщение
Не в сети
 Заголовок сообщения: Re: Радиостанция СВ
СообщениеДобавлено: Пт фев 28, 2020 20:28:52 
Открыл глаза

Зарегистрирован: Сб апр 20, 2019 22:31:32
Сообщений: 57
Откуда: Запорожье
Рейтинг сообщения: 0
После этого заменить конденсаторы С4 и С5 на 27 пф и удостоверится, что УКВ приемник "ловит" его на частоте чуть ниже 108 МГц. Где то на 107,9 МГц

есть стабильная генерация на 107,9 и 108 мгц, проверил пока что два кварца на 27мгц


Вернуться наверх
 
Не в сети
 Заголовок сообщения: Re: Радиостанция СВ
СообщениеДобавлено: Пт фев 28, 2020 21:37:43 
Модератор
Аватар пользователя

Карма: 158
Рейтинг сообщений: 1600
Зарегистрирован: Пт апр 28, 2006 15:26:07
Сообщений: 11940
Откуда: Россия.
Рейтинг сообщения: 0
Медали: 2
Мявтор 3-й степени (1) Лучший человек Форума 2017 (1)
есть стабильная генерация на 107,9 и 108 мгц, проверил пока что два кварца на 27мгц
Этого недостаточно.
Нужно проверить и это условие.
нужно собрать такой генератор

Изображение

И удостоверится, что нет генерации на частоте 9 МГц
Если нет частотомера, то проверить можно приемником с короткими волнами.
Потому что, если генерация происходит на частоте 9 МГц, то приемник настроенный на частоту 108 МГц тоже среагирует.
9х12=108 МГц
Приемник с короткими волнами есть?

Хотя можно проверить и с помощью УКВ приемника. Нужно удостоверится, что прием есть только на частоте 108 МГц и нет приема на частотах 99 МГц и 90 МГц


Вернуться наверх
 
Не в сети
 Заголовок сообщения: Re: Радиостанция СВ
СообщениеДобавлено: Пт фев 28, 2020 21:48:59 
Друг Кота

Карма: 6
Рейтинг сообщений: 303
Зарегистрирован: Вт авг 26, 2008 14:36:02
Сообщений: 5248
Откуда: москва
Рейтинг сообщения: 0
Для таких вещей надо начинать с изготовления простенького волномера . Перестраиваемый LCконтур +диод + индикатор (микроамперметр). Делается за час. Ну и откалибровать от генератора.


Вернуться наверх
 
Не в сети
 Заголовок сообщения: Re: Радиостанция СВ
СообщениеДобавлено: Пт фев 28, 2020 21:57:47 
Открыл глаза

Зарегистрирован: Сб апр 20, 2019 22:31:32
Сообщений: 57
Откуда: Запорожье
Рейтинг сообщения: 0
Этого недостаточно.

У меня есть мультиметр, в нем заявленное измерение частоты до 9,999мгц, я им измерял везде, при установленных 120пф, выдавало только какие-то 1-5кгц, помехи с БП импульсного видимо.

обновление: на 99 и 90 мгц шумы одни, при этом на 108-107,9 тихо


Вернуться наверх
 
Эиком - электронные компоненты и радиодетали
Не в сети
 Заголовок сообщения: Re: Радиостанция СВ
СообщениеДобавлено: Сб фев 29, 2020 00:11:26 
Модератор
Аватар пользователя

Карма: 158
Рейтинг сообщений: 1600
Зарегистрирован: Пт апр 28, 2006 15:26:07
Сообщений: 11940
Откуда: Россия.
Рейтинг сообщения: 0
Медали: 2
Мявтор 3-й степени (1) Лучший человек Форума 2017 (1)
обновление: на 99 и 90 мгц шумы одни, при этом на 108-107,9 тихо
Теперь однозначно определились, что кварц не гармониковый и это уменьшит количество катушек и в передатчике и в приемнике.

1. Операционные усилители у Вас есть и какие?
2. Такие катушки индуктивностью в пределах 680 - 1000 мкГн есть?
Изображение
3. Что для Вас предпочтительнее, намотать катушку 300 витков или вместо этого добавить в схему два транзистора?
4. Что для Вас предпочтительнее, больше количество транзисторов, но при этом будет легче настройка, или наоборот. Настройка неважно, главное транзисторов поменьше?


Вложения:
1.png [21.54 KiB]
Скачиваний: 2268
Вернуться наверх
 
Не в сети
 Заголовок сообщения: Re: Радиостанция СВ
СообщениеДобавлено: Сб фев 29, 2020 01:21:42 
Открыл глаза

Зарегистрирован: Сб апр 20, 2019 22:31:32
Сообщений: 57
Откуда: Запорожье
Рейтинг сообщения: 0
1. Операционные усилители у Вас есть и какие?

LM358 1шт,LM324 3шт, LM324m 1шт, К140УД7 3шт в железном корпусе.


2. Такие катушки индуктивностью в пределах 680 - 1000 мкГн есть?

В тех пределах что вы указали нету, приблизительно 2,2 мкгн, 100мкГн, 470 мкГн и это только те, на которых есть маркировка...
СпойлерИзображение


3. Что для Вас предпочтительнее, намотать катушку 300 витков или вместо этого добавить в схему два транзистора?


Скорее транзисторов 2 штуки

4. Что для Вас предпочтительнее, больше количество транзисторов, но при этом будет легче настройка, или наоборот. Настройка неважно, главное транзисторов поменьше?


Больше транзисторов) Вот мой набор, если надо могу подробный список тех, что советские скинуть(кремниевые и германий).
СпойлерИзображение

СпойлерИзображение

СпойлерИзображение

СпойлерИзображение

СпойлерИзображение


ПС: Также имеются подстроечные резисторы типа СП3-16а различных номиналов, для настройки РТ транзистора думаю пойдут, нет?


Вернуться наверх
 
Не в сети
 Заголовок сообщения: Re: Радиостанция СВ
СообщениеДобавлено: Сб фев 29, 2020 04:33:38 
Модератор
Аватар пользователя

Карма: 158
Рейтинг сообщений: 1600
Зарегистрирован: Пт апр 28, 2006 15:26:07
Сообщений: 11940
Откуда: Россия.
Рейтинг сообщения: 1
Медали: 2
Мявтор 3-й степени (1) Лучший человек Форума 2017 (1)
могу подробный список тех, что советские скинуть
Что бы заниматься подобными радиостанциями, обязательно нужно иметь транзисторы s9018 или его советский аналог КТ368
Там у Вас среди советских не завалялась парочка КТ368 ?

С остальным все ясно. К сожалению ОУ ваши не подходят по частоте. Придется делать упор на транзисторы.
На выходных меня не будет, а пока можно почитать неоконченную статью про подобную радиостанцию в которой нет редко доставаемых деталей.
http://www.radiocxema.h1n.ru/2020/03/06 ... егенерато/
Вложение:
ПРпр1.doc [706 KiB]
Скачиваний: 212

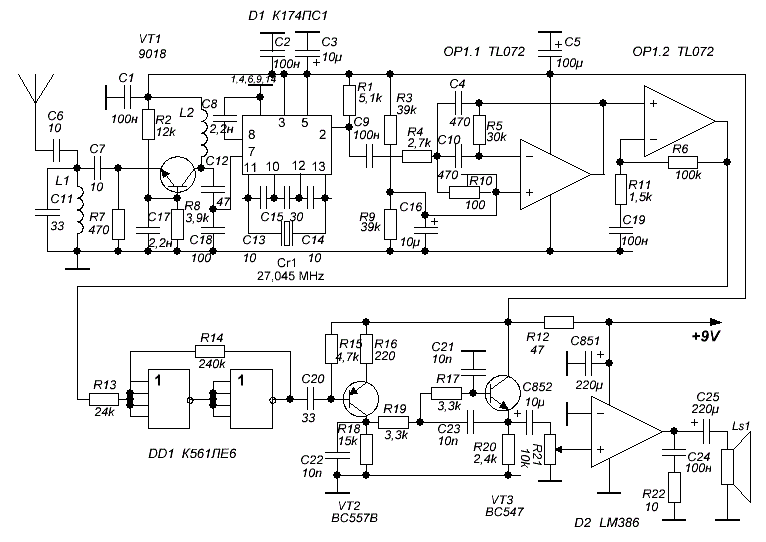
Там дальше начал описывать подобную же радиостанция с узкополосной ЧМ.
Изображение
Пока не дописал, хотя на макетке её испытал.На вид схема выглядит больше, а паять меньше, т.к. оба ОУ в одном корпусе. Оба инвертора тоже. Инвертеры КМОП можно ставить любые.
На ОР1.1 собран полосовой фильтр на среднюю частоту 60 кГц. ОР1.2 просто усилитель. На DD1 собран триггер Шмидта. VT2, VT3 частотный детектор. С него сигнал поступает на УНЧ. Шумоподавителя нет. Просто уровень сигнала с помощью резистора R11 выбран такой, что при отсутствии полезного сигнала на выходе ОР1.2 принимаемый уровень шумов получается недостаточный, что бы срабатывал триггер Шмидта, поэтому он по сути играет двойную роль. Главная роль, это получение импульсов с крутыми фронтами, которые подаются на импульсный частотный детектор, а вторая его роль, это что то наподобие примитивного шумоподавителя.
Потом подробно опишу настройку.

После выходных мне потребуется пара дней, что бы смакетировать что либо попроще на ваших деталях.
Первая проблема, это отсутствие в ваших списках транзисторов наподобие s9018 или КТ368


Вложения:
ЧМ.GIF [21.87 KiB]
Скачиваний: 1818
Вернуться наверх
 
Не в сети
 Заголовок сообщения: Re: Радиостанция СВ
СообщениеДобавлено: Вс мар 01, 2020 14:58:44 
Вымогатель припоя
Аватар пользователя

Карма: 12
Рейтинг сообщений: 95
Зарегистрирован: Вс сен 08, 2013 21:36:22
Сообщений: 699
Откуда: 27.200 Мгц
Рейтинг сообщения: 0
Я бы порекомендовал бы начать с узкополосной чм, попроще будет. С модуляцией проблем меньше будет. Да и при использовании нормальных микросхем в приёмнике , приёмник тоже будет не сложный , а главное стабильный и настройка минимальна.
P.S.
Смотрю практиков всех разогнали, одни теоретики остались .
73! Адьёс...

_________________
Пока сам себя не пнёшь с места не сдвинешься


Вернуться наверх
 
Не в сети
 Заголовок сообщения: Re: Радиостанция СВ
СообщениеДобавлено: Вс мар 01, 2020 16:12:29 
Мудрый кот
Аватар пользователя

Карма: 19
Рейтинг сообщений: 166
Зарегистрирован: Сб окт 10, 2009 17:16:58
Сообщений: 1732
Откуда: Россия.
Рейтинг сообщения: 1
при использовании нормальных микросхем в приёмнике
Какие еще микросхемы?
Радиостанция то ТЗ автора должа быть собрана на этих деталях.
Вот мой набор, если надо могу подробный список тех, что советские скинуть(кремниевые и германий).
СпойлерИзображение

одни теоретики остались .
Что бы практики могли что то предложить в соответствии с ТЗ автора, они должны это на практике проверить, что требует времени для ответа.
А вот твой ответ не требует не только времени, а и даже мозгов. :))
После выходных мне потребуется пара дней, что бы смакетировать что либо попроще на ваших деталях.
Первая проблема, это отсутствие в ваших списках транзисторов наподобие s9018 или КТ368

А самая простая на микросхеме выглядит так.
http://www.radiocxema.h1n.ru/2018/02/23 ... 0-часть-5/
Достоинство и в простоте и простом выборе кварцев, т.к. они в приемнике и передатчике одинаковые. Осталось только микросхему TDA7000 найти.
Изображение


Вернуться наверх
 
Не в сети
 Заголовок сообщения: Re: Радиостанция СВ
СообщениеДобавлено: Вс мар 01, 2020 16:44:01 
Вымогатель припоя
Аватар пользователя

Карма: 12
Рейтинг сообщений: 95
Зарегистрирован: Вс сен 08, 2013 21:36:22
Сообщений: 699
Откуда: 27.200 Мгц
Рейтинг сообщения: 0
Ну для шибко грамотных повторюсь :)))
Я бы посоветовал собирать приёмник на микросхеме , так проще и результат более предсказуем.
Есть куча магазинов которые детальки шлют почтой, да так тоже можно :tea: А транзисторы , тем более их всё ровно нужных нет , придётся заказывать или покупать где то , на этой частоте требуют нормального вч монтожа, этому нужно учиться :solder:

_________________
Пока сам себя не пнёшь с места не сдвинешься


Вернуться наверх
 
Не в сети
 Заголовок сообщения: Re: Радиостанция СВ
СообщениеДобавлено: Вс мар 01, 2020 22:26:54 
Открыл глаза

Зарегистрирован: Сб апр 20, 2019 22:31:32
Сообщений: 57
Откуда: Запорожье
Рейтинг сообщения: 0
А транзисторы , тем более их всё ровно нужных нет , придётся заказывать или покупать где то

Транзисторы имеются, s9018 в кол-ве 15 штук, непаянных которые, и докупить в магазине (у меня в городе они есть), стоит 1 часа времени.
Еще из СВЧ имеются КТ3128А 2шт и ГТ346А 1шт, но их я думаю будет маловато

на этой частоте требуют нормального вч монтожа, этому нужно учиться


Как я выше написал, я собирал передатчик FM модуляции, на частоту 90-108 мгц, на транзисторе 2n2222(если надо могу сделать фото этого ужаса)) ), он работал стабильно, конечно он не будет работать стабильно с изменением температуры/давления и прочих параметров(например, что в схеме нету АПЧ), но как показатель работоспособности думаю достаточно.
+ читал в очень умной книге, что выбирать транзистор для вч схем, нужно исходя из формулы: Граничная частота * 0,3 По этой формуле определяется его частота на которой он может работать без ухудшения его параметров, а на к примеру транзисторе 2n2222 граничная является 250мгц, по формуле дает 75 мгц, что для 27мгц вполне (как мне кажется, я не все еще знаю, чтобы просчитать нюансы еще в более крупном масштабе) должно быть достаточно, поправьте если нет.


Вернуться наверх
 
Не в сети
 Заголовок сообщения: Re: Радиостанция СВ
СообщениеДобавлено: Пн мар 02, 2020 05:56:17 
Модератор
Аватар пользователя

Карма: 158
Рейтинг сообщений: 1600
Зарегистрирован: Пт апр 28, 2006 15:26:07
Сообщений: 11940
Откуда: Россия.
Рейтинг сообщения: 0
Медали: 2
Мявтор 3-й степени (1) Лучший человек Форума 2017 (1)
Транзисторы имеются, s9018 в кол-ве 15 штук
Жалко, что так поздно об этом сказали. Я сегодня весь день потерял пытаясь сделать ВЧ часть на КТ315, что у Вас там на картинке.
Транзисторов s9018 нужно будет 3 штуки в ВЧ часть приемника.
Изображение
VT1 УВЧ, VT4 смеситель, VT5 гетеродин. Его уже паяли при проверке кварца.

Остальные в приемнике ВС547 и ВС557

2N2222 пойдут в передатчик. Они хорошо работают на ВЧ при условии больших токов через них, поэтому им самое место в передатчике.
А вот в приемнике их смысла ставить нет, т.к. в приемнике транзисторы работают при токах 1 - 2 ма.


Вложения:
См_тр.GIF [11.96 KiB]
Скачиваний: 1983
Вернуться наверх
 
Не в сети
 Заголовок сообщения: Re: Радиостанция СВ
СообщениеДобавлено: Пн мар 02, 2020 17:49:30 
Собутыльник Кота
Аватар пользователя

Карма: 14
Рейтинг сообщений: 121
Зарегистрирован: Сб май 21, 2016 11:04:52
Сообщений: 2977
Откуда: Беларусь
Рейтинг сообщения: 0
aen, поясните по изготовлению катушки L1,L2

Добавлено after 1 minute 26 seconds:
Это вы счас 27 мгц делаете?


Вернуться наверх
 
Не в сети
 Заголовок сообщения: Re: Радиостанция СВ
СообщениеДобавлено: Вт мар 03, 2020 04:16:45 
Модератор
Аватар пользователя

Карма: 158
Рейтинг сообщений: 1600
Зарегистрирован: Пт апр 28, 2006 15:26:07
Сообщений: 11940
Откуда: Россия.
Рейтинг сообщения: 0
Медали: 2
Мявтор 3-й степени (1) Лучший человек Форума 2017 (1)
Котёнок., поясните по изготовлению катушки L1, L2
Вам зачем?
Сейчас тут в теме опять все с нуля пошло, а Вы все это прошли в этой же теме где то года три назад.
Во всех приемниках на 27 МГц катушки одинаковые.
Диаметр 6 мм с карбонильным сердечником. Витков 15 Провод 0,45 мм. Если нужно катушка связи, то мотается поверх любым тонким проводом 4 витка.
http://www.radiocxema.h1n.ru/2019/10/06 ... ка-27-мгц/
http://www.radiocxema.h1n.ru/2019/12/13 ... нции-с-чм/
http://www.radiocxema.h1n.ru/2020/02/03 ... евым-филь/
А здесь с картинками.
В данном случае нет необходимости стремиться к высокой добротности катушек, поэтому можно делать так, как удобнее.
В данном случае катушки намотаны на каркасах диаметром 5,5 мм.Каркасы самодельные. В них нарезана резьба М4
Для намотки испорльзую метчик, что резьбу нарезал и нитку смоченную клеем "Момент"
Нитку "Моментом" смачиваешь, даешь выдержку пару минут и закрепляешь начало и конец катушки. После этого катушка готова.

Изображение

Катушка связи намотана просто поверх тонким проводом.
Теперь как обещал.
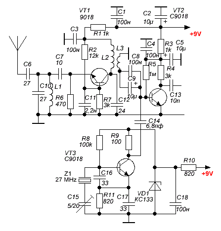
В соответствии с ТЗ приемник для радиостанции 27 МГц.
ПРИЕМНИКИ НА ЗАМЕНУ СВЕРХРЕГЕНЕРАТОРА В ПРОСТЫХ РАДИОСТАНЦИЯХ
1. Был лучше по параметрам, чем «капризный» сверхрегенератор, но при этом была простая настройка.
2. Минимум самодельных намоточных деталей.
3. Делать из комплектующий, что есть в наличии.
Этот третий пункт запретил использование микросхем и приемник должен быть на транзисторах.
Макетировал, а значит проверил на работоспособность две схемы.
За основу взял эту схему, что делал раньше.
Изображение

В ней исходя из ТЗ пришлось микросхему К174ПС1 менять на транзисторы.
Изображение

Изображение
Схема работает вполне нормально, но я никак не смог придумать, как объяснить настройку активного фильтра на транзисторах без осциллографа, которого, как я понял у ТС нет.
По этой причине перешел к следующему варианту с фильтром на основе готовой катушки на 680 мкГн.
Это значит частота ПЧ получается где то 30 кГц. При применении катушки индуктивностью 470 мкГн, емкость конденсатора С20 нужно увеличить до 47 нф
Схема получилась такая.
Изображение

Изображение

Работает она чуть хуже, чем с транзисторным фильтром, но легче в настройке.
Качество работы схем проверял сравнением их со схемой приемника сверхрегенератора отсюда.
http://radiokotstruktor.ru/catalog/good/47
http://radiokotstruktor.ru/public/images/good/47/01.gif
Для этого, да и для настройки приемника конечно, сделал такой маяк с АМ.
Изображение

Мощность его очень маленькая, что удобно пользоваться им в квартире. Отнес на несколько метров и «наслаждайся» слабым сигналом.
Качество приема можно оценить сравнивая чистоту принятого сигнала на уровне помех эфира, которые неизбежны при приеме.
Сначала включил сверхрегенератор. Отнес маяк на расстояние, что бы при приеме сверхрегенератора появились заметные шумы. Потом не трогая маяк, посмотрел прием сигнала на выходе детектора приемников супергетеродинов.
Получилось так и считаю, что для первого приемника лучше выбрать схему с катушкой в тракте УПЧ, т.к. настройка её намного легче, чем схема с транзисторным фильтром, хотя параметры приемника с транзисторным фильтром получились чуть выше.

Изображение

Видно, что сверхрегенератор проигрывает этим простейшим супергетеродинам несмотря на их низкие параметры, которые и не могут быть высокими с таки примитивными фильтрами в тракте УПЧ, да при этом еще не имеющими никакой избирательности по зеркальному каналу.

Передатчик на радиостанцию можно взять из этой схемы. Т.е. в данной схеме нужно просто заменить приемник.
Изображение

Подробные пояснения понятно напишу, но потом, а пока пошел спать.


Вложения:
поясн.gif [43.18 KiB]
Скачиваний: 2144
Объясн1.gif [43.22 KiB]
Скачиваний: 2456
Вернуться наверх
 
Не в сети
 Заголовок сообщения: Re: Радиостанция СВ
СообщениеДобавлено: Вт мар 03, 2020 09:22:02 
Собутыльник Кота
Аватар пользователя

Карма: 14
Рейтинг сообщений: 121
Зарегистрирован: Сб май 21, 2016 11:04:52
Сообщений: 2977
Откуда: Беларусь
Рейтинг сообщения: 0
я заказал в китае 3362, но они не пришли, походу на почте кому-то понадобились.
aen писал(а):
Вам зачем?
Сейчас тут в теме опять все с нуля пошло, а Вы все это прошли в этой же теме где то года три назад.


Хочу на транзисторах ЧМ приемник сделать по Вашим схемам.


Вернуться наверх
 
Не в сети
 Заголовок сообщения: Re: Радиостанция СВ
СообщениеДобавлено: Вт мар 03, 2020 14:41:07 
Модератор
Аватар пользователя

Карма: 158
Рейтинг сообщений: 1600
Зарегистрирован: Пт апр 28, 2006 15:26:07
Сообщений: 11940
Откуда: Россия.
Рейтинг сообщения: 0
Медали: 2
Мявтор 3-й степени (1) Лучший человек Форума 2017 (1)
Хочу на транзисторах ЧМ приемник сделать по Вашим схемам.
Нет смысла у меня что то копировать на 100%
Все мои схемы по приемникам начинаются с одного и того же и сводятся к одному: «Нужен приемник с такими то параметрами. При этом имеются такие то комплектующие и как из них сделать то, что задумано»
Дальше идет:
1. Выбор смесителя из того, что есть в наличии
2. Выбор фильтра(фильтров) в УПЧ
3. Выбор схемы гетеродина
4. Выбор ЧМ детектора
5. Нужно еще наличие определенных каркасов для катушек. От этого тоже выбор схемы зависит

Теперь смотрим например, что у Вас наличии.
Смеситель можно
На двухзатворном полевом транзисторе
На К174ПС1
На NE612
Возможно взять и что то другое. Сейчас их много. Вот по быстрому в Интернете посмотрел.
TA7335,TA7358,TA7371,LA1185,LA1186

Изображение

Изображение

Изображение
Гетеродин.
Вы синтезатор LM7001 уже освоили?
Где то на VRTP у Вас был про это разговор.
Или придется делать на фиксированную частоту и искать нужные кварцы.

Фильтр основной селекции.
Где то в теме Вы по моему упоминали, что у Вас есть кварцевый фильтр MCF10,7-15C
С ним конечно придется помучится, но он этого стоит.
http://www.radiocxema.h1n.ru/2018/06/03 ... иллографу/
Вот я согласовывал в схеме кварцевый фильтр MCF10,7-15C из радиостанции «Лен» для получения нужной формы АЧХ.

Изображение


Изображение

Дело в том, что если кварцевый фильтр плохо согласован, то АЧХ искажается. Появляется большая неравномерность вершины и приемник будет работать плохо.
Я включал по этой схеме.

Изображение

Выбирая место отводов, можно получить нужное входное и выходное сопротивление этого фильтра.

Этот фильтр можно будет поставить в первой ПЧ, а во второй поставить керамический фильтр на 455 кГц, хотя можно конечно сделать и одну ПЧ как 10, 7 МГц, так и 455 кГц. Ставить подобные фильтры удобно применяя синтезатор. Иначе "замучаетесь" нужные кварцы искать.

Частотный детектор.
У Вас есть К174УР3 или К174УР7
Или делать на транзисторах

Ну и т.д.
Это значит, что начинайте с ответа на те пять вопросов, что я написал выше, а дальше уже будем или искать схему под ваши требования, или будем её сами составлять и проверять.

Например у меня в наличии.
Двухзатворный полевой КП327
К174ПС1
NE612
Кварцевый фильтр MCF10,7-15C
Для ЧМ детектора К174УР3
Есть каркасы от катушек УПЧ старых карманных и переносных приемников.

Изображение

LM7001 у меня нет, но проверить работоспособность схемы можно и без неё.

Исходя из этого я уже представляю, какая схема приемника у меня должна быть. Осталось её только спаять и проверить на практике.
Хотя раньше я уже паял с фильтром MCF10,7-15C ради интереса. Спаял, проверил и распаял, т.к. если не распаивать старое, то деталей на новое уже не хватает.
Просто не выкладывал, т.к. интересно только паять, а писать - это же "каторга" какая то. :))

И еще нужно учитывать, что от составления схемы и проверки её на работоспособность еще далеко от создания готовой конструкции. Монтаж, это очень важно и например составление печатки занимает часто больше времени, чем составление схемы. Иногда, после того, как спаяешь на составленной печатке, приходится часто рисовать ей снова, а иногда и менять схему.
На макетке схему обычно располагают и паяют так, как она нарисована на схеме. Печатку же составить именно так не всегда удается.

Ну это я для других пишу. Вы то думаю уж сами все прошли и удостоверились в этом.


Вложения:
1.gif [2.51 KiB]
Скачиваний: 1423
1.png [161.66 KiB]
Скачиваний: 2390
post-46-1464071920.jpg [20.02 KiB]
Скачиваний: 2791
Смеситель.jpg [69.64 KiB]
Скачиваний: 4450
Соглассование.JPG [32.69 KiB]
Скачиваний: 5877
Вернуться наверх
 
Не в сети
 Заголовок сообщения: Re: Радиостанция СВ
СообщениеДобавлено: Вт мар 03, 2020 19:17:56 
Собутыльник Кота
Аватар пользователя

Карма: 14
Рейтинг сообщений: 121
Зарегистрирован: Сб май 21, 2016 11:04:52
Сообщений: 2977
Откуда: Беларусь
Рейтинг сообщения: 0
Как вам такое
https://www.youtube.com/watch?v=1TC1sMEvTpM

Добавлено after 2 minutes 36 seconds:
aen писал(а):
Гетеродин.
Вы LM7001 освоили?
Где то на VRTP у Вас был про это разговор.
Или делать на фиксированную частоту и искать нужные кварцы.

смотреть с этого момента. Химический эксперимент по изменению частоты кварцевого резонатора.
https://youtu.be/1TC1sMEvTpM?t=137


Вернуться наверх
 
Не в сети
 Заголовок сообщения: Re: Радиостанция СВ
СообщениеДобавлено: Вт мар 03, 2020 19:49:46 
Модератор
Аватар пользователя

Карма: 158
Рейтинг сообщений: 1600
Зарегистрирован: Пт апр 28, 2006 15:26:07
Сообщений: 11940
Откуда: Россия.
Рейтинг сообщения: 0
Медали: 2
Мявтор 3-й степени (1) Лучший человек Форума 2017 (1)
Как вам такое
Этот способ давно известен.

Изображение

Сам не пробовал, но хотя повысить на сотню килогерц, по моему все таки многовато, но и не верить не могу. У автора же получилось.


Вложения:
1.gif [147.76 KiB]
Скачиваний: 1755
Вернуться наверх
 
Не в сети
 Заголовок сообщения: Re: Радиостанция СВ
СообщениеДобавлено: Вт мар 03, 2020 20:00:57 
Собутыльник Кота
Аватар пользователя

Карма: 14
Рейтинг сообщений: 121
Зарегистрирован: Сб май 21, 2016 11:04:52
Сообщений: 2977
Откуда: Беларусь
Рейтинг сообщения: 0
aen писал(а):
Где то на VRTP у Вас был про это разговор.


да,разговор был., и я уже было начал изучать 13тинку, что бы сделать измененение часстоты с кнопки, но сильно завяз в этой теме и сдулся.

audiocd прислал мне прошивку для моего кварца. Жаль , что вы не ладите.


Вернуться наверх
 
Не в сети
 Заголовок сообщения: Re: Радиостанция СВ
СообщениеДобавлено: Вт мар 03, 2020 21:27:06 
Встал на лапы
Аватар пользователя

Карма: 5
Рейтинг сообщений: 11
Зарегистрирован: Сб янв 12, 2013 01:09:39
Сообщений: 118
Откуда: Донецк
Рейтинг сообщения: 0
На К174ПС1
На NE612
Возможно взять и что то другое. Сейчас их много. Вот по быстрому в Интернете посмотрел.
TA7335,TA7358,TA7371,LA1185,LA1186

Женя, приветствую! У меня не так давно попытка построить преобразователь частоты с совмещённым гетеродином на SA612 провалилась - гетеродин не запускался на частотах выше 100МГц.
Так вот, я после этого спаял УКВ-модуль на LA1185. К модулю я прикрутил синтезатор на LC72131, программу пока что полностью не дописал - только команды на синтезатор и энкодер и вывод частоты на дисплей. Впечатления самые положительные, присоединяюсь к такой рекомендации. Замечательный чип!
На си-би 612-я прокатит, но цена на них нынче как-то не радует.
Вложение:
Ch0DHI4g6Gk.jpg [84.43 KiB]
Скачиваний: 368


Вернуться наверх
 
Показать сообщения за:  Сортировать по:  Вернуться наверх
Начать новую тему Ответить на тему  [ Сообщений: 2069 ]     ... , , , 92, , , ...  

Часовой пояс: UTC + 3 часа


Кто сейчас на форуме

Сейчас этот форум просматривают: нет зарегистрированных пользователей и гости: 24


Вы не можете начинать темы
Вы не можете отвечать на сообщения
Вы не можете редактировать свои сообщения
Вы не можете удалять свои сообщения
Вы не можете добавлять вложения

Найти:
Перейти:  


Powered by phpBB © 2000, 2002, 2005, 2007 phpBB Group
Русская поддержка phpBB
Extended by Karma MOD © 2007—2012 m157y
Extended by Topic Tags MOD © 2012 m157y