Например TDA7294

Форум РадиоКот • Просмотр темы - Посоветуйте схему простого радиоприёмника!
Форум РадиоКот
Здесь можно немножко помяукать :)

Текущее время: Вт фев 24, 2026 10:46:55

Часовой пояс: UTC + 3 часа


ПРЯМО СЕЙЧАС:



Начать новую тему Ответить на тему  [ Сообщений: 473 ]     ... , , , 10, , , ...  
Автор Сообщение
 Заголовок сообщения: Радиоприемник прямого усиления СВ диапазон
СообщениеДобавлено: Ср мар 07, 2012 00:21:23 
Родился
Аватар пользователя

Зарегистрирован: Ср фев 29, 2012 16:20:46
Сообщений: 2
Рейтинг сообщения: 0
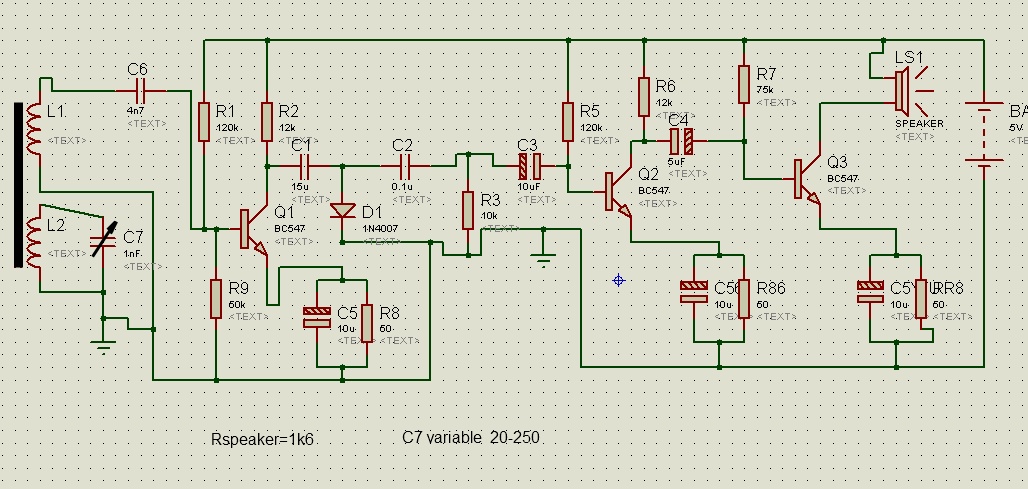
Здравствуйте уважаемые радиокоты=)
Мне как новичку в радиотехнике пришлась задача сделать радио прямого усиления с такими параметрами
СВ диапазон, УРЧ (апериодический) - параллельный детектор - УНЧ (двухкаскадный)
Почитав литературы я сконструировал такую схему
Вложение:
123.jpg [206.68 KiB]
Скачиваний: 1393


входным контуром выбрал ферритовая антенна с двумя катушками (L1 L2)
L1 меньше витков, L2 больше, КПЕ 20-250 пФ - все детали успешно выбраны из старого радио на СВ диапазон
Далее идет УРЧ, детектор, УНЧ
Вопрос к аудитории просто - сможет схема работать?
И возможно где-то есть какие-то ошибки =)
Как говорят сильно по голове не бейте =) Но по возможности помогите =)
Спасибо




Сюда перенес.
Здесь мы много про это говорили.

aen

_________________
C4unationale


Вернуться наверх
 
 Заголовок сообщения: Re: Радиоприемник прямого усиления СВ диапазон
СообщениеДобавлено: Ср мар 07, 2012 07:12:24 
Модератор
Аватар пользователя

Карма: 46
Рейтинг сообщений: 236
Зарегистрирован: Чт окт 27, 2005 18:50:07
Сообщений: 11169
Откуда: из мест не столь отдалённых
Рейтинг сообщения: 0
Медали: 2
Получил миской по аватаре (1) Мявтор 3-й степени (1)
Во-первых, разместите схему на другом файлообменнике- этот какой-то подозрительный, и номиналы прочитываются плохо.
Во-вторых, входное сопротивление транзистора 1 будет шунтировать входной контур; для уменьшения шунтирования придётся уменьшать коэфф. трансформации (соотношение витков L2|L1).
Поэтом лучше первый каскад сделать по схеме эмиттерного повторителя.


Вернуться наверх
 
 Заголовок сообщения: Re: Радиоприемник прямого усиления СВ диапазон
СообщениеДобавлено: Ср мар 07, 2012 08:10:02 
Друг Кота
Аватар пользователя

Карма: 64
Рейтинг сообщений: 1102
Зарегистрирован: Ср ноя 17, 2010 23:10:55
Сообщений: 5837
Откуда: Ижевск LO66NU
Рейтинг сообщения: 0
C2 должен быть параллельно R3 и лучше поменять местами номиналы С1 и С2. Режим работы УРЧ тоже сомнителен - слишком большой номинал R2.

_________________
В начале жизнь мучает вопросами, в конце - ответами...


Вернуться наверх
 
 Заголовок сообщения: Re: Посоветуйте схему средневолнового радиоприёмника!
СообщениеДобавлено: Ср мар 07, 2012 14:19:43 
Говорящий с текстолитом
Аватар пользователя

Карма: 17
Рейтинг сообщений: 181
Зарегистрирован: Пт дек 12, 2008 21:12:14
Сообщений: 1603
Откуда: Moscow
Рейтинг сообщения: 0
К вопросу о средневолновом приемнике следует отнестись так:
1 он должен иметь большую чувствительность и хорошую избирательность.
2 он не должен иметь побочные каналы приема
3 он должен иметь хорошую помехозащищенность.
Из всего перечисленного подходят две схемы его реализации
1- это приемник прямого усиления
2- это супер с преобразованием верх
остановимся на более простом варианте -приемник прямого усиления..
он состоит из антенны, увч, детектора, унч - это известно любому школьнику
а далее уже 21 век а не 20й ,, антенна -правильно лучшую помехозащищенность дает магнитная
-ферритовая или рамка. Рамка грооздкая но эффективная , ферритовая магнитная -компактная
вот только ее классическое построение не дает желаемых результатов.
Во первых принимаемым элементом этой антенны является сам ферритовый стержень а не катушка
контура располорженная на нем. т е задача- получить максиальную эдс с этой антенны
от длинны этого стержня и его размеров зависит эффективность антенны, короткие не катят-
лучьше всего от приемника VEF-202
Из ранее побликуемых источников известно что эдс сигнала зависит от количества витков
на стержне, а так -же нужно забрать эту максимальную составляющую .
-Это контур подключенный к затвору полевика. Один из вариантов -это двойной контур
-- не дописал ,, ладно завтра схему выложу

_________________
Еси хочешь чтоб комп был быстрым - ставь Пингвин,- он будет чистым


Вернуться наверх
 
Эиком - электронные компоненты и радиодетали
 Заголовок сообщения: Re: Посоветуйте схему средневолнового радиоприёмника!
СообщениеДобавлено: Ср мар 07, 2012 19:44:30 
Родился
Аватар пользователя

Зарегистрирован: Ср фев 29, 2012 16:20:46
Сообщений: 2
Рейтинг сообщения: 0
Сэр Мурр спасибо попробуем=)
svic насчет амплитудного детектора то нашел
Изображение
ну и С1 конденсатор согласования незнаю какой номинал подбирать

_________________
C4unationale


Вернуться наверх
 
 Заголовок сообщения: Re: Посоветуйте схему средневолнового радиоприёмника!
СообщениеДобавлено: Вс мар 11, 2012 19:43:41 
Говорящий с текстолитом
Аватар пользователя

Карма: 17
Рейтинг сообщений: 181
Зарегистрирован: Пт дек 12, 2008 21:12:14
Сообщений: 1603
Откуда: Moscow
Рейтинг сообщения: 0
О диодном детекторе писалось до фига чего много,, чтоб он контур не шунтировал опять
нужен каскад в высоким воходным сопротивлением, здесь лучьше опять на полевике
Поисщите в Радио в пошлом веке была стать я -Качестивенный прием на средних волнах"

_________________
Еси хочешь чтоб комп был быстрым - ставь Пингвин,- он будет чистым


Вернуться наверх
 
 Заголовок сообщения: Средневолновый спергетеродин на полевых транзисторах (схемка
СообщениеДобавлено: Ср апр 11, 2012 10:04:18 
Нашел транзистор. Понюхал.

Карма: -3
Рейтинг сообщений: -4
Зарегистрирован: Пн май 03, 2010 20:02:07
Сообщений: 180
Откуда: Новгород
Рейтинг сообщения: 0
На форуме есть уже тема про супергетеродин на тразисторах. Но вот ни здесь не в сети не нашел того же самого но на полевых транзисторах. Или такие схемы на средне- длинно- волновый диапазон таких схем не существовало? Собствнго нтересует простая схема. Что то вроде схемы супегетеродина Васильева. А ведь когда то пришлось раскалывать ферритовый стержень на катушки. Что только не делал а вот одинаковой длинны и с ровным сломом не выходили.



Схема дубль.
Сюда перенес. Не все равно на чем средневолновый приемник делать?
Непонятною что Вы собрались в таком приемнике делать на полевых транзисторах?
Понятно УВЧ хорошо сделать на полевом.
Смесителе хорошо применить двухзатворный транзистор.
Все это динамику повысит.
В остальных каскадах применение полевых транзисторов будет проигрышным по сравнению с биполярными и схему усложнит на порядок. Поэтому выбирайте что то одно.
Или простой или полностью на полевых транзисторах.
Про УНЧ я не говорю.
aen

_________________
Ушел в мир разрушеных зданий....


Вернуться наверх
 
 Заголовок сообщения: Re: Посоветуйте схему средневолнового радиоприёмника!
СообщениеДобавлено: Ср апр 11, 2012 14:39:24 
Друг Кота
Аватар пользователя

Карма: 64
Рейтинг сообщений: 1102
Зарегистрирован: Ср ноя 17, 2010 23:10:55
Сообщений: 5837
Откуда: Ижевск LO66NU
Рейтинг сообщения: 0
А зачем средневолновику динамика :dont_know: ?
Полевик имеет смысл поставить на входе, чтоб обойтись без катушки связи.
Ежели преследовать цель качественного приема, то вообще лучше сотворить это, не возится с ФСС, сопряжением и прочее... ЛА-шку можно заменить на КМОП-овскую - стабильности только прибавится.

_________________
В начале жизнь мучает вопросами, в конце - ответами...


Вернуться наверх
 
 Заголовок сообщения: Re: Посоветуйте схему средневолнового радиоприёмника!
СообщениеДобавлено: Ср апр 11, 2012 15:25:10 
Нашел транзистор. Понюхал.

Карма: -3
Рейтинг сообщений: -4
Зарегистрирован: Пн май 03, 2010 20:02:07
Сообщений: 180
Откуда: Новгород
Рейтинг сообщения: 0
Я предполагал что может быть простейший приемник и на полевых. Гетеродин исмеситель на двух затворном транзисторе. и один каскад уиления пч. и диодный детектор. Как вариант гетеродин на отдельном полевике. все остальное тоже самое.

Схему этого синхронного приемника видел уже. Но всеже ничего плохого в фсс не вижу. Тем более в простейшем варианте. Пару контуров можно настроить относительно удовлетворительно.

_________________
Ушел в мир разрушеных зданий....


Вернуться наверх
 
 Заголовок сообщения: Re: Посоветуйте схему средневолнового радиоприёмника!
СообщениеДобавлено: Ср апр 11, 2012 15:35:18 
Друг Кота
Аватар пользователя

Карма: 72
Рейтинг сообщений: 1165
Зарегистрирован: Чт ноя 20, 2008 04:20:48
Сообщений: 8100
Откуда: КурскЪ
Рейтинг сообщения: 0
Изображение
http://www.freecircuits.ru/page-253.html
Изображение
http://web.geowap.mobi/718-priemnik-prj ... evymi.html

http://radiostorage.net/?area=news/311

_________________
Принимаю вас 595+40db на уровне шумов на кухонный приёмник,антенна наружка-магнитная катушка..работает "Акация",вот такая информация.Роман.73!!!
"50 КСВ 075", UA3112SWL
Изображение


Вернуться наверх
 
 Заголовок сообщения: Re: Посоветуйте схему средневолнового радиоприёмника!
СообщениеДобавлено: Ср апр 11, 2012 15:47:47 
Мудрый кот
Аватар пользователя

Карма: 35
Рейтинг сообщений: 279
Зарегистрирован: Сб июл 30, 2011 08:40:10
Сообщений: 1713
Откуда: Россия
Рейтинг сообщения: 0
svic писал(а):
А зачем средневолновику динамика :dont_know: ?
Спорный конечно вопрос нужна ли динамика на средних волнах. Во всяком случае еще в далекие времена, когда не было ничего подходящего из элементной базы, ставил в смесителе три штуки П403 в параллель для увеличения динамического диапазона смесителя. Статья где то в старом журнале Радио есть.
А смесители на двухзатворных полевиках мне например нравятся и не только на СВ.
Случайность писал(а):
один каскад усиления пч.
УПЧ АМ приемника должен обладать усилением порядка нескольких тысяч. Хотя бы тысячи полторы минимум. На биполярных транзисторах будет достаточно пары каскадов. На полевых думаю меньше чем тремя не обойтись.
Говорить об УПЧ на одном полевом транзисторе даже нет смысла.


Вернуться наверх
 
 Заголовок сообщения: Re: Посоветуйте схему средневолнового радиоприёмника!
СообщениеДобавлено: Ср апр 11, 2012 16:34:00 
Нашел транзистор. Понюхал.

Карма: -3
Рейтинг сообщений: -4
Зарегистрирован: Пн май 03, 2010 20:02:07
Сообщений: 180
Откуда: Новгород
Рейтинг сообщения: 0
ок пусть УПЧ будет трехкаскадным. Можно даже с индуктивной связью и монструозными катушками как в первом простом супергетеродне.

Тогда полчается Рамочная или магнитная антенна далее двухзатворный смеситель. далеетрехкаскадный УПЧ. и наконец детектор. Как быть с гетеродином? а отдельном полевике или совмещенный со смесителем?

Приемник будет стационарным. КПЕ двухсекционный от лампового приемника.
Теперь эту теорию бы в виде схемы увидеть с моточными данными

_________________
Ушел в мир разрушеных зданий....


Вернуться наверх
 
 Заголовок сообщения: Re: Посоветуйте схему средневолнового радиоприёмника!
СообщениеДобавлено: Ср апр 11, 2012 17:08:10 
Мудрый кот
Аватар пользователя

Карма: 35
Рейтинг сообщений: 279
Зарегистрирован: Сб июл 30, 2011 08:40:10
Сообщений: 1713
Откуда: Россия
Рейтинг сообщения: 0
Случайность писал(а):
схемы увидеть с моточными данными
Ну это Вам самому придется искать. Схемы отдельных каскадов на полевых транзисторах есть в интернете.
Вот например если Вам критично все делать на полевых, я Вам УНЧ на полевом нашел. :)

Изображение


Вложения:
унч.JPG [11.84 KiB]
Скачиваний: 8800
Вернуться наверх
 
 Заголовок сообщения: Re: Посоветуйте схему средневолнового радиоприёмника!
СообщениеДобавлено: Ср апр 11, 2012 18:43:11 
Нашел транзистор. Понюхал.

Карма: -3
Рейтинг сообщений: -4
Зарегистрирован: Пн май 03, 2010 20:02:07
Сообщений: 180
Откуда: Новгород
Рейтинг сообщения: 0
Благодарю. УНЧ без разницы на чем. Но раз предлжена схема то почему бы и нет.
Схемы отдельных узлов видел в какой то книге дома. Но не вникал так там только теоретическое рассмотрение работы. Надо еще раз гянуть.

_________________
Ушел в мир разрушеных зданий....


Вернуться наверх
 
 Заголовок сообщения: Re: Посоветуйте схему средневолнового радиоприёмника!
СообщениеДобавлено: Ср апр 11, 2012 20:48:22 
Друг Кота
Аватар пользователя

Карма: 72
Рейтинг сообщений: 1165
Зарегистрирован: Чт ноя 20, 2008 04:20:48
Сообщений: 8100
Откуда: КурскЪ
Рейтинг сообщения: 0
Берём отсюда ВЧ часть.
http://radiostorage.net/uploads/Image/s ... rec-25.jpg

_________________
Принимаю вас 595+40db на уровне шумов на кухонный приёмник,антенна наружка-магнитная катушка..работает "Акация",вот такая информация.Роман.73!!!
"50 КСВ 075", UA3112SWL
Изображение


Вернуться наверх
 
 Заголовок сообщения: Re: Приемник прямого усиления
СообщениеДобавлено: Сб ноя 24, 2012 21:07:53 
Первый раз сказал Мяу!

Зарегистрирован: Вс окт 28, 2012 13:33:18
Сообщений: 33
Откуда: Санкт-Петербург
Рейтинг сообщения: 0
Вот нашёл интересную схему радиоприёмника прямого усиления, который включает в себя 7 транзисторов: 1 полевой в схеме с истоковым повторителем, один биполярный в УВЧ и 5 биполярных в УНЧ.
Я начертил плату в формате LAY. Примечание: "кривые" полосы на слое К2 - это перемычки (отрезки провода).

Полная информация по номиналам деталей и настройке в первоисточнике: Журнал "Радио", 1984г. №10, стр.49.


Вложения:
Комментарий к файлу: Плата
СВ приемник.lay [30.07 KiB]
Скачиваний: 644
Комментарий к файлу: Схема принципиальная
recv-14.png [18.84 KiB]
Скачиваний: 1199
Вернуться наверх
 
 Заголовок сообщения: Re: Приемник прямого усиления
СообщениеДобавлено: Вс ноя 25, 2012 03:52:53 
Говорящий с текстолитом
Аватар пользователя

Карма: 17
Рейтинг сообщений: 181
Зарегистрирован: Пт дек 12, 2008 21:12:14
Сообщений: 1603
Откуда: Moscow
Рейтинг сообщения: 0
Там и так ломовые уровни по этому рефлексные дела там некатят .Например в Москве
из за частотных преобразователей вообще прием возможен только на рамку или ферритовую антенну. Да и каскад один еще нужно добавить чтоб двухконтурная схема получилась
тогда стандартный КПЕ и второй контур на кольце 50 ВН . Стержни 400нн нормально
работают до 7мгц. Выше нужно 150ВЧ.

_________________
Еси хочешь чтоб комп был быстрым - ставь Пингвин,- он будет чистым


Вернуться наверх
 
 Заголовок сообщения: Re: Приемник прямого усиления
СообщениеДобавлено: Вс ноя 25, 2012 15:14:20 
Поставщик валерьянки для Кота
Аватар пользователя

Карма: 29
Рейтинг сообщений: 354
Зарегистрирован: Вс июл 11, 2010 14:39:04
Сообщений: 2458
Откуда: Россия.
Рейтинг сообщения: 0
int4880053 писал(а):
Там и так ломовые уровни по этому рефлексные дела там некатят .
Это не рефлексный приемник. Там просто АРУ.
Пётр Припечко писал(а):
Вот нашёл интересную схему радиоприёмника прямого усиления.
Схема довольно известная.
В современных условиях приема на СВ, если есть литцендрат для намотки магнитной антенны, то имеет смысл делать. Без него гиблое дело.
Или мотать обычным проводом, но при этом делать гигантские катушки, иначе все забивается промышленными помехами, да и избирательности никакой.
Вот в этой теме про это много говорили.
viewtopic.php?f=18&t=31657
Можно конечно и двухконтурный, как выше советовали, при условии, что придется побороться с возможным самовозбуждением.
Еще вот такая система довольно хорошо работает на СВ.
viewtopic.php?p=1373959#p1373959
Все это проверялось на практике.


Вернуться наверх
 
 Заголовок сообщения: Re: Приемник прямого усиления
СообщениеДобавлено: Пн ноя 26, 2012 09:37:11 
Грызет канифоль
Аватар пользователя

Карма: 1
Рейтинг сообщений: 29
Зарегистрирован: Чт июл 12, 2012 20:09:16
Сообщений: 251
Рейтинг сообщения: 0
Выход вижу только один. Приёмник Верютина (заявленная чувствительность единицы микровольт !!! ) + антишумовая магнитная антенна, ссылку на которую любезно предоставил Lazy. Больше, чем в такой комбинации - просто не выжать. Это - максимум-максиморум для ППУ. Аминь.

http://storage6.static.itmages.ru/i/12/ ... 38c39.jpeg
УНЧ "а-ля совдеп" приёмника отметаем, епстественно, ставим обычную LM386...

Изображение

PS Мляяя.. Никто не подскажет - нахрена я запостил этот пост??.. Теме уже 100 лет в обед.. Думал свежая, раз появилась из неоткуда ... ещё и в голосовании принял участие....

_________________
Если государство обворовывает свой народ, взрывает дома, а несогласных - ликвидирует и сажает, значит оно - диктатор
Если государство незаконно поставляет наемников и оружие в другие страны, значит оно - международный террорист


Вернуться наверх
 
 Заголовок сообщения: Юность КП101
СообщениеДобавлено: Пн дек 03, 2012 12:54:52 
Первый раз сказал Мяу!

Зарегистрирован: Пн дек 03, 2012 12:47:58
Сообщений: 25
Рейтинг сообщения: 0
Вот такое попалось в руки... (прошу прощения за качество)
СпойлерИзображение

Все элементы вроде на месте(правда пайка ужасна, но это, думаю, восстановлю), но вот что с антенной?
СпойлерИзображениеИзображение

Сколько должно быть витков, как узнать? Можно ее восстановить? Что можно с ней сделать?

И будет ли такой приемник хоть что-то ловить?


Вернуться наверх
 
Показать сообщения за:  Сортировать по:  Вернуться наверх
Начать новую тему Ответить на тему  [ Сообщений: 473 ]     ... , , , 10, , , ...  

Часовой пояс: UTC + 3 часа


Вы не можете начинать темы
Вы не можете отвечать на сообщения
Вы не можете редактировать свои сообщения
Вы не можете удалять свои сообщения
Вы не можете добавлять вложения

Найти:
Перейти:  


Powered by phpBB © 2000, 2002, 2005, 2007 phpBB Group
Русская поддержка phpBB
Extended by Karma MOD © 2007—2012 m157y
Extended by Topic Tags MOD © 2012 m157y