Например TDA7294

Форум РадиоКот • Просмотр темы - Таймер подачи напряжений на лампу
Форум РадиоКот
Здесь можно немножко помяукать :)

Текущее время: Пт ноя 28, 2025 06:42:04

Часовой пояс: UTC + 3 часа


ПРЯМО СЕЙЧАС:



Начать новую тему Ответить на тему  [ Сообщений: 6 ] 
Автор Сообщение
Не в сети
 Заголовок сообщения: Таймер подачи напряжений на лампу
СообщениеДобавлено: Пн ноя 09, 2020 11:16:34 
Родился

Зарегистрирован: Пн ноя 09, 2020 10:51:51
Сообщений: 1
Рейтинг сообщения: 0
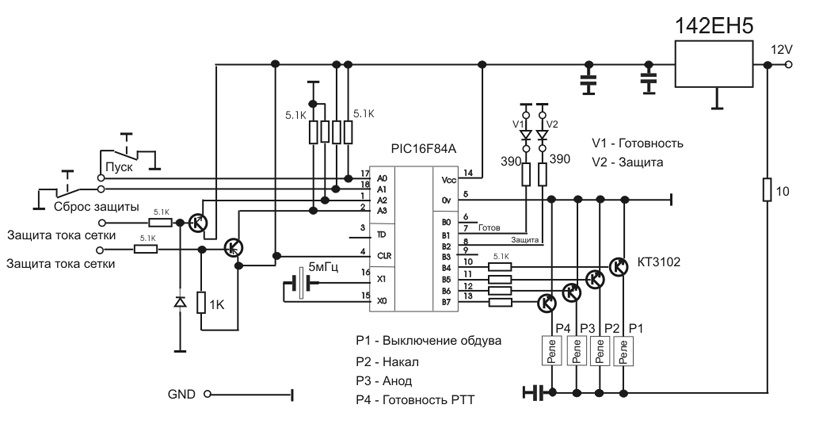
Всем привет, ищу схему таймера для последовательной подачи напряжений, в данном случае для ГУ-43Б. Когда то находил схему, она сохранилась но нет описания и прошивки. Поиск по фото не рулит. Может у кого есть что ни будь подобное?


Вложения:
мик.jpg [67.69 KiB]
Скачиваний: 218
Вернуться наверх
 
Не в сети
 Заголовок сообщения: Re: Таймер подачи напряжений на лампу
СообщениеДобавлено: Пн ноя 09, 2020 12:22:24 
Потрогал лапой паяльник
Аватар пользователя

Карма: 15
Рейтинг сообщений: 99
Зарегистрирован: Пн окт 22, 2012 16:12:32
Сообщений: 338
Откуда: Иркутск, R0SBW
Рейтинг сообщения: 0
Подсказать ничего не могу.
Однако, темой заинтересовался.
В то время, когда космические корабли бороздят ....
От МК можно ожидать бОльшего. На мой взгляд, хотя бы, :
- двух_ступенчатое включение накала (овсы лампы нонче дОроги)
- двух_ступенчатое включение анодного (тренировка- разогрев-настройка)
- ...

_________________
Пацаны, не бойтесь меня – ни чему ХОРОШЕМУ я Вас не научу!


Вернуться наверх
 
Не в сети
 Заголовок сообщения: Re: Таймер подачи напряжений на лампу
СообщениеДобавлено: Пн ноя 09, 2020 13:25:24 
Друг Кота

Карма: 35
Рейтинг сообщений: 570
Зарегистрирован: Вт дек 10, 2013 19:13:10
Сообщений: 3267
Рейтинг сообщения: 0
а что там мудрить,берем реле времени и вперед


Вернуться наверх
 
Не в сети
 Заголовок сообщения: Re: Таймер подачи напряжений на лампу
СообщениеДобавлено: Пн ноя 09, 2020 14:28:34 
Потрогал лапой паяльник
Аватар пользователя

Карма: 15
Рейтинг сообщений: 99
Зарегистрирован: Пн окт 22, 2012 16:12:32
Сообщений: 338
Откуда: Иркутск, R0SBW
Рейтинг сообщения: 0
Дык, на МК гибче (е) алгоритм.
Включение – дежурный режим – работа - правка всех режимов, ... лёгким движением ...

_________________
Пацаны, не бойтесь меня – ни чему ХОРОШЕМУ я Вас не научу!


Вернуться наверх
 
Эиком - электронные компоненты и радиодетали
Не в сети
 Заголовок сообщения: Re: Таймер подачи напряжений на лампу
СообщениеДобавлено: Вт ноя 10, 2020 15:54:07 
Потрогал лапой паяльник
Аватар пользователя

Карма: 15
Рейтинг сообщений: 99
Зарегистрирован: Пн окт 22, 2012 16:12:32
Сообщений: 338
Откуда: Иркутск, R0SBW
Рейтинг сообщения: 0
Еще можно проще.
ТумблерА поставить. Много.
К ним табличку. В какой последовательности, и с каким интервалом.
Однако, с будуна запутаться легко ...

_________________
Пацаны, не бойтесь меня – ни чему ХОРОШЕМУ я Вас не научу!


Вернуться наверх
 
Не в сети
 Заголовок сообщения: Re: Таймер подачи напряжений на лампу
СообщениеДобавлено: Ср мар 29, 2023 20:04:45 
Встал на лапы
Аватар пользователя

Зарегистрирован: Вс дек 19, 2010 14:37:45
Сообщений: 145
Рейтинг сообщения: 0
с определенным шагом сделать, если не сильно критичны интервалы,
легко можно на cd4017 или 561ИЕ8 вот по этой схеме:
http://sun9-66.userapi.com/impg/c857320 ... type=album

_________________
Кто стремится - тот добьется, кто ищет - тот найдет,
ибо выход всегда есть, напролом или в обход!


Вернуться наверх
 
Показать сообщения за:  Сортировать по:  Вернуться наверх
Начать новую тему Ответить на тему  [ Сообщений: 6 ] 

Часовой пояс: UTC + 3 часа


Кто сейчас на форуме

Сейчас этот форум просматривают: нет зарегистрированных пользователей и гости: 25


Вы не можете начинать темы
Вы не можете отвечать на сообщения
Вы не можете редактировать свои сообщения
Вы не можете удалять свои сообщения
Вы не можете добавлять вложения

Найти:
Перейти:  


Powered by phpBB © 2000, 2002, 2005, 2007 phpBB Group
Русская поддержка phpBB
Extended by Karma MOD © 2007—2012 m157y
Extended by Topic Tags MOD © 2012 m157y