Например TDA7294

Форум РадиоКот • Просмотр темы - УКВ приемник на авиа диапазон
Форум РадиоКот
Здесь можно немножко помяукать :)

Текущее время: Вт мар 03, 2026 07:40:01

Часовой пояс: UTC + 3 часа


ПРЯМО СЕЙЧАС:



Начать новую тему Ответить на тему  [ Сообщений: 104 ]    , , , , , 6
Автор Сообщение
 Заголовок сообщения: Re: УКВ приемник на авиа диапазон
СообщениеДобавлено: Вт май 10, 2022 21:50:06 
Электрический кот
Аватар пользователя

Зарегистрирован: Ср май 13, 2009 13:07:25
Сообщений: 1025
Откуда: Киев Украина
Рейтинг сообщения: 0
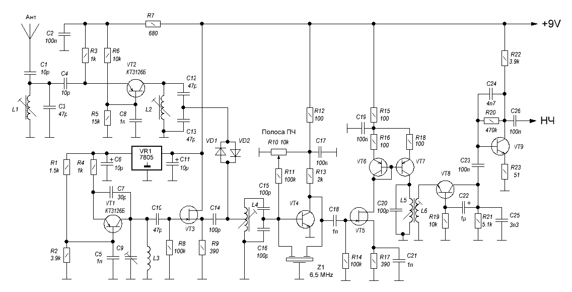
Спасибо а по первой схеме, что скажите? Ну и можно ли тут использовать, для упрощения конструкции, смеситель на встречно паралельных диодах?


Вложения:
Приемник.GIF [20.39 KiB]
Скачиваний: 100
Вернуться наверх
 
 Заголовок сообщения: Re: УКВ приемник на авиа диапазон
СообщениеДобавлено: Сб май 14, 2022 02:14:29 
Электрический кот
Аватар пользователя

Зарегистрирован: Ср май 13, 2009 13:07:25
Сообщений: 1025
Откуда: Киев Украина
Рейтинг сообщения: 0
:solder: :solder: :solder:


Вложения:
Приемник.GIF [23.28 KiB]
Скачиваний: 105
Вернуться наверх
 
 Заголовок сообщения: Re: УКВ приемник на авиа диапазон
СообщениеДобавлено: Вс май 15, 2022 20:14:07 
Встал на лапы

Зарегистрирован: Пт апр 01, 2022 11:15:51
Сообщений: 117
Откуда: Санкт-Петербург
Рейтинг сообщения: 0
Любопытное регулирование полосы ПЧ. А точно рабочее? Я так помню, что шунтирование кварцев, к примеру, к срыву генерации точно приводит. Но даже если я не прав, то лучше полевик. Он, по сути, при малом сигнале- управляемое сопротивление. Не спроста их в аттенюаторах ставят :)

_________________
Молчаливая галлюцинация.
Z


Вернуться наверх
 
 Заголовок сообщения: Re: УКВ приемник на авиа диапазон
СообщениеДобавлено: Пн май 16, 2022 00:18:33 
Электрический кот
Аватар пользователя

Зарегистрирован: Ср май 13, 2009 13:07:25
Сообщений: 1025
Откуда: Киев Украина
Рейтинг сообщения: 0
Регулировка полосы из книжки , не чего особенного обычный Q умножитель по факту, возвращаясь к теме суперрегена, помучал гетеродин, вот что получилось, добавил полосовой фильтр после регенеративного каскада, так и ушам легче и избирательность получше :solder: :solder: :solder:


Вложения:
Суперрегенератор.GIF [22.02 KiB]
Скачиваний: 118
Вернуться наверх
 
Эиком - электронные компоненты и радиодетали
Показать сообщения за:  Сортировать по:  Вернуться наверх
Начать новую тему Ответить на тему  [ Сообщений: 104 ]    , , , , , 6

Часовой пояс: UTC + 3 часа


Вы не можете начинать темы
Вы не можете отвечать на сообщения
Вы не можете редактировать свои сообщения
Вы не можете удалять свои сообщения
Вы не можете добавлять вложения

Найти:
Перейти:  


Powered by phpBB © 2000, 2002, 2005, 2007 phpBB Group
Русская поддержка phpBB
Extended by Karma MOD © 2007—2012 m157y
Extended by Topic Tags MOD © 2012 m157y